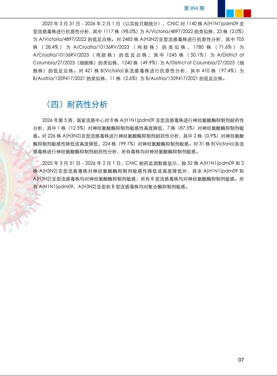
最新丨乙流占比连续数周上升,在北方省份已升至30.9%!副流感病毒、普通冠状病毒阳性率继续呈上升趋势

内容提要

  • 乙流占比连续数周上升,升至20%,在北方省份为30.9%;南方省份为15%;

  • 副流感病毒和普通冠状病毒检测阳性率近期呈上升趋势。

  • 15~59岁病例组流感病毒检测阳性率较高;

  • 北方省份呼吸道合胞病毒检测阳性率显著高于南方省份,0~4岁病例组呼吸道合胞病毒检测阳性率明显高于其他年龄组;

  • 呼吸道合胞病毒阳性率在住院严重急性呼吸道感染病例中仍居首;

  • 哨点医院门急诊流感样病例呼吸道样本检测阳性率前三位病原体为流感病毒(17.1%)、呼吸道合胞病毒(7.9%)、鼻病毒(5.2%);

  • 住院严重急性呼吸道感染病例呼吸道样本检测阳性率前三位病原体为呼吸道合胞病毒(11.6%)、流感病毒(6.4%)、鼻病毒(5.6%)。


2026年第5周第894期中国流感监测周报


图片
图片
图片
图片
图片
图片
图片
图片
图片
图片
图片
图片
图片
图片
图片
图片
图片
图片
图片


全国急性呼吸道传染病哨点监测情况(2026年第5周)


2026年第5周(2026年1月26日—2月1日),对全国哨点医院(不含港澳台)采集的门急诊流感样病例和住院严重急性呼吸道感染病例的呼吸道样本,开展新型冠状病毒、流感病毒、呼吸道合胞病毒、腺病毒、人偏肺病毒、副流感病毒、普通冠状病毒、博卡病毒、鼻病毒和肠道病毒等10种病毒以及肺炎支原体在内的多种呼吸道病原体检测。


一、监测结果


第5周,全国哨点医院报告的流感样病例数占门急诊就诊总数的比例(流感样病例百分比)为3.7%;哨点医院门急诊流感样病例呼吸道样本检测阳性率前三位病原体为流感病毒(17.1%)、呼吸道合胞病毒(7.9%)、鼻病毒(5.2%);住院严重急性呼吸道感染病例呼吸道样本检测阳性率前三位病原体为呼吸道合胞病毒(11.6%)、流感病毒(6.4%)、鼻病毒(5.6%)。其他病原体监测结果见表1。监测结果存在南北方地域差异和不同年龄段人群差异,具体见表2和表3。


二、分析及健康提示


结合全国发热门诊(诊室)诊疗情况、哨点医院门急诊流感样病例就诊情况、多病原检测等监测结果分析显示,检出均为已知常见病原体,没有发现未知病原体及其导致的新发传染病。近期流感病毒和呼吸道合胞病毒为主要检出病原体,我国流感活动呈下降趋势,所有省份已降至中流行水平或低流行水平,个别省份降至流行间期水平;15~59岁病例组流感病毒检测阳性率较高。呼吸道合胞病毒检测阳性率呈下降趋势,北方省份呼吸道合胞病毒检测阳性率显著高于南方省份,0~4岁病例组呼吸道合胞病毒检测阳性率明显高于其他年龄组。鼻病毒检测阳性率在一定水平波动。副流感病毒和普通冠状病毒检测阳性率近期呈上升趋势。新型冠状病毒和其他监测的呼吸道病原体检测阳性率总体处于低水平。


当前,我国呼吸道传染病仍处于高发季节,总体呈下降趋势,流感疫情处于中流行水平,呼吸道合胞病毒检测阳性率呈下降趋势,鼻病毒、副流感病毒和普通冠状病毒存在一定水平活动。为防范呼吸道传染病疫情,建议公众采取以下个人防护措施:


(1)积极接种流感疫苗:建议6月龄及以上且无接种禁忌的人均应接种流感疫苗,尤其是感染流感风险较高和感染流感后容易出现重症的高风险人群,如医务人员、60岁及以上老年人、学龄前儿童和中小学生、慢性病患者等。


(2)科学佩戴口罩:在就医过程中需全程佩戴口罩;在人群密集场所或乘坐公共交通工具(如飞机、火车、地铁等)时建议佩戴口罩,尤其是老年人和一些有慢性基础性疾病的患者,以减少感染风险。


(3)保持良好卫生习惯:咳嗽或打喷嚏时,用纸巾、毛巾或手肘遮住口鼻;注意手卫生,避免用不洁净的手触摸眼、鼻、口,以减少病原体传播风险。


(4)倡导健康生活方式:要均衡饮食、适量运动和充足休息,增强身体免疫力。出现发热、咳嗽或其他呼吸道感染症状时,与人接触要佩戴口罩,保持室内良好通风;根据需要及时就医。


表1 第5周呼吸道样本病原体核酸检测阳性率(%)

图片

注:“+”表示本周特定病原体检测阳性率数值较上周增加;“-”表示本周特定病原体检测阳性率数值较上周下降。


表2 第5周呼吸道样本主要病原体核酸检测阳性率区域差异

图片

南方省份包括:上海、江苏、浙江、安徽、福建、江西、湖北、湖南、广东、广西、海南、重庆、四川、贵州和云南。

北方省份包括:北京、天津、河北、山西、内蒙古、辽宁、吉林、黑龙江、山东、河南、西藏、陕西、甘肃、青海、宁夏、新疆和新疆生产建设兵团。


表3 第5周呼吸道样本主要病原体核酸检测阳性率年龄组差异

图片


图片

图1 哨点医院门急诊流感样病例数占门急诊就诊总数比例每周变化趋势


图片

图2 哨点医院门急诊流感样病例呼吸道样本病原体核酸检测阳性率每周变化趋势


图片

图3 哨点医院住院严重急性呼吸道感染病例呼吸道样本病原体核酸检测阳性率每周变化趋势


本文内容来源自中国疾病预防控制中心、国家流感中心官方网站



本文完

责编:Jerry