免疫抑制宿主重症肺炎诊断与治疗专家共识

作者中华医学会呼吸病学分会 中国抗癌协会肿瘤呼吸病学分会

通信作者:


引用本文:中华医学会呼吸病学分会, 中国抗癌协会肿瘤呼吸病学分会. 免疫抑制宿主重症肺炎诊断与治疗专家共识[J]. 中华结核和呼吸杂志, 2026, 49(2): 113-130. DOI: 10.3760/cma.j.cn112147-20250729-00449.


近年来,免疫抑制宿主在临床实践中日益常见,大量临床研究表明,免疫抑制宿主感染后进展为重症肺炎的风险显著高于免疫正常人群,且病死率更高。由于目前国内外尚缺乏针对免疫抑制宿主重症肺炎的诊疗指南和专家共识,中华医学会呼吸病学分会联合中国抗癌协会肿瘤呼吸病学分会,组织国内呼吸与危重症和感染领域相关专家制定了本共识。本共识包含免疫抑制宿主的定义与分类、免疫抑制宿主重症肺炎的诊断和治疗相关的14个临床关键问题,为免疫抑制宿主重症肺炎的规范化诊疗提供建议。


正文

重症肺炎在免疫抑制宿主(immuno-compromised host,ICH)群体中呈现出高发病率和高病死率的特点,临床诊治面临严峻挑战。近年来,随着实体肿瘤、血液系统恶性肿瘤、实体器官移植及自身免疫性疾病等治疗手段的进步,免疫抑制人群的生存时间显著延长,但随之而来的严重感染风险亦明显上升。一项跨越各大洲的国际多中心研究显示,社区获得性肺炎患者中免疫功能低下者比例高达17.6%,且不同大洲和国家的危险因素存在显著差异,其中长期使用糖皮质激素(45%)、血液系统恶性肿瘤(25%)和化疗(22%)是最主要的相关因素[1]。中国人群免疫功能低下的发生率约为 25.99/1 000,推算约有3 669万居民存在免疫功能低下[2]。根据美国全国健康访谈调查(national health interview survey,NHIS)数据显示,成人免疫抑制患病率由2013年的2.7%上升至2021年的6.6%[3],提示免疫抑制人群规模持续扩大。据报道,约三分之一的ICU患者存在不同程度的免疫缺陷,重症肺炎是其入住ICU的主要原因之一。在收治重症社区获得性肺炎的ICU队列中,免疫抑制患者占比达32.1%,其住院病死率为24.4%,显著高于非免疫抑制者的14.4%;6和12个月病死率分别为38.2%和27.5%,亦显著高于非ICH人群[4, 5],凸显了该人群重症肺炎的严重负担和亟需优化管理的临床需求。

目前临床上常推荐使用抗菌药物、免疫调节和呼吸支持等综合性治疗策略,但其整体疗效仍不理想。与免疫正常人群相比,免疫抑制宿主重症肺炎的治疗存在显著差异,且由于其基础疾病复杂多样,导致病因学和临床表现具有高度异质性,亟需更个性化的治疗干预[6]。然而,现有重症肺炎相关指南对这一特殊群体的覆盖不足,缺乏针对性的诊疗规范。为此,我们组织相关领域的专家编写此共识,重点突出免疫抑制宿主重症肺炎需要关注的差异性处理策略。

共识形成方法:(1)本共识由中华医学会呼吸病学分会联合中国抗癌协会肿瘤呼吸病学分会,组织国内呼吸与危重症和感染领域相关专家共同完成。共识启动时间为2024年7月,定稿时间为2025年7月。本共识已在国际实践指南注册与透明化平台注册(PREPARE-2022CN781)。(2)证据检索:本共识聚焦的临床问题整合自一线医务人员调研及相关文献,在起草过程中参考了PICO(P:人群/患者,I:干预措施,C:对照/比较,O:结局指标)原则。我们据此检索了PubMed、Cochrane Library、Web of Science、中国生物医学文献服务系统、万方数据库、维普和中国知网,重点纳入系统评价、随机对照试验、队列研究和病例对照研究。(3)推荐意见的形成过程:证据质量和推荐强度采用世界卫生组织(WHO)推出的评估、制定与评价系统(GRADE)循证医学证据质量和推荐强度分级标准,确定推荐等级(表1、2)。证据质量分为“高、中、低、极低”4个等级,分别用A、B、C、D表示;推荐意见分为“强推荐、弱推荐”2个级别,分别用1和2表示。共识初稿经专家组多轮讨论后最终确定。

图片
图片

在本共识中,证据等级和推荐等级参照GRADE推荐强度分级标准[7],一般来讲,证据等级越高,推荐等级也越高,但证据等级和推荐等级并不完全对应,还需要权衡患者意愿、价值观和资源消耗作出判断(表1、2)。

问题1:免疫抑制宿主的定义与分类

【推荐意见1】免疫抑制宿主是指因各类外源性或内源性因素导致机体对病原体的免疫应答能力显著下降甚至完全缺失的一类患者。根据病因,免疫抑制可分为原发性与继发性两种类型,其判断需结合患者的基础疾病及免疫学相关指标进行综合评估[8, 9]

【实施建议】免疫抑制人群的诊断要素如下。

1. 基础疾病或治疗史[10]:(1)原发性免疫缺陷疾病;(2)活动性恶性肿瘤,不包括局限性皮肤癌和早期癌症(如1期肺癌)患者;(3)正在接受癌症化疗[10];(4)HIV感染者CD4+T淋巴细胞计数<200个/μl或百分比<14%[11];(5)实体器官移植;(6)异基因造血干细胞移植;(7)长期激素治疗:等效泼尼松剂量≥20 mg/d,持续治疗≥14 d 或累积剂量>600 mg泼尼松(即患者需要接受至少 3~4周的糖皮质激素治疗)[12, 13];(8)正在接受生物免疫调节剂治疗[14, 15];(9)正在接受抗风湿药物或其他免疫抑制剂(如环孢素、环磷酰胺、羟氯喹、甲氨蝶呤)治疗[16];(10)其他可以引起中性粒细胞减少、淋巴数量细胞减少或球蛋白减少的情况。对怀疑免疫抑制宿主,应常规检测T细胞亚群、免疫球蛋白水平等免疫功能相关检查。

2. 免疫指标异常见表3。

图片

【推荐说明】目前尚无公认的免疫抑制量化标准,仅有部分指标可用于提示机体处于免疫抑制状态[20]。参考日本呼吸学会于2004年发布的《免疫抑制宿主的肺炎》指南[9],可对免疫抑制宿主的类型及相关免疫指标进行初步分类与量化,但迄今仍缺乏能够全面反映免疫抑制程度的系统化分级体系。

按是否存在基因突变,免疫抑制宿主大致可分为两类:原发性免疫缺陷(primary immunodeficiency)和继发性免疫缺陷(secondary immunodeficiency)。其中,原发性免疫缺陷主要由遗传因素导致先天性免疫系统结构或功能异常;继发性免疫缺陷则多由外部因素或其他疾病引起获得性免疫功能受损。不同病因所致的免疫抑制,其临床过程及终末结局存在显著差异。对于多数伴有基因缺陷的原发性免疫缺陷患者,免疫功能自幼即存在严重障碍,易发生反复、重度感染,预后较差,部分患者难以生存至成年[21]。继发性免疫缺陷多见于合并基础疾病、接受大型手术或应用免疫抑制药物后的患者,在积极治疗和综合管理下,多数仍可获得相对较长的生存期。

根据免疫功能受累成分的不同,原发性免疫缺陷可进一步分为以下几类:联合免疫缺陷(combined immunodeficiency)、抗体缺乏和(或)功能异常(antibody deficiency or dysfunction)、吞噬细胞缺乏和(或)功能缺陷(phagocytic cell deficiency or defect)、补体系统缺陷(complement deficiency)、自体免疫调节障碍(autoinflammatory and autoimmune disorder)、自身炎症性疾病(autoinflammatory disease),以及具有相关或综合征性特征的联合免疫缺陷(syndromic primary immunodeficiencies)[22, 23, 24](表4)。

图片

问题2:免疫抑制宿主重症肺炎的诊断标准,推荐哪些指标作为重症化评估依据

【推荐意见2】建议参考我国2016年社区获得性肺炎(CAP)指南中的重症肺炎诊断标准,对初诊免疫抑制宿主肺炎进行病情严重程度评估和免疫状态评估,以预测不良结局并指导治疗决策,同时可适当放宽住院指征(1C)。

【实施建议】与非免疫抑制宿主相比,免疫抑制宿主肺炎的病死率更高,且重症病例起病隐匿、进展迅速,呼吸衰竭发生率高,是导致死亡的主要原因之一。因此,应在免疫抑制宿主初诊肺炎时即行病情严重程度评估,以便尽早识别重症并动态监测病情演变。

目前,CURB-65评分、PSI评分以及重症肺炎评估标准等工具均可用于早期识别重症患者。考虑到免疫抑制宿主重症肺炎中呼吸衰竭发生率较高,临床应特别关注与呼吸功能相关的症状和体征,如呼吸频率≥30次/min、平静吸空气时血氧饱和度<93%,以及动脉血气分析提示氧合指数≤300 mmHg等。重症患者常因原发病和(或)严重感染导致多器官功能不全,建议联合采用APACHE II评分或SOFA评分进行早期及动态评估,以识别是否合并多器官功能衰竭。宿主免疫状态评估有助于明确发病过程中受累的免疫器官及免疫细胞功能,对治疗策略的制定具有重要意义。需要重点评估的内容包括:免疫损伤类型、既往基础疾病及治疗史、目前免疫抑制药物的使用情况、免疫器官功能状况、粒细胞及T/B淋巴细胞数量与功能、以及炎症相关指标的变化等。鉴于免疫抑制宿主肺炎可在短时间内迅速进展,需密切监测病情变化,一旦出现恶化应迅速调整治疗方案。即便初始评估未达重症标准,对于此类患者亦应适当放宽住院指征,以降低延误诊治的风险。

【推荐说明】目前尚缺乏仅适用于免疫抑制宿主的专门病情评估工具,因此对免疫抑制宿主肺炎的严重程度判定应综合肺炎严重程度评估与免疫状态评估两方面信息。肺炎严重程度评估方面,可参考CURB-65评分[25, 26](≥3分提示死亡风险显著升高)、PSI评分[27, 28](肺炎严重程度评分>130分为高危人群),以及2016年我国CAP指南中提出的重症肺炎评估标准[27]。如怀疑多器官功能障碍,推荐采用序贯器官衰竭评分(SOFA评分)[29](SOFA≥2分提示器官功能受损)或急性生理功能和慢性健康状况评分(APACHE II评分),以全面评估病情严重程度并为重症监护及治疗决策提供依据[30]

问题3:免疫抑制宿主重症肺炎诊疗流程,与非感染性疾病肺浸润如何鉴别

【推荐意见3】对免疫抑制宿主重症肺炎与非感染性肺浸润的鉴别诊断,建议采用多维度综合策略,结合临床表现、影像学检查及病原学检测结果进行综合评估,必要时辅以组织学活检和(或)多学科讨论(multidisciplinary team,MDT)。免疫抑制宿主重症肺炎的具体诊疗流程见图1(1A)。

图片

图1  免疫抑制宿主重症肺炎的诊疗流程

【实施建议】免疫抑制宿主出现肺部浸润阴影时,需在积极识别和处理感染的同时,系统评估非感染性肺部疾病的可能性,重点考虑以下常见情形。

(1)药物性肺损伤(药物性肺浸润)[31, 32, 33]:药物相关肺损伤是免疫抑制宿主中常见的非感染性肺部疾病之一,常见药物包括:抗生素(如氨苄西林、克林霉素等)、抗肿瘤药物(化疗药物、靶向药物、免疫检查点抑制剂等)、免疫抑制药物(如环孢素、他克莫司、糖皮质激素等)。药物性肺损伤多表现为急性或亚急性起病的呼吸困难,可伴发热、咳嗽等症状,影像学多呈弥漫性肺泡浸润,部分病例可见间质性肺疾病样改变。病程上往往与可疑药物的使用时间具有一定相关性,停药或调整方案后部分患者可见症状和影像学改善。

(2)间质性肺疾病[34, 35, 36, 37, 38]:间质性肺疾病是指一组影响肺间质和肺泡结构的慢性弥漫性肺疾病,可由多种原因引起,包括系统性自身免疫疾病、药物反应和机化性肺炎等。影像学特点多表现为弥漫性浸润影,伴肺间质增厚、蜂窝肺等改变,部分患者病程呈慢性进展或反复发作。对于既往有间质性肺疾病诊断或存在自身免疫病基础者,应高度警惕在免疫抑制状态下间质性肺疾病急性加重。

(3)过敏性肺炎[39, 40]:又称过敏性支气管肺泡炎,是由反复暴露于某些过敏原(如霉菌、尘螨、鸟羽等)引起的肺部炎症。免疫抑制宿主在持续或反复暴露相关抗原后,可能发生急性或慢性肺浸润。典型影像学表现为双肺散在小结节状或斑片状浸润,可伴支气管壁增厚及小叶中心结节。临床上常表现为呼吸困难、咳嗽、低热和乏力等非特异性症状,需结合详细暴露史和过敏相关检查进行综合判断。

(4)肺部淋巴瘤或其他恶性肿瘤:恶性肿瘤可累及肺实质并表现为肺浸润,免疫抑制宿主尤其需要警惕相关病变:肺部淋巴瘤[41],特别是非霍奇金淋巴瘤,可在影像学上表现为肺部结节、肿块或弥漫性浸润。其他恶性肿瘤[42],如原发性肺癌及各类转移性肿瘤,同样可呈现肺浸润或结节样病变。

对于影像学表现不典型、抗感染治疗效果不佳,或伴有淋巴结肿大、肝脾肿大、异常肿瘤标志物升高等提示肿瘤性疾病的患者,建议尽早行进一步影像学分层评估(如增强CT、PET-CT)及必要的支气管镜检查或经皮/外科肺组织活检,并通过MDT讨论明确诊断。

【推荐说明】免疫抑制宿主因免疫防御功能受损,易感染多种病原体,且临床表现多不典型,常仅表现为低热、乏力等非特异性症状。因此,在鉴别免疫抑制宿主重症肺炎与非感染性肺浸润时,必须综合临床症状、影像学特征以及病原学和免疫学检查结果进行系统评估。影像学上,免疫抑制宿主感染性肺炎常呈弥漫性或多灶性浸润,可伴空洞形成、胸腔积液等表现,这些征象对应感染性病变具有重要提示价值。通过多维度综合判断,有助于明确病因诊断,从而制定更为合理、个体化的治疗策略。

问题4:免疫抑制宿主肺炎的核心病原体有哪些?不同免疫抑制状态宿主肺炎的病原学构成有何差异?

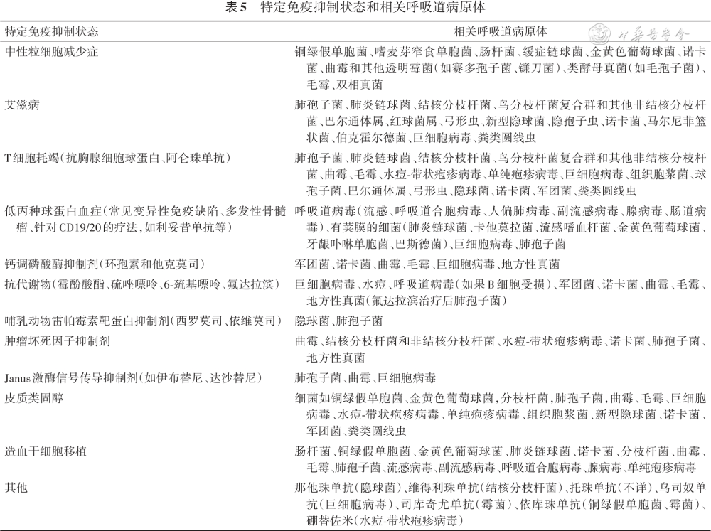
【推荐意见4】免疫抑制宿主肺炎的核心病原体总体上与非免疫抑制宿主类似,但其病原体分布更加多样,机会致病菌比例更高,混合感染更为常见(表5,A)。

图片

【实施建议】免疫抑制宿主肺炎的病原学评估应首先覆盖常见的核心病原体,在此基础上,根据原发疾病类型、免疫抑制程度、免疫抑制状态持续时间以及所使用免疫抑制药物的种类和强度等,综合判断患者对机会致病菌的易感性。免疫抑制的类型和特征是进行病原体评估时的重要参考,但其本身缺乏特异性,也并非决定性因素,仍需结合临床表现、影像学及实验室检查结果进行综合分析。

【推荐说明】免疫抑制宿主肺炎的病原体谱与非免疫抑制宿主存在一定相似性,其核心病原体包括:肺炎链球菌、非典型病原体(支原体、衣原体、军团菌)、流感嗜血杆菌、卡他莫拉菌、肺炎克雷伯菌、铜绿假单胞菌、金黄色葡萄球菌(包括甲氧西林耐药金黄色葡萄球菌)、鲍曼不动杆菌、流感病毒、新型冠状病毒、呼吸道合胞病毒、人偏肺病毒、腺病毒、副流感病毒、结核分枝杆菌、厌氧菌(包括放线菌)等[1,43, 44]。其中,铜绿假单胞菌、军团菌等在免疫抑制宿主中的感染机会明显高于非免疫抑制宿主[1]。此外,免疫抑制宿主更易感染多种条件致病菌,包括嗜麦芽窄食单胞菌、洋葱伯克霍尔德菌、诺卡菌、非结核分枝杆菌、曲霉、肺孢子菌、毛霉、隐球菌、马尔尼菲篮状菌、地方真菌病、鼻病毒、单纯疱疹病毒、巨细胞病毒、水痘-带状疱疹病毒等[1,10,45, 46]。同时,该人群出现多病原混合感染的比例显著升高[10,45],提示在诊疗过程中应充分重视广谱病原学检测和动态复评,以避免漏诊和误诊。

问题5:免疫抑制宿主临床样本的获取时机和方法

【推荐意见5】合格的临床标本是免疫抑制宿主肺炎病原学诊断的基础。一旦怀疑免疫抑制宿主存在感染,应尽早采集病原学检测标本,优先在经验性抗感染治疗启动前完成;并应结合患者病情严重程度、可耐受的操作风险及诊疗团队经验,个体化选择标本类型和获取方式(1B)。

【实施建议】痰液、血液、尿液、粪便、咽拭子等可通过无创方式获取的标本,应尽量在经验性抗菌药物使用前完成采集。支气管镜检查所获取的下呼吸道分泌物、防污染毛刷标本、肺泡灌洗液以及胸腔积液等需经有创途径获得的标本,应在医护团队充分评估患者全身状况、呼吸功能及出血风险后,尽早予以获取,以提高病原学诊断率。对于经规范抗感染治疗仍疗效不佳或病因未明者,可在综合评估风险与获益的基础上,酌情开展经支气管镜肺活检、经皮穿刺肺活检或胸腔镜下肺活检等组织学取材操作。

【推荐说明】为减少经验性抗感染治疗对病原学培养及分子检测结果的干扰,应尽早进行临床标本采集,并优先保证用于病原学检测的标本获取。如支气管镜检查等下呼吸道有创取材可在短时间内实施,为提高病原诊断效率,在严密监测前提下允许短暂延迟经验性抗菌药物的启动[10]。在行气管镜检查前,需充分评估其潜在风险与获益;若经病原体评估及创伤更小的病原学诊断手段已基本明确病因,而支气管镜操作可能带来的风险明显超过预期获益,则可暂缓实施。相反,宿主免疫功能越低下,支气管镜检查及支气管肺泡灌洗术在明确病原学诊断方面的潜在获益越大[47, 48]。标本获取方式还应结合医护团队的技术能力和操作经验进行选择。胸腔穿刺、肺组织活检等介入性操作的决策原则与气管镜相似,在评估获益明确且风险可控的基础上应尽早开展。临床工作中亦应积极创造条件降低操作风险,如通过血小板输注、纠正凝血功能障碍等措施,减少支气管镜检查或肺组织活检所致出血等并发症,从而获取质量更高、具有诊断价值的合格标本。

问题6:免疫抑制宿主病原学诊断方法如何选择

【推荐意见6】对于免疫抑制宿主重症肺炎,建议在启动经验性抗感染治疗的同时或之前,尽可能完善微生物学病原学检测,以尽早明确致病病原体,从而为后续降阶梯治疗策略提供依据(1A)。

【实施建议】在诊断过程中,可采用的微生物技术包括:培养(细菌培养、真菌培养、分枝杆菌培养等)、涂片镜检(革兰染色、抗酸染色、弱抗酸染色、六胺银染色、免疫荧光染色、墨汁染色等)、抗原检测(G试验、GM试验、隐球菌荚膜多糖抗原、军团菌尿抗原、肺炎链球菌尿抗原)、抗体检测及核酸检测(PCR、多重PCR、tNGS、mNGS等)。应在充分评估患者基础疾病和疑似病原体的基础上合理选择检测手段,必要时联合多种方法平行检测,以提高病原学检测的阳性率与诊断准确性[44]

【推荐说明】尽早明确病原体对指导免疫抑制宿主重症肺炎的降阶梯治疗至关重要。持续依赖广谱抗菌药物治疗,不仅增加药物毒性及药物相互作用的风险,也可能对患者预后产生不利影响[10,46]。此外,免疫抑制宿主机会性感染的病原体种类繁多、谱系复杂,临床评估难度较大,单纯依靠广覆盖的经验性治疗失败风险较高,因此有必要通过全面、系统的微生物学检查尽可能明确病原学诊断,以优化抗感染策略。

问题7:免疫抑制宿主重症肺炎的抗感染治疗原则

【推荐意见7】(1)初始经验性抗感染治疗应覆盖耐药革兰阴性菌及耐药革兰阳性菌;在存在相关危险因素时,酌情进一步扩大抗菌谱(1A)。(2)合并呼吸机相关肺炎(ventilator-associated pneumonia,VAP)的患者,建议采用含β-内酰胺类药物的联合抗菌治疗方案(1A)。(3)侵袭性肺念珠菌病首选棘白菌素类药物,病情稳定且条件允许时可降阶至唑类抗真菌药物(1A)。(4)近期肺移植或造血干细胞移植后出现双侧间质性肺炎时,经验性治疗方案中应覆盖巨细胞病毒肺炎(1A)。

【推荐说明】免疫抑制宿主易在常见呼吸道病原体感染基础上进展为重症肺炎,而初始抗感染方案未能覆盖真正的责任病原体,是重症肺炎病死率升高的独立危险因素之一[49]。因此,初始经验性抗感染治疗应优先覆盖耐药革兰阳性菌(如 MRSA)以及耐药革兰阴性菌(如铜绿假单胞菌)等高危病原体。当存在以下情况之一时,建议进一步扩大抗微生物谱:(1)临床及流行病学资料提示耐药菌或机会性病原体感染的高风险;(2)若等待病原学结果可能导致最佳治疗时机延误。当前欧美关于VAP的指南将免疫抑制列为多重耐药菌感染的重要危险因素,因而建议在VAP患者中采用含抗铜绿假单胞菌β-内酰胺类的广谱抗菌药物联合方案[50]

对于合并中性粒细胞减少及非中性粒细胞减少的侵袭性念珠菌病,推荐首选棘白菌素进行治疗;当患者病情稳定、病原学检查提示分离菌株对唑类药物敏感时,可在严密监测下实施降阶梯治疗[6]。若存在未能去除的导管等异物,应优先持续使用棘白菌素,以增强对生物膜相关感染的控制[51]。巨细胞病毒感染是器官移植后常见且重要的并发症之一,在肺移植或造血干细胞移植患者中,相关肺炎可迅速进展并危及生命[52, 53]。因此,对于近期肺移植或造血干细胞移植后出现双侧间质性肺炎的患者,应在经验性抗感染方案中及时加入更昔洛韦(5 mg/kg,每日2次,并根据肾功能调整剂量)[49],以覆盖巨细胞病毒肺炎,直至病原学结果进一步明确。

问题8:免疫抑制宿主重症肺炎经验性抗感染要考虑哪些因素

【推荐意见8】免疫抑制宿主重症肺炎的经验性抗感染治疗应综合考虑免疫缺陷类型及程度、医疗相关暴露与耐药风险、感染严重程度、微生物学诊断结果及对初始治疗的反应,并兼顾预防策略(1A)。

【推荐说明】欧洲HAP和VAP指南[50]指出:免疫抑制宿主重症肺炎的经验性抗感染治疗需要综合考量多方面因素。首先,应明确免疫缺陷的类型和严重程度,不同的免疫缺陷类型会影响患者对特定病原体的易感性。如中性粒细胞减少者易感染念珠菌和曲霉,而化疗或器官移植患者更容易发生肺孢子菌和巨细胞病毒等机会性感染。其次,要结合患者的既往病史、住院史和抗菌药物使用史,评估是否需要覆盖耐药病原体。此外,还需全面评估感染的严重程度,包括血流动力学状态、器官功能、氧合情况以及影像学表现(如双肺弥漫性病灶可能提示肺孢子菌感染,结节伴空洞可能提示曲霉感染)。最后,应重视医疗暴露和耐药风险,如长期住院、接受机械通气或使用中心静脉导管的患者,感染多重耐药菌的风险显著增加。与此同时,应尽早采集病原学标本(如血培养、支气管镜灌洗液或肺活检),明确病原后及时调整治疗方案。综合以上考量,可确保治疗方案在覆盖潜在病原体的同时,最大限度提高疗效并降低耐药风险。

问题9:免疫抑制宿主重症肺炎在不同病原体感染下的治疗疗程

【推荐意见9】不同病原体所致的免疫抑制宿主重症肺炎,其抗感染疗程主要取决于病原体类型、临床表现及影像学改变、感染严重程度、病原体耐药情况以及患者免疫功能状态等因素,应予个体化调整(1A)。

【推荐说明】免疫抑制宿主重症肺炎的抗感染疗程应根据病原体类型、临床表现和影像学改善情况、感染严重程度、病原体耐药性以及患者的免疫功能状态等因素进行个体化调整。在治疗过程中,应密切监测患者的临床反应和相关指标,及时调整治疗方案,以达到最佳疗效。

1.细菌性肺炎:对于免疫抑制宿主重症肺炎,建议在充分评估基础上给予经验性抗菌治疗,避免预防性使用抗菌药[54, 55]。需进入ICU管理的CAP,应确保对肺炎链球菌和军团菌具有足够覆盖,推荐β-内酰胺联合阿奇霉素,或β-内酰胺联合呼吸用氟喹诺酮治疗,一般疗程7 d[54, 55]。若存在MRSA感染风险,在上述方案基础上联合万古霉素或利奈唑胺治疗7 d[54]。对于VAP的患者,治疗方案应覆盖金黄色葡萄球菌、铜绿假单胞菌及其他革兰阴性杆菌。推荐方案包括:一种革兰阳性抗生素(万古霉素或利奈唑胺)、一种β-内酰胺类革兰氏阴性抗生素(哌拉西林/他唑巴坦、头孢吡肟、头孢他啶、美罗培南、亚胺培南、氨曲南等),以及一种非β-内酰胺类革兰氏阴性抗生素(环丙沙星、左氧氟沙星、阿米卡星、庆大霉素、妥布霉素、多粘菌素B等)联合应用,疗程一般7 d[54, 55]。7 d治疗后应根据临床反应和病原学结果考虑降阶梯治疗及是否延长疗程,目前尚无统一疗程标准,需结合病情变化个体化决策。

2.病毒性肺炎:对于疑似或确诊的流感病毒感染的免疫抑制宿主,推荐奥司他韦作为一线治疗药物,其应用已被证实可降低流感检测阳性的CAP住院患者死亡风险,且在起病48 h内开始治疗疗效最佳(成人剂量:75 mg,2次/d,疗程5 d,肾功能不全按肌酐清除率分层减量)[56, 57]。如治疗5 d后若核酸检测仍为阳性可再进行一个疗程。若考虑流感病毒耐药或病毒清除延迟,可选择核酸内切酶抑制剂作为替代或补充方案[58]。对出现双侧网状结节并伴疱疹样皮疹的患者,建议在经验性治疗方案中加入静脉阿昔洛韦(10~15 mg/kg,3次/d,疗程7~10 d),以覆盖水痘-带状疱疹病毒[10,59]。对近期肺移植或HSCT且影像呈弥漫间质性改变的患者,应经验性覆盖巨细胞病毒,首选更昔洛韦(5 mg/kg,2次/d,至少2周),并据肾功能调整给药剂量[10,60]

3.真菌感染:免疫抑制宿主常受到侵袭性真菌感染,常见病原体主要包括烟曲霉、隐球菌和肺孢子菌等[5, 6,61]。侵袭性肺曲霉病首选三唑类抗真菌药物单药治疗(常用伏立康唑静脉制剂,首剂 6 mg/kg,2次/d,自第2天起4 mg/kg,2次/d),或与棘白菌素联合应用(首日静脉注射卡泊芬净200 mg,以后100 mg,1次/d);应对伏立康唑进行治疗药物监测,药代动力学稳定者可考虑口服用药[62, 63];具体疗程3~50周不等,取决于患者临床反应及免疫功能重建情况[64]。肺孢子菌感染首选甲氧苄啶/磺胺甲噁唑(按甲氧苄啶剂量15~20 mg·kg-1·d-1,分3~4次给药),疗程一般21 d,以降低暴发性病程及不良结局风险[65]。隐球菌病推荐两性霉素B脂质体(3~4 mg/kg,1次/d)联合5-氟胞嘧啶(100 mg/kg,4次/d)诱导治疗2周,随后氟康唑(400~800 mg/d)巩固治疗8周,再以氟康唑(200~400 mg/d)维持治疗6~12个月,根据患者病情可考虑适当延长疗程[66, 67, 68]

4.寄生虫感染:寄生虫亦可引起免疫功能低下患者的呼吸道感染,其中以刚地弓形虫和粪类圆线虫最常见[69, 70]。刚地弓形虫感染的标准治疗方案通常为至少 6周的乙胺嘧啶联合磺胺嘧啶及亚叶酸诱导治疗,随后进入减量及维持治疗阶段,以减少复发风险[71]。粪类圆线虫感染首选伊维菌素治疗[72, 73]。当慢性粪类圆线虫感染患者出现免疫抑制,或免疫抑制宿主发生急性粪类圆线虫病时,极易发展为粪类圆线虫过度感染综合征[73]。此时,伊维菌素的疗程应至少持续到最后一次粪便或痰液标本转阴后2周,以覆盖完整的自身感染周期。在条件允许的前提下,应尽量减少或停用免疫抑制治疗,并同时给予充分的支持治疗,包括镇痛、补液和营养支持等[74],以改善整体预后。

问题10:免疫抑制宿主重症肺炎合并呼吸衰竭,优先选择哪种呼吸支持方式

【推荐意见10】对于免疫抑制宿主重症肺炎合并呼吸衰竭的患者,在不满足紧急气管插管指征的前提下,建议优先选择无创呼吸支持方式,包括经鼻高流量氧疗(high flow nasal oxygen therapy,HFNO)或无创正压通气(noninvasive positive pressure ventilation,NPPV)(1A)。

【实施建议】在选择呼吸支持方式前应首先评估病情严重程度(如APACHE II或SOFA评分),并综合判断氧合状况和全身情况。对于病情相对较轻,PaO2/FiO2>100 mmHg[PB≈760×(1-h/44 330)×5.255;PaO2≈(海平面PaO2)×(PB/760)],其他脏器功能和血流动力学相对稳定,神志清楚的免疫抑制重症肺炎合并呼吸衰竭的患者,可首选HFNO或NPPV;如已符合气管插管指征,则应及时改用间歇正压通气(intermittent positive ventilation,IPPV)。考虑到HFNO具有舒适度高、耐受性好和不良反应少等特点,可在条件允许时优先试用HFNO,但需严密监测病情变化。如出现氧合恶化、呼吸做功增加、明显呼吸窘迫(RR>30~35次/min),辅助呼吸肌参与或出现呼吸性酸中毒等情况,可短期试用NPPV(1~2 h);若患者入院时即存在上述表现,则可直接首选 NPPV。如条件具备,NPPV优先推荐使用头盔接口形式。

在NPPV模式选择方面:若患者无明显呼吸肌疲劳,可尝试持续气道正压(continuous positive airway pressure,CPAP);对于呼吸频率明显增快、存在呼吸肌疲劳或辅助呼吸肌参与呼吸者,建议首选双水平气道正压通气(bi-level positive airway pressure,BiPAP),以更好地减轻呼吸肌负荷、改善通气与氧合。

【推荐说明】HFNO 可持续提供高流量、高浓度氧气,产生一定水平的呼气末正压,同时对吸入气体进行充分加温加湿,提高舒适度和耐受性。多项近年 Meta分析[75, 76, 77, 78]显示,与标准氧疗相比,HFNO可降低气管插管率,但尚未证实能显著降低病死率。NPPV可在提供高浓度氧气的同时施加不同水平的气道正压,对于合并呼吸衰竭的免疫抑制宿主,可能通过增加肺泡复张、改善肺顺应性及通气/血流比而获益。早期针对不同免疫抑制人群的小样本前瞻性随机对照研究[79, 80]显示,与标准氧疗相比,NPPV组患者气管插管率及病死率均明显降低。纳入5项RCT的综述[81]进一步表明,在免疫抑制并发急性呼吸衰竭患者中,早期应用 NPPV 相较于标准氧疗可降低气管插管率和病死率,并缩短ICU住院时间。由此,从无创呼吸支持方式选择的角度看,HFNO与NPPV均优于传统低流量氧疗。2016年Wang等的综述[82]提示,在合并呼吸衰竭的免疫抑制宿主中,NPPV相对于IPPV在降低病死率方面具有一定优势。虽然相关研究中重症肺炎所占比例并不完全明确,但鉴于急性呼吸衰竭中肺炎往往是最主要病因之一,相对于直接行IPPV,优先尝试 NPPV具有合理性。关于HFNO与NPPV之间的比较,队列研究[83, 84]和系统综述[85]总体显示,两者在气管插管率及病死率等结局方面差异不大;部分研究[86, 87]提示HFNO可能较NPPV具有更低的病死率和并发症发生率,原因可能与HFNO舒适性更好以及NPPV相关呼吸机相关肺损伤风险较高有关。综合现有证据,HFNO与NPPV均可作为免疫抑制宿主重症肺炎合并呼吸衰竭的一线无创呼吸支持方式。结合HFNO和NPPV失败高危因素相关研究[79, 80,88],对于高龄、病情较重(APACHE Ⅱ或SOFA评分较高)、PaO2/FiO2<100 mmHg以及血流动力学不稳定的免疫抑制患者,启动无创呼吸支持时需更加谨慎,应严密监测病情变化,切忌延误气管插管和有创机械通气时机。

问题11:免疫抑制宿主重症肺炎气管插管的时机

【推荐意见11】免疫抑制宿主重症肺炎的气管插管时机总体上与非免疫抑制宿主相似,应依据呼吸衰竭程度及全身情况综合判断,避免因延迟插管而增加病死率(1A)。

【实施建议】当免疫抑制宿主重症肺炎患者出现下列任一或多项征象时,应及时考虑行气管插管并启动有创机械通气[89, 90, 91]

1. 严重低氧血症持续不能纠正:在积极无创呼吸支持下仍不能维持PaO2/FiO2>100 mmHg,或FiO2=1.0时SpO2仍小于90%。

2. 血流动力学不稳定:在充分液体复苏并使用血管活性药物后,平均动脉压仍≤65 mmHg。

3. 意识状态持续恶化:意识障碍进行性加重,格拉斯哥昏迷评分(GCS≤12分)。

4. 呼吸心跳骤停:出现呼吸或循环骤停需立即行气管插管与抢救。

5. 呼吸功能进行性恶化,同时符合以下至少两条标准:(1)呼吸频率超过35~40次/min;(2)明显呼吸窘迫体征未见改善;(3)气道分泌物增加;(4)酸中毒持续加重。

6. 不耐受NPPV:因烦躁、呕吐、大量分泌物、面罩压迫不适等原因无法耐受或配合无创通气。

7. HFNO失败高危表现:使用HFNO期间,ROX指数<4.88。

8. NPPV早期失败征象:NPPV启动1 h时改良 HACOR评分>5。

【推荐说明】多项研究提示,在无创呼吸支持背景下延迟气管插管与病死率显著升高密切相关[92, 93, 94, 95],因此合理把握插管时机对免疫抑制宿主重症肺炎的预后至关重要。既往研究显示,与标准氧疗相比,HFNO或NPPV可延长从急性呼吸衰竭发生到气管插管的时间,但一旦插管延迟,预后有可能较初始即行有创通气者更差[93, 94]。在实际临床中,部分医生出于对免疫抑制宿主有创机械通气并发VAP及相关并发症的担忧,往往倾向于尽可能延长无创通气时间,从而造成插管时机推迟。然而,一旦免疫抑制宿主在有创通气过程中并发VAP,其病死率显著升高[80,96]。目前尚无专门针对免疫抑制人群的气管插管时机指南,因此可参考既往免疫抑制人群RCT研究中采用的插管标准[80,86,97],同时结合以下工具判定无创呼吸支持失败风险:(1)HFNO期间ROX指数<4.88被认为是非免疫抑制宿主插管的重要预测指标[98];(2)NPPV期间NPPV启动1 h时改良HACOR评分>5亦提示NPPV失败风险较高[99];(3)VOX指数(SpO2/FiO2/Vt)等新指标亦可作为辅助判断工具[100]。需要注意的是,免疫抑制宿主中ROX指数<4.88对插管的预测准确性较非免疫抑制宿主有所下降,其AUC仅为0.623[101]。因此,在免疫抑制宿主中,不应机械套用单一评分或阈值,而应结合病情进展、器官功能变化及临床经验,避免过度延迟插管。

问题12:免疫抑制宿主重症肺炎合并呼吸衰竭ECMO启动的时机

【推荐意见12】免疫抑制宿主重症肺炎合并呼吸衰竭时体外膜肺氧合(ECMO)的启动时机原则上可参考非免疫抑制宿主的相关指征与标准(1A)。

【实施建议】ECMO的启动时机建议参照《2014年体外膜氧合治疗成人重症呼吸衰竭临床操作推荐意见》及EOLIA研究所采用的入选标准,结合患者个体情况综合评估后审慎决策。

【推荐说明】ECMO已在重度难治性呼吸衰竭患者的救治中得到广泛应用,其中包括部分免疫抑制宿主,但目前相关研究数量有限、样本量较小,且总体预后欠佳。来自中国的一项回顾性研究[102] 纳入了46例接受ECMO治疗的免疫抑制宿主(以自身免疫性疾病为主),总体生存率仅为32.6%。Bein等[103]对6项涉及免疫抑制宿主合并呼吸衰竭、接受ECMO治疗的回顾性队列研究进行汇总分析,共计386例患者,生存率范围为0~50%,且接受ECMO与未接受ECMO患者的生存率相近。考虑到免疫抑制类型差异较大且与预后密切相关(如血液系统恶性肿瘤患者ECMO预后最差),对免疫抑制宿主启用ECMO需尤其谨慎。关于启动时机,Schmidt等[104]基于全球多中心大规模回顾性研究发现,免疫抑制发生后30 d内启动ECMO的患者预后相对较好,而高龄、高PaCO₂、高驱动压及血小板计数偏低则与不良预后相关,提示上述人群需更加慎重评估是否实施ECMO。Wohlfarth等[105]的研究中,ECMO 的使用指征为在充分的呼吸支持(包括高PEEP及俯卧位通气)无明显反应后,仍存在顽固性、危及生命的低氧血症。

目前尚缺乏针对免疫抑制人群ECMO启动时机的专门研究,可参考《2014年体外膜氧合治疗成人重症呼吸衰竭临床操作推荐意见》[106]:在给予标准肺保护性通气(潮气量 6 ml/kg 理想体重、平台压<30 cmH₂O、PEEP≥10 cmH₂O,并联合肺复张、俯卧位通气及肌松剂等措施)无明显改善时考虑 ECMO 治疗,启动指征包括:①PaO2/FiO2<100 mmHg,或肺泡-动脉氧分压差[P(A-a)O2]>600 mmHg;②通气频率>35次/min时pH<7.2,且平台压>30 cmH2O;③年龄<65岁;④机械通气时间<7 d。亦可参照EOLIA最新研究[107]标准,满足下列条件之一即可考虑ECMO:①PaO2/FiO2<50 mmHg持续>3 h;②PaO2/FiO2<80 mmHg持续>6 h;③动脉血pH<7.25且PaCO2>60 mmHg持续>6 h。在此基础上,还应充分重视免疫抑制类型、肺炎病原体性质、病理生理特点、影像学表现及免疫炎症反应差异等所造成的患者异质性。ECMO作为单一的挽救性手段并不适用于所有免疫抑制宿主,且相关并发症较多,未来对ECMO启动时机的把握需要更加个体化。考虑到有创机械通气相关VAP对预后具有显著不良影响,对于部分年龄较轻、基础脏器功能相对良好、配合度高、呼吸道分泌物较少或咳痰能力尚可的患者(如肺孢子菌肺炎或病毒性肺炎),在具备条件的中心可谨慎尝试早期“清醒ECMO”。Tian等[102]的回顾性研究提示,存活患者中清醒ECMO占比更高,多因素分析显示 IPPV+ECMO 模式预后更差。需要强调的是,清醒ECMO目前仍处于探索阶段,如患者在清醒ECMO期间仍存在明显呼吸窘迫和高呼吸驱动,应及时调整为IPPV+ECMO模式,以避免延误救治时机。

问题13:免疫抑制宿主重症肺炎合并呼吸衰竭的间歇正压通气,是否应早期拔管序贯为无创正压通气或经鼻高流量氧疗

【推荐意见13】免疫抑制宿主重症肺炎合并呼吸衰竭时,在病情允许的前提下,建议积极尝试早期拔管,并序贯采用无创正压通气(NPPV)或经鼻高流量氧疗(HFNO)进行呼吸支持。如无NPPV禁忌证,宜优先选择 NPPV 作为拔管后的首选无创支持方式(1A)。

【实施建议】对已接受有创机械通气的免疫抑制宿主重症肺炎患者,在IPPV治疗满48 h后,如同时符合以下条件,可考虑进行早期拔管并序贯NPPV[108]:①感染控制趋于稳定;②神志清楚;③血流动力学稳定;④压力支持(PS)+呼气末正压(PEEP)<20~25 cmH2O,且PEEP≤10 cmH2O;⑤PaO2/FiO2(PFR)≥150~200 mmHg;⑥无明显CO2潴留;⑦RR<30次/min;⑧气道分泌物不黏稠、不呈脓性,且吸痰间隔>2 h/次。对于不能耐受NPPV或存在NPPV禁忌证的患者,可采用HFNO作为拔管后的替代氧疗和呼吸支持方案。

【推荐说明】针对普通有创通气人群的研究[78]显示,拔管后应用HFNO相较于标准氧疗,可减轻呼吸窘迫,降低呼吸频率和心率,并有助于降低NPPV需求及再插管风险。即使在再插管风险较低的人群中,拔管后序贯 HFNO 亦能将再插管率由12.2%降至4.9%,同时降低呼吸作功且不增加并发症[97,109]。部分急性低氧性呼吸衰竭患者(其中约20%原因为肺炎),早期拔管后序贯NPPV可以缩短IPPV时间、减少住院日并降低VAP发生率[108]。美国胸科协会(ATS)2017年指南[109]也建议,对拔管后高风险人群应立即给予预防性序贯无创通气。然而,现有指南中所谓“高风险”且获益明确的人群主要包括慢性阻塞性肺疾病、心力衰竭及伴PaCO₂升高的患者,尚未专门针对免疫抑制宿主。目前尚缺乏专门针对免疫抑制宿主重症肺炎合并呼吸衰竭的拔管及序贯无创通气研究。但考虑到该人群在接受IPPV期间更易发生VAP且预后较差,对于基础疾病负担较轻、分泌物引流良好、其他器官功能相对稳定的患者,应在严密监测前提下积极探索早期拔管,并序贯NPPV或HFNO等无创呼吸支持策略,以减少有创通气相关并发症。

问题14:免疫抑制宿主重症肺炎的免疫调节治疗

【推荐意见14】免疫调节是免疫抑制宿主重症肺炎治疗的重要组成部分,建议在系统评估患者免疫状态的基础上,制定个体化免疫调节策略(1B)。

【实施建议】

1. 调整免疫抑制剂:对于免疫抑制宿主,优化免疫抑制治疗至关重要,包括定期监测和调整药物水平药物相互作用、不良事件和免疫功能,以维持适当的净免疫抑制状态。平衡充分免疫抑制与过度免疫抑制之间的风险,避免因过度免疫抑制导致感染并发症的发生[110, 111]。在不影响基础疾病控制的前提下,适度减少或暂停免疫抑制剂的使用,可促进免疫功能的恢复。停药的具体时间需要根据患者的具体情况进行评估[112]

2. 使用免疫调节剂:(1)使用重组人粒细胞集落刺激因子(G-CSF)和粒细胞-巨噬细胞集落刺激因子(GM-CSF)[16,113]:对肿瘤化疗后发生中性粒细胞减少(ANC<0.5×109/L),并存在感染相关并发症高风险或具有不良结局预测因素的患者,考虑使用CSF。高风险特征包括:预计中性粒细胞减少时间延长(>10 d)且重度(<0.1×109/L)、年龄>65岁、原发疾病控制不佳、低血压与多器官功能障碍(败血症综合征)、侵袭性真菌感染等。(2)使用免疫球蛋白:①原发性免疫缺陷病,如变异型免疫缺陷(CVID),治疗方案为:静脉注射免疫球蛋白(IVIG)起始0.4~0.5 g·kg-1·m-1(间隔3~4周,合并支气管扩张增至0.6 g·kg-1·m-1);皮下注射免疫球蛋白(SCIG)起始0.4~0.6 g·kg-1·m-1,需监测IgG谷浓度或稳态浓度[114];其他原发性抗体缺陷(如IgG亚类缺陷等):感染难控或低IgG时启动,方案参照CVID[115, 116]。②获得性免疫缺陷病,如抗γ-干扰素自身免疫抗体综合征:IgG可作为辅助治疗手段,在合并低丙种球蛋白血症或反复感染时考虑使用,但需结合感染控制及免疫指标评估效果[117]。(3)胸腺肽/胸腺法新[118, 119]:对于 CD8+或CD4+T细胞计数分别低于400个/μl或650个/μl的患者,推荐每日皮下注射1.6 mg胸腺肽α1,至少连续7 d。

【推荐说明】对于移植患者,调整免疫抑制剂需在减少排斥反应和控制感染之间平衡[120, 121, 122]。多项临床研究表明,在免疫抑制的移植患者中,使用地塞米松等额外的抗炎药物可能会增加医院获得性感染和呼吸机相关感染的风险,而适当减少免疫抑制剂的使用可以增强宿主病毒的清除[123, 124, 125, 126]。关于CSF的应用,一项荟萃分析显示,G-CSF和GM-CSF在感染性休克中有助于提高感染控制率,但对总体病死率无明确获益[127]。免疫球蛋白治疗在预防原发性或获得性免疫缺陷患者肺部感染中的作用已得到充分证实[128]。IVIG可用于血清IgG<400 mg/dl,或存在特异性抗体应答障碍且合并严重和(或)反复感染,并对常规抗菌治疗反应欠佳的患者[129]。国际共识认为,IgG替代治疗是CVID的推荐方案,可显著改善临床结局[114];一项Meta分析显示,较高的IgG谷浓度(至少为1 000 mg/dl)可以降低肺炎发生风险[130]。针对抗γ-干扰素自身抗体综合征,多中心观察性队列研究亦提示,在伴低丙种球蛋白血症或反复感染时,IgG 可作为有效的辅助治疗选择[117]。此外,一项Meta分析显示,对中重度及危重型 COVID-19 患者,胸腺肽α1 治疗可将死亡风险降低约41%[119]。据此推断,对于CD8⁺或 CD4⁺ T细胞显著减少的免疫抑制宿主重症肺炎患者,合理应用胸腺肽α1可能有助于改善免疫功能和临床结局,值得在规范监测和个体化评估基础上推广应用。


中华结核和呼吸杂志编写组专家名单

顾问:

曹彬(中日友好医院)、施毅(南京大学附属金陵医院)
总负责:
潘频华(中南大学湘雅医院、芙蓉实验室)
执笔人:
王一民(中日友好医院)、黄絮(中日友好医院)、李园园(中南大学湘雅医院)、孙文逵(江苏省人民医院)、周华(浙江大学附属第二医院)、陈洁(中南大学湘雅医院)、张艳(中南大学湘雅医院)、朱飞(中南大学湘雅医院)
咨询讨论专家:
梁宗安(四川大学华西医院)、施毅(南京大学附属金陵医院)、孙兵(首都医科大学附属北京朝阳医院)、陈文慧(中日友好医院)、张静(复旦大学附属中山医院)、詹庆元(中日友好医院)、解立新(解放军总医院)、佘丹阳(解放军总医院)、李春辉(中南大学湘雅医院)、宋元(复旦大学附属中山医院)、李琦(陆军军医大学新桥医院)、宋立强(空军军医大学西京医院)、李丹(吉林大学附属第一医院)、上官红(山东大学齐鲁医院)、彭稳中(中南大学湘雅医院)
证据评价组专家:
沈敏学(中南大学湘雅公共卫生学院)
秘书组成员:
覃榕柳、姜元娜、罗钰莹、常勤羽、徐一中、吴旭、黄淑婉、陈刚、侯彦群、苏慧茹、林逢雨、李毅、朱依群(中南大学湘雅医院、芙蓉实验室)

参考文献(略)



来源:中华结核和呼吸杂志


编辑/排版:黄玲玲

审核:许奉彦