中信建投 | 景气预期或已筑底,特斯拉年报强化物理AI拐点

本文转载自微信公众号:中信建投证券研究
图片
|程似骐 陶亦然 陈怀山 马博硕 胡天贶 李粵皖 蔡星荷 赵晗智 白舸
当前汽车板块处于淡季弱势表现,但近期来看,市场对销量悲观预期反馈逐步钝化,悲观预期见底,结构性看反内卷及出海预期改善,自动驾驶政策催化落地,人形机器人特斯拉V3临近推出节点。我们维持前期观点,26年汽车以旧换新政策支撑内需,商用车或更为受益;结构性看多端侧AI(无人驾驶及机器人)商业化0-1突破带来估值弹性。
图片
当前汽车板块处于淡季弱势表现,但近期来看,市场对销量悲观预期反馈逐步钝化,悲观预期见底,结构性看反内卷及出海预期改善,自动驾驶政策催化落地,人形机器人特斯拉V3临近推出节点。我们维持前期观点,26年汽车以旧换新政策支撑内需,商用车或更为受益;结构性看多端侧AI(无人驾驶及机器人)商业化0-1突破带来估值弹性。
整车板块:景气延续“弱预期、弱现实”,反内卷持续推进,出口预期改善。近期销量淡季景气承压,但市场预期或已钝化,对2月销量不敏感,后续看弱现实的情况决定股价拐点。本周特斯拉发布年报,25年Q4毛利实现同比正增长,毛利率创近两年新高,汽车业务毛利率改善主要因为Model YL带动中国区销售均价提升(亚太区销量创新高)、FSD订阅提升等因素;26年资本支出将超200亿美元,投向将主攻算力基础设施与新工厂产能扩张等。公司宣布将永久停产旗舰车型Model S和Model X,26年上半年重点关注北美Semi和Cybercab新车型量产。
自动驾驶:26年有望成为无人驾驶商业化元年,特斯拉FSD订阅率随着V14推送持续提升,25年Q1-Q4订阅量分别约80、90、100、110万辆,26年开始FSD订阅取消买断(全部改成月度订阅),目前月度订阅费99美金/月;截至25年底,FSD累计行驶行驶里程超70亿英里(约115亿km),持续推动中国及欧洲本地化部署还需中国及欧洲监管许可。战略重心正加速从硬件销售转向物理AI,包括FSD迭代、Robotaxi服务、Cybercab车型量产、Optimus设计定型及量产,持续加大AI云端算力投入。
人形机器人:前期T链核心供应商最新进展已逐步落地,本周机器人板块调整,板块成交量明显降低及受到非理性传闻干扰等因素影响。新兴产业发展初期板块通常伴急涨急跌,长期仍有明显的超额收益。后续,T链上催化包括:25Q1 Gen3定型发布,下半年进入海外产能建设、规模量产阶段等;此外,宇树上市申报或也将成为重要事件催化。我们看好三类标的配置价值,包括特斯拉链高胜率、技术迭代升级方向的增量环节、具备预期差的绩优低估值;宇树等其他具备放量能力的国产链。
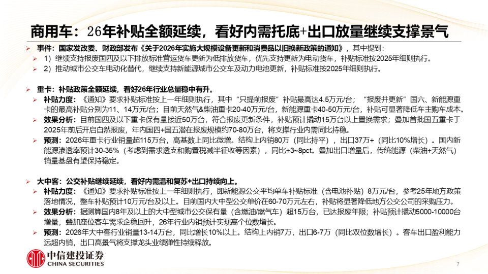
商用车:26年重卡、客车两大板块有望受益于政策托底内需+出海景气持续,建议重点关注低估值强业绩龙头标的。
图片
图片
图片
图片
图片
图片
图片
图片
图片
图片
图片
1、行业景气不及预期。2026年国内经济复苏但具体节奏有待观察,汽车行业需求或随之波动;消费者收入增长放缓或预期波动均会影响以旧换新促销效果,客运、货运市场需求不足也将制约商用车报废更新比例,最终影响汽车行业需求复苏进程。
2、政策落地效果不及预期。消费品以旧换新以及设备更新政策全面落地仍需时日,政策宣传、信息传播亦需要一定时间。补贴资金能否持续发放到位,置换需求能否顺利释放,均有待持续观察。
3、出口销量不及预期。出口受国际形势、国家政策、汇率等多方因素影响,海外销量增长有波动风险。
4、行业竞争格局恶化。汽车电动智能化趋势下,国内整车厂和零部件供应商竞相布局,随着技术进步、新产能投放等供给要素变化,未来行业竞争或加剧,整车和零部件企业的市场份额及盈利能力或将有所波动。
5、客户拓展及新项目量产进度不及预期。汽车电动智能化趋势下,现有整车和零部件供应链格局迎来重塑,获得新客户和新项目增量的零部件公司有望受益,而部分零部件公司市场份额可能受到影响。
图片
程似骐:汽车行业首席分析师,上海交通大学车辆工程硕士,师从发动机所所长,曾任职于东吴证券国盛证券,四年证券行业研究经验。2017年新财富第二团队核心成员,2020年新浪财经新锐分析师第一名,2020年金牛最佳汽车行业分析师团队第五名。深度覆盖新能源整车,智能化零部件,把握智能化电动化浪潮,对智能驾驶全产业链最前沿研究,深度跟踪从产业链最上游车载芯片到下游最前沿的L4 的商业模式前沿演变。 2021年新财富最佳分析师汽车行业第四名。
陶亦然:汽车行业联席首席分析师。曾任银河证券汽车分析师,2018年加入中信建投汽车团队,2018/19年万得金牌分析师团队核心成员,2019/20年新浪财经新锐分析师团队核心成员, 2020年金牛最佳行业分析团队核心成员,2021/22年新财富、水晶球最佳分析师团队核心成员。
陈怀山:汽车行业分析师,上海交通大学机械工程硕士。曾任职于长江证券研究所,五年证券行业研究经验,2017-2019年电力设备与新能源行业新财富第一团队成员。2021年加入中信建投证券,2022年汽车及零部件行业新财富第四名团队成员,对新能源车、零部件及整车等均有研究。
马博硕:特许金融分析师CFA,美国哥伦比亚大学统计学硕士,爱荷华大学数学、精算双专业学士,北美准精算师协会成员。2018年加入中信建投证券,2018/19年万得金牌分析师团队核心成员,2020年金牛最佳行业分析团队核心成员。
胡天贶:中国人民大学经济学硕士,华中科技大学经济统计学学士,2021年加入中信建投证券。2021年新财富、水晶球团队成员,2022年新财富、水晶球、金牛奖团队成员。
李粤皖:中国人民大学经济学硕士,负责商用车、传统零部件领域研究。
蔡星荷:香港中文大学经济学硕士,曾供职于中泰证券研究所,2025 年加入中信建投证券研究发展部汽车团队。
赵晗智:汽车行业分析师。
白舸:纽约大学硕士,上海交通大学学士。主要覆盖汽车零部件。2023年加入中信建投证券。
图片
证券研究报告名称:《景气预期或已筑底,特斯拉年报强化物理AI拐点》
对外发布时间:2026年2月1日
报告发布机构:中信建投证券股份有限公司 
本报告分析师: 
程似骐 SAC 编号:S1440520070001
SFC 编号:BQR089
陶亦然 SAC 编号:S1440518060002
陈怀山 SAC 编号:S1440521110006
马博硕 SAC 编号:S1440521050001
胡天贶 SAC 编号:S1440523070010
李粵皖 SAC 编号:S1440524070017
蔡星荷 SAC 编号:S1440526010001
赵晗智 SAC 编号S1440525070015
白舸 SAC 编号:S1440525080001