关于北京市2025年国民经济和社会发展计划执行情况与2026年国民经济和社会发展计划的报告

原标题:关于北京市2025年国民经济和社会发展计划执行情况与2026年国民经济和社会发展计划的报告

——2026年1月25日在北京市十六届人民代表大会第四次会议上北京市发展和改革委员会主任 杨秀玲

各位代表:

按照《北京市国民经济和社会发展计划审查监督条例》,受市人民政府委托,现将北京市2025年国民经济和社会发展计划执行情况与2026年国民经济和社会发展计划草案的报告提请市十六届人大四次会议审议,并请市政协各位委员提出意见。

一、2025年国民经济和社会发展计划执行情况

2025年,在以习近平同志为核心的党中央坚强领导下,在中共北京市委直接领导下,在市人大及其常委会监督支持下,全市上下坚持以习近平新时代中国特色社会主义思想为指导,深入贯彻党的二十大和二十届历次全会精神,深入贯彻习近平总书记对北京重要讲话精神,全面落实市委工作要求,认真执行市十六届人大三次会议审查批准的2025年国民经济和社会发展计划,落实市人大财政经济委员会审查意见,坚持稳中求进、以进促稳,守正创新、先立后破,系统集成、协同配合,圆满完成中国人民抗日战争暨世界反法西斯战争胜利80周年纪念活动服务保障,彰显大国首都形象;经济实现跨越式增长,全市地区生产总值增长5.4%、高于全国0.4个百分点,经济总量突破5万亿元,一般公共预算收入增长4.8%;生态环境建设取得新突破,细颗粒物年均浓度27微克/立方米、首次实现“破30”;民生保障更加有力,城镇调查失业率4.1%,居民人均可支配收入实际增长4.4%,社会大局和谐稳定,“十四五”实现圆满收官。一年来,重点围绕5个方面开展工作。

(一)精益求精、全力服务保障重大活动成功举办,首都功能持续优化提升

中央政务功能保障全面增强。高质量完成中国人民抗日战争纪念馆改造提升,精细组织抗战胜利80周年纪念活动演练彩排,逐条逐项逐时点打磨流程,精心做好景观布置和环境提升,扎实做好阅兵服务,广大市民大力支持,纪念活动盛大庄严、气势恢宏,震撼人心、激发斗志。深入开展城市规划年度体检,核心区控规新一轮三年行动计划圆满收官,北新华街近现代建筑、孚王府、醇亲王府南府签约腾退,故宫周边院落申请式退租及恢复性修建二期项目启动,核心区平房申请式退租2006户、修缮1284户,中央政务环境更加庄重有序。

首都文化活力持续迸发。高标准完成习近平新时代中国特色社会主义思想京华实践教研中心内容建设,广泛践行社会主义核心价值观,“北京榜样”品牌影响力持续扩大。修订公布北京中轴线世界文化遗产保护条例,出台北京市长城保护条例。亚洲文化遗产保护联盟落户北京,琉璃河遗址入选全国十大考古新发现,南中轴大红门博物馆群一期等加速落地,北京大葆台遗址博物馆和路县故城遗址博物馆对外开放,故宫博物院举办“百年守护——从紫禁城到故宫博物院”展。创新举办“北京范儿”短视频大赛,开创城市形象宣传和融合发展新范式。出台推动演艺高质量发展支持办法,培育演艺新空间超百家,实现文华大奖五连冠、群星奖位居全国首位,推出“大戏看北京”首演首发首映剧目28部、“北京大视听”作品465部,“我与地坛”书市吸引55万读者。出台促进游戏电竞行业高质量发展支持办法,发布科技赋能文化领域创新发展行动计划,成功举办中国科幻大会,北京卫视4K超高清频道率先实现全国省级卫视首播。首批21家文化文物单位改革试点开展专题展览、教育研学、文创衍生品开发,“看·见殷商”展览接待游客超20万人次、营收超2000万元,文旅场所新增321处便民餐饮设施。

国际交往承载能力稳步提升。高水平服务保障中国—拉共体论坛第四届部长级会议、全球妇女峰会等重要国事活动。国家会议中心二期、首都国际会展中心正式投用。服贸会在首钢园实现“一址举办”,中关村论坛发布29项重大科技成果,金融街论坛年会设立境外分会场5个,北京文化论坛创新举办重要成果发布专场活动、设立北京文化论坛会客厅。高品质国际化环境不断优化,航线网络通达64个国家和地区、链接国内外240余个航点,覆盖广度居全国第一,新增25家旅游全球战略合作伙伴,上线北京市英文地图,全球“五大卡”可在地铁拍卡过闸,实现“全城离境退税、市内一点通办”,上榜《国家地理》全球最佳旅游目的地,国际及地区旅客吞吐量同比增长18.4%,入境游客达548万人次、同比增长39%,游客花费505.6亿元、增长44.7%。

科技创新能级显著跃升。率先建立教育科技人才工作领导小组,一体推进重大改革任务。3家国家实验室永久园区启用,生命、信息、能源等领域研究加速突破。出台怀柔综合性国家科学中心创新实施方案,空间环境地基综合监测网等3个重大科技基础设施投运,脑认知机理与脑机融合等3个交叉研究平台试运行。突破关键核心技术210项,北京地区6项成果入选中国科学十大进展,65人新当选两院院士、数量全国第一,连续9年稳居“自然指数-科研城市”全球榜首。首个国际人才服务港揭牌。建立科技创新和产业融合发展统筹工作机制,组建战略咨询专家委员会,实施推进科技成果转化落地行动,启动建设全国高校区域技术转移转化中心,新布局21个概念验证平台、5家标杆孵化器,支持59家技术转移机构建设,认定首台(套)产品158个,上线“北京科技成果转化智能服务平台”、汇集科技成果1.2万项。广泛链接国际创新资源,国际科技组织增至52家,成功举办IASP世界大会、国际基础科学大会等50余场重大国际科技交流活动,出台加强高水平国际科技期刊建设若干措施,在京SCI期刊占全国总量超40%。形成新一轮中关村世界领先科技园区空间调整方案,设立13个市级高新技术产业开发区、24家中关村特色产业园区,中关村规模以上企业总收入突破10万亿元。

图片

(二)迎难而上、协同推动需求动力和产业动能同向发力,经济回升向好态势持续巩固

政策工具集成发力。建立中央资金项目储备机制,“自审自发”地方政府专项债券1233亿元,在全国首批开展专项债注资政府投资基金试点工作,积极争取并充分用好“两重”“两新”超长期特别国债等各类中央资金。出台加快构建科技金融体制有力支撑高水平科技自立自强实施方案,国家创业投资引导基金及京津冀区域基金在京启动,服务设立一批央企创投基金,8支市级高精尖产业基金与24家银行投贷联动合作,吸引股权投资和债权投资1290亿元;科创债发行规模达到6643.4亿元、增长13%;科技创新和技术改造再贷款支持1400余家企业获得贷款近700亿元。开展“千企万户大走访”,中小微企业和个体工商户获得贷款6742亿元。发布推动中长期资金入市、促进创业投资和股权投资、助力并购重组等多项政策,北交所上市公司288家、总市值超8600亿元。加强宏观政策取向一致性评估,建立市经济宣传工作机制,加强经济形势分析和政策解读。

有效需求持续释放。供需互促提振消费,加快国际消费中心城市建设,实施深化改革提振消费专项行动,获批国家消费新业态新模式新场景建设试点和国际化消费环境建设试点。统筹资金76.5亿元加力扩围以旧换新,带动实现销售额约650亿元。推动文商旅体融合,湾里、中海大吉巷等特色商业设施亮相,新设首店首次超千家,新增“北京礼物”306件;优化大型活动管理,举办北京电影生活节、中网和世界乒联中国大满贯、“鸟巢星光演出季”等各类大型群众性活动2295场、增长25.8%;上线全市景区购票服务平台,推出100余条漫步北京精品线路,小米汽车工厂等成为热门目的地,创新开行“大美中轴线观光巴士”,服务消费增长5%。入选现代商贸流通体系建设试点城市和陆港型国家物流枢纽承载城市。优化结构扩大投资,“3个100”市重点工程进展顺利,640个市区重大项目全部开工,固定资产投资增长5.5%,高技术产业投资增长40.1%,重点产业投资占比超3成;教育、卫生、养老等社会领域投资增长24.2%。市政府固定资产投资下达820亿元、120亿元用于支持商业航天等233个新动能项目;优化调整房地产相关政策,加快商品住宅周边配套设施承诺兑现,全年成交商品住宅用地181公顷。城市更新潜力释放,完成老旧小区改造1225个,老楼加装电梯869台、住宅电梯更新1007台。首农产业园等4单REITs项目上市发行,面向民间资本公开推介项目239个、总投资约2350亿元。

图片

优势产业提质升级。先进制造业能级提升,集成电路先进产能建设和产业生态培育加速推进,多款新能源车型发布,一批国内外医药研发机构落户国际医药创新公园,6个创新药、28个创新医疗器械获批上市,全国首个跨国药企生物制剂原料药项目启动建设,规模以上工业增加值增长6.5%。建立未来产业投入增长机制,机器人“两会一赛”成功举办,全球首个具身智能机器人4S店开业;举办全球6G发展大会,建成6G小规模实验网,成立北京量子计算产业创新中心;北京未来数字空间创新试验区挂牌;朱雀三号可重复使用火箭首飞入轨并完成关键技术验证;新的脑机接口成果不断涌现。新增市级两业融合示范区3家、试点企业32家,清华国重基地两业融合示范园区8个全国重点实验室建成。

图片

数字经济保持领先。出台建设数据要素综合试验区深化数据要素市场化配置改革实施意见;成立北京数据集团,数智北京创新中心投入运行;建成国家数据流通利用基础设施区域功能节点,市大数据平台新增共享公共数据5200余亿条、累计共享超3.1万亿条,数据流通利用增值协作网络累计上架4859个数据产品,北京大数据交易所场内交易额同比增长172%。人工智能关键生态建设进展明显,发布人工智能全栈自主生态众智FlagOS1.6,开源上线AI4S科研平台玻尔科研空间站,备案上线212款大模型,人工智能+医疗、制造、科学等应用中试基地在京落地;成立前瞻人工智能安全与治理研究院,发布灵御大模型安全攻防评估平台,数字经济增加值增长8.7%。

绿色发展成势见效。国家绿色技术交易中心揭牌并实现首批交易,全市有效绿色技术发明专利数量达6.9万件、领跑全国,D-阿洛酮糖获批新食品原料,解脂耶氏酵母蛋白获批新饲料原料。全国温室气体自愿减排交易市场开市,交易量突破800万吨、交易金额超5.7亿元;首批国家产品碳足迹认证试点启动;在京上市公司ESG报告披露率达68%。实施北京市可再生能源开发利用条例,发布氢能产业标准体系,国家氢燃料电池汽车质量检验检测中心竣工验收,11个新型储能试点项目加快推进,国内首个新蛋白科技创新基地投产。第五立面光伏应用和绿电进京项目加快建设,全年外调绿电440亿千瓦时以上,累计建成充电桩49万个、超级充电站1044座、换电站383座。举办全球能源互联网大会、全球能源转型大会、北京绿色发展论坛,一批绿色交流合作成果服务全国、走向国际。

(三)攻坚克难、统筹推进标志性改革举措落地见效,高质量发展动力活力有效激发

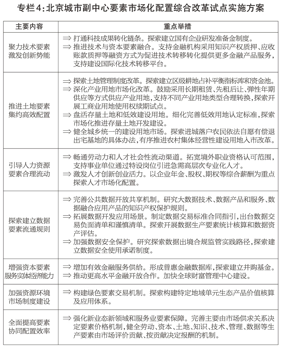
重点改革纵深推进。积极服务和融入全国统一大市场,北京城市副中心获批国家要素市场化配置综合改革试点。开展规范招商引资、市场准入壁垒清理等专项整治,公平竞争审查制度实现市区全覆盖,发布规范网络销售、直播带货领域不合理经营行为十项措施,制定防治平台“内卷式”竞争行为负面清单,引导头部平台企业签署有序竞争健康发展自律公约。制定市管企业服务首都战略发展实施意见,35家市级机关事业单位所属委托监管企业纳入统一监管,首都文化科技集团与出版集团、演艺集团、歌华传媒集团完成重组。成立首都民营企业家政策宣讲服务团,建立民营经济政策落实组织协调机制。加强涉企收费长效监管,清理拖欠企业账款19亿元,中小微企业政府采购占比近八成。稳妥实施新能源上网电价市场化改革。渐进式延迟法定退休年龄改革平稳落地。

图片

“北京服务”优化升级。出台近50项优化营商环境条例配套政策措施,完成228项年度改革任务,非资金信托财产登记、破产企业财产快速解封等取得首创突破,简易注销和变更登记实现即时办结。发布第四批“高效办成一件事”清单,新增951个事项入驻统一申办受理平台,规范固定资产投资和工程建设领域审批程序,推进行政审批服务绩效改革和政务服务质效监测。“无事不扰”白名单企业达55万户,非现场检查量占比70.6%,月均现场检查量下降42.9%、扫码率100%,1000余项行政处罚纳入不予处罚事项清单。“京策”平台汇聚政策1693份,政策兑现事项1071个。7.7万余户经营主体“免申即享”实现自动信用修复15万次。为“服务包”企业提供服务事项7万项、企业诉求办结率九成以上。全市新设经营主体38万户、增长20.7%。

图片

对外开放有序扩大。实施自贸试验区提升战略行动,7项案例入选国家最佳实践,推进数据跨境流动便利化综合配套改革,试行世贸组织电子商务协定,新增26家增值电信领域扩大开放试点企业,国际商事仲裁中心(北京)实体平台启用,连续4年在国家服务业扩大开放综合试点示范评估中位列第一。“北京市全球服务伙伴”新增12家外资企业,累计认定跨国公司地区总部284家,北京CBD全球商务区吸引力排名全球第6。亦庄综保区开关运作,中关村综保区发布“电子围网新范式”,天竺综保区罕见病药品进口额居全国首位。中亚班列正式开通,出台提升跨境贸易便利化水平政策,出口货物转运效率提升80%。成功举办第三届跨国药企北京行圆桌会、2025中德(欧)隐形冠军论坛和第二十八届北京·香港经济合作研讨洽谈会。共建“一带一路”直通车综合服务平台上线运行,国际法商融合示范区起步区建设启动,北京地区出口额增长3.8%。

(四)奋发有为、协同联动打造创新和产业生态,京津冀协同发展向广度深度拓展

非首都功能疏解坚定有序。接续实施疏整促专项行动,疏解提质一般制造业企业104家,开工建设北京中医医院新院区、北京儿童医院亦庄院区、北京急救中心、首都师范大学良乡校区二期和北京工业大学房山校区。治理违法建设2049万平方米,规范城市家具6.9万处,更新节能灯具14.15万套,整治提升燕莎桥等251座桥下空间,完成德胜门北等公交场站疏解,新增中心城区机动车停车位5万余个。铁路沿线绿化提升超330公里,火车站区环境改善、进出站流线优化,“最美进京第一印象”提升。服务保障中国中化、中国华能等一批中央企业迁入雄安新区,4所部属高校雄安校区开工,雄安新区中关村科技园新增入驻企业132家;东六环入地改造工程、石小路建成通车,北京通州站开通运营,首旅集团等市属国企迁入北京城市副中心,中国人民大学、北京服装学院通州校区5000余名学生入驻。

重点领域协同不断深化。召开京津冀党政主要领导座谈会,编制现代化首都都市圈空间协同规划及实施方案。加快京津合作示范区建设,北京理工大学新能源与高性能制造实验室入驻天津滨海—中关村科技园。京津冀国家技术创新中心在三地培育孵化硬科技企业140家,重点产业链卡点攻关突破36项关键核心技术,完成“六链”图谱更新和国家级先进制造业集群方案编制,成立京津冀先进制造业集群联盟,智能网联新能源汽车科技生态港签约42个项目,北京输出到津冀技术合同成交额996亿元、增长18.1%。扎实推进通州区与北三县一体化高质量发展示范区建设,白庙南北检查站完成改造;推动出台推进北京大兴国际机场临空经济区高质量发展意见,全国首个跨省市地块统一出让试点获批。京唐城际铁路、承平高速全线通车。开展秋冬季大气污染综合治理攻坚,加强密云水库全流域水源保护。出台京津冀自贸试验区内政务服务“同事同标”事项动态管理工作规则,京津冀晋在省级层面率先实现“信用代证”跨区域互认互通。

城乡区域发展更趋协调。聚焦平原新城功能定位和主导产业,“一区一策”精准赋能,市级出台20余项支持政策,推动实施百余个重点项目。制定“两园一河”、南中轴、奥林匹克中心区等重点区域高质量发展行动计划。首次开展生态系统调节服务价值和地区生产总值交换补偿。“百千工程”完成两批42个示范村、22个示范片区创建,举办世界农业科技创新大会和种业大会,国家农业科技创新港首批单体项目开工,北京农业人工智能与机器人研究院成立,自主研发的番茄育种固相基因芯片打破国外垄断,启动1500亩伏羲农场建设,粮食、蔬菜播种面积双增长。东西部协作和支援合作扎实推进,举办京疆经济合作洽谈活动,助力内蒙古自治区79个产业园区改造升级。

(五)用心用情、尽力量力推动民生福祉持续改善,城市生活品质不断提高

稳就业促增收协同发力。印发促进高质量充分就业实施意见,实施就业岗位开发与挖潜扩容计划,发布首批项目化培训指导目录,打造“一刻钟”就业服务圈,7.2万名就业困难人员实现就业,一生一策帮扶离校未就业毕业生,提供11.2万个高校毕业生就业岗位。本市城镇新增就业33万人。上调全市最低工资月标准和城乡居民基础养老金标准至2540元和998元。新就业形态人员职业伤害保障试点覆盖全部出行平台企业;3.4万本市农村劳动力就业参保。组织“安薪北京”系列专项行动,查实欠薪案件动态清零。

公共服务质效明显提升。推动制定北京市养老服务条例,新建50个区域养老服务中心、201个农村邻里互助养老服务点、7701张家庭养老床位、478个养老助餐点;稳妥实施育儿补贴和学前一年免费教育政策,新增普惠托位8897个。积极应对学龄人口达峰,推进新型集团化办学,试点跨学段贯通师资调配,新增中小学学位2.4万个;实施促进中小学生身心健康发展“20条”和“体育8条”,推动学生德智体美劳全面发展。争取中央支持在京高校扩大办学规模,高考录取率保持稳定。318家医疗卫生机构606项检查检验项目实现互认、200家二级及以上医疗机构接入电子病历共享应用系统,社区卫生服务中心实现儿科诊疗服务全覆盖;149家二级及以上医疗机构提供体重管理服务。构建新型“三大球”高质量赛事和青训体系,人均体育场地面积达到3.26平方米,成功申办2027年世界田径锦标赛。建设筹集保障性租赁住房6.7万套(间)、竣工各类保障房10万套(间)。试点面向青年人才推出1082套高质优价青年公寓。

城市治理更加智慧高效。轨道交通6号线南延、17号线中段和18号线开通,运营总里程达909公里,市郊铁路东北环线开工;累计开通通学、通医、通游公交线路352条;优化公交线路242条,公交与轨道50米内换乘比例达91%,完成50个轨道站点和40个学医景商重点区域非机动车停放秩序治理,提升61个轨道站点接驳能力。“双智”城市基础设施实现600平方公里连片覆盖;30项市级疏堵工程全部完成,东四环、西北四环大修及环境提升完工,打通53条断头路、建成24项超期工程,实现五环路以内和城市副中心交通信号灯实时调度控制,新增150条信号灯绿波带。出台进一步深化接诉即办改革意见,完成13个“每月一题”专项治理,开展治理类社区整治提升,市民服务热线诉求解决率97.3%、满意率97.7%,《您的声音》荣获第38届中国电影金鸡奖最佳纪录/科教片奖。久久为功抓好两个“关键小事”,规范更新5.75万个垃圾桶站,380个老旧小区引入市场化物业服务。

绿色宜居水平不断提高。深入实施“0.1微克”攻坚行动,推进结构、工程和管理三大领域“创绿减排”,蓝天成为常态;密云水库等集中式饮用水水源地保持水质Ⅱ类等级,动态消除劣Ⅴ类和黑臭水体,永定河入选全国母亲河复苏行动典型案例;削减受污染建设用地面积37万平方米。出台加强生态环境分区管控的实施意见,筑牢生态安全屏障。统筹实施绿化彩化立体化,建成花园城市示范街区10处、城市画廊20条,无界公园20个;“城市绿肺”温榆河公园全面建成开放、朝阳段获“环境可持续发展项目金奖”,南苑森林湿地公园形成万亩集中连片景观,一绿地区城市公园环实现闭合;10处郊野公园焕新升级,二绿地区郊野公园环主体构架基本形成,公园文化休闲、健身、商业等配套服务功能加快完善。新增绿道1000公里,累计建成永定河等400余公里滨水慢行通道,向公众开放宋庄蓄滞洪区等16处水域及水利设施空间,亮马河、坝河、凉水河等滨水空间成为打卡地。

图片

安全发展能力稳步增强。全力应对“25·7”区域性大洪水等自然灾害,制定实施30条防汛避险救灾硬措施,扎实推进灾后恢复重建。深入开展安全生产治本攻坚行动,开展小切口专项治理,排查整改重大隐患5.7万余项。完成供热、燃气、供水、排水等老旧管线改造1399.9公里。健全食品安全全链条监管体系,74家校园餐供餐企业全部视频接入市场监管数字化平台。稳妥化解重点领域风险,坚决遏制新增隐性债务,持续打击电信网络诈骗等突出违法犯罪。

图片

总的来看,2025年我们顶住外部压力、克服内部困难、应对风险挑战,把握长期趋势、扩大有效需求、推动产业发展,集中精力办好自己的事,经济社会发展成绩好于预期、殊为不易。同时,我们也清醒地认识到,优化提升首都功能、推动京津冀协同发展还需持续用力,百年变局和科技革命深度交织,内外需求结构深刻调整,部分行业转型阶段性承压,宏观经济数据和微观主体感受存在温差,工作中还有一些问题需要加以解决:

(一)经济持续向好基础还不够牢固,稳定预期还需加力。外部环境不确定难预料因素依然较多,国际贸易投资格局正在重塑,外资外贸企业观望情绪加重。宏观经济运行趋势向好,但行业运行冷热不均,城乡发展不够均衡,企业生产经营分化,部分行业竞争激烈,小微企业经营承压。

(二)科技创新和产业创新融合机制还不够完善,发展新质生产力还需加力。科技成果转化仍存堵点,产业园区与高校院所成果转化对接的机制还需完善,投早投小耐心资本还需加力培育,适应人工智能创新发展的政策服务还需更加适配。

(三)消费增长动能还不够强,扩大有效需求还需加力。消费恢复基础尚不牢固,社会消费品零售总额下降,服务消费潜力还需激发。稳投资压力较大,房地产市场仍在筑底,基础设施投资增长受限,企业利润下降影响产业投资意愿。

(四)超大城市治理仍有短板弱项,民生改善还需加力。核心区平房院落保护更新需要加大力度,轨道交通站点周边活力空间需要加快打造,促进人口与城市发展相适应的机制需要不断健全,就业质量问题及人工智能对就业影响需要更加重视,城市韧性仍需提升,安全生产、火灾防控还面临较多挑战,极端天气预警、突发自然灾害防范能力还有不足。

二、2026年经济社会发展计划安排

2026年是中国共产党成立105周年,是“十五五”开局之年,做好各项工作意义重大。

(一)总体思路

坚持以习近平新时代中国特色社会主义思想为指导,深入贯彻党的二十大和二十届历次全会精神,全面贯彻中央经济工作会议精神,深入贯彻习近平总书记对北京重要讲话精神,完整准确全面贯彻新发展理念,主动服务和融入新发展格局,着力推动高质量发展,坚持稳中求进工作总基调,更好统筹发展和安全,坚持以新时代首都发展为统领,深入实施京津冀协同发展战略,充分发挥教育科技人才优势,持续扩大内需、优化供给,做优增量、盘活存量,加快发展新质生产力,主动服务和融入全国统一大市场,防范化解重点领域风险,着力稳就业、稳企业、稳市场、稳预期,推动经济实现质的有效提升和量的合理增长,保持首都社会大局和谐稳定,奋力实现“十五五”良好开局。

在工作中,始终把高质量发展放在重要位置,坚持首善标准、服务全局,坚持稳中求进、提质增效,坚持以人为本、守牢底线,坚持有效市场和有为政府相结合,加大逆周期和跨周期调节力度,保持政策连续性稳定性,更加突出规划、指标、项目引领,政策、资源、工作融合,改革、创新、开放突破,推动各项政策工具形成合力、提升效能,统筹促进消费和扩大投资稳定经济增长动力,统筹科技创新和产业创新增强经济发展支撑,统筹深化改革和优化服务提振市场发展信心,统筹区域协同和开放合作扩大产业布局空间,统筹投资于物和投资于人不断改善民生提升生产效率。

(二)主要指标

在年度计划指标设置上,坚持与“十五五”规划纲要指标相衔接,充分反映高质量发展要求,突出当前发展阶段性特征,注重人民群众获得感,保持相对稳定和连续。在目标安排上,统筹当前与长远、兼顾需要与可能,坚持积极有为、务实可行,既有利于提振信心,激励各方共同努力,也有利于把握发展主动,为应对不确定性和解决发展问题留出空间。

经济发展方面。地区生产总值增速安排5%左右。全员劳动生产率达到49万元/人以上。一般公共预算收入增长4%左右,居民消费价格涨幅2%左右。数字经济增加值增速8%左右,绿色经济重点产业收入增速5.5%左右。

生态环境方面。细颗粒物年均浓度控制在29微克/立方米左右、争取更优水平,单位地区生产总值二氧化碳排放降幅、非化石能源占能源消费总量完成经国家审核衔接后确定的目标,彩化率、生活垃圾回收利用率分别达到23.4%、44%以上。

民生保障方面。居民收入增长和经济增长同步,城镇调查失业率控制在5%以内。食品安全抽检合格率超过98.7%,药品抽检合格率超过99%。单位地区生产总值生产安全事故死亡率、十万常住人口火灾死亡率分别控制在0.6人/百亿元以内和不高于0.25。

三、实现2026年经济社会发展计划的主要任务和措施

(一)坚持内需主导发展,大力提振消费扩大投资,主动服务和融入全国统一大市场

坚持惠民生和促消费、投资于物与投资于人相结合,加力优供给拓场景、调结构增活力、破堵点畅循环。

多措并举提振消费。落实深化改革提振消费专项行动方案,研究制定城乡居民增收政策,优化以旧换新政策实施机制,创新服务消费、数字消费,推动文商旅体展融合丰富消费供给,科技文化和场景创新赋能消费体验升级。(1)打造大运河、“两园一河”、南中轴、奥林匹克中心区等城市活力新片区。推动永定河右岸湿地“大地艺术”等标志性项目与首钢园“会展小镇”亮相;加力推进南中轴博物馆群一期共享序厅、文博合院项目,推动重大文化设施集群发展;开展大运河主题音乐节、水上赛事等特色活动,创作水景演艺项目,打造“滨水活力岸线”;开展奥林匹克塔和国家体育场地下环隧设计改造。(2)深入推进国际赛事名城建设,筹办世界田径锦标赛、跳水世界杯总决赛、世界女排联赛、世界乒联中国大满贯等国际赛事,举办“三大球”公开赛等青少年赛事和北京马拉松、乒乓球社区联赛、社区杯足球赛等群众体育活动。打造电竞产业集聚空间,持续实施网络游戏出版精品工程,办好全国电子体育大赛等赛事。鼓励在京首演、巡演首站落地北京;提升北京时装周、中国国际时装周品质,办好北京车展;“一场一策”提升会展场馆效能,引进高能级展会。发挥经营主体作用,提升各类活动组织的市场化和专业化水平,升级“票根+”模式、做强“超现场”新型业态,延伸大型活动消费供给链条。(3)做精“北京礼物”,提升“漫步北京”“北京微度假”“北京网红打卡地”“京彩非遗游”等品牌影响力,开发银发旅游、时尚旅游和潮玩、亲子研学等优质文旅产品,培育一批乡村旅游驿站、精品民宿,打造“来京必去”产业公园、52条旅游休闲绿道和一批冰雪旅游高质量目的地,推动怀柔雁栖湖、延庆世园公园创建国家级旅游度假区,建设大兴国际旅游度假区,推动环球影城一期剩余项目建设。出台促进住宿业高质量发展若干措施。(4)办好入境旅游发展大会,深化北京文旅全球推广体系建设,增强国际航空枢纽辐射能力,持续优化涉外服务和国际化环境。打造“食住行游购娱”一站式入境综合应用服务平台。(5)强化国潮动漫影视IP与文博场馆、非遗机构等资源联动,打造沉浸式消费空间。补齐社区、特色街区便民服务短板,扩围升级一刻钟便民生活圈,建设宜居宜业、宜游宜购、宜老宜小全龄友好型品质生活圈。(6)优化商业载体布局,提升传统商圈综合品质,推动“老字号”焕发新活力,培育特色小店,增添城市烟火气。

综合施策扩大投资。加力谋划储备实施重大项目,持续优化投资结构,提升投资效益。(1)建立“十五五”重大项目调度机制,实施“3个100”市重点工程,按季度压茬推进160个市区重大项目开工。(2)积极争取中央资金支持。用好地方政府专项债券项目“自审自发”机制。优化政府投资引导培育壮大新动能政策,发挥促投资真抓实干奖励机制作用。深入推动投资审批制度改革,研究完善企业投资项目核准和备案管理政策。(3)加快构建房地产发展新模式,推进“好房子”建设试点示范,创建“好房子”样板。加大轨道交通站点周边等供地力度,安排商品住宅用地200至240公顷。加强重大基础设施项目谋划实施,积极扩大产业投资。(4)研究促进民间投资发展措施。用好新型政策性金融工具,支持符合条件的重点领域民间投资项目补充项目资本金。推动民营企业基础设施REITs项目上市发行。

系统联动畅通循环。健全全国统一大市场建设落实机制,严格落实“五统一、一开放”要求,提高市场运行效率。(1)规范政府行为尺度,完善科学合规招商新模式。(2)推动制定本市促进市场公平竞争条例,强化反垄断和反不正当竞争,治理招标投标领域突出问题,综合整治内卷式竞争。(3)建设现代物流骨干网络,推动窦店物流基地建设,加快京南和马驹桥等物流基地升级改造,建设北京鲜活农产品流通中心二期,鼓励“城郊大仓+市内班列+前置仓”模式探索,试点非高峰时段轨道交通货物运输,推动五环路内新能源物流配送车辆通行证全市通用,完善快递末端网络设施。

(二)坚持创新驱动发展,推动科技创新和产业创新深度融合,扎实推进现代化产业体系建设

发挥教育科技人才优势,建设世界一流大学、科研机构、企业、人才聚集地,推动产业向新向智向绿。

强化科技创新策源能力。畅通教育科技人才良性循环,培育开放包容创新文化,全面增强自主创新能力。(1)加快建设国家实验室永久园区,推动北京清华前沿交叉创新研究院投运,加快北京北大全重科技创新研究院建设。围绕脑机接口、高温超导等领域建设一批新型研究创新平台。(2)高效运行怀柔综合性国家科学中心重大科技基础设施,建设科技设施信息服务平台,争取“十五五”大设施项目落地布局。(3)深入实施基础研究领先和关键核心技术攻坚行动,布局4个前沿基础领域、7个应用基础领域和一批学科交叉融合领域研究,健全关键核心技术攻关评估考核机制。(4)出台中关村新一轮先行先试改革政策,实施分园提升行动。深化“三城一区”主平台联动发展。制定市级高新技术产业开发区评价办法,推进市级高新技术产业开发区动态调整、优胜劣汰。(5)建立“需求触发、即时启动”的高校急需学科专业快速布局机制,加快市属高校分类卓越发展,建好中关村学院、卓越工程师学院等新型育人载体。(6)鼓励创新主体发起或参与国际大科学计划。前瞻布局一批战略前沿和空白薄弱领域高水平期刊。

提升科技成果转化效能。深化科技成果转化机制改革,打通成果转化堵点卡点。(1)全面推广职务科技成果赋权改革,制定职务科技成果资产单列管理实施办法。加强知识产权保护和运用。研究制定科研类事业单位改革实施方案。(2)建立企业出题的科研组织方式,将科技成果转化纳入研发项目绩效管理。支持企业牵头或参与重大科技攻关任务,在智能网联汽车等领域组建一批高水平创新联合体。探索企业科技成果首单应用支持机制。(3)支持提升中试服务能力,建设10个市级中试平台。加速全国高校区域技术转移转化中心和中关村国际技术交易中心建设。(4)继续争取国家级并购基金、央企创投基金等在京落地,探索市区共同给予研发资金支持与股权投资联动机制,提高市级政府投资基金投资种子轮、天使轮硬科技项目占比。构建“政府引导+社会协同”的资本接力模式,健全被投企业服务机制。推广“中关村领航积分”评价模型,支持银行开发成果转化贷等信贷产品。(5)扩大“朱雀人才”规模,加强北京技术转移学院建设,办好科学家创业CEO特训班。

数字绿色引领赋能发展。扎实推进全球数字经济和国际绿色经济标杆城市建设,促进产业能级跃升。(1)新建5G基站2万个,开展6G天地通信技术攻关。新增供给算力7万P,前瞻开展算力星座等技术攻关,探索构建新型算力体系。(2)全力建设人工智能创新高地。开展下一代通用人工智能关键技术攻关,推进人工智能众智生态建设。实施“人工智能+”行动,加快建设国家人工智能应用中试基地和创新街区,搭建教育领域人工智能公共能力开放平台。推广人工智能驱动的软件开发工具链应用,支持人工智能算法企业与硬件制造商、供应链企业组建创新联盟,加快布局智能硬件产业。支持各类创新主体面向全球开展技术交流、产业合作。(3)实现规模以上制造业企业全面数字化达标,新建30家先进级及以上智能工厂,打造一批5G全连接样板工厂。(4)推动建立碳达峰碳中和综合评价考核体系,研究产品碳足迹核算规则标准和绿色经济核算方法,实施产品碳标识认证制度。深化碳市场建设,完善碳普惠机制。(5)培育一批氢能、储能、合成生物等领域科技创新平台,推动中科院微生物所数据节点落地、卡文氢能发动机量产。提升国家绿色技术交易中心专业服务能力。完成规模以上企业绿色诊断和分级评价,培育一批低碳、零碳工厂,推进国家级零碳园区建设。推动ESG体系建设,优化ESG生态。(6)建设国家绿色发展示范区数智服务平台,开放智能制造、新型能源、循环利用等绿色应用场景,支持绿交所完善功能。(7)办好北京绿色发展论坛,完成公共建筑节能绿色化改造100万平方米,鼓励扩大绿电交易和应用。

发展壮大高精尖产业。统筹传统产业提升、新兴产业发展、未来产业布局,巩固壮大实体经济根基。(1)全链条构建集成电路产业创新高地,推进变革性技术应用,建设光电子芯片及器件制造基地。(2)打造车规级芯片标杆产品,建成北京时代电池制造基地,建设高性能固态锂离子电池量产线,提高新能源汽车高端零部件占比。(3)高质量建设国际医药创新公园、国际医疗器械城,建设生命之蝶研发转化中心等公共技术服务平台,打造高端手术机器人等前沿创新平台,上市一批创新药械产品。(4)实施人形机器人加速发展工程,建设国家人形机器人赛训基地,落地“机器人+”应用场景。(5)加快北京量子高地建设,推进高性能量子计算云平台和应用示范工程,落地量子计算产业创新中心。(6)建成北京火箭大街,支持可重复使用火箭的检测评估技术开发与复飞。

拓展现代服务业优势。推进生产性服务业向专业化和价值链高端延伸,促进生活性服务业高品质、多样化、便利化发展,提高现代服务业与先进制造业融合发展水平。(1)服务保障国家金融管理中心功能,持续做好金融五篇大文章。强化金融街、丽泽金融商务区联动发展。支持北京证券交易所深化改革,优化发行上市制度,加强中小企业上市融资服务,加快建设中关村科创金融改革试验区,形成创新企业全生命周期金融服务体系。(2)壮大研究和试验发展、科技推广和应用服务业,鼓励工程规划设计、工程管理等专业技术服务业数智化转型。支持一批基础实力强、成长性好的科技服务业企业,提升技术创新和专业服务能力。(3)加快建设北京国际法商融合示范区,组建法商融合战略专家委员会,建立域外法查明中心,强化涉外律师培训。加快数字广告园区建设。织补首都国际会展中心、中关村论坛永久会址等重点场馆周边配套,打造组团式会展综合体,提升会展企业策展能力。支持本市总部企业做强品牌运营等价值链高端环节,向国内外输出服务和产品。(4)创新两业融合示范园区机制,健全园区产业评估和监测体系,认定第三批示范园区和试点企业。(5)推动家政服务品牌化发展,开展从业人员职业技能培训,支持家政服务企业数字化转型,鼓励平台企业发展家政等服务业务。(6)推动银发经济高质量发展,筹办北京国际老龄产业博览会。

繁荣首都文化事业和产业。弘扬和践行社会主义核心价值观,涵养崇德向善文明风尚,增强文化中心影响力。(1)加强文化遗产整体性系统性保护,建设北京中轴线国家文物保护利用示范区,推动传统文化空间载体活化利用,修缮永定门城楼,开放正阳门城楼,推进琉璃河遗址申报世界文化遗产、云居寺藏经申报世界记忆遗产,提高京西古道保护水平。促进非物质文化遗产传承保护,启动全市数字化非遗档案数据库建设。完成第四次全国文物普查。(2)组织实施“新时代新北京创作攀峰计划”,繁荣互联网条件下新大众文艺,指导创作一批“北京大视听”精品力作。推动生成式人工智能技术应用,支持视听作品多语种制作,打造“人工智能+视听”范例。(3)深化演艺之都建设,培育以音乐剧全产业链为特色的天桥演艺群落。开展首都市民系列文化活动1.6万场,举办演艺活动4万场、各类展览100余项。组织“书香京城”全民阅读季活动,支持实体书店创新发展。系统推进“博物馆之城”建设,制定市属博物馆藏品展出率提升计划,策划一批国内外精品大展特展。(4)办好国际电影节等品牌活动,加强国际传播体系和能力建设。

(三)坚持改革推动发展,加强机制创新和开放合作,增强经济社会发展内生动力活力

推动深层次改革和高水平开放,让市场更有效、让政府更有为,促进各方面制度机制与首都发展相适应。

充分释放改革效能。坚持和落实“两个毫不动摇”,更好激发各类经营主体活力。(1)进一步深化国资国企改革,推进国有经济布局优化和结构调整,增强国有企业核心功能、提升核心竞争力,健全出资人监督体系,推进二级及以下子企业综合改革,推动公共服务类国有企业降本增效。探索符合创业投资行业特点和发展规律的国有资本出资、考核、容错和退出机制。(2)推动本市民营经济促进条例立法,构建民营经济监测指标体系,健全清理拖欠民营企业账款长效机制和民营企业增信制度,完善民营经济参与重大项目建设长效机制,引导平台经济规范发展,推动平台企业和平台内经营者、劳动者共赢发展。(3)推动要素市场化配置综合改革试点任务落地,做大做强技术、数据、绿色等要素交易所,前瞻研究新兴领域要素配置机制。(4)实施优质中小企业涌现和成长工程,新增培育5000家创新型中小企业、2000家专精特新中小企业、300家“小巨人”企业。综合施策缓解中小微企业“融资难融资贵”。推动大中小企业融通发展。(5)深化零基预算改革和预算绩效管理,实现存量支出政策评价全覆盖。(6)推进事业单位分类改革,完善文化文物单位、公园、博物馆管理运营机制。(7)完成“十五五”市级专项规划编制。增强宏观政策取向一致性和有效性。开展“净网”“护网”专项行动,加强经济宣传。

加力优化营商环境。聚焦企业群众诉求,让服务更有温度、办事更有速度、政策更有力度,持续擦亮“北京服务”品牌。(1)谋划推动新一轮营商环境改革举措,完善新业态新领域市场准入制度,在书店、健身房、美容美发行业试点实行市场准营承诺即入制。规范政务服务事项特殊程序。(2)健全“扫码检查”评价机制,加强非现场监管标准化建设,推动检查事项分级分类,动态调整“无事不扰”企业名单,提升监管质效。(3)扩围“高效办成一件事”重点事项总体清单。上线京通手机应用程序,新增200个服务事项。(4)优化“京策”平台功能,动态发布“免申即享”事项,实现本市政策“一处入库”、群众企业“一网通查”、事项实时推送和“一站式”兑现。(5)加强营商环境监测评价,发挥好“服务包”“服务管家”作用,加强企业诉求解决力度,提升为企服务意识和能力。

稳步扩大制度型开放。坚持以开放促改革促发展,主动对接国际高标准经贸规则,打造国际高端资源要素引力场。(1)推动出台服务业扩大开放3.0方案。试点开展电子认证和电子签名跨境互认。探索设立自贸试验区联动发展区,完善政策体系。(2)加强综合保税区建设,推动特色化发展,引导临空经济区错位发展。拓展中间品贸易、数字贸易、绿色贸易等新增长点。建立跨境贸易融资服务平台。试点开展整车零部件进口“两证合一”改革。(3)提升双向投资合作空间,落实鼓励外资企业境内再投资政策。建立外商投资企业全生命周期服务机制,确定第三批全球服务伙伴,吸引更多国际组织、跨国企业地区总部落户。(4)加大经认证的经营者(AEO)企业培育力度,扩大远程属地查检试点应用范围。(5)完成首钢园服贸会永久会址升级改造,办好中国国际服务贸易交易会、中关村论坛、金融街论坛和北京文化论坛。(6)优化京港、京澳全方位合作机制,促进京台交流合作。

深化共建“一带一路”国际合作。统筹推进重大标志性工程和“小而美”民生项目建设,拓展重点领域合作新空间。(1)优化共建“一带一路”直通车综合服务平台线上功能,提升线下会客厅实体化运行水平。制定“走出去”企业纠纷应对指南。建立市属国企与中小企业携手出海机制。(2)推动三大国际互联互通新通道建设,研究推动空中丝绸之路“枢纽对枢纽”合作路径,常态化开行中欧、中亚等国际班列,加快建设数字丝绸之路经济合作试验区。(3)加快实施赞比亚陆港改造等重大项目,提升“藤蔓计划”、“一带一路”青年使者北京绿色行等品牌活动影响力。

(四)坚持规划引领发展,加快建设现代化首都都市圈,推动京津冀协同发展走深走实

坚定不移疏解非首都功能,积极推进北京(京津冀)国际科技创新中心建设,推动“六链五群”能级提升,持续增强区域综合竞争力。

优化提升“一核两翼”功能。牢牢牵住疏解非首都功能这个“牛鼻子”,强化“一核”引领作用,辐射带动“新两翼”取得突破。(1)做好城市总规实施评估,谋划新一轮核心区控规实施方案,加强第五立面维护,优化政务功能空间。加快雁栖湖国际会都功能提升和第四使馆区建设,提升外交外事等重大活动服务保障能力。(2)接续开展疏解整治促提升行动,疏解提质一般制造业企业80家,推进北方工业大学延庆校区等市属高校新校区建设,北京卫生职业学院新校区等投用。深化政策机制创新,加强专项任务管理,拆除违法建设500万平方米、治理无手续建筑500万平方米。(3)做好央属标志性项目疏解服务保障。支持雄安新区中关村科技园高质量发展,推动园区与疏解央企高校对接,构建创新微集群。建设北京-雄安人才科创走廊,开展“北京院士专家雄安行”等活动。推动京雄快线北京段土建工程完工。(4)继续保持北京城市副中心千亿级投资强度,加快轨道交通M101线一期、六环高线公园、清华大学金融发展与人才培养基地等项目建设。建设运营好运河商务区,推动华夏银行总部完工,积极争取国家级金融基础设施落地。实现顶点公园精彩亮相,强化北京经济技术开发区与台马地区联动发展,推动通武廊交界重点区域产业协同发展。

强化协同创新和产业协作。完善区域产业生态,打造更加紧密的协同创新共同体,建设世界级先进制造业集群。(1)争取国家科技重大专项和重点计划,谋划跨区域科创联合基金。发挥京津冀国家技术创新中心作用,加快颠覆性技术项目梯次转化落地。(2)推动液氢相关技术迭代,在“顺义-曹妃甸”等线路开展液氢重卡示范。做好京津冀智能网联新能源汽车科技生态港头部零部件企业布局。制定京津冀人形机器人产业链协进方案。打造京津冀北斗时空产业集群,建设国家级时空信息综合服务平台。(3)唱好京津“双城记”,协同推进京津合作示范区建设。

深化重点领域共建共享。推动交通、生态、公共服务等领域协同发展,增进区域民生福祉。(1)实施首都都市圈通勤效率提升工程,轨道交通22号线红庙至平谷段基本具备开通条件,加快108新线高速、国道111出京线建设,启动应寺、永乐等第二批进京检查站优化提升。(2)共建京津冀美丽中国先行区,加强三地空气质量监测预报会商与重污染应急应对,持续实施“创A退D”行动。完善海河流域防洪体系,加快推进官厅水库清淤和库滨带生态修复,推动潮白河综合治理与生态修复工程、潮白河国家森林公园先行启动区(森林课堂片区)完工。加强太行山东北部生态综合治理。(3)优化京冀跨省“3+2”中高职衔接培养模式,推进京津冀医联体合理扩增和规范管理,促进三地养老服务、就业服务政策协同。协同打造京张体育文化旅游带。(4)建立京津冀政府承诺合法性审核机制,推动一批高频“一件事”实现三地跨域通办,探索三地行政许可结果互认清单式管理。

(五)坚持城市内涵发展,以绣花功夫推进城市精细化治理,加快建设现代化人民城市

加强统筹协调、系统谋划,大力推动城乡区域融合,城市品质提升,城市治理增效。

扎实推进城乡融合共生。坚持大城市带动大京郊、大京郊服务大城市,推进乡村全面振兴,建设京韵特色和美乡村。(1)高标准实施“百千工程”,开展第三批20个村、10个示范片区创建,提升乡村基础设施、公共服务、人居环境水平,补齐农村现代化生活条件短板;加强风貌设计,创建花园式村庄。(2)严格落实耕地保护规划,推动耕地集中成片和适度规模经营,发展现代设施农业和智慧农业,建设高标准农田12万亩,确保粮食播种面积稳定在100万亩以上、蔬菜产量稳定在200万吨左右。加快农业中关村和“种业之都”建设,落地北京(平谷)农业微生物国际创新研究院,推进种业振兴行动,推广“科技小院”模式。(3)推动乡村产业多元融合发展,加强“北京优农”品牌建设,开展北京特色农产品消费季等产销对接活动,试点推广“京郊产·本地鲜”专区或显著标识;落实新修订的点状配套设施用地管理政策,盘活利用闲置农宅,拓展“近山、亲水、赏园、归田”乡村休闲空间;鼓励发展宠物经济、农业生物制造等特色产业。(4)制定新一轮农民增收政策,开展就业创业扩容、乡村富民产业提升等行动。完善新型农业经营主体和村集体联农带农机制。(5)稳妥推进二轮土地承包到期后再延长30年试点。

全力推动重点区域发展。提升平原新城综合承载力和生态涵养区功能,高标准落实支援合作任务。(1)培育壮大平原新城主导产业,开工建设一批产业项目。完善基础设施和公共服务配套,推进京密高速建设,完成定泗路改扩建工程,加快建设北京八中嘉会湖分校、北京第四实验学校,建成京东方医院(一期)。(2)做好生态系统调节服务价值和地区生产总值交换补偿,加强生态系统调节服务价值核算结果应用。实施一批特定地域单元生态产品价值实现试点项目。有序推进新市镇建设。(3)高质量落实对口支援合作任务,深化京蒙东西部协作,拓展产业合作深度,提高就业、消费等帮扶实效。

加力实施城市更新。转变城市开发建设方式,坚持示范项目带动、片区更新牵引,打造城市更新“北京样板”。(1)坚持TOD导向,推动职住商服设施在轨道交通站点周边平衡布局,打造城市活力中心。加快D级危房改造,支持居民自主更新、原拆原建,加力推进核心区平房申请式退租。启动磁器口东、棉花片等片区综合性更新示范工程。(2)完成40处以上老旧厂房、产业园区更新改造,老楼加装电梯800台以上,实现0.7万户棚户区居民回迁安置,持续推进城中村改造。加快推进朝阳北部国际文化艺术片区、清华东路南侧等城市公共空间示范项目。(3)落实地下空间规划,科学有序开展开发利用工作。(4)强化城市更新金融支持,推动建立城市更新项目库与金融机构信息共享,推广“带押改造”等金融服务模式,创新“原房产解押、注销,新房产登记、抵押”一次性“四联办”机制。

加快提升城市治理效能。坚持系统思维、数智赋能,提高城市治理精细化、智慧化水平。(1)加力地铁公交两网融合,推进轨道交通19号线二期北延及支线、13号线扩能提升、1号线支线等项目建设,提升重点功能区直连互通水平。公交与轨道50米内换乘比例提高至93%。(2)提升“八站两场”接驳服务,规范管理电动自行车,强化停车设施建设管理,实施30项市级疏堵工程。新建150条绿波带,新增1000处信号灯联网。实现亮马河北路、安立路快速化改造完工,推进三环半、四环半、五环半建设;打通刘家窑路西段等50条“断头路”;高水平实施四环路(健翔桥东-四元桥南、十八里店桥西-南沙窝桥东)大修及绿化景观提升。推进五环路区域一体化规划。(3)高水平建设“数智北京”。推动国家数据要素综合试验区建设,建成高端数据标注示范基地功能空间,制定医疗器械、自动驾驶等10个领域数据出境负面清单,打造国家级数据产业集聚区和高质量数据集开放共享创新试验场。推进城市全域数字化转型,加快实施双智城市4.0阶段,建设双智融合数据底座;拓展城市码应用,推动第三批实体设施身份标识和时空数据注册、编码、赋码;推出一批智慧城市应用场景,建设政务领域大模型应用共性技术平台,赋能基层工作和群众服务。

深入推进美丽北京建设。完善现代化生态环境监测体系,持续推进污染防治攻坚,营造高品质生态空间。(1)深化“0.1微克”攻坚行动,系统推进车械新能源化,引导重点企业绿色改造,加强扬尘精细化管理,精准科学依法治污,全力巩固“常态蓝”。加快推进亦庄新城台湖再生水厂、减河北再生水厂建设。严格建设用地和农用地风险管控。推动固体废物源头减量,建成南宫有机质综合利用中心。(2)加快花园城市建设,完成山区森林健康经营30万亩、退耕还林精细化管理24.8万亩,实施浅山彩叶化改造5万亩、造林绿化1万亩。强化全域森林城市生态功能,加快建设南苑森林湿地公园,统筹联动国际医药创新公园,谋划凤池公园启动区建设,改造提升绿隔地区郊野公园10个,构建“九群百园”郊野公园环体系。建成四环路“月季花环”。建设城市休闲公园10处、口袋公园及小微绿地50处、花园示范街区10个、社区微花园50个,新增公园绿地100公顷,做好春秋两季过敏原治理。强化生物多样性保护。(3)加强路网水网绿网空间融合,打造10条进出京道路铁路复层绿化带,建设景观水系岸线100公里。构建高品质滨水空间,贯通清河两岸滨水步道,推进北护城河至北运河全线通航,新增开放40处水利设施滨水空间。

持续深化基层治理创新。以市民诉求驱动社会治理,抓实抓细垃圾分类和物业管理两个“关键小事”。(1)深化接诉即办改革,强化市民服务热线平台功能,完善民生大数据辅助决策机制,构建民情指数,建设民生智库。强化“吹哨报到”工作机制,推动市级部门提级响应解决基层治理难题。优化“每月一题”工作机制。办好接诉即办改革论坛。(2)加强生活垃圾分类宣传引导,支持再生资源分拣中心建设,开展垃圾分类投放点品质提升专项行动,优化桶前值守和投放管理模式,在3000个小区布局智能回收机、“一袋式”上门回收等便民回收渠道,构建覆盖垃圾全品类、全链条的数字化管理体系。推动补齐生活垃圾分类转运设施短板,加强生活垃圾收集运输监管,落实“不分类不收运”制度。(3)加强物业服务行业监管,推广“物业+”服务模式。专项治理每季度市民服务热线物业类投诉量前100名的小区。完成800个老旧小区物业服务覆盖。

(六)坚持人民共享发展,加大保障和改善民生力度,让发展成果更多更公平惠及人民

坚持以人民为中心,顺应新需求新期盼,用心用情办好民生实事。

更大力度稳就业促增收。深入实施就业优先战略,积极培育新职业新岗位,以就业好推动增收稳。(1)加大就业创业服务力度,提供不少于10万个高校毕业生就业岗位,推动北京生源高校毕业生就业率不低于95%、城镇新增就业不少于28万人。深入挖掘乡村振兴建设、农村人居环境提升等领域岗位资源,帮助京郊农民就业。(2)实施技能北京培训行动,推行“岗位需求+技能培训+技能评价+就业服务”四位一体项目制培训模式。将失业人员中有提升技能意愿的青年、农民工纳入技工学校招生范围,适当放宽招生年龄限制。(3)推进零工市场标准化建设,探索零工意外伤害保障机制。加密就业服务站点,强化“家门口”就业服务。(4)加强新就业形态劳动者权益的法治保障。

着力促进人口高质量发展。健全覆盖全人群、全生命周期的人口服务体系,提升青年宜居宜业水平。(1)倡导积极婚育观。加强市区危重孕产妇及新生儿救治中心标准化建设,新增生育友好型医院15家。(2)推动托幼一体化建设,提升幼儿园办托班比率,为普惠托育机构提供免费安全运营保险。开展医育结合与科学育儿服务,加强全域儿童友好城市建设。(3)实施好养老服务相关法律法规,新增家庭养老床位5000张,在“老老人”数量较多的区域新建20个区域养老服务中心,开展10家养老机构智慧化场景建设试点。优化完善社会餐饮企业参与养老助餐服务、特殊困难老年人助餐服务兜底保障机制。健全长期护理保险制度,开展长期照护师培训和职业技能等级认定,加强对独居老人、失能失智等困难群体的关爱帮扶。(4)推进青年公寓试点,开展城市服务保障人员“适居行动”,新增“一间房、一张床、一套房”产品供应,鼓励市场化长租公寓发展。

持续优化公共服务供给。创新完善供给机制,推动民生保障更加公平均衡、普惠可及。(1)完善基础教育学位动态保障机制,改造提升一批校园基础设施,新增中学学位1万个,深化中小学集团化办学改革,推进中小学教职工编制和师资配备跨学校、跨学段动态调整,加强全学段人工智能赋能教育。深化学练赛一体化体育教育改革试点,开展校内阳光体育班级赛40万场次以上。(2)制定“三医”协同综合监管方案。推动积水潭医院、朝阳医院等病房改造提升,开工建设宣武医院房山院区,加快安定医院选址建设,新建5个以上紧密型城市医疗集团、区级覆盖率达80%以上。实现全市60家二级及以上公立综合医院多学科综合诊疗服务全覆盖,提升基层医疗设施水平。推进中医药传承创新,强化中医治未病能力建设。建好全民健康信息平台,加强公共卫生体系建设,提高急救和血液保障能力。开展“精康融合”提升行动,精神障碍社区康复服务实现区级全覆盖。(3)用好双奥遗产,加强赛事组织、人才培养,新建改造70处运动场地,提高竞技水平。完善全民健身公共服务体系,完成25个体育设施进公园项目,促进群众体育发展。(4)扩大企业年金制度覆盖范围,推动个人养老金扩面。将刚性支出困难家庭纳入专项救助范围。(5)持续推进无障碍环境建设,加强困难残疾人生活补贴和重度残疾人护理补贴精准管理,新增残疾人就业岗位2500个。(6)加强未成年人保护,优化未成年人成长环境。

(七)坚持安全保障发展,进一步提升城市韧性水平,筑牢首都安全防线

准确把握城市运行规律,加强预测预警预防,全力降概率、控损失,以高水平安全保障高质量发展。

全面增强城市韧性。提高防灾减灾救灾能力,保障城市安全有序运行。(1)全力推进灾后恢复重建,汛期前全面完成“一年基本恢复”项目,一村一策制定山洪灾害防御预案,加快建设“平急两用”高地堡垒(安全应急小屋)。新建20套高标准自动气象站,研发“百米级、分钟级”灾害天气短临预报人工智能模型,加强中小河流及沟道洪水预报。建立全市水库统一调度机制,推进永定河官厅山峡洪水控制工程立项,加快建设二道河、西峰山、钻子岭等重点水库,科学划定暴雨红色预警期间人员转移范围,依法清理整治河道管理范围内违法建设。加强山区道路交通体系建设,提升山区公路抗灾标准。(2)实施城乡供水提升工程40处,规模化供水覆盖农村人口比例达66%以上。继续更新改造燃气、供热、电力、供水老化管线,积极应对地下水位上升。优化能源骨干通道布局,推进智能电网和微电网建设。(3)加强城区积水点治理,完善平急两用公共基础设施网络。(4)强化公众应急能力知识宣传普及。构建政府主导、社会共建、多元互补的物资储备体系,建立储备物资生产、供应企业信息库。

切实加强安全生产管理。坚持安全第一、预防为主,建立大安全大应急框架。(1)完成安全生产治本攻坚三年行动,落实“三管三必须”实施细则,深化重点行业领域专项整治,常态化开展安全生产和消防工作巡查,加强隐患抽检评估,筑牢城市安全底线。(2)推动制定食品安全地方性法规,建设北京食品标准体系和食品安全全链条数字化平台,提升检验检测能力,完善跨区监管问题直报机制,防范校园食品安全风险。聚焦临床试验、委托生产、网络销售等重点环节强化动态监管,维护药品市场安全稳定。

建设更高水平的平安北京。始终把维护政治安全作为首要任务,稳妥有序防范化解重点领域风险,全力维护首都安全稳定。(1)强化首都低空安全保障。(2)健全财政运行监测机制,兜牢基层“三保”底线,坚决遏制新增隐性债务。(3)坚决打击非法金融活动。(4)积极应对新技术、新产业、新业态风险。(5)严密社会治安整体防控,做好矛盾纠纷排查化解,常态化推进扫黑除恶斗争。

各位代表,做好2026年经济社会发展工作任务艰巨、责任重大。我们要以习近平新时代中国特色社会主义思想为指导,在中共北京市委坚强领导下,自觉接受人民代表大会指导监督,积极听取人大代表、政协委员的意见建议,锚定目标任务,保持战略定力,增强必胜信心,奋力谱写中国式现代化的北京篇章。

图片

来源:北京日报