Neuron丨当你专注时,大脑如何屏蔽干扰?美国麻省理工学院揭示前额叶亚区对视觉皮层的动态调控

当你在嘈杂的街道上专注寻找朋友时,大脑会自动放大朋友的身影、声音这些关键信息,同时过滤掉车流、路人等干扰 —— 这背后正是前额叶皮层在悄悄控制。作为大脑的高级指挥中心,前额叶皮层会通过反馈信号调控初级视觉皮层的工作,但它不同区域的分工一直是个谜。这篇研究就揭开了这个团队的运作密码。 


图片

来自 美国麻省理工学院大脑与认知科学系Mriganka Sur教授研究团队做了一项专门研究,标题为《 Distinct roles of prefrontal subregion feedback to the primary visual cortex across behavioral states 》,相关成果于2025年11月25日在线发表,并于2026年2月4日发表在《Neuron》期刊上。该研究通过轴突追踪、双光子钙成像化学遗传学操控等技术,发现小鼠前额叶皮层的前扣带回皮层(ACA)和腹外侧眶额皮层(ORB)两个亚区,通过不同的反馈通路调控初级视觉皮层(VISp),ACA 增强视觉编码且依赖唤醒水平和刺激对比度,ORB 则减弱高对比度视觉编码并参与运动相关调制,揭示了前额叶皮层亚区在不同行为状态下对感觉表征的差异化调控机制。

图片

研究亮点



  • 前扣带回皮层(ACA)和腹外侧眶额皮层(ORB)的投射在初级视觉皮层(VISp)中呈现独特的层状分布

  • ACA轴突编码的视觉信号比 ORB 轴突更强,且两者的活动均受行为调控

  • ACA反馈以依赖唤醒水平和刺激对比度的方式增强视觉编码

  • ORB反馈会减弱初级视觉皮层(VISp)神经元对高对比度刺激的视觉编码

ACA与ORB的投射解剖学特征

研究首先通过轴突追踪技术(向 ACA 注射 AAV-CAG-tdTomato,向 ORB 注射 AAV-CAG-GFP)和跨突触标记技术(ATLAS 系统),绘制了两个亚区的皮层投射图谱结果显示,ACA 和 ORB 广泛投射到视觉、运动、躯体感觉等多个皮层区域,但投射密度存在差异:两者均向后皮质皮层和视觉皮层密集投射,ACA 同时支配背侧和腹侧后皮质皮层,而 ORB 主要局限于背侧。在视觉皮层内,ACA 轴突主要靶向第 1 和第 6 层,ORB 则富集于第 1 和第 5 层,且这种层特异性分布延伸至所有视觉亚区。通过免疫组织化学分析发现,ACA 和 ORB 的轴突均能单突触靶向 VISp 和初级运动皮层(MOp)的兴奋性神经元和抑制性神经元(包括 PV+、SST+、VIP + 中间神经元),表明它们可通过复杂的局部微环路发挥调控作用。这一解剖学差异为两者功能分化奠定了结构基础。

图片

ACA与ORB轴突的视觉和行为相关活动特征

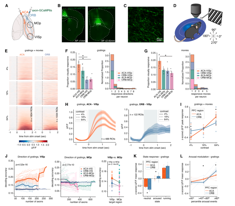
利用双光子钙成像技术记录 VISp 和 MOp 中 ACA 与 ORB 轴突的活动,结合视觉刺激(漂移光栅、自然场景的动态视频)和行为状态监测(瞳孔直径、运动速度),发现两者的编码特征存在显著差异。ACA 轴突的视觉响应比例更高,且响应幅度随刺激对比度增加而显著提升,而 ORB 轴突的视觉响应比例更低且几乎不受对比度调控。支持向量机(SVM)解码显示,ACA 轴突对视觉刺激身份的解码准确率显著高于 ORB,且两者向 VISp 传递的视觉信息均强于向 MOp 的投射。行为状态调制方面,ACA 轴突的视觉响应随唤醒水平(瞳孔直径)呈梯度变化,而 ORB 轴突仅在高唤醒状态下显著增强响应。外,VISp 中 ACA 和 ORB 轴突的活动编码二元运动状态(静止 / 运动),而 MOp 中则编码连续运动速度,表明投射目标区域决定了运动相关信息的编码模式。

图片

ACA与ORB对VISp视觉响应的调控作用

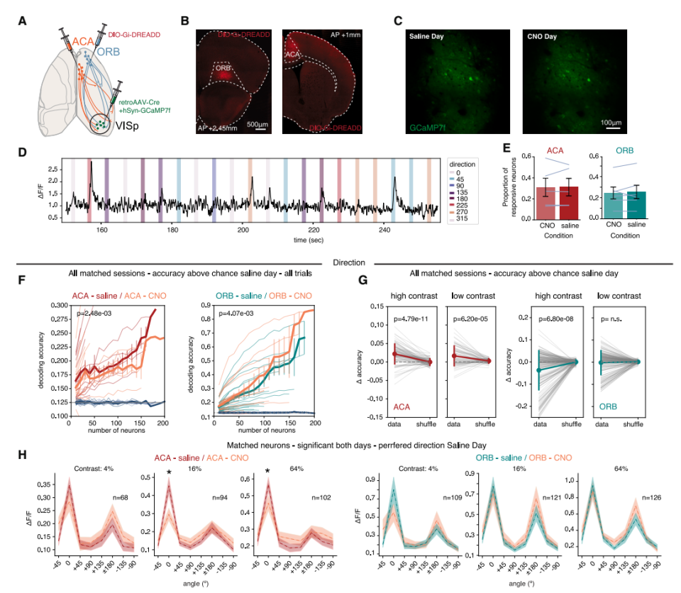
通过化学遗传学操控技术(向 VISp 注射 retroAAV-Cre,向 ACA 或 ORB 注射 Cre 依赖的抑制性 DREADDs),对比沉默反馈前后 VISp 神经元的活动变化。结果显示,沉默 ACA 输入显著降低 VISp 神经元对视觉刺激的解码准确率,且对低对比度和高对比度刺激均有影响,同时增强了 VISp 神经元对偏好方向的响应幅度;而沉默 ORB 输入则反而提高了高对比度刺激的解码准确率,对低对比度刺激无显著影响。这表明 ACA 的核心作用是增强视觉编码的可靠性,而 ORB 则可能通过抑制高对比度刺激的过度响应来优化感觉表征。两组调控均不改变 VISp 神经元中视觉响应神经元的比例和基本行为状态(瞳孔大小、运动速度等),说明其调控具有特异性。

图片

图片
图片

图片

行为状态对调控作用的影响

研究进一步分析了唤醒和运动状态对调控效果的调制。在生理盐水处理组中,VISp 神经元在唤醒或运动状态下的响应幅度显著高于中性状态。沉默 ACA 输入后,这种唤醒相关的响应增强效应被消除,且对低对比度刺激的唤醒依赖型调控尤为明显;沉默 ORB 输入则减弱了运动相关的响应增强。通过方向选择性指数(DSI)分析发现,ACA 沉默后,VISp 神经元从中性到唤醒状态的 DSI 提升效应消失,而 ORB 沉默仅部分减弱该效应。线性回归分析显示,ACA 轴突对低对比度刺激的解码准确率与瞳孔大小呈显著线性相关,而 ORB 则无此相关性。这表明 ACA 对视觉编码的调控严格依赖唤醒水平,而 ORB 的调控更多与运动状态相关。

图片

总结

该研究通过多种先进实验技术,系统揭示了前额叶皮层两个关键亚区对初级视觉皮层的差异化调控机制:ACA 和 ORB 在解剖投射上具有层特异性和目标选择性,在功能上分别承担增强视觉编码和调控运动相关视觉处理的角色,且其调控效果随行为状态动态变化。ACA 通过整合视觉对比度和唤醒水平信息,强化视觉刺激的表征可靠性,尤其对低对比度刺激的编码至关重要;ORB 则通过抑制高对比度刺激的过度响应和参与运动调制,帮助大脑过滤干扰信息、整合感知与行为。这一发现支持了前额叶皮层的模块化组织原则,为理解高阶皮层如何动态调控感觉处理、实现感知与内部状态的整合提供了关键实验证据。

图片

图片
研究意义
图片

理论意义:首次明确了前额叶皮层不同亚区对初级视觉皮层的差异化反馈调控机制,填补了高阶皮层如何根据行为状态动态调整感觉处理的认知空白,完善了大脑层级调控的理论框架,为理解感觉 - 运动整合的神经环路基础提供了新视角。

应用价值:为理解注意力缺陷、感知障碍等相关神经疾病的发病机制提供了线索,例如 ACA 调控异常可能导致低强度刺激感知困难,ORB 功能紊乱可能引发感觉过滤障碍,为开发针对性治疗策略提供了潜在靶点。


图片

https://doi.org/10.1016/j.neuron.2025.10.037



脑声小店基于深度科研洞察,专注为动物实验提供"简器械·精实验"解决方案。我们突破高精设备局限,开发手工定制化仪器及配件,通过科研巧思将基础工具转化为创新实验方案。产品涵盖行为学装置、操作辅助工具等,使实验室在保持操作简效的同时,实现精细化数据采集,助力科研人员以创造性思维发掘简易仪器的潜在科研价值。