【久谦中台x品观】2026年PDRN白皮书:神话护肤成分的成功归因、下半场预判

图片

以下内容来自久谦中台用研和电商工具

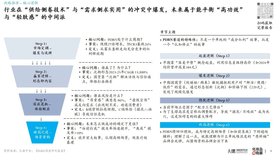
2025年,护肤圈最烫的词无疑是PDRN

2023-25年电商渠道销售额暴涨27倍,次抛形态年复合增长率13,888%,国货品牌绽媄娅一举拿下33.9%的市场份额……这些数字构建了一场看似完美的“成分造神运动”。


但作为行业观察者,久谦中台联合品观在扫描了全网23-25年的全量交易与舆情数据后,看到了一幅截然不同的景象:


● 繁荣之下的“肤感灾难”: 种草时“秒吸收”的满意度高达99%,收货后“厚重搓泥”的满意度却低至-86%。


● 流量背后的“信任反噬”: “虚假宣传”正在成为反向需求,用户开始用放大镜审视每一个“再生”宣称。


● 价格带的“中空塌陷”: 9.9元的引流品和千元的大牌都有人买,唯独300-600元的中产价值带,是一片巨大的真空。


PDRN究竟是下一个穿越周期的“神仙水”,还是昙花一现的“EGF”?

为了回答这个问题,我们撰写了这份《2026 PDRN行业白皮书》。这不仅仅是一份数据报告,更是一份关于“认知重构”的生存指南。


图片
图片

以上研究内容来自久谦中台电商&用研数据库

在翻开报告前,我想先抛出5个甚至连报告都无法直接回答、但关乎你生死的“终极追问”。

01.关于增长的本质

当“医美降维”的信息差被抹平,你是卷“痛感”,还是卷“肤感”?


PDRN目前的爆发,建立在“涂抹≈注射”的美好误解之上。但当消费者意识到涂抹永远无法替代注射时,红利将瞬间消失。


这时候,品牌有两条路:

● 向左走(更像医美): 像Medicube一样,用“微晶”制造物理痛感,维持“猛药”的人设,抵抗熵增

● 向右走(彻底日化): 像底妆一样,解决“搓泥”痛点,切入“妆前急救”的高频场景,拥抱熵减


👉 报告独家数据: “妆前打底”场景的提及率已悄然爬升至4.2%,这是一个被供给侧完全忽视(B端提及率为0)的蓝海金矿。


图片

以上研究内容来自久谦中台电商&用研数据库

02.关于竞争壁垒

国货赢了“次抛战”,但这真的是护城河吗?


国货品牌用“次抛”形态(2023-25年CAGR 13,888%)干掉了韩系安瓶,这确实是一场漂亮的“降维打击”。


但请思考:这是一种易守难攻的物理壁垒吗? 当国际大牌反应过来,利用其全球供应链将次抛成本压得更低时,除了“快”,我们还剩下什么“不可复制的资产”?


👉 报告深度复盘: 我们拆解了绽媄娅与某销量跌到地板上的头部品牌的一胜一败,揭示了“形态即内容”背后的供应链逻辑与致命陷阱。

图片

以上研究内容来自久谦中台电商&用研数据库

03.关于用户心智

用户把PDRN当“急救棒”,这是降维还是升维?


供给侧还在大谈“细胞再生”、“真皮重建”,试图构建宏大叙事;而需求侧却极其务实,她们只关心:“熬夜脸能不能救?”、“上妆卡不卡粉?”。


这种“工具化”倾向,究竟是通往“高频刚需”的康庄大道,还是通往“低价值辅料”的死胡同?


👉 报告供需错位图谱: 我们发现了一个惊人的GAP——商家狂推“吸收障碍”(为了卖微球技术),而用户痛斥“卡粉斑驳”。谁能填平这个GAP,谁就是下一个赛道之王。


图片

以上研究内容来自久谦中台电商&用研数据库

04.关于信任危机

当“KOL种草”失效,什么才是下一个时代的“信任货币”?


“虚假宣传”成为核心槽点,退换流程满意度低至-79%。直播间里的“上帝”,在售后环节变成了“皮球”。


在“高浓度”、“好肤感”和“低成本”的不可能三角中,品牌能否构建一种“基于算法的诚实”?例如,敢于公开展示谁用了没效,用极致的透明度(原料商、浓度、副作用)来建立新的信任契约。


👉 报告避坑指南: 我们总结了品牌营销必须立即停止的3种“自嗨式”话术,以及必须立即启动的“医疗级信任链条”构建方案。

图片

以上研究内容来自久谦中台电商&用研数据库

05.关于终局推演

PDRN作为一个独立品类,是否注定消亡?


如果把护肤成分看作一个操作系统,胶原蛋白正在成为“硬件”(结构支撑)。PDRN能否成功卡位为“驱动程序”(细胞指令)?


大胆设想:未来的胜利者,或许是那些敢于“杀掉PDRN品牌”的企业——将PDRN内化为全线产品(水/乳/霜/膜)中默认存在的“基建代码”,就像现在的烟酰胺一样。


👉 报告终局预判: 械字号监管收紧下,妆字号PDRN的生存空间只有两条路:向上做械,向下做妆。 我们为您推演了这两条路径的具体执行SOP。

图片

以上研究内容来自久谦中台电商&用研数据库

结语

PDRN的下半场,是回归常识的“体验战”与“资质战”。


当潮水退去,唯有那些真正理解并尊重用户“体感”(解决搓泥、解决卡粉)的产品,才能穿越周期。


这篇推文,只是《2026 PDRN行业白皮书》的冰山一角。


如果您想获取完整版报告(45页深度PPT),解锁以下核心内容:

  • 全景数据: 2023-25年全渠道销售额、销量、均价及CR3份额变化;

  • 避坑指南: 用户痛点GAP蝴蝶图(商家自嗨点 vs 用户真实痛点);

  • 实操策略: 针对研发、产品、市场、电商四个部门的“逆向行动清单”。


本文不构成任何投资建议,市场有风险,决策需谨慎


获取最新数据

免费产品试用

关于久谦中台

I

十五年的研究沉淀

三百个行业领先客户 + 四百位全职研究员

中国最领先研究机构 + 累计执行五千个项目

II

全面且独特的数据集

融合线上线下 + 兼容定量定性 + 覆盖广泛行业

十年固定成本沉淀 + 支撑多层次分析推理

III

在商业领域最领先的大语言模型

抽象共性 + 微调特性 = 实现更全面的计算

解决发现趋势与创新相关等人类难以回答的问题

+

科学技术改变专业服务

服务进步的群体 & 解决时代性问题

与时俱进的专业追求 + 朴素具体的工程文化