子宫内膜微生物群-二甲基甘氨酸-Treg细胞轴影响反复着床失败中的子宫内膜受容性

图片

研究发现,反复着床失败(RIF)患者的子宫内膜微生物群发生了改变,导致二甲基甘氨酸水平的改变,进一步降低了treg细胞比例,从而影响子宫内膜容受性,最终导致反复着床失败。

反复着床失败(RIF)在辅助生殖技术领域中构成了重大挑战,给经历不孕症的个体带来极大的心理压力和经济负担。导致RIF的潜在机制仍不甚明了,这突显了在这一领域开展全面研究的必要性,以便为临床实践提供依据。

近期的研究表明生殖道微生物群的不平衡可能是与RIF相关的一个潜在因素,这为探索RIF的潜在提供了新的方向。北京大学第三医院李蓉团队在研究分泌期的子宫内膜微生物群时发现,RIF组的宫腔菌群与对照组有显著的差异。

图片

反复着床失败(RIF)组与对照组之间微生物群的多样性和组成比较

分析分泌期子宫内膜组织代谢物的结果显示,RIF组有34种代谢物显著升高,而19种代谢物(包括二甲基甘氨酸(DMG))显著降低。相关性分析揭示不同丰度的微生物群与识别出的子宫内膜代谢物之间可能存在复杂的相互作用。

图片

对照组RIF组子宫内膜组织的代谢组学比较

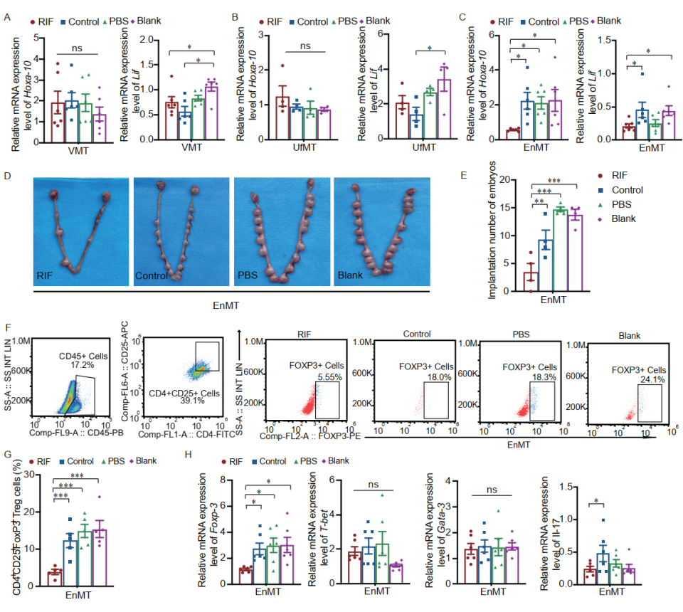
RIF患者的子宫内膜菌群移植到SD大鼠宫腔中后,这一干预导致子宫微生态环境发生显著变化,并进一步导致Hoxa-10Lif水平的下降,以及胚胎着床位点的减少。通过研究其潜在机制,作者发现该移植导致子宫内调节性T细胞(Treg)的比例减少,同时DMG的表达也相应降低。

图片

生殖道微生物群影响SD大鼠的子宫内膜接受性和子宫Treg细胞

进一步研究证明,补充DMG可能有潜力对抗Treg细胞的减少以及由子宫内膜微生物群扰动引起的子宫内膜容受性损伤。因此,子宫内膜菌群的变化可能导致子宫内膜代谢物的变化、Treg细胞比例的下降、子宫内膜容受性降低,最终导致反复着床失败。

图片

生殖道微生物群影响SD大鼠的DMG水平,以及DMG对子宫内膜容受性和Treg细胞动态的影响

总之,这项研究强调了子宫内膜微生物群在反复着床失败中的关键作用,并强调了进一步研究的重要性,以阐明微生物群、代谢物与生殖成功之间的相互作用。解决这些因素可能为改善面临反复着床失败个体的治疗结果开辟新的治疗策略。