截止到北京时间2026年2月4日下午两点,《绝地潜兵2》再度登顶Steam销量榜榜首,力压《仁王3》和《毁灭战士:黑暗时代》成为第一,并且这一成绩是在没有任何打折促销的情况下做到的
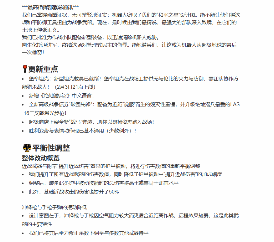
归根结底,这一优异成绩要归功于《绝地潜兵2》2月3日推送的6.0.1版本补丁带来的重大更新,内容包括:上线新载具“堡垒坦克”、全新高级战争债券“破围先锋”及多款新武器、新装甲;同时对部分枪械道具进行平衡性调整,修复各类BUG漏洞,更重要的是这次更新新增了中文语音,填补此前仅中文的空白,兼顾国内玩家体验。
截止到北京时间2026年2月4日下午两点,《绝地潜兵2》再度登顶Steam销量榜榜首,力压《仁王3》和《毁灭战士:黑暗时代》成为第一,并且这一成绩是在没有任何打折促销的情况下做到的
归根结底,这一优异成绩要归功于《绝地潜兵2》2月3日推送的6.0.1版本补丁带来的重大更新,内容包括:上线新载具“堡垒坦克”、全新高级战争债券“破围先锋”及多款新武器、新装甲;同时对部分枪械道具进行平衡性调整,修复各类BUG漏洞,更重要的是这次更新新增了中文语音,填补此前仅中文的空白,兼顾国内玩家体验。