云点当黄金兑付惊魂!有人“割肉”出逃,负责人放出“空约禁令”

问AI · 用户为何无奈接受五折协议?

1700多公里,一整晚未眠,凌晨4点奔赴机场——这是媛媛(化名)为追回自己在云点当平台的黄金,从成都到深圳水贝走过的路程。这场仓促的奔赴,最终只换来一份无奈的“割肉”协议:5折兑付款到账,后台账户的黄金克重、资金余额清零,曾经满心期待的黄金保值,沦为泡影。

1月28日,黄金平台云点当突发兑付异常,小程序封禁、提现无果,叠加同期杰我睿黄金平台的兑付风波,恐慌蔓延。有人驱车千里奔赴总部讨要说法,有人在平台临时沟通群里反复追问提现进度……

为稳住局面,平台目前已上线备用访问链接、公布三类兑付方案,包括分6个月全额兑付、一次性40%兑付及等待平台恢复后全额兑付三种选项,同时明确因银行卡风控,将设定每日兑付额度,优先兑付已签署和解协议的用户。

2月3日17时,“云点当勇哥”开播做出最新回应,在直播中,他表示,平台整体打款额度进程已达到95%以上、以后不允许空约。但弹幕中,仍有不少消费者询问为何提现迟迟未能到账……

用户5折“割肉”离场:大家都不敢赌

“那天去的有五六十人,单子有一大摞,具体多少人签不清楚,因为都是一个个和律师谈,或者共同认识的人一起和律师谈。”媛媛表示。

回忆起在云点当签下协议的那个瞬间,媛媛脑海里浮现的第一个词是混乱。这份混乱的终点,是她不得不接受的“割肉”离场,签完协议后,平台将一半兑付款打到了她的银行卡上,紧接着,在工作人员的操作下,媛媛后台账户里的所有金额、黄金克重全部被清零。

这一切的起因,要从1月28日那天说起。当天,云点当突然出现兑付异常,小程序无法正常打开,账户里的资金也无法提现。得知平台出现问题的第一时间,媛媛就立刻提交了提料申请,可无论她怎么等待,平台始终没有发货,也没有给出任何解释。

当时恰逢杰我睿黄金平台也曝出兑付困难的消息,媛媛实在放心不下,索性直接前往平台总部问个明白。1月31日,她坐飞机赶到了云点当位于深圳水贝的办公地点,只为当面解决提料和兑付的问题。

这段从成都到深圳的路程,有1700多公里,为了赶最早的航班,媛媛一整晚都没合眼,凌晨4点就匆匆赶往机场。她并不是唯一一位奔赴千里的消费者,现场还有很多来自贵州、江西等地的用户,有人甚至驱车千里赶来,大家的诉求一致:索要属于自己的黄金或是拿回自己的款项。

媛媛赶到现场时,办公地点早已一片嘈杂。她看到,很多消费者正围着平台一位名叫勇哥的负责人。面对平台提出的5折兑付方案,没有人能够接受,大家纷纷表示,至少要给到80%的兑付比例;即便达不到80%,也可以先兑付50%,剩下的50%请负责人出具欠条,保障后续兑现,可这个诉求被勇哥拒绝。

现场的律师们则在一旁不断催促:“赶紧签字确认,要是晚了,后面就连5折兑付都没有了。”媛媛记得很清楚,当天的金价是1095元/克,而她在平台上一共买了115克黄金,核算下来,她最终拿到了6万余元兑付款项。有消费者签完协议后,仅仅过了十多分钟,兑付款就到账了。

“要么接受5折,要么可能一无所有,大家都不敢赌”,媛媛无奈称,比起虚无缥缈的“全额兑付”,到手一半资金或许已是当下的最优解。

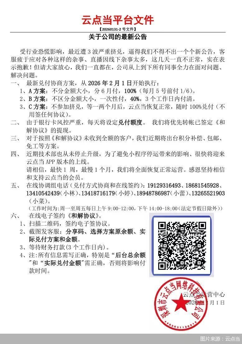
在这之后,云点当公布了最新的兑付方案,该公司称,最近遭三波严重挤兑,自2月1日起执行最新兑付协商方案,A方案不分金额大小,分6月付,100%(每月5日前付1/6);B方案不区分金额大小,一次性付,40%,3个工作日内付清;C方案不参加挤兑,等一两个月后,云点当恢复正常,随时100%兑付(不用签任何协议)。由于银行卡风控严重,每天将设定兑付额度,将优先转账已签署《和解协议》的提现。

图片

北京寻真律师事务所律师王德悦指出,已签署5折协议的消费者,若能举证证明协议因平台兑付危机引发的胁迫、重大误解或显失公平(如仅得50%款项损害权益)而签订,可向法院申请撤销。

负责人直播称“以后不允许空约”

在小程序被封禁后,云点当上线了新的备用访问链接,试图稳住用户情绪,但实际操作中,大量用户反映提现流程卡在“待审核”状态,无法完成资金提取。

来自河北的小蔡(化名)便是其中一员,她在云点当平台持有30克黄金,面对提现无门的状况,她每天都会在平台的群聊中向新入群的用户询问提现是否到账,也萌生了前往平台现场沟通的想法。

北京商报记者通过消费者提供的云点当临时访问链接看到,平台界面清晰展示着兑付公告、电子签流程图及官方QQ群,同时还以水贝展厅直供、国检权威保障作为背书。

图片

云点当的核心业务模式主要分为“约价回收”和“不约价回收”两种类型。以约价回收为例,若消费者有5克黄金需要变现,为规避金价波动带来的收益影响,可提前锁定回收价格,只需输入预约回收的5克克重,按20元/克的标准支付保证金,且需在16天内完成订单结算即可。后续消费者将黄金邮寄至云点当平台,平台完成拆箱、纯度核验后,会将入库黄金的实际克重折算为AU9999标准金料,自动存入平台的“金料仓库”寄存寄卖。

不过有消费者向北京商报记者反映,实际操作中用户需要先填写拟寄出回收的金料克重,再按每克60元的标准向平台账户充值保证金,例如回收100克黄金就需要充值6000元保证金,若未能在平台规定的时间内寄出金料,这笔保证金将直接被平台扣除。

不约价回收的流程则更为简洁,无需消费者提前锁价,只需先将想要回收的黄金邮寄至云点当平台,由平台完成检测、称重等流程并进行回收入库后,再根据金价行情“卖出变现”。

面对消费者的质疑和提现难题,2月3日17时,云点当负责人勇哥现身直播间,他表示平台整体打款额度进程已达到95%以上,并针对提现问题作出承诺,称2月充值的消费者肯定能正常提现。对于此次平台出现的各类问题,勇哥也坦言是平台自身的疏忽,并明确表示,“以后不允许空约,之前是我们太大意了”。尽管负责人在直播间做出了回应和承诺,但仍有不少消费者在评论区刷屏,反复询问为何提现迟迟未能到账,质疑声并未就此平息。

此前,在2月2日,云点当平台发布《关于新寄料充值的公告》,针对部分会员因结算约价订单,不敢寄料、充值的顾虑作出说明。公告以2月1日为分界,制定两类提现规则:分隔日后产生的寄料、充值可以随时100%提现;分隔日前的账户余额,需待平台运营恢复后再办理提现。公告称,通过此次危机,该公司将做出很多升级(比如设定每日兑付总额度、提升约价保证金、升级积分延期制度、账户增加约价预留额度等)。

事实上,空约回收的模式在黄金平台上并不少见,此前出现兑付危机的另一家平台杰我睿部分业务中也采取这一模式,约价回收模式下,用户可将黄金、白银等贵金属寄售至平台,无需立即成交,而是与平台提前约定一个目标售价,待市场金价、银价上涨至该目标价时,再由平台按约定价格回收,用户通过这种方式赚取差价。分析人士认为,这类固定价结算交易看似锁定收益,实则平台需承担金价涨跌全部风险,一旦金价剧烈波动,平台极易出现资金链断裂,引发兑付困难。

中国(香港)金融衍生品投资研究院院长王红英表示,所谓“买空卖空”模式本质上属于类期货交易,风险极高。根据我国现行法律法规,此类业务必须持有国家颁发的金融业务许可证,并仅限于在国家指定的期货交易所及其授权的期货公司内开展。参与此类平台前,应首先核实其是否具备合法的金融及期货交易资质;其次,需确认资金是否由独立第三方进行监管。一旦发生纠纷,用户应妥善保存与平台签订的所有合同及相关交易记录作为证据,并在发现风险苗头时及时聘请专业律师,通过法律手段申请财产保全,冻结平台运营资金,最大限度保障自身权益。

直播+拉新送金+线下加盟的“黄金圈”

这场兑付危机,牵扯的不仅是资深黄金消费者,也有不少宝妈、全职主妇以及黄金投资小白,他们大多是被平台的宣传和福利吸引,最终卷入其中。

“我也是2025年才知道云点当的,当时是想买个黄金首饰,就去搜索各个平台的金价”,消费者李岩(化名)坦言,自己此前从未接触过黄金投资,只是想趁着金价上涨,买些黄金首饰保值,偶然间刷到云点当的宣传,便动了心。

“刚开始也是不太相信的,听说他家有线下店,就去就近的地方看了看,通过走访也确实知道有这么个平台,而且看到有线下门店背书,老板也会直播工作状态,然后就在小程序上买了一些料。”李岩说道,线下门店的存在,是她选择信任这个平台的核心原因,本以为有实体背书,资金和黄金就能得到保障,从未想过会出现兑付问题。

云点当推出的拉新福利,也成为吸引用户的另一“拉手”。“平台不定期会推出拉新人的活动,云点当就会给兑现黄金,还会有积分。”媛媛回忆道,自己没有主动去拉新,但她老公也注册了一个账号,她在自己账号上买了黄金后,老公的账号还收到了一些小额奖励,“具体是现金还是积分记不太清了,当时觉得这个平台福利挺好,还推荐给了身边几个朋友,现在想想特别后悔”。

图片

从消费者提供的资料来看,云点当曾推出过明确的黄金团队拉新活动,团队一级会员,每新增1个一星会员加1个幸运值,每升级1个会员等级加10个幸运值。团队二级会员,每新增1个一星会员加1个幸运值,每升级1个会员等级加5个幸运值。本人每升级一个等级加30个幸运值。当幸运值≥30且新有效会员≥1人时,可获得200元免工券,共3000份,以此类推,幸运值≥80000且新有效会员≥800人时,可获得黄金100克,共1份。

除了消费者层面的拉新福利,云点当还曾推出加盟商服务。从公开的信息能查到一些宣传资料,云点当曾向加盟商承诺,每年将提供600万流量保底支持;另外,云点当还提供大金额订单的资金支持。

那么,在此次兑付危机爆发后,云点当加盟商运营状态如何?是否也受到了兑付问题的影响?北京商报记者通过云点当备用访问链接,联系到了多个标注为“加盟店”的联系人。采访中,有部分门店老板表示,自己未与云点当有实际合作,并不知道这一平台;还有部分已经签约的加盟商坦言,加盟后并未享受到平台承诺的福利,给的流量和派单非常少,线下的订单也都是自己对接,和平台几乎没有关联。多位门店老板表示,门店为独立运营,云点当兑付事件未对其造成影响。

对消费者而言,王德悦强调,在使用黄金平台时务必核实平台是否具备金融业务许可及黄金交易相关资质,警惕“随时提现”“高收益”等宣传陷阱;优先选择支持实物交割、资金第三方存管的正规平台,不参与无实物支撑的虚拟黄金交易;理性评估自身风险承受能力,不将全部资金投入此类平台,避免盲目跟风,同时留存交易记录、合同等证据,以便风险发生时依法维权。

王德悦进一步指出,加盟商在加盟黄金回收平台时,应严格核查平台是否具备合法的黄金回收资质及金融业务许可,避免与无资质平台合作,切勿轻信流量扶持或资金支持等宣传承诺。重点关注资金安全,优先选择资金实行第三方存管、无资金池操作的平台。同时,坚守合规底线,确保自身经营符合法律法规,不参与平台可能涉及的高杠杆对赌等违规业务,以防承担连带法律责任。

截至发稿,在云点当交流群中,仍有不少用户反馈提现审核“未通过”。北京商报记者了解到,这些消费者多是未签署《和解协议》的用户。

北京商报金融调查小组