Neuron: 王昌河/康新江/张宇清/马敬红团队揭示探索决策的神经编码机制

图片


   作为哺乳动物的本能行为,探索活动是生物体获取外部生存资源和交配繁殖机会的主要途径,对个体和种群的生存与繁衍至关重要。在自然环境中,个体需要在“探索未知”与“逃避风险”之间动态地抉择,以实现自身利益最大化。然而,神经系统整合外界环境信息和内在生理状态协同编码探索决策的机制知之甚少。社会学和心理学研究表明,社交陪伴往往能促进个体的风险探索意愿(“人多胆大”),表明社交互动对探索决策具有鼓励效应,然而,这两种本能行为之间的交互调控机制尚不清楚。

   2026年2月4日,西安交通大学王昌河教授团队与西南医科大学、宣武医院合作在《Neuron》杂志上发表了一篇题为“Converging dopamine pathways onto basolateral amygdala neurons encode exploration decisions”的研究论文,揭示了探索决策的关键神经编码机制。

   该研究发现,中脑腹侧被盖区多巴胺能(VTADA)神经元是编码探索决策的核心枢纽,通过放电模式介导的偏向性突触传递实时编码探索决策:时相型放电(phasic,也称簇状放电)通过介导DA-D1R受体突触传递编码风险警觉,强直型放电(tonic)则通过偏向DA-D2R突触传递编码探索动机。两群VTADA神经元分别通过直接通路和间接通路,共同投射至基底外侧杏仁核(BLA)的同一亚群神经元。其中,以内侧前额叶皮层(mPFC)为中间节点的间接通路(经由D2R受体传递)介导探索行为,并可通过社交互动得到强化;而直接通路(经由D1R受体传递)则介导回避行为,这两条相互竞争的多巴胺共轭通路协同且动态地编码了探索决策的形成。该研究不仅阐明了多巴胺神经元放电模式在探索决策中的核心编码机制,还揭示了探索决策的多巴胺共轭投射环路整合机制,建立了多巴胺偏向性突触传递新理论。


图片



01


社交互动促进风险探索行为


  为深入探究社交活动对小鼠风险探索行为的影响,作者通过构建多种新颖的行为范式对风险探索行为及社交鼓励效应进行了量化分析。如在习得性恐惧场景探索范式中,具有足底电击体验的小鼠在威胁场景中表现出极少的深度探索行为和较多的逃避行为。然而,社交同伴的存在可显著增加深度探索并降低逃避行为,表明社交互动对习得性威胁场景的探索鼓励效应(图1)。相似的,社交陪伴在小鼠对危险天敌(假蛇)的模拟实验中重现出显著的鼓励效应。更有意思的是,作者利用狐狸尿主成分三甲基噻唑啉 (TMT)模拟的本能威胁场景,也发现相似的社交鼓励探索的现象,揭示了社交互动对风险探索行为的显著易化效应—社交鼓励效应。


图片

图1社交陪伴促进风险探索行为

(图源:Chaowen Zheng, et al., Neuron, 2026




02


社交互动钝化VTADA神经元对探索风险等级的编码

    VTADA神经元被报道参与社交活动与探索行为的调控。为明确VTADA神经元在探索行为及社交鼓励效应中的调控作用,作者通过在体光纤记录,将探索行为相关的时序性精细动作和VTADA神经元的钙活动进行事件关联分析,发现该群神经元的活动强度与探索风险等级正向相关(图2A-B),提示VTADA神经元的钙瞬变信号(由局相性放电介导)编码外界环境的风险等级。令人惊奇的是,社交互动能够增加VTADA神经元的基础钙活动(由强直样放电介导),并且钝化VTADA神经元对于风险等级的编码,从而启动探索动机(图2C-G)。这些结果提示,社交互动可通过钝化VTADA神经元对风险等级的响应鼓励探索行为。

图片

图2、社交互动钝化VTADA神经元对探索风险等级的编码

(图源:Chaowen Zheng, et al., Neuron, 2026)



03


VTADA神经元放电模式编码探索决策


为进一步证实VTADA神经元的活动模式与风险探索决策的因果关系,作者利用化学遗传学操纵该群神经元。结果显示,在独立探索状态下激活VTADA神经元能够增加小鼠的高风险探索行为。反之,该群神经元的化学抑制则阻断社交鼓励效应。为探究VTADA神经元不同放电模式在探索决策中的调控作用,作者进一步采用光遗传操纵策略。有意思的是,局相型光刺激显著抑制社交鼓励效应,而紧张型光刺激则可促进小鼠的风险探索行为(图3),表明VTADA神经元放电模式的切换动态编码探索决策。


图片

图3、VTADA神经元放电模式编码探索决策

             (图源:Chaowen Zheng, et al., Neuron, 2026)



04


社交陪伴增加下游mPFC和BLA脑区DA释放水平


上述研究结果表明,VTADA神经元放电模式决定编码探索决策,然而其下游响应环路基础尚不清楚。作者通过c-fos染色等方法,发现mPFC和BLA,两个VTADA神经元的重要下游投射脑区,可能参与社交与探索行为的调控。随后,作者通过环路示踪技术明确,两个相互独立的VTADA神经元亚群分别投射至mPFC和BLA(图4A-D)。有意思的是,社交陪伴可显著提升mPFC和BLA脑区DA的释放水平(图4E-H),提示VTADA-mPFC和VTADA-BLA两条环路可能参与编码探索决策并介导其社交鼓励效应。


图片

图4、社交陪伴增加mPFC和BLA脑区DA释放水平

           (图源:Chaowen Zheng, et al., Neuron, 2026)




05


放电模式和环路依赖的DA分泌动态决定探索决策


   为明确VTADA-mPFC和VTADA-BLA两条环路在探索决策和社交鼓励中的调控作用,作者通过光遗传联合微碳纤电极电化学记录方法明确了mPFC和BLA脑区对于VTADA神经元局相性及紧张性刺激的DA释放响应特征(图5A-C)。进一步,通过光遗传学双向操纵VTADA-mPFC及VTADA-BLA通路,作者发现这两条通路分别具有促进及抑制风险探索的效应。

   更有意思的是,VTADA-mPFC通路的紧张型激活比局相型激活表现出更显著的促进探索行为,而VTADA-BLA通路的局相型激活比紧张型激活表现出更为显著的社交鼓励阻断效应(图5D-O),提示VTADA-mPFC和VTADA-BLA通路是VTADA神经元放电模式介导探索决策的环路基础。


图片

图5、放电模式和环路依赖的DA动态分泌决定探索决策 

        (图源:Chaowen Zheng, et al., Neuron, 2026)




06


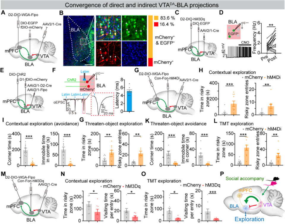
VTADA至BLAD1R的直接和间接共轭投射通路整合编码探索决策 


在前述研究的基础上,作者发现VTADA下游的mPFCD2R神经元亦可投射至BLA,参与调控探索决策,进而发现VTADA至BLA存在两条平行通路:直接通路(VTADA-BLAD1R)和间接通路(VTADA-mPFCD2R-BLA),且这两条通路分别抑制和促进风险探索行为。更有意思的是,作者通过形态学及功能学验证发现,VTADA至BLA的直接和间接通路共同汇聚至同一个BLA神经元亚群(图6A-F)。同时,通过化学遗传学操纵发现该共轭投射所支配的BLA神经元亚群可兴奋模式依赖性地双向调控风险探索决策(图6G-P)。这些结果表明,VTADA至BLA存在直接投射和间接投射两条共轭投射通路,通过整合多巴胺偏向性突触传递实时编码探索决策,即:时相型放电通过DA-D1R突触传递强化直接通路,介导逃避行为,而强直型放电则通过DA-D2R突触传递强化间接通路,促进风险探索,两者之间动态的竞争平衡是实时编码探索决策的环路整合机制。

图片

图6、VTADA至BLA的直接和间接共轭投射通路编码探索决策

     (图源:Chaowen Zheng, et al., Neuron, 2026)

综上所述,通过建立新型行为学范式并结合电生理、电化学和在体成像等技术,该研究发现,风险探索决策由中脑腹侧被盖区多巴胺神经元(VTADA)放电模式直接编码,并通过其下游多巴胺共轭投射通路的动态竞争平衡进行环路整合:在风险情境中,VTADA 神经元以簇状放电编码环境风险,并通过 D1R 介导的直接通路激活BLAD1R 神经元,促进风险规避;而在社交陪伴情境下,VTADA 神经元转为强直放电,经 D2R 介导的间接通路抑制mPFC对 BLAD1R 神经元的兴奋性输入,从而鼓励风险探索。两条通路最终汇聚于同一BLA神经元亚群,实现外界环境信息与内部生理需求的动态整合并编码探索决策(图7)。


图片

图7 多巴胺偏向性突触传递与共轭投射通路编码探索决策

(图源:Chaowen Zheng, et al., Neuron, 2026)



     西安交通大学生命学院王昌河教授为本文的通讯作者,西南医科大学康新江教授、西安交通大学徐华栋副教授、刘浩文研究员、首都医科大学宣武医院张宇清教授、马敬红教授为共同通讯作者。西安交通大学生命学院博士后郑超文、博士生刘笑盈、韦安琪教授和重庆蓝翡翠实验室刘兵研究员为本文的共同第一作者。本研究获得国家自然科学基金、三秦人才特别支持计划、陕西省自然科学基金、四川省自然科学基金及中国博士后基金等项目资助。


    西安交通大学神经科学研究中心长期聚焦神经信号的编码机制、环路整合机制及相关重大脑病的病理机制等方向,在Science、Nat Neurosci、Neuron等国际高水平期刊发表论文六十余篇,研究成果被Nature、Science、Nat Neurosci、Nat Rev Neurosci等重点推荐和亮点评述,并入选2025年中国神经科学重大进展和2024年疼痛领域十大进展。现面向海内外诚聘教授、副教授、博士后及科研助理等,欢迎报考神经中心硕士、博士研究生。招聘/招生方向包括但不限于:情绪与行为的神经分泌调控机制、神经信号编码机制、神经疾病的病理机制、计算神经科学、脑机接口、类脑智能等方向。神经中心科研氛围开放,学术交流活跃,具备完善的实验平台和稳定的经费支持,可为不同岗位人员提供具有竞争力的薪酬待遇、充足的科研空间及良好的职业发展支持。诚邀有志于脑科学与类脑智能研究的优秀人才加入,共同推动前沿科学探索与技术创新。简历投递邮箱:hdxu2022@xjtu.edu.cn。





本研究明确了中脑多巴胺系统是探索决策的关键枢纽,揭示了探索决策的多巴胺共轭投射环路整合机制,建立了多巴胺偏向性突触传递理论新模型,为理解复杂环境下多维信息整合及相关本能行为障碍的干预提供了重要理论依据。


本文是在原英文文献基础上进行解读,存在观点偏向性,仅作分享,请参考原文深入学习。