王春生教授,第12篇Nature Energy!

硅(Si)因其高达3,579 mAh g¹的理论比容量,被视为下一代高能量密度离子电池极具潜力的负极材料。然而,其在循环中巨大的体积变化(约300%)导致传统碳酸电解液中形成的固态电解质界面膜(SEI)与微米硅(μSi)颗粒一同破裂。由此引发的电解液渗透、持续SEI重构、活性物质损失以及离子消耗等问题,严重损害了循环库伦效率(cCE)与循环寿命。虽然将硅纳米化(nSi)可有效抑制开裂、改善循环性能,但其高比表面积带来了严重的初始消耗、高昂的成本以及依然有限的日历寿命(约2年),远低于石墨负极与10年的应用目标,成为硅负极商业化道路上的主要障碍。
鉴于此,美国马里兰大学王春生教授通过系统的电位保持老化测试,揭示了硅负极的日历老化与循环老化共享同一根本机制——均由SEI的不稳定性(破裂与溶解)驱动,只是二者贡献比例不同。当SEI溶解不占主导时,硅负极的相对日历寿命与其循环寿命(cCE)呈正相关。因此,能在μSi上形成富含LiF的SEI膜不仅可延长循环寿命,也有望提升日历寿命。基于此框架,作者筛选了电解液、SEI及电极体系,并在全电池存储测试中进行了验证。结果表明,富含LiF的SEI能最大限度地减少破裂与溶解,使μSi获得优异的日历寿命;而纳米硅(nSi)则因巨大的比表面积加剧了SEI溶解,需减少电极-电解液接触面积以改善日历性能。这项工作阐明了硅负极的日历老化行为,为开发长寿命硅负极的电解液和SEI设计提供了加速路径。相关研究成果以题为“Mechanistic understanding of interphase-driven ageing in silicon anodes发表在最新一期《nature energy》上。
图片
值得一提的是,这已经是王春生教授第十二篇nature energy了。
图片
图片
王春生,马里兰大学教授。1995年在浙江大学获得博士学位,随后在美国德州农工大学和田纳西理工大学担任教职,2007年开始在马里兰大学任教授。研究工作主要集中在新型二次电池和燃料电池领域
硅负极日历老化机制
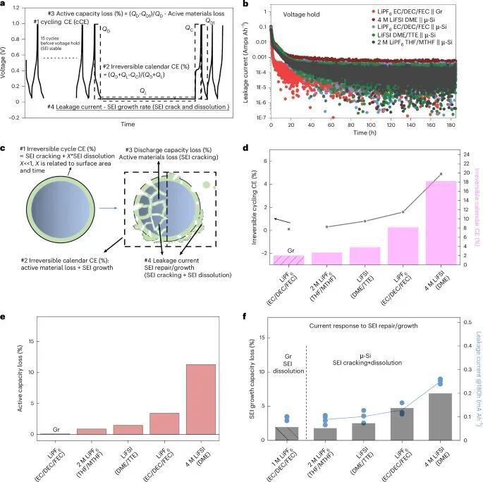
循环寿命与日历寿命的衰减均源于SEI不稳定(破裂和溶解)导致的活性物质损失和SEI增长。如图1a所示,μSi的体积变化会使颗粒和SEI破裂。破裂暴露新鲜硅表面,触发新的SEI形成,导致活性物质损失并加速SEI增厚。同时,SEI(尤其是有机组分)会持续溶解于电解液中,驱动SEI的再生长。尽管机制相同,但二者侧重点不同,且因电极而异(图1b)。循环测试中,SEI溶解有限,循环寿命主要由破裂主导。相反,日历老化涉及长期存储,期间SEI溶解的影响变得更为显著。研究表明,SEI溶解(受比表面积和SEI溶解度影响)和SEI破裂(受体积变化和SEI稳定性影响)对硅负极日历老化都至关重要。
图片
图 1硅负极日历老化机制
所提出日历寿命机制的验证
SEI不稳定性与其成分和特性紧密相关。本研究选取了四种代表性电解液,在μSi上形成从富含LiF到富含有机物的不同SEI。采用修改自美国能源部硅联盟项目的电位保持协议进行日历老化评估。测试中,硅负极在循环后被恒电位保持在0.06 V,监测180小时内的漏电流(图2b)。作者定义了四个日历老化评估指标(图2c)。分析发现,当溶解不占主导时,cCE可以部分预测相对日历寿命。如图2d所示,在μSi体系中,更低的1cCE对应更低的1cAEC,显示出循环与日历老化之间的正相关。然而,这种相关性仅适用于颗粒尺寸相似的电极。活性物质损失的测量(图2e)显示,随着SEI中有机物增多,活性物质损失增加。通过1cAEC与活性物质损失的差值估算的SEI增长容量损失(图2f),与代表SEI增长速率的漏电流@180h高度相关,支持了所提出的框架。
图片
图 2不同电解质硅阳极的历程寿命
SEI成分对SEI溶解的影响
当SEI破裂受限时,SEI溶解成为日历老化中的主导因素。通过X射线光电子能谱(XPS)深度剖析发现(图3a),四种电解液体系形成的SEI成分呈现从富含LiF到富含有机物的趋势。对比电位保持前后的SEI成分(图3b, c),发现F含量(主要是LiF)基本不变,而O含量显著下降,且损失主要来自于有机组分(C=O, ROLi)。这表明在长期存储中,有机成分发生了严重溶解,而无机成分相对不溶(图3d)。此外,更高的电解液量也会加剧SEI溶解。
图片
图 3各种电解质中的 SEI 组成及其钝化能力
表面积对SEI溶解的影响
除了成分,颗粒尺寸通过影响表面积显著影响SEI溶解。nSi虽然减轻了SEI应力与破裂,但其巨大的比表面积(161.033 m² g¹,是μSi的19倍,图4a)使SEI溶解成为其日历老化的主导机制。实验显示(图4b, c),无论是对于适配μSi的LiFrich SEI还是适配nSi的有机无机混合SEI,nSi电极都表现出显著更高的漏电流和容量损失速率。因此,尽管nSi减少了活性物质损失(图4d),但其不可逆日历库伦效率(1cAEC)仍然增加,表明nSi中的锂消耗主要由SEI溶解主导。这证实了在比较具有不同SEI表面积的体系时,cCE指标的局限性。未来策略应优先考虑能形成富含无机物SEI的电解液,以及能最小化电极电解液接触面积的电极工程。
图片
图 4μ-Si 与 n-Si 的历寿命
SEI不稳定性导致的SEI修复/增长
SEI破裂和溶解都会削弱钝化层,驱动持续的SEI修复/增长。根据漏电流和电化学阻抗谱(EIS)结果(图5a),μSi负极的SEI增长趋势为:富含LiF的SEI仅增长6.95%,而富含有机物的SEI增长高达53.85%。电化学石英晶体微天平(EQCM)定量测量了日历老化期间的SEI质量变化(图5b),趋势与上述一致。理论计算表明(图5c),LiF具有最高的LUMO能级和最宽的带隙,因而拥有优异的热力学稳定性和电子阻挡能力。开尔文探针力显微镜(KPFM)结果(图5d, e)进一步证实,富含LiF的SEI电子阻挡能力最强。透射电镜(TEM)观察显示(图5f),不同SEI的初始厚度和日历老化后的增厚幅度存在显著差异,且与有机含量正相关。
图片
图 5不同 SEI 在具有不同修复能力的 SEI 中增长
全电池老化性能
为量化实际日历老化,进行了μSi | NMC811全电池的开路电压(OCV)存储测试(图6ac)。结果与半电池测试完全一致:形成富含LiF SEI的体系表现最佳,存储1个月后容量保持率达95.3%。而nSi | NMC811全电池尽管循环稳定,但由于大表面积导致严重的日历衰减(每月约20%容量损失)。采用USABC协议进行的长期测试(图6d)进一步表明,采用LiPF离子液体的μSi | NMC811电池在4个月后仍能保持90.1%的容量,与石墨|NMC811电池性能相当
图片
图 6电池日历老化
图片
图 7日历寿命与表面积与 SEI 不稳定性之间的关系总结
【总结】
本研究阐明,硅负极的循环与日历老化均根植于SEI不稳定性(破裂与溶解)。日历寿命通常对SEI溶解更敏感。研究表明,电解液显著影响SEI的不稳定性与修复能力:富含LiF的SEI能抑制破裂,具有低溶解度和电子电导率及高热力学稳定性,能最小化SEI修复/增长,从而提升日历寿命。循环寿命在同一性质趋势上与之相同。由于日历寿命和循环寿命本质上都与SEI破裂和溶解相关联,当SEI溶解不占主导时,cCE可作为一个有价值的预测指标。该指标与传统的漏电流方法相结合,能够实现更准确可靠的早期日历老化筛选。未来研究需要联合优化电解质/SEI化学性质与电极结构设计。鉴于循环寿命与日历寿命的内在关联机制,同时推进两者既是必要的也是可行的。这项工作为筛选面向长日历寿命的电解液和电极设计提供了重要见解。