@怀化人,春运出行避堵指南!这些路段千万别扎堆

图片

图片
图片


图片

平安春运      交警同行

图片

2026年春运已经开始,为保障广大市民春运期间出行安全顺畅,结合辖区道路实际情况,怀化市公安局交通管理支队发布“两公布一提示”,请广大市民合理选择出行时间、线路和方式,避开高峰易堵路段,谨慎驾驶,平安出行。

图片


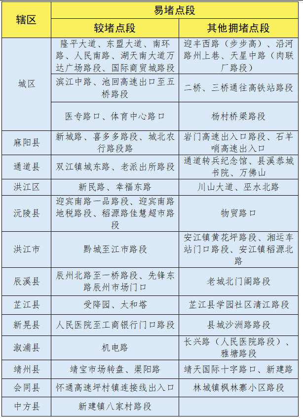
易拥堵路段 

图片

春运出行安全提示  


检查车辆,提前规划 




驾车出行前,一定要对车辆安全性能进行检查,确保车辆状况良好。要提前了解天气、路况等信息,规划好出行路线和时间,避免耽误行程。

一盔一带,安全常在  




不管是驾车还是乘车,请全员全程规范系好安全带;骑乘二轮摩托车、电动车等,请按规定佩戴好安全头盔,严守交规,确保安全。

珍爱生命,拒绝酒驾 




酒后驾驶害人害己,为了您和他人的安全,请牢记“生命无价、酒后禁驾”坚决做到“喝酒不开车、开车不喝酒”。

恶劣天气,谨慎驾驶  




遇恶劣天气驾车,更要集中注意力,牢记“降速、控距、亮尾”,安全谨慎驾驶,遇有情况提前减速,切忌猛打方向、急踩刹车。

图片


图片


图片


图片


图片


图片
春运全程,交警相伴
只有安全,才能团圆
怀化公安交警将全力做好
春运保障工作
守护大家平安出行!



图片


来源|怀化交警微发布