大风追踪|七八百元采购的护眼灯其他区域四百多?山西曲沃县成立调查组,中标企业回应

1月30日,华商报大风新闻报道了“山西有学校七八百元采购的护眼灯,其他区域采购同型号同品牌仅四百来元?县教体局财政局暂未回应”,引发关注。

2月3日,华商报大风新闻记者从山西曲沃县教体局、财政局获悉,曲沃县已成立专项调查组,对疑似学校高价采购护眼灯一事开展调查。

最新进展——

单价七八百元采购的护眼灯其他区域咋才四百多?

曲沃县已成立专项调查组介入调查

1月底,有网友向华商报大风新闻反映了曲沃县疑似存在高价采购护眼灯的问题,“其他地方同样的品牌和型号只要400多元,曲沃县却是七八百元,怎么会有这么大的价差呢?”

记者通过公开信息查询发现,“学校护眼灯采购”项目,在曲沃县有两次中标公告信息。采购的产品分别为“海德信”牌的“HY-GS11”型智能LED教室灯,和“海德信”牌“SXD-TJ22-02”型智能LED黑板灯,单价为七八百元,采购总数达五百至七百不等。

而同品牌,同型号的产品,在吉林永吉、福建福州、江苏常州均有中标信息,中标价格有四百多元的,最低的单价仅156元。

此外,记者还注意到,2023年8月14日,山西天镇县教科局也曾对“海德信”牌的“HY-GS11”型智能LED教室灯,和“海德信”牌“SXD-TJ22-02”型智能LED黑板灯进行采购,价格分别为544元和486元。

2月3日,华商报大风新闻记者从曲沃县教体局、县财政局获悉,县里已成立专项调查组介入调查,调查需要一些时间。

中标企业——

不同尺寸价格不同,智能款和普通款价差不少

智能款可以通过智能系统将黑板灯和教室灯同步

华商报大风新闻记者注意到,曲沃县两次采购公告中,中标的企业分别为“山西茂琪利达贸易有限公司”和“山西冠达科教设备有限公司”。

2月3日,华商报大风新闻记者联系到山西茂琪利达贸易有限公司,公司负责人表示,虽然产品的型号、品牌相同,但产品中的智能模块、尺寸等存在差异,还存在旧灯拆卸等问题,“同型号下,技术参数会存在不同。”目前,他们已将相关材料提交至曲沃县调查专班,等待调查结论。

同日,记者联系到山西冠达科教设备有限公司,公司负责人解释道,该品牌、型号的产品,分为0.9米、1.2米、1.8米三种尺寸,“每种尺寸价格不同,且分智能款和普通款。”不同尺寸、不同款式有多大的价差,对方表示时间有些久,已经记不清了,“普通款和智能款价格差挺多的。”

为什么不同尺寸、不同款式,护眼灯的型号却完全一致呢?

山西冠达科教设备有限公司负责人表示,可能类似于手机,同型号的手机,内存大小有不同,“具体为什么型号,我不清楚。”

山西茂琪利达贸易有限公司负责人表示,全国各地的厂商都会提供自己家产品的规格资料,他们会根据招标文件需要的技术规格,进行筛选,然后参与招标。智能款和普通款的型号一致,是厂家命名的问题。智能款的价格会高,因为黑板灯和教室灯是一套,需要有一套智能控制系统,“我们不清楚,招标文件中的指标是谁设置的,但护眼灯是响应国家政策,大家都在做。”

教室灯规格——

规格基本相同,仅曲沃对智能控制有要求

智能控制要求实现无线组网、多灯光模式等

对比2023年、2024年山西曲沃、山西天镇与吉林永吉相关项目《招标文件》中,提及的同型号、同品牌LED 教室灯。

图片

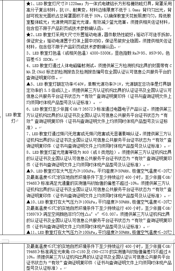
2024年山西曲沃要求LED教室灯的规格为:长度≥1220mm;采用大尺寸外置驱动电源;色温(或相关色温)4300-5300K;显色指数Ra≥95、R9≥90,色容差≤5 SDCM;通过人体电磁辐射测试;智能控制;LED教室灯额定功率≤40W等。

图片2024年山西曲沃要求LED教室灯的规格

2023年山西曲沃要求的规格为:长度≥1000mm;额定功率≤55W;色温满足3300-5300K;显色指数满足Ra≥90、R9≥50、色容差≤5 SDCM。亦提及智能控制的要求。

图片2023年山西曲沃要求的规格

吉林永吉县在《招标文件》中,提及的产品规格,与2024年山西曲沃的产品规格要求基本相同,山西曲沃主要在功能上多了“智能控制”的参数要求。

图片吉林永吉县要求的规格

山西天镇县要求的规格为:灯长度≥1100mm;色温满足5000K±200K,显色指数满足Ra≥90(R9≥50);灯额定功率36W±10%等。

图片山西天镇县要求规格

华商报大风新闻记者注意到,智能控制为:无线组网和无线通讯;灯光控制采用平滑渐变调节技术;根据教学场景配置≥4种默认场景模式等。

对比价格:2024年山西曲沃相关部门的单件采购价690元;吉林永吉相关部门的单件采购价为470元;2023年山西曲沃相关部门的单价采购价728元;山西天镇县相关部门的单价采购价544元。

黑板灯规格——

曲沃采购黑板灯要求智能控制、长度大于1.8米

常州长度0.9米,无智能控制要求,中标价156元

记者对比了2023年、2024年山西曲沃和江苏常州相关项目《招标文件》中,提及的同型号、同品牌LED黑板灯。

图片

2024年山西曲沃要求LED黑板灯的规格为:长度≥1820mm;采用大尺寸外置驱动电源;色温(或相关色温)4300-5300K;显色指数Ra≥95、R9≥90,色容差≤5 SDCM;智能控制等。

图片山西曲沃要求LED黑板灯的规格

2023年曲沃要求的规格为:长度≥1800mm,色温3300-5300K;显色指数Ra≥90、R9≥50、色容差≤5 SDCM,亦有智能控制的要求。

图片

江苏常州要求的规格中,表述为“色温在4300K-5300K,显色指数≥90,尺寸长度为≥900mm”。

图片江苏常州要求规格

山西天镇要求的规格为:额定功率36W±10%;长度≥1200mm;色温满足5000K± 200K,显色指数满足Ra≥90(R9≥50)等。

图片

华商报大风新闻记者注意到,仅山西曲沃对“智能控制”有要求,其要求与对LED教室灯的要求一致。三者的单件采购价分别为:2024年山西曲沃的单件采购价860元;2023年山西曲沃的单件采购价为860元;江苏常州的单件采购价为156元;山西天镇的单件采购价为486元。

华商报大风新闻记者 张鹏康 编辑 李婧

(如有爆料,请拨打华商报大风新闻热线 029-8888 0000)