注意!北京气温大起大落!明天最高气温12℃!这些公园冰场已关闭……

北京市气象台3日17时发布:今天夜间多云转晴,南转北风一二级,最低气温-3℃;明天白天晴,北转南风二三级,最高气温12℃。今天夜间扩散条件和能见度转差,驾车需谨慎;明天气温继续回升,白天较适宜户外活动。


明天,我们将迎来“立春”节气立春时节,万物开始复苏,意味着新的一个轮回已开启。此时虽依然春寒料峭,但寒冬已尽,春回大地,万物复苏,大自然生机勃发。


明天白天的天气也很应景,最高气温将升至11℃左右,午后暖意融融,适宜大家外出。受新一股冷空气影响,明天夜间至后天白天我市将迎来一次大风过程,期间阵风可达7级左右,同时气温也将明显下滑,风寒效应显著,外出注意防风防寒。


图片


6日气温将继续下降,白天最高气温仅有-1℃,夜间最低气温也将降至-9℃,寒意十足,请大家关注临近预报预警信息,提前做好防范,谨防感冒和心脑血管疾病


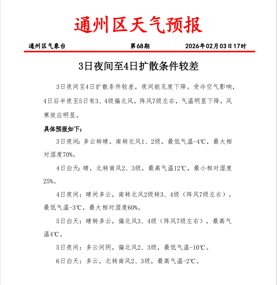
据通州气象台最新预报,3日夜间至4日扩散条件较差,夜间能见度下降。受冷空气影响,4日后半夜至5日有3、4级偏北风,阵风7级左右,气温明显下降,风寒效应明显。

图片

★通州具体天气预报:

今天(3日)夜间:多云转晴,南转北风1、2级,最低气温-4℃。


明天(4日周三)白天:晴,北转南风2、3级,最高气温12℃。


明天夜间:晴间多云,南转北风2级转3、4级(阵风7级左右),最低气温-3℃。


周四(5日)白天:晴转多云,偏北风3、4级(阵风7级左右),最高气温4℃。


夜间:多云间阴,偏北风2、3级,最低气温-10℃。


周五(6日)白天:多云,北转南风2、3级,最高气温-2℃。



据悉,由于气温回升,颐和园、北海公园、陶然亭公园、紫竹院公园的冰场提前关闭。


按照往年惯例,室外天然冰场一般营业至2月4日立春具体视天气情况而定。


陶然亭公园2月2日傍晚发布温馨提示:因天气原因,陶然亭公园冰上活动项目(冰车、冰上自行车、滑冰场)于2026年2月2日17:00正式停止运营;冰滑梯项目正常运营,运营期间将视天气等情况,随时采取限流管控措施。


图片


2月3日上午,北海公园也发布温馨提示:由于天气原因,为保障游客安全,北海公园冰场于2月3日正式停止运营。


图片

随后,颐和园也发布通告:为确保游客安全,颐和园冰场将提前至2026年2月3日营业结束后正式关闭。


图片


同日,紫竹院公园发布温馨提示:由于近日气温持续回升,为确保游客安全,紫竹院公园第九届欢乐冰雪季冰场将于2月3日17:00结束运营。


图片


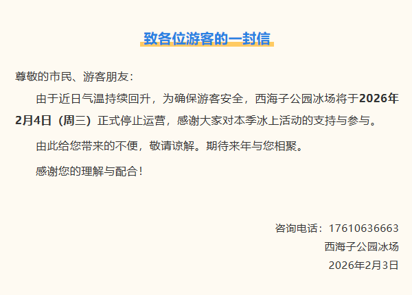
18时,西海子公园也发布通知:由于近日气温持续回升,为确保游客安全,西海子公园冰场将于2026年2月4日(周三)正式停止运营。


图片


明天就是立春了

气温回升较快

为保证安全

请您不要在未开放的冰场玩耍

以免发生意外


来源:气象北京、北京通州发布(ID:bjtzfb)、

通州园林、北京日报微信公众号