固德电材股权疑云:苏州国资“同路人”、神秘股东陈强是谁?

2026年1月,固德电材的创业板上市申请获准注册,这家新能源汽车材料供应商的估值达到约47亿元,在招股书的股东名单中,一位名叫陈强的自然人股东颇为显眼——他直接和间接持有公司约4.06%的股份,按发行价计算价值约1.4亿元。回溯其投资历程,初始投入不超过400万元,十年间增值超过35倍。

然而,这位获利丰厚的投资人却在招股书中“面目模糊”。更耐人寻味的是,在固德电材的历次关键融资节点上,陈强的身影总是先苏州国资一步出现,成为苏州国有资本投资的“风向标”与“领路人”。

突然降临的大股东

固德电材的故事始于2011年。当年11月,公司进行了关键股权重组,实控人朱国来父亲、也是公司创始人的施惠荣将10%股权转让给新成立的苏州国浩,而另一位早期股东朱浩峰也将2%股权转入苏州国浩。

虽然苏州国浩被认定为“员工持股平台”,但其股权结构却与常规认知大相径庭。平台最大出资人并非公司实控人或高管,而是一位名叫陈强的外部自然人,出资比例高达28.33%,实控人朱国来仅以22.12%的出资比例位居第二。

图片

穿透计算,陈强当时通过苏州国浩间接持有固德电材约3.4%的股份,他并非固德电材员工,为何能以最大出资人身份空降员工持股平台?就在陈强入股一周后的2011年11月25日,固德电材完成增资,两家苏州国资背景的投资机构——吴江创投和临沪创投分别以600万元各认购4%股权。此轮投后估值飙升,陈强通过苏州国浩持有的股份价值也随之跃升。

国资机构的决策需要流程与审批,公开文件显示,吴江创投早在2011年9月就提交了投资请示,10月获得批复。而陈强入股苏州国浩、进而间接投资固德电材,恰好发生在国资批复之后、正式出资之前的“空窗期”。

精准增持与国资的“跟随”

陈强与固德电材的故事并未止步于此。

2015年5月11日,在新三板挂牌前夕,陈强再次出手,他以每股5.77元的价格,分别从自然人股东王伟、张琦手中受让共计约49.6万股股份,耗资约286万元。通过此次交易,陈强获得了直接股东身份。

图片

此时,固德电材已进入快速发展期,其新三板挂牌后的股价在2016年一度冲高,陈强的这笔投资再次获得可观浮盈。而在他个人直接入股前后,苏州国资背景的股东也始终在场。

公开信息勾勒出陈强与苏州地方国资网络更深的交集,陈强曾长期持股的吴江市荣宇丝绸织造有限公司,对外投资了苏州市汾湖科技小额贷款有限公司,该公司2013年成立时,国资股东苏州汾湖投资集团和吴江东方国资合计持股44%,陈强则以自然人身份直接持股6%。由此可见,陈强与苏州国资在金融投资领域早有合作基础。

与实控人家族的绑定

陈强与固德电材实控人朱国来家族的关系,在2018年一次代持安排中浮现。

2018年9月,陈强将其持有的83.8万股股份,“为避免自身潜在债务问题影响公司股权结构稳定性”为由,协议转让给朱国来的配偶朱英,由朱英代为持有。直至2023年2月,即公司启动上市辅导前夕,这部分股份才以总价1元的象征性价格还原至陈强名下。

这次长达数年的代持,发生在公司从新三板摘牌后、筹备A股上市的关键时期,代持的理由看似合理,却不禁让人疑问:陈强个人的“潜在债务问题”具体指什么?为何需要用实控人配偶的名义来隐藏股东身份?更重要的是,实控人朱国来此前就曾因隐瞒其配偶朱英的其他代持事项而被证监局出具警示函。陈强的代持,是否也是公司股东信息不透明操作的其中一环?

图片

陈强对固德电材业务布局的“引领”作用,在2022年后体现得更为明显。

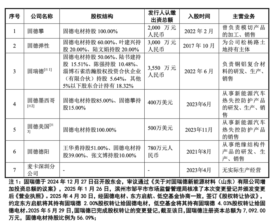
2022年,固德电材成立重要子公司固瑞德新能源(山东),进军铜铝复合材料领域。2024年1月,陈强以自然人身份入股该公司,持有10.48%的股权。

陈强入股后,苏州国资再次如影随形。 2025年1月,苏州东方低空产业投资基金和苏州东方启航创业投资基金两家国资背景基金,成为固瑞德新能源的新股东,它们的主要出资人,正是与陈强有过多次交集的苏州市吴江东方国有资本投资经营有限公司。然而,短短三个月后的2025年4月,即固德电材递交创业板招股书的前两个月,这两家国资基金将所持固瑞德新能源的股份全部转让回给固德电材,实现退出。

图片

国资基金在公司母公司上市前夕,匆忙退出具有战略意义的子公司,这一操作属实反常,但其中唯一不变的是,陈强依然稳持子公司股权。

未解的谜团

从2011年到2024年,从母公司到核心子公司,陈强的每一笔投资,几乎都精准地踏在苏州国资入场的前一刻,他以约400万元的成本,即将在IPO后收获价值数亿元的财富。

但他是谁?招股书中并没有过多介绍,他为何能十余年如一日地与苏州国资保持同步甚至领先的投资节奏?他与实控人朱国来家族之间,除代持外还有哪些未披露的协议或安排?

有市场分析人士推测,陈强可能扮演着一种特殊的“中间人”或“资本向导”角色,他或许深谙地方产业政策与国资投资动向,凭借其与地方国资系统的紧密联系和个人投资能力,成为连接民营企业和国有资本的一条“黄金纽带”。他先以个人身份“探路”投资,国资随后跟进,既为国资投资降低了前期风险,也为其个人带来了惊人的投资回报。而且,公司融资的估值通常会越来越高,陈强先一步入股,国资随后的入股会推升陈强持股的价值,无形中国资起到了“抬轿子”的作用。