盛合晶微IPO无实控人,汪灿等6名董事与股东关联关系披露

问AI · 股东关联关系如何确保IPO合规透明?

图片

瑞财经 吴文婷 2月1日,盛合晶微半导体有限公司(以下简称“盛合晶微”)披露科创板IPO第二轮审核问询函的回复,保荐机构为中金公司

根据申报材料:公司员工持股计划盛晶微存在1名原董事;公司无实际控制人,持股5%以上的主要股东和Advpackaging已承诺所持公司股份自公司上市之日起锁定36个月,合计锁定比例为39.22%;公司多个股东之间存在关联关系,如璞华创宇、璞华智芯、Hua Capital多层执行事务合伙人穿透至自然人股东后均为刘越、陈大同和吴海滨三人共同持股。 

图片

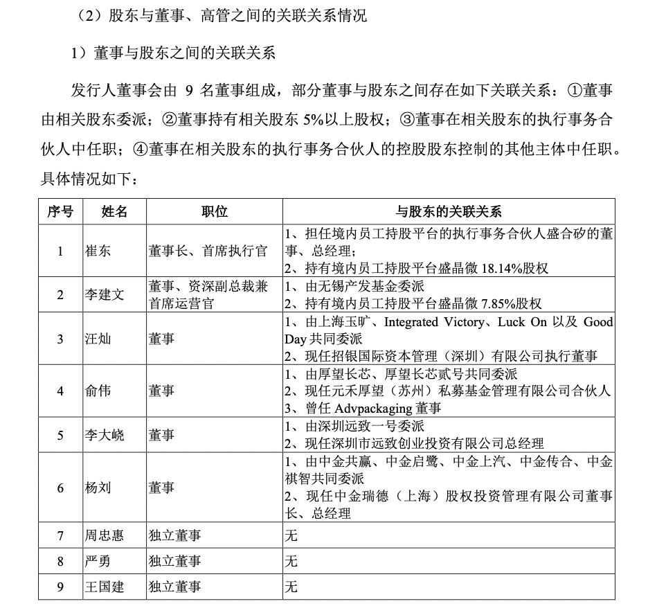
上交所要求盛合晶微说明,原董事背景和任职情况、对公司的贡献,是否属于公司员工,对其进行股权激励情况和合理性、合规性;公司股东之间、股东与董事、高管之间是否存在其他关联关系、一致行动关系,相关披露是否完整、准确,是否存在潜在争议或纠纷;公司股东是否存在应当认定为一致行动人而未认定的情况,是否存在规避锁定期等监管要求的情况。 

图片

对此,盛合晶微表示,公司董事会由9名董事组成,部分董事与股东之间存在如下关联关系:董事由相关股东委派;董事持有相关股东5%以上股权;董事在相关股东的执行事务合伙人中任职;董事在相关股东的执行事务合伙人的控股股东控制的其他主体中任职。除已披露情况之外,公司的高级管理人员与股东之间不存在关联关系。

图片

同时,结合公司所有直接股东出具的访谈记录、问卷调查、书面确认、《承诺函》,并经逐条对照《收购办法》第八十三条定义的一致行动情形,上述股东之间的关联关系及一致行动关系已披露于本次审核问询函回复及《招股说明书》,不存在其他公司股东之间存在一致行动关系的情形,不存在通过规避一致行动认定以规避锁定期等监管要求的情况。

图片

公开资料显示,盛合晶微是集成电路晶圆级先进封测企业,起步于先进的12英寸中段硅片加工,并进一步提供晶圆级封装(WLP)和芯粒多芯片集成封装等全流程的先进封测服务,致力于支持各类高性能芯片,尤其是图形处理器(GPU)、中央处理器(CPU)、人工智能芯片等,通过超越摩尔定律(More than Moore)的异构集成方式,实现高算力、高带宽、低功耗等的全面性能提升。