航班选座告别“暗锁”新规背后,两大核心分歧一锤定音

机票“锁座”的模糊地带,即将迎来一道清晰的分界线。

1月29日,中国航空运输协会正式对外发布《公共航空运输企业航班预留座位规则(征求意见稿)》,面向社会公开征求意见。这标志着围绕航班座位预留这一长期困扰旅客并引发诸多消费纠纷的行业实践,首次尝试建立起统一的团体标准。

近年来,机票“锁座”现象备受社会关注。此前,江苏省消费者权益保护委员会发布的专项调查报告已明确指出,国内航空服务中的“锁座”操作具有普遍性。在实际出行体验中,不同航空公司乃至不同航线间的选座规则差异显著,信息不透明常令旅客感到困惑,导致基本选座权益保障不足、服务体验高低不一,相关消费投诉频发。

作为航空公司辅营收入的重要来源之一,付费选座服务如何在保障企业合理经营空间与维护旅客合法权益之间取得平衡?中国航协联合11家单位试图给出答案。

图片

制图/新京报贝壳财经记者王真真 

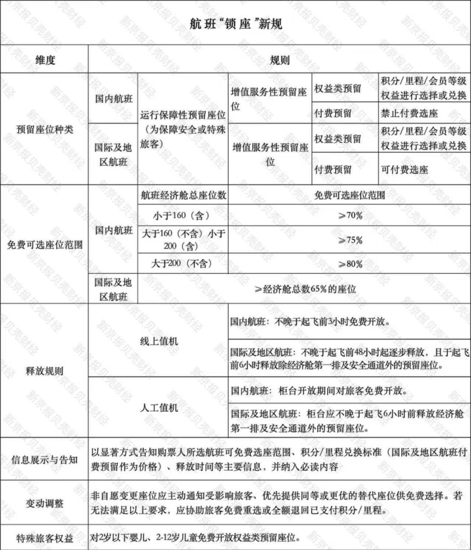
免费可选座位比例、国内航班能否付费选座都有了说法

《征求意见稿》的一大亮点是机票“锁座”给出了明确底线:国内航班免费可选座位的比例不低于经济舱总座位数的70%,座位数更多的机型,免费可选座位的比例会更高。国际及地区航班免费可选座位应不低于经济舱总数的65%。

图片

制图/新京报贝壳财经记者王真真 

去年年底,江苏省消保委发布的专项调查报告显示,调研的10家航司中,经济舱购票阶段“锁座”比例介于19.9%-62.1%之间,均值达38.7%。且锁定范围高度集中于经济舱前排、靠窗及靠过道等消费者偏好的优质座位,仅开放中间区域、机尾等舒适度较差的座位供免费选择,限缩了消费者的选择权。

新京报贝壳财经记者注意到,《征求意见稿》并未对预留座位的具体位置给出明确规定,同时指出增值服务性预留座位的具体位置,由各公共航空运输企业根据旅客需求确定。所谓增值服务性预留座位,是航司为实施其常旅客计划、提供差异化服务等目的,主动设置预留的座位,旅客一般通过积分/里程或现金支付等方式选座。

民航新型智库专家林智杰认为,团体标准明确了免费选座的比例为70%-80%,很好地保障了旅客的出行便利;同时也允许航空公司预留部分座位给常旅客、高收益旅客,还有部分好座位可供积分或现金选座。可以说,既保证了大众的服务基本盘,又照顾了个性化旅客的需求。

资深民航专家、广外南国商学院教授郭佳向新京报贝壳财经记者透露,此次《征求意见稿》规定的免费选座比例是多方博弈出来的结果。在给予消费者更多自由选择权的同时,也要兼顾航司丰富产品方面的需求。

“为什么不是座位都可以免费选择?”对此疑问,郭佳解释称,航班选座的规定更多还要考虑航空安全的原因,比如紧急出口位置,靠近驾驶舱的第一排座位。另外在航班上座率不高的时候,还要考虑航班载重平衡的问题。

另外,新京报贝壳财经记者注意到,此次团体标准的制定在征求意见阶段有两大较为集中的分歧点,除上述提到的免费座位比例设定,还有一个就是“国内航班是否允许付费选座”。最终编制成员依据价格规定,决定国内航班不开放付费选座,仅限国际及地区航班,以保障国内旅客基本权益;免费可选座位比例经数据分析与模拟验证后确定现行指标。

对于上述决定的依据,中国航协表示,我国民航具有公益属性,在市场化进程中,充分考虑旅客消费习惯的同时快速培育差异化服务市场。

座位啥时候释放?信息必须清晰告知

除了划定免费可选座位比例红线问题,《征求意见稿》还将关注投向了选座过程中的“信息黑箱”问题。

在预留座位释放规则上,《征求意见稿》区分了线下柜台与线上渠道。其中,国内航班的相关座位应在人工柜台开放期间免费释放;权益类预留座位线上释放时间不晚于计划起飞前3小时。

图片

制图/新京报贝壳财经记者王真真 

针对备受诟病的信息不透明问题——如选座页面标识模糊、“锁座”规则与收费标准藏匿于冗长条款中——《征求意见稿》提出了明确要求:航空公司或其代理人必须在网络购票、值机等关键环节,以显著方式告知旅客免费与预留座位范围、积分/里程兑换标准、付费选座价格(仅限国际及地区航班)、预留座位释放时间、自愿及非自愿变更预留座位处置规则等信息。同时,座位图应使用易懂、明显的图标标识显示“免费可选座位”“会员可选座位”“线上不可选座位”“已选座位”等信息。

另外,《征求意见稿》还对非自愿变更座位情况给出了处理规则,航司需主动通知受影响旅客,优先提供同等或更优的替代座位供旅客免费选择,若无法提供同等或更优座位,航司应协助旅客免费重选其他可用座位;若旅客已支付积分、里程或费用,应全额退回。

机票选座标准项目最早于2024年5月启动

机票选座收费在国内开始的时间并不长。大约自2014年起,国内航司开始试水付费选座服务。最先是在国际航线上开展,航司们将最受乘客欢迎的“经济舱头排、紧急出口处座位以及部分过道或靠窗的座位”进行收费;随后航司又将这项增值服务拓展至国内航线,海航、春秋航空、国航、南航、东航当时都在国内航线试水付费选座服务。

随着国际航空运输市场的复苏,2024年中国航空客运量已恢复至疫情前水平,但国内航空公司仍面临票价下降、辅营收入占比低等问题,对此,国内航空公司开始积极探索收费选座业务等差异化服务。

然而,随着航空出行需求的持续增长,旅客对个性化、定制化服务需求日益增多,座位选择和服务体验受到越来越多出行旅客的关注。在实际运营中,部分航空公司在选座服务中存在较大差异,旅客在选择中难以识别,导致其权益保障不足、服务体验参差不齐,相关消费投诉频发。

新京报贝壳财经记者注意到,该团队标准最早于2024年5月启动,同年12月,相关调研内容、编制思路、编制规划等内容就已呈报给民航局计划司。2025年5月起,中国航空运输协会根据民航局计划司反馈进行了补充调研,并在接下来的4个月里,针对国内航空公司的国内、国际及地区航班预留座位情况,听取了多个部门的意见与建议。2025年10月17日,《公共航空运输企业航班预留座位服务规范》团体标准经中国航空运输协会审批通过并正式立项。同年12月25日,完成技术研讨,形成征求意见稿。

林智杰指出,针对机票选座的《征求意见稿》是由行业协会牵头制定的团体标准,其性质并非行政命令或红头文件,既保留了市场自主调节的特性,也关注到消费者的实际需求,是一种两全其美的做法。机票选座服务本身并非“一刀切”业务,不强求所有航空公司采用完全一致的模式,而是通过划定服务底线,鼓励各航空公司在此基础上推出更优质、更具特色的服务与权益。这一点在该团体标准中体现得尤为显著。

新京报贝壳财经记者就飞机“锁座”新规向多家航空公司了解态度,截至发稿,相关航司均未予以回应。

目前,《征求意见稿》公开征求意见期截至2月27日。这份旨在终结选座“暗箱操作”的规则,正等待社会反馈的最终锤炼,以期在航空服务市场化与旅客权益保障之间,找到一个坚实的平衡支点。

新京报贝壳财经记者 王真真 编辑 陈莉 校对 刘军