新作分享 | 邢鹂 戴茜:探脉“宁波普惠保险发展模式”——基于指标体系评估宁波普惠保险发展实践

转载于:中国保险学会作者:邢鹂 戴茜编辑:于小涵
图片

文章来源:《保险理论与实践》2026年第1辑

宁波是副省级城市、国家计划单列市,位于中国大陆东部沿海、长三角南翼,自古为“海上丝绸之路”起点。2024年全市地区生产总值(GDP)达到18147.7亿元,居全国城市第11位、浙江省第2位。宁波经济结构以民营经济为主体、先进制造业为支撑,吸纳了大量灵活就业人员和新市民群体,带动了教育、医疗、养老及意外等风险保障需求的增长。宁波地处沿海,台风、洪涝等自然灾害频发,这些灾害不仅加剧了居民与企业的风险暴露程度,而且为保险市场和普惠保险的发展提供了迫切且重要的现实需求支撑。

2016年6月,宁波获批建设全国首个也是唯一一个国家保险创新综合试验区,承载着保险领域制度创新“先行先试”的重要任务。自获批起,宁波聚焦服务国家战略、经济发展、民生保障等关键领域,先后推出了近350项保险创新项目,包括巨灾保险、食品安全责任保险、电梯安全综合保险等。在普惠保险实践方面,宁波在普惠保险领域开展了一系列前瞻性探索,积累了具有实践价值的经验成果。因此,科学量化评估其普惠保险发展水平,不仅能为全国及其他地区提供借鉴、发挥示范引领作用,更能为宁波打造保险改革市域示范高地奠定理论和实践基础。

一、构建中国普惠保险高质量发展指标体系

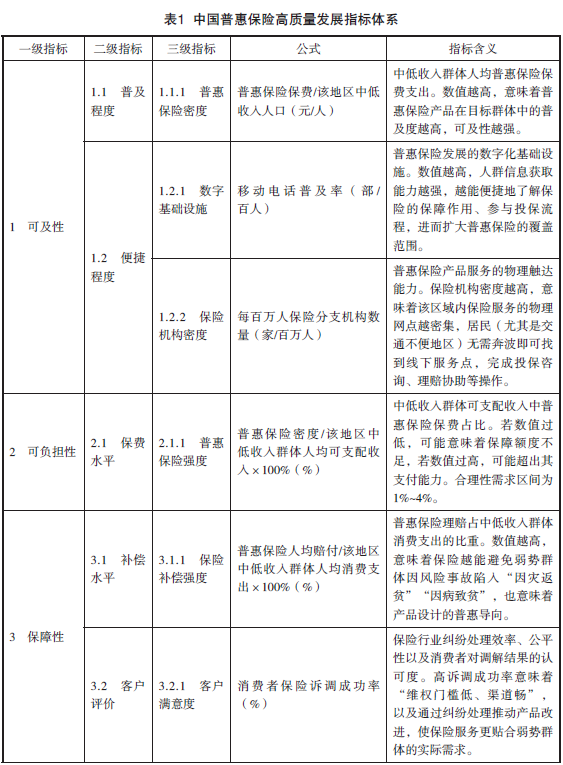
基于理论基础、实践发展以及专家意见,本文根据普惠保险的四个基本原则:可及性(Accessibility)、可负担性(Affordability)、保障性(Availability)、可持续性(Sustainability),构建了中国普惠保险高质量发展指标体系。该指标体系包括4个一级指标、7个二级指标、9个三级指标(见表1),旨在反映普惠保险发展的地域差异及其影响因素。中国普惠保险高质量发展指标体系通过德尔菲法(Delphi)和层次分析法(AHP)确定了各级指标的权重,并通过“一致性检验”验证了赋权的合理性。

图片

图片

结合当前我国普惠保险的发展阶段及数据可得性,本文涉及的普惠保险产品,可大致对标以下五类具体险种与业务线:农业保险、家庭财产保险、小微企业及个体工商户商业保险(险种涵盖企财险、出口信用保险、保证保险、责任险及雇主责任险等)、惠民保、养老相关保险(包括老年人寿险、意外险等),该分类与国家金融监督管理总局《关于推进普惠保险高质量发展的指导意见》中有关普惠保险的重点人群和领域形成对应:小微企业及个体工商户商业保险对应“提升小微企业和个体工商户等抗风险能力”;农业保险对应“提高农民保险保障水平”和“推动农业保险‘扩面、增品、提标’”;老年群体寿险、意外险对应“加大特定群体保险保障供给力度”;惠民保与家庭财产保险对应“提高城镇低收入等群体保险保障水平”。需说明的是,尽管上述监管分类基于普惠保险目标群体,但受现阶段行业发展限制,部分险种的数据统计仍不完善,因此暂未被纳入本文的测算范围,后续将待统计制度进一步健全后,再补充完善相关数据与分析。

本文首先分析了全国31个省、自治区、直辖市以及宁波市的相关原始数据的分布情况,并根据数据特点进行了相关预处理,包括缩尾处理(Winsorization),即将数据分布中“尾部”的异常值(过高或过低)替换为预先设定的分位数值,让数据范围聚焦于中间绝大多数样本的分布区间,平衡数据真实性与分析稳定性,我们在数据预处理中使用“以90%分位数为最大值、3%分位数为最小值”的方式;无量纲化处理,通过数学变换消除数据单位和量级差异,核心目的是让不同维度、不同量级的指标(如普惠保险密度、承保利润率、普惠保险深度)具备可比较性,避免因单位或数值大小导致分析偏差,本文采用Min-Max归一化方法:

图片


原始数据均来自以下渠道。

第一,全国数据:中国统计年鉴、国家数据库;中国保险统计年鉴、中国保险行业协会;Wind宏观数据库行业数据。

第二,宁波数据:宁波统计年鉴。

通过应用中国普惠保险高质量发展指标体系,本文对宁波和全国普惠保险发展情况和指数进行了测算和对比。

二、宁波普惠保险发展实践和特点

近年来,宁波市保险市场呈波动上升态势(见图1)。2019—2024年,原保险保费收入由375.8亿元增长至557.4亿元,年均复合增长率约为8.16%。其中,2024年实现显著跃升,同比增长22.5%,占GDP比重为3.07%,提供风险保障71.9万亿元。

图片


分险种看,财产险保费收入由2019年的165.55亿元增长至2024年的209.6亿元,人身险保费收入由210亿元增至348亿元,主要由寿险保费快速上升带动。然而,在保费收入结构上,宁波人身险保费收入占比仅为62.4%,低于全省和全国水平,这可能与宁波产业结构中制造业比例较高、对财产保险需求较大有关。随着经济的进一步发展、居民风险意识不断提高,以及老龄化趋势,宁波市居民对人身险的需求有望进一步释放。

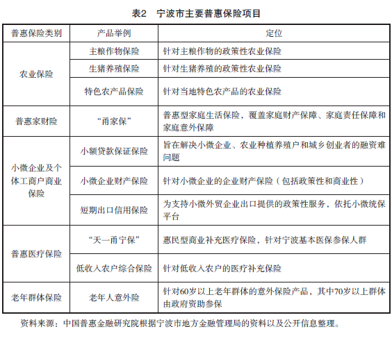
总体来看,宁波保险业已初步形成稳健发展、保障功能增强的市场格局。与此同时,依托政策引导与市场化运作相结合的机制,在普惠保险发展方面,宁波也形成了覆盖城乡、重点产业、分层保障的产品体系(见表2)。

图片


1.农业保险


近年来,宁波市积极探索“政策引领+产品创新+科技赋能+服务提质”的农险新生态,持续在特色农产品保险方面进行政策和产品创新,陆续推出了杨梅气象指数保险、畜禽饲料成本期货保险、抗疫保供蔬菜价格指数保险等。截至2024年底,宁波已形成种植业、畜牧业、林特业、渔业、农业设施设备及其他涉农行业六大产业领域、45项保险品类、共135个险种的产品体系,其中48个险种为全国、全省首创。2024年,宁波市政策性农业保险保费规模(不含渔业)约为4.87亿元,为全市9.38万户(次)农户提供176亿元的风险保障,农业保险深度约为1.26%,保险密度为1078元,显著降低农户风险,筑牢粮食生产基础。


2. 普惠家财险


2023年6月,宁波市普惠型家庭生活保险“甬家保”正式上线,由宁波市地方金融监督管理局等政府部门联合指导,太保财险、人保财险等6家机构共同承保。“甬家保”覆盖家庭财产保障(如火灾、燃气爆炸等),家庭责任保障(火灾爆炸三者责任、高空坠物责任、管道爆裂责任等)和家庭意外保障(涵盖用电意外、燃气意外、动物致害意外等)以及暴雨、暴风等13种自然灾害导致的家庭财产损失。“甬家保”在传统家庭财产保险的基础上,提供用电安全检测、油烟机清洗等7项风险减量服务。根据保险标的及保障范围,“甬家保”设计了3种不同的保障方案。最基础的版本为59元/年,提供110万元的保障。 2023年,“甬家保”共惠及6万多户家庭。


3. 小微企业及个体工商户商业保险


小微企业与个体工商户商业保险是针对两类市场主体经营过程中面临的各类风险量身设计的保险产品,其核心特点可概括为“低保费门槛、全风险覆盖、高投保灵活度”,精准匹配小微企业与个体工商户经营需求与成本承受能力。

针对小微企业和个体工商户的常见的商业保险产品包括企业财产保险、雇主责任保险、公众责任保险、出口信用保险等。2009年,宁波市发放首笔城乡小额贷款保证保险,解决小微企业资金短缺问题。2016年,宁波市开启政策性小微企业财产保险项目试点,2022年,鄞州区启动第三轮政策型小微企业财产保险项目,保费为每年每家4000元,区财政承担部分保费(对小升规企业和科技企业,财政补贴2740元,企业承担1260元;对其他小微企业,区财政补贴2500元,企业承担1500元)。小微企业财产险保障水灾、火灾、爆炸等事故,单户企业累计最高赔付额为50万元。海曙区鼓励企业多年一次投保,财政补助比例最高可达80%。

2021年,为支持外贸型小微企业出口业务,宁波市通过搭建小微统保平台,中国信保宁波分公司、中国人保宁波分公司和中国太保宁波分公司入驻,为有出口实绩且出口金额在800万美元(含)以下的小微企业提供出口信用保险保单。2024年,宁波市人民政府口岸办公室联合中国信保宁波分公司建设“单一窗口”信保专区,全年累计助力 5690 家企业通过“单一窗口”顺利完成投保手续,实现了除服务贸易小微外的保单全覆盖。涉及企业累计出口额达 115.7 亿美元,为中小微外贸企业可持续发展注入了强大动力。


4. 普惠医疗保险


宁波市普惠型商业补充医疗保险“天一甬宁保”于2021年上线,作为多层次医疗保障体系的重要组成部分,“天一甬宁保”向全市基础医保参保人员开放,旨在对基本医疗保险进行补充。2021年,宁波市地方金融监管局、市医保局遴选出10家保险公司共同承保,保费定为139元/人/年, 并支持医保个人账户直接支付。

经过四年多的发展,“天一甬宁保”覆盖率逐年提高,2024年已达49%,共407.4万人参保。“天一甬宁保”具有商业属性和普惠定位的双重属性,自上线以来,“天一甬宁保”累计参保人次近1300万,总赔付金额超过13亿元。

宁波为低收入农户群体推出了“低收入农户综合保险”,该政策性保险由市、区(县、市)两级财政帮扶资金承担保费,由商业保险机构承办,为低收入农户提供医疗补充救助,设定赔付率不低于95%。2024年,宁波市低收入农户综合性保险投保6万余人,在理赔方面,有1.99万人次获赔,理赔金额约为1500万元,大大缓解了低收入农户就医压力。


5. 老年群体保险(老年人寿险、意外险)


对于老年群体而言,保险对生活稳定和家庭经济安全起到了不可或缺的支撑作用。2018年12月, 宁波市民政局等六部门印发《关于开展老年人意外伤害保险工作的实施意见》,以政府引导、市场运作、社会责任、投保自愿为基本原则,推进老年人意外险模式, 为宁波籍60周岁(含)  以上老年人提供人身意外保障。对于80周岁及以上老年人等,保费由市、区县(市)政府全额补助。

2025年7月,宁波市民政局、财政局、宁波金融监管局印发《宁波市2025年为70周岁以上户籍老年人购买意外伤害保险工作的实施方案》,将补助范围扩大至70周岁及以上的宁波户籍老年人。

可以看到,宁波市普惠保险项目的服务对象与风险覆盖领域已较为全面:从一老一小的医疗健康到银龄晚景的照护养老,从农业生产到小微企业经营,实现了风险保障的多维度、全链条和广覆盖。

三、宁波市普惠保险发展评估结果分析

应用中国普惠保险高质量发展指标体系评估结果显示,2019—2023年,全国和宁波市普惠保险高质量发展指数均呈稳步上升趋势,其中,宁波市的表现尤为突出,从2019年的68分提高至2023年的84分(满分100分)(见图2)。这说明近年来,宁波市依托国家保险综合创新试验区的优势,在普惠保险领域持续创新,其发展成效在可及性、可负担性、保障性、可持续性四大核心维度均表现突出:从“买得到”的全域广泛覆盖到“买得起”的亲民定价托底,再到“赔得满意”的精准保障提质,最终实现“商业社会可持续”的模式闭环,构建起普惠保险高质量发展的“宁波模式”。这一模式并非单一环节的创新,而是通过不同维度的协同联动,将“普惠”从理念转化为可落地、可复制的示范模式。

图片


从中国普惠保险高质量发展指标体系的四个具体维度来看(见图3和图4),2019年,宁波市在“可及性”(25分/25分)和“可持续性”(17.5分/25分)两个维度均远高于全国平均水平(均为10分),“保障性”(15分/25分)与全国整体水平基本持平,“可负担性”(11分/25分)则不及全国平均水平(13分)。2023年,宁波市普惠保险的“可及性”与“可持续性”仍表现优秀,“可负担性”(17分)和“保障性”(18分)得分增长幅度较大,其中“可负担性”已达到全国平均水平(17分) 。宁波市普惠保险在“可及性”和“可持续性”方面始终保持较高水平,而全国普惠保险整体发展则呈现“可负担性”和“保障性”表现更佳的特征。这反映出国家政策通过顶层设计和监管引导,让保险“买得起(可负担性)”和“赔得满意(保障性)”成为现实,是推动保险业从保障“少数人”走向服务“大多数人”的关键驱动力。

图片


从构成四个维度的具体指标来看(见图5),宁波2019年的9个三级指标中,普惠保险强度(可负担性维度)和保险补偿强度指标(保障性维度)的得分相对较低(图5中数据为各三级指标得分与满分的比率)。其中,由于宁波市中低收入群体的人均可支配收入较高(居全国第三,仅次于上海和北京),其普惠保险强度受此影响而较低。这说明对于宁波市普惠保险目标群体而言,普惠保险保费占收入比重较低,同时宁波普惠保险密度得分高(即普惠保险强度计算公式中的分子较大),意味着人均保费支出处于合理范围内,但该指标仍处于较低水平,进一步表明宁波普惠保险产品的定价可能相对偏低。以普惠健康险为例,由于普惠保险以“保基本、广覆盖”为目标,保费定价远低于商业健康险或寿险,其定价通常不与个人健康状况强挂钩,而是采用团体定价或统一定价,这会拉低单份保费金额,虽有助于扩大覆盖率,但对于宁波这样普惠保险发展较好、经济发展水平较高的地区而言,过低的保费定价可能不利于保险产品的持续运营,特别是一些通过政府补贴达到盈亏平衡的普惠保险产品,定价过低可能带来挤出效应,扭曲正常的市场环境,  一旦补贴政策停止,消费者可能由于价格落差而停止购买市场中的其他同类保险产品。

图片


在保险补偿强度方面,较低的得分表明宁波普惠保险赔付占中低收入群体消费支出的比重偏低,这一方面是由于宁波中低收入群体的人均消费支出处于较高水平,另一方面可能受到保费偏低的影响,若普惠保险产品的保费太低,为了达到可持续运营的目标,保险机构仍需要遵循风险定价原则和大数法则,导致能提供的保障和赔付水平可能也会偏低。从普惠保险强度和保险补偿强度这两个指标的各自表现与联动,可以发现宁波普惠保险发展存在的一些问题。因此,根据指标结果提示,宁波或许可以在优化保障责任的基础上,适当提高其普惠保险保费水平,使保障水平和可负担性达到更优平衡。

相较于2019年,除三个满分指标外,2023年宁波指数在“普惠保险强度”“保险补偿强度”“客户满意度”“承保利润率”“金融素养”和“普惠保险深度”六个指标上的得分与实际数据均有所提高(见图6)。

图片


以中国普惠保险高质量发展指标体系衡量宁波市和全国普惠保险的发展水平,反映出宁波市普惠保险发展具有以下优势。

第一 ,普及程度较高。普惠保险的人均保费支出和投保便捷程度都较高,普惠保险能够很轻松地“买得到”。

第二,可持续性较强。宁波模式坚持政策引导与市场主导相结合,普惠保险既具备商业层面的可持续性,也兼顾社会经济价值的实现,做到了“走得远”。

宁波普惠保险发展模式优势鲜明、保障适度,虽在普惠保险强度、补偿强度等细化维度存在优化空间,但覆盖面广、商业和社会价值双优的特点值得全国其他地区学习,其综合实力仍凸显“国家保险创新综合试验区”的示范引领作用。

四、宁波亟须打造普惠保险

“宁波模式”2.0版本

宁波普惠保险整体呈现“核心维度领先、潜力领域清晰”的高质量发展态势,即可及性与可持续性两大关键指标处于全国优秀水平,可负担性与保障性表现良好。在此基础上,宁波要聚焦商业力、科技力、政策力、需求拉动力的深度协同,打造“宁波模式”2.0版本,让普惠保险从“有保障”向“好保障”跨越。本文提出以下发展建议。

一是差异化定价与普惠性的平衡。在保持普惠保险普惠性的同时,根据目标群体的特征,实施差异化定价,既要避免因过度追求风险精准定价而将高风险人群排除在外,也要避免过度追求公平而失去效率。根据保险精算原理,较低水平的保费所对应的保障责任(包括保险金额、免赔额和赔付比例)必定会受到限制。例如,宁波普惠保险产品均价在“百元级”,仅占本地居民人均可支配收入的0.1%~0.3%。2024年度“天一甬宁保”取消了既往症患者和非既往症患者的赔付比例区分,虽然将6000~20000元费用段的赔付比例统一提高到30%,但20000元以上费用段赔付比例由原来40%和80%统一调整为60%,这一调整意味着相对高额费用的赔付比例下降。此外,2024年度“天一甬宁保”异地就医报销比例降低,使部分参保人在异地就医时的实际报销金额减少。这些调整没有影响保费价格,但在整体上影响了投保群体的保障水平。由此可见,保费水平与保障责任是紧密挂钩的。宁波应在业已达成“买得起”这一目标的基础上,使普惠保险“买得值”,继续着力提升普惠保险产品的性价比,更好地满足居民的保障需求。

二是探索多元化资金来源。可探索政府补贴、社会捐赠、公益基金等多元化资金来源,降低对单一资金来源的依赖。如政府可通过保费补贴、税收优惠等方式支持普惠保险发展;慈善组织和企业可通过捐赠等方式参与普惠保险项目。其中,对公益组织支持普惠保险的关注亟须加强。公益组织作为连接政府、市场与弱势群体的重要桥梁,在支持普惠保险发展中具备优势:其扎根基层的服务网络能精准触达目标群体,长期积累的信任基础可降低保险推广的沟通成本,非营利属性更与普惠保险的“普惠性”高度契合。近年来,社会企业、公益创投、社会影响力投资等新型公益形态持续涌现,均强调市场化运作与规模化效应。保险业的使命担当和责任意识与之契合,尤其是普惠保险聚焦传统商业保险覆盖不足的弱势群体、特殊人群等领域,为公益机构提供了发挥独特价值的空间。

三是加强普惠保险宣传和教育,提升金融健康。目前,宁波市普惠保险的覆盖程度仍有提升空间,可通过多种渠道和方式,加强普惠保险知识宣传和教育,提高公众对普惠保险的认知和接受度,扩大普惠保险的覆盖面。同时,构建居民和企业的金融健康指数,对保障缺口、风险敞口等进行测算,提高公众普惠保险意识和参与度。