The Innovation Water is coming | 《创新-水》即将创刊

一、The Innovation Water | 期刊简介

The Innovation Water (TIW) 是The Innovation 水领域姊妹刊;TIW 立足地球系统科学视角,系统关注水在自然过程、生态系统与人类活动中的多尺度耦合作用,应对气候变化、环境污染、生物多样性退化与全球水安全等重大科学问题与现实挑战。我们的目标是打造一个具有全球影响力与自主学术话语权的综合性水研究平台,推动水科学在理论创新、技术突破与治理实践中的深度融合。


TIW 官网:www.the-innovation.org/water 


主编简介


图片


桂建芳 院士

The Innovation Water 创刊主编


桂建芳,男,汉族,1956年6月生,博士、研究员,中国科学院院士,发展中国家科学院院士。曾任中国科学院水生生物研究所两届所长(1999-2007),淡水生态与生物技术国家重点实验室两届主任(2001-2011)。现任中国水产学会副理事长。已发表研究论文570多篇,出版专著和研究生教材10部,首创多倍体银鲫和全雄黄颡鱼遗传育种技术路线,主持或合作培育水产新品种4个。获国家自然科学奖二等奖和湖北省科技突出贡献奖等10多项科技成果奖。


二、Aims & Scope | 收稿范围

The Innovation Water is an international, peer-reviewed, open-access journal that aims to publish high-impact original research on a wide range of topics in Water. Published quarterly, TIW focuses on the multiscale coupling of water within natural processes, ecosystems, and human activities, dedicated to address major scientific questions and real-world challenges related to climate change, environmental pollution, biodiversity loss, and global water security.


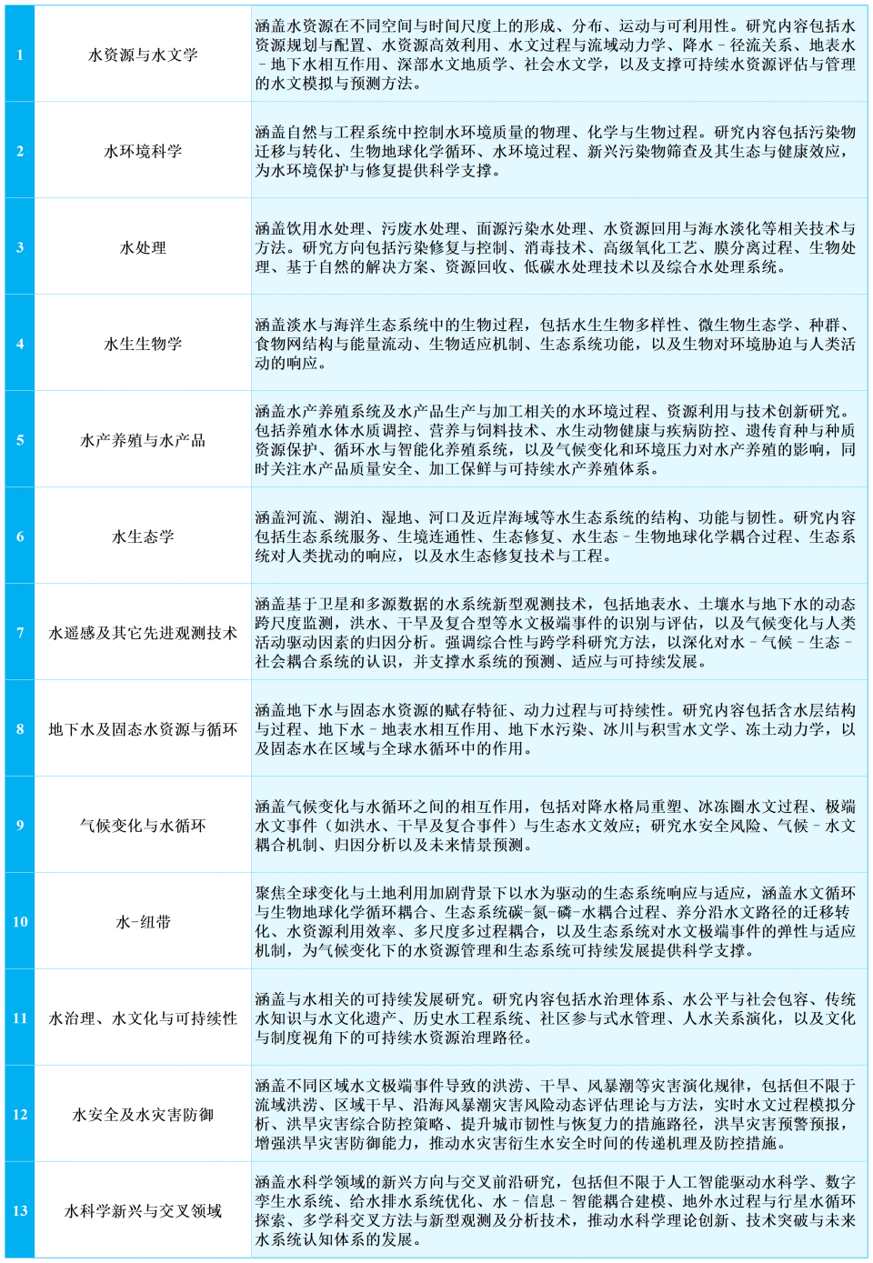
TIW welcomes submissions from all fields of water and from any source, including but not limited to:

图片



The Innovation Water 是一本国际化、经同行评审的开源(Open Access)期刊,旨在发表所有水科学领域相关主题的高影响力、原创性研究成果。TIW为季刊出版,重点关注水在自然过程、生态系统与人类活动中的多尺度耦合作用,应对气候变化、环境风险与全球水安全等重大科学问题与现实挑战。


重点征稿方向:

图片

TIW 旨在打造一个具有全球影响力与自主学术话语权的综合性水研究平台,通过严谨而高效的同行评议机制以及即时开放获取传播模式,推动水科学领域中理论创新、技术进步与治理实践的深度融合。


三、Paper Types | 文章类别

The Innovation Water 接受多种类型的稿件,包括系统综述(Review)、原创研究论文(Article)、研究报告(Report)、评论(Commentary)等。不同类型的稿件在字数、图表数量、摘要、参考文献等方面均有相应要求(见下图),为水领域科学家以及从业者与产业界提供高质量学术成果。


投稿入口:自由投稿至water@the-innovation.org,您的稿件将会遵循严格而高效的同行评审与高质量的出版标准。


投稿须知:www.the-innovation.org/water/authors

图片
图片


四、Why? | 为什么投稿?

4.1 Quick evaluation & peer-review (regular < 2 weeks, fast track < 3 days) | 快速审稿


4.2 After pre-accepted | 文章预接收后,需要经过三方(作者/编辑部/设计师)图片润色和语言提升等。


4.3 Polish figure & table | 高颜值学术图表打磨(含封面创作)


4.4 Make a cover page | 小同行/大同行/大众都能理解


4.5 Promote your article worldwide | 好文章·多宣传


五、Call for Youth Editor | 招聘青年编委

5.1 工作内容:积极主动参与期刊的邀稿 +  投稿 + 各类宣传 + 审稿(海内外)


5.2 报名方式:认同办刊理念,愿意为期刊发展作贡献的优秀青年科学家。自由报名 + 推荐;编辑部通过Panel Checking方式筛选合适人选


5.3 任职周期:3年


5.4 请发送个人简历到邮箱:water@the-innovation.org(邮件标题:Youth Editor application__姓名__大学/研究所)并简单描述未来作为青年编委的工作设想。


六、 Contact | 联系

Email: water@the-innovation.org  


Editor WeChat: CS2GIS


创办新刊

April 27,2026



图片

April 16,2026



图片

April 28,2026



图片
图片