工人在酸菜池内吸烟吐痰 厂方被罚

  中新网2月2日电(吴家驹)国家企业信用信息公示系统近日公开的行政处罚决定书显示,辽宁润泽农业有限公司因未按责任制要求落实食品安全责任的行为,被兴城市市场监督管理局罚款5万元并责令停产停业,法定代表人杨勇被罚款100万元。

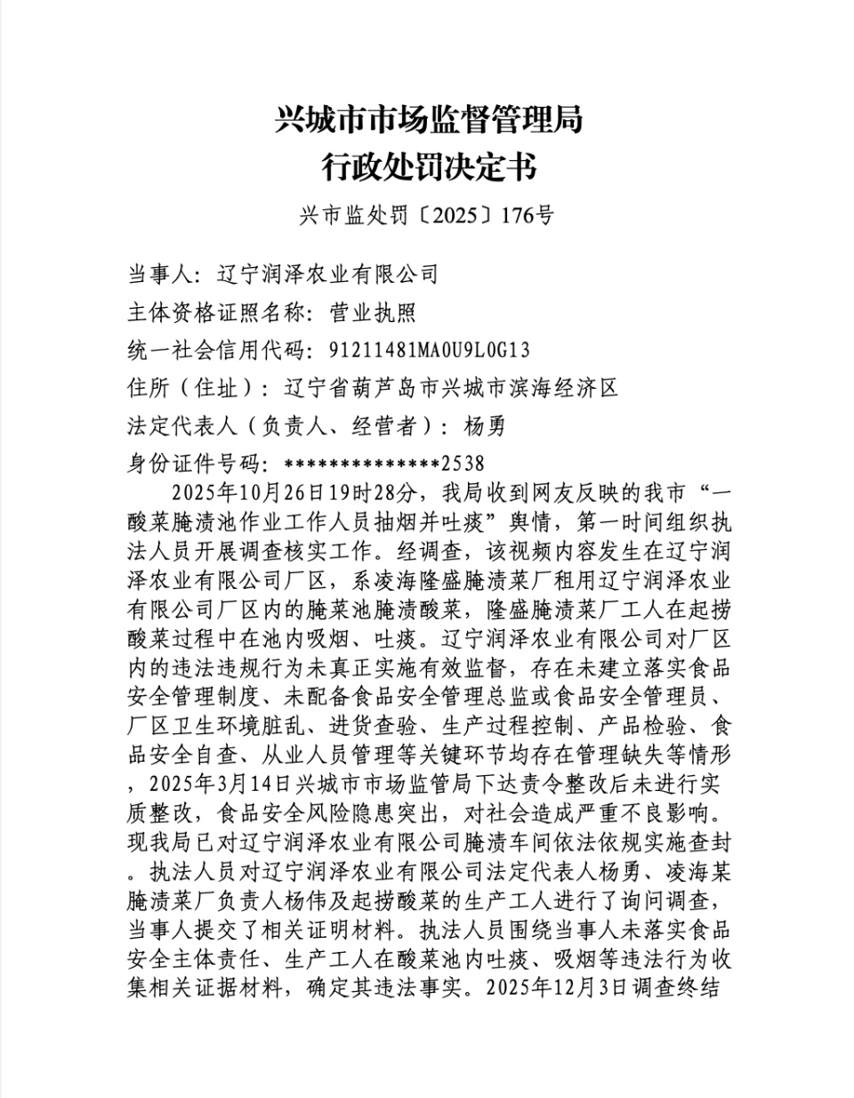
图片
  图自国家企业信用信息公示系统

  行政处罚决定书显示,2025年10月26日,兴城市市场监督管理局收到网友反映的兴城市“一酸菜腌渍池作业工作人员抽烟并吐痰”舆情,第一时间组织执法人员开展调查核实工作。

  经调查,该视频内容发生在辽宁润泽农业有限公司厂区,系凌海隆盛腌渍菜厂租用辽宁润泽农业有限公司厂区内的腌菜池腌渍酸菜,隆盛腌渍菜厂工人在起捞酸菜过程中在池内吸烟、吐痰。

  辽宁润泽农业有限公司对厂区内的违法违规行为未真正实施有效监督,存在未建立落实食品安全管理制度、未配备食品安全管理总监或食品安全管理员、厂区卫生环境脏乱、进货查验、生产过程控制、产品检验、食品安全自查、从业人员管理等关键环节均存在管理缺失等情形,2025年3月14日兴城市市场监管局下达责令整改后未进行实质整改,食品安全风险隐患突出,对社会造成严重不良影响。

  现兴城市市场监督管理局已对辽宁润泽农业有限公司腌渍车间依法依规实施查封。

  辽宁润泽农业有限公司成立于2017年6月,注册资本5000万元。(完)