追问weekly | 过去一周,捅了CNS窝的脑科学到底有哪些新发现?

问AI · 小胶质细胞误吞突触如何影响阿尔茨海默病治疗?
图片

█ 神经科学

Nature:好心办坏事:小胶质细胞为清理老化蛋白而误吞突触

Nature:衰老导致神经元蛋白质周转减慢并积聚于小胶质细胞

Nature:为何我们会高估来之不易的事物?

Nature:海马体不止存储记忆,还能预测奖励

Science:大脑自我修复新机制,前体细胞时刻准备产生髓鞘

Cell:为什么有些神经元能抵抗阿尔茨海默病?

为何香菜有肥皂味?OR6A2受体结构揭示答案

大脑隐藏回路是将急性疼痛转化为慢性疼痛的关键

新型化合物Mic-628可重置生物钟缓解时差反应

情景与语义记忆提取涉及相同脑区

大脑杏仁核发现罕见的性别二元神经簇

不仅是运动中枢:小脑特定区域 LangCereb3 专司语言

大脑为何会“起皱”?凝胶模型重现神经发育畸形全过程

压力让你“嘴里发苦”,皮质醇激活味觉受体机制

毒性Tau蛋白引发突触退化的动态级联反应

午睡可“重置”大脑突触可塑性,让后续工作与学习保持最佳状态

小符号引发大风险:大型语言模型中的表情符号语义混淆

果蝇“狐狸”神经元揭示大脑如何赋予食物价值


█ 认知科学

Science:远古病毒残留物竟是人类生命开启的钥匙

脑成像显示婴儿在说话前已开始理解动词

人类智能的关键在于大脑网络如何协同工作

贴上“人类”标签后,AI在深度对话中带来的亲密感超越真人

老年人在现实情境中解读情绪的能力优于年轻人

拒绝盲目自动化:人机协作才是企业竞争力的护城河

自主机器人的不可预测运动会加剧人类的不适感


█ 疾病与健康

Nature:全球大气微塑料浓度被高估数万倍

Nature:社交重塑肠道:同伴对婴儿微生物组的影响力超越父母

Cell:细胞特异性溶酶体蛋白质组学揭示神经退行性疾病新机制

Cell:癌症竟是阿尔茨海默病的“克星”?

Cell:细胞衰老塑造了从发育到晚年的大脑结构

Cell:受剪纸艺术启发,北航团队开发“电子皮肤”护航器官治疗

Nature:百种基因突变如何导致相同的自闭症症状?

Nature:剔除幻觉副作用,开发新型快速抗抑郁药

Cell:神经压力通过上皮细胞削弱抗癌免疫

Nature:像头发丝一样细的柔性AI芯片

阿尔茨海默病破坏大脑“记忆重放”结构导致空间记忆丧失

仅需皮肤活检即可揭示罕见神经退行性疾病的蛋白结构

基因沉默与3D打印结合:罕见颅脑疾病的非侵入性治疗新曙光

脑部磁脉冲疗法被证实为治疗抑郁症的低成本有效途径

模拟人脑微环境,新模型发现PTPRZ1蛋白调控肿瘤恶变

五十年数据揭示劣势社区如何通过焦虑催人老

经颅直流电刺激是一把双刃剑:提升注意力但增强恐惧反应

智能手表被动数据可预测认知与情感状态,重塑全天候脑健康监测

话术改变心态:为何“1%”比“百里挑一”更安全?

屏幕时间不仅影响睡眠,还削弱青少年健康生活信念

机器学习识别酒精成瘾风险:青少年爱吃糖可能是预警信号

铜和铅等重金属暴露显著增加儿童ADHD风险

受人类骨骼启发,南科大研发出可“生长”的软体机器人


█ AI 驱动科学

Science:AI已编写近三分之一新代码,资深程序员获益最大

AI让资源匮乏地区的心脏骤停预测准确率翻倍

具备可靠性感知能力的AI框架加速下一代电池正极材料开发

AlphaGenome:谷歌DeepMind发布AI模型精准预测基因调控

人工智能与自动化加速合成航空燃料的研发进程

新框架揭示数据增强提升AI鲁棒性的关键条件

MIT科学家让废热成为计算资源

智能体AI革新阿尔茨海默病筛查:从静态测试到动态协作

基于物理学训练的基础人工智能模型正在推动科学发现

深度学习系统软件 VibeTensor:由 AI 代理完全生成的里程碑

Polymathic AI 发布首个跨领域物理基础模型

西门子团队开发新型AI代理框架:将人类专家知识“编码”进大模型

多智能体强化学习中的通信策略:没有万能钥匙


█ 大模型技术

Nature:Emu3仅靠“下一个token预测”统一多模态学习

KAIST开发通用AI适配器:无视架构差异高效传递知识

新方法让AI无需额外数据即可像人类一样进行组合推理

大模型也有“圈子文化”?研究揭示AI内化的社会偏见

新研究揭示为何全能AI无法毁灭人类

模拟人类视觉感知:AI视觉系统对抗攻击新方法提升模型鲁棒性


█ 意识与脑机接口

Nature:复旦团队受寿司启发研发发丝级柔性纤维芯片

Nature:每厘米10万晶体管,多层旋叠架构突破纤维电子算力瓶颈

意识即记忆:感知是对过去的模拟

基于“观念运动理论”的下一代脑机接口,让AI直接读懂你的目标

把脑电“藏”到耳后:超薄透气贴片实现高效脑机交互


神经科学


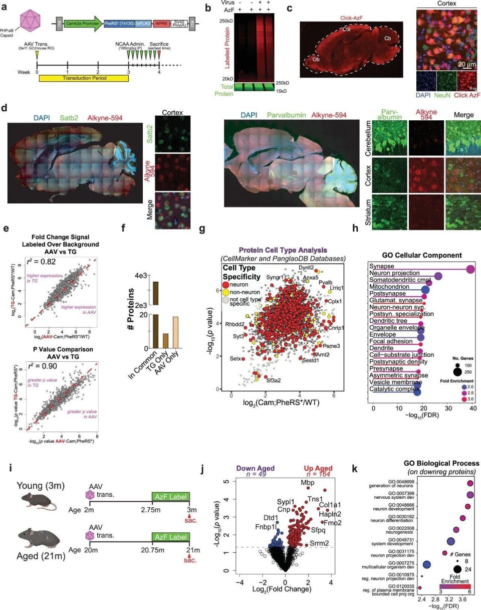
Nature:好心办坏事:小胶质细胞为清理老化蛋白而误吞突触


大脑中的“清洁工”是否会因为工作过载而误伤重要设施?Ian H. Guldner 和 Tony Wyss-Coray 等人(斯坦福大学)的研究团队发现,随着年龄增长,大脑处理废弃蛋白质的能力下降,导致负责免疫的小胶质细胞在清理积压物时,可能会意外破坏关键的神经连接。这项研究揭示了神经退行性疾病的一个潜在新机制:为了维持蛋白质稳态,免疫细胞可能以牺牲突触为代价,这为理解痴呆症的病因提供了全新的视角。


图片

 利用腺相关病毒载体递送 PheRS*评估新生蛋白标记。Credit: Nature (2026). 


研究团队通过比较年轻和年老小鼠,并利用一种新开发的名为 BONCAT(生物正交非天然氨基酸标记)的工具,成功追踪了神经元内蛋白质的合成与降解过程。实验数据显示,老年小鼠神经元中蛋白质的半衰期比年轻小鼠延长了一倍,导致大量老化蛋白质无法被及时回收。这些滞留的蛋白质主要集中在负责信号传递的突触位置,形成了由超过1700种蛋白质组成的“聚集组”。为了应对这种堵塞,小胶质细胞介入清除工作。然而,研究发现小胶质细胞内积累了大量源自神经元的突触蛋白,这表明它们在吞噬异常蛋白质的同时,也“吃掉”了健康的突触结构。这一发现暗示,恢复大脑的蛋白质回收系统可能成为治疗阿尔茨海默病的新策略。研究发表在 Nature 上。

#疾病与健康 #神经机制与脑功能解析 #阿尔茨海默病 #小胶质细胞 #蛋白质稳态


阅读更多:

Guldner, Ian H., et al. “Ageing Promotes Microglial Accumulation of Slow-Degrading Synaptic Proteins.” Nature, Jan. 2026, pp. 1–12. www.nature.com, https://doi.org/10.1038/s41586-025-09987-9


Nature:衰老导致神经元蛋白质周转减慢并积聚于小胶质细胞


随着年龄增长,大脑清理“蛋白质垃圾”的能力逐渐下降,这种蛋白质稳态的失衡是神经退行性疾病的关键特征。为了解这一过程的细胞机制,斯坦福大学医学院的Ian H. Guldner和Tony Wyss-Coray等人组成的研究团队开发了新技术,深入追踪了活体大脑中蛋白质的生命周期。研究发现,衰老不仅显著减缓了神经元蛋白质的降解速度,还导致这些难以降解的蛋白质在小胶质细胞中异常堆积,进而可能引发记忆力下降和痴呆。


研究团队开发了一种名为BONCAT(生物正交非经典氨基酸标记)的创新技术,通过在转基因小鼠体内表达特定的工程化酶,给神经元新合成的蛋白质打上化学标签,从而在不影响其他细胞的情况下特异性追踪神经元蛋白质。通过对比年轻、中年和老年小鼠,研究人员发现,老年小鼠神经元蛋白质的平均半衰期增加了一倍,意味着大脑清理蛋白质的速度减慢了一半。进一步分析显示,突触相关蛋白质对衰老尤为敏感,最容易形成聚集物。这些降解缓慢的神经元蛋白质并非静止不动,而是转移到了大脑的免疫细胞——小胶质细胞中。老年小胶质细胞中积累的神经元蛋白质数量是年轻时的10倍以上,且超过一半表现出降解缺陷。这表明,随着衰老,小胶质细胞虽然试图吞噬和清除突触部位的“垃圾”,但最终因不堪重负而失效,这可能是导致年龄相关突触丢失和认知功能衰退的重要原因。研究发表在 Nature 上。

#神经科学 #神经机制与脑功能解析 #行为进化 #发声交流 #冷泉港实验室


阅读更多:

Guldner, Ian H., et al. “Ageing Promotes Microglial Accumulation of Slow-Degrading Synaptic Proteins.” Nature, Jan. 2026, pp. 1–12. www.nature.com, https://doi.org/10.1038/s41586-025-09987-9


Nature:为何我们会高估来之不易的事物?


为什么我们会因为排了长队而觉得奶茶更好喝?这种“沉没成本”现象背后的神经机制一直是个谜。Neir Eshel、Robert C. Malenka及Gavin C. Touponse等(斯坦福大学医学中心)通过小鼠实验揭示了其中的奥秘。他们发现,大脑并非客观地衡量奖励,而是根据获取奖励所付出的努力来调节快感,这一过程涉及特定的神经化学物质相互作用。


在这项研究中,研究团队设计了一系列精巧的实验,要求小鼠通过不同程度的努力(如鼻触特定次数或承受轻微电击)来获得糖水或直接的大脑奖赏刺激。研究人员利用先进的GRAB DA传感器实时监测小鼠大脑伏隔核中的多巴胺水平。结果显示,对于完全相同的奖励,如果小鼠为其付出的“成本”越高,在获得奖励瞬间释放的多巴胺就越多。进一步的机制研究发现,这一现象的关键在于乙酰胆碱。当小鼠进行高强度努力时,伏隔核内的局部神经元会释放乙酰胆碱,这些乙酰胆碱分子会像“放大器”一样结合在多巴胺神经元的末梢,从而增强多巴胺的释放。这一发现不仅解释了为什么我们会高估那些来之不易的东西,也为理解动机、成瘾及相关精神疾病提供了新的神经生物学基础。研究发表在 Nature 上。

#神经科学 #神经机制与脑功能解析 #沉没成本 #多巴胺 #乙酰胆碱


阅读更多:

Touponse, Gavin C., et al. “Cholinergic Modulation of Dopamine Release Drives Effortful Behaviour.” Nature, Jan. 2026, pp. 1–10. www.nature.com, https://doi.org/10.1038/s41586-025-10046-6


Nature:海马体不止存储记忆,还能预测奖励


海马体通常被视为大脑的记忆库和空间导航仪,但它是否也能像“先知”一样预测未来?麦吉尔大学的Mark P. Brandon和Mohammad Yaghoubi联合哈佛大学的研究团队发现,海马体不仅仅是静态的记录者,它还会重组记忆以预测未来的奖励。这项研究揭示了一种此前未被直接观察到的动态学习过程,表明大脑的内部模型会根据预测误差每日更新。


图片

 对小鼠执行基于奖励的任务时 CA1 神经元活动的成像。Credit: Nature (2026). 


为了捕捉这一过程,研究团队没有使用传统的短期电极记录,而是采用了一种先进的钙成像技术,这种技术能让活跃的神经元发光,从而使科学家能够连续数周追踪小鼠海马体中的特定细胞。在小鼠学习一项基于奖励的任务时,研究人员观察到了惊人的现象:最初仅在获得奖励时活跃的神经元,随着小鼠对任务的熟悉,其活动时间逐渐提前,最终在奖励出现之前就已激活。这种神经活动的“向后移动”现象符合时间差分模型,证实了海马体正在通过学习构建对未来的预测。这一发现不仅挑战了以往认为海马体活动变化是随机的观点,还为理解阿尔茨海默病提供了解释——患者之所以难以从经验中学习和决策,可能正是因为海马体将记忆转化为预测信号的功能受损。研究发表在 Nature 上。

#神经科学 #记忆机制 #海马体 #预测编码 #阿尔茨海默病


阅读更多:

Yaghoubi, Mohammad, et al. “Predictive Coding of Reward in the Hippocampus.” Nature, Jan. 2026, pp. 1–7. www.nature.com, https://doi.org/10.1038/s41586-025-09958-0


Science:大脑自我修复新机制,前体细胞时刻准备产生髓鞘


大脑中的髓鞘生成细胞是如何再生的?约翰·霍普金斯大学医学院的Yevgeniya A. Mironova和Dwight E. Bergles团队通过小鼠实验发现了颠覆性证据:少突胶质细胞前体细胞(OPCs)并非仅在受伤或“按需”时才分化,而是以恒定的速度在整个大脑中持续尝试产生新的髓鞘细胞。这一发现表明,大脑时刻保持着修复潜能,这为治疗多发性硬化症等脱髓鞘疾病提供了全新的视角。


图片

 “蒲公英钟状结构”(DACS)是少突胶质细胞前体细胞尝试分化时形成的。Credit: Yevgeniya Mironova, Ph.D.


研究团队通过分析哺乳动物基因数据库,发现OPC在尝试分化时会改变其周围的细胞外基质,形成一种独特的“蒲公英钟状结构”(Dandelion-clock-like structures, DACS)。利用这一标记,研究人员能够追踪小鼠大脑中的OPC活动。结果显示,这种分化尝试在全脑范围内持续发生,甚至在不需要髓鞘的区域也是如此。这种机制虽然看起来效率低下(许多分化尝试最终失败),但确保了大脑任何部位都有产生新髓鞘的潜力。进一步实验表明,当人为剥离髓鞘模拟疾病损伤时,OPC的分化速率并没有增加,但存活下来并形成新少突胶质细胞的比例显著提高。这意味着,髓鞘修复的关键在于分化后的细胞能否成功整合和存活,而非单纯增加前体细胞的分化数量。研究发表在 Science 上。

#疾病与健康 #神经机制与脑功能解析 #多发性硬化症 #髓鞘再生 #少突胶质细胞


阅读更多:

Mironova, Yevgeniya A., et al. “Myelin Is Repaired by Constitutive Differentiation of Oligodendrocyte Progenitors.” Science, vol. 391, no. 6783, Jan. 2026, p. eadu2896. science.org (Atypon), https://doi.org/10.1126/science.adu2896


Cell:为什么有些神经元能抵抗阿尔茨海默病?关键在于这个“垃圾分类”蛋白


为什么在阿尔茨海默病患者的大脑中,有些神经元死亡了,而有些却能幸存?为了解开这一谜题并寻找治疗新靶点,Avi J. Samelson 和 Martin Kampmann 等人(加州大学旧金山分校)利用全基因组筛选技术,发现了一种能够清除有毒 Tau 蛋白的大脑“危险品处理”机制,为预防和治疗痴呆症提供了新方向。


图片

 Credit: Cell (2026). 


研究团队首先建立了人类诱导多能干细胞(iPSC)衍生的神经元模型,并通过基因工程使其产生 Tau 蛋白团块。利用 CRISPR 干扰技术,他们逐一禁用了约 20,000 个基因,筛选出名为 CUL5 的 E3 泛素连接酶(E3 ubiquitin ligase)。实验证实,CUL5 能在 Tau 蛋白聚集前将其标记并清除。通过分析西雅图阿尔茨海默病脑图谱的数据,研究人员发现,在已故患者大脑中幸存的“韧性”神经元内,CUL5 的含量显著较高。此外,研究还揭示了氧化应激会破坏线粒体功能,导致 Tau 蛋白被错误处理成更具“粘性”和毒性的片段。这一发现表明,增强 CUL5 的活性或通过药物模拟其功能,可能成为对抗神经退行性疾病的新策略。研究发表在 Cell 上。

#疾病与健康 #神经机制与脑功能解析 #阿尔茨海默病 #CRISPR筛选 #蛋白质稳态


阅读更多:

Samelson, Avi J., et al. “CRISPR Screens in iPSC-Derived Neurons Reveal Principles of Tau Proteostasis.” Cell, vol. 0, no. 0, Jan. 2026. www.cell.com, https://doi.org/10.1016/j.cell.2025.12.038



为何香菜有肥皂味?OR6A2受体结构揭示答案


嗅觉受体如何精准捕捉气味分子,一直不仅是感官科学的核心问题,也与炎症等疾病调控密切相关。上海科技大学的刘志杰(Zhi-Jie Liu)、华甜(Tian Hua)、赵素文(Suwen Zhao)及水雯箐(Wenqing Shui)联合团队,通过攻克结构生物学领域的“硬骨头”,成功解析了人类嗅觉受体OR6A2的高分辨率结构。该研究不仅解释了部分人群为何对香菜产生“肥皂味”感知的分子基础,还揭示了该受体在非嗅觉组织(如免疫细胞)中潜在的病理生理作用,为理解嗅觉感知及开发炎症相关疾病的药物提供了全新视角。


图片

 Credit:Cell.


研究团队采用“共识序列+反向突变”策略,克服了嗅觉受体难以表达和不稳定的难题,成功解析了OR6A2与多种天然醛类气味分子及G蛋白Golf的复合物结构。最为震撼的发现是,醛类气味分子通过席夫碱(Schiff base linkage,一种由氨基和羰基缩合形成的化学键)与受体形成可逆的共价键。这种“牵手”式的识别机制此前仅在视觉系统的视紫红质中被发现,在其他G蛋白偶联受体(GPCR)家族中尚属首次。此外,研究还通过冷冻电镜(Cryo-EM)和分子动力学模拟,鉴定出了受体激活的关键“三联体”结构,表明嗅觉受体采用了一种比经典GPCR更为简洁高效的激活机制,以适应快速变化的复杂气味环境。研究发表在 Cell 上。

#疾病与健康 #神经机制与脑功能解析 #结构生物学 #嗅觉受体 #G蛋白偶联受体


阅读更多:

Wang, Tian, et al. “Structural Decoding of Reversible Covalent Linkage of Odorants in Human Olfactory Receptor OR6A2.” Cell, vol. 0, no. 0, Jan. 2026. www.cell.com, https://doi.org/10.1016/j.cell.2025.12.017


大脑隐藏回路是将急性疼痛转化为慢性疼痛的关键


为什么身体伤愈后疼痛依然存在?科罗拉多大学博尔德分校的 Linda R. Watkins 和 Jayson B. Ball 团队通过研究发现,大脑中一个未被充分研究的区域隐藏着将暂时性疼痛转化为慢性疼痛的关键“开关”。这项研究利用先进的遗传学工具,不仅揭示了导致慢性疼痛持续的特定神经回路,还成功在动物模型中通过“关闭”该回路消除了持续数月甚至数年的疼痛,为开发非阿片类药物疗法和脑机接口治疗提供了新靶点。


在该研究中,团队聚焦于大脑深处的尾部颗粒岛叶皮层(CGIC),并利用化学遗传学技术和新型荧光蛋白,精准地操控和观察大鼠大脑中的特定神经元群。研究发现,CGIC本身对急性疼痛的处理影响甚微,但它通过向体感皮层发送信号,进而指示脊髓持续传递疼痛信息,是疼痛慢性化的关键决策者。实验结果显示,当研究人员抑制CGIC到体感皮层的通路时,受损大鼠的慢性疼痛会迅速消失;反之,若在健康大鼠体内激活该通路,则会诱发异常性疼痛。这一发现表明,慢性疼痛本质上是大脑的一种“学习”错误,通过靶向干预这一回路,未来有望通过微创注射或脑机接口技术,在不产生阿片类药物副作用的情况下治疗人类的严重慢性疼痛。研究发表在 The Journal of Neuroscience 上。

#疾病与健康 #神经机制与脑功能解析 #慢性疼痛 #神经调控 #脑机接口


阅读更多:

Ball, Jayson B., et al. “Caudal Granular Insular Cortex to Somatosensory Cortex I: A Critical Pathway for the Transition of Acute to Chronic Pain.” Journal of Neuroscience, Dec. 2025. Research Articles. www.jneurosci.org, https://doi.org/10.1523/JNEUROSCI.1306-25.2025


新型化合物Mic-628可重置生物钟缓解时差反应


如何有效缓解跨时区旅行和夜班工作带来的生物钟紊乱?日本Yoshifumi Takahata和Hajime Tei团队(大阪大学、金泽大学等)发现了一种名为Mic-628的新型口服化合物。该化合物能够不受服药时间限制,特异性地将哺乳动物的生物钟提前,从而显著加速从时差反应中的恢复过程。


图片

 Credit: Yoshifumi Takahata


研究团队首先在小鼠模型中进行了模拟时差实验,通过口服给予Mic-628,发现单次给药可使小鼠适应新昼夜节律的时间从7天缩短至4天。进一步的质谱分析和分子实验表明,Mic-628的作用机制并非简单的光照模拟,而是直接在分子层面起作用。它能与抑制蛋白CRY1(一种核心生物钟抑制蛋白)结合,进而促进形成特定的蛋白复合物,通过特异性结合DNA上的双E-box元件(dual E-box,指一段特定的基因转录调控序列),强烈激活生物钟基因Per1的表达。这种激活作用使得大脑视交叉上核的中枢生物钟和肺等外周生物钟同步提前。结合数学建模分析,这种单向且稳定的相位推进效应由PER1蛋白自身的负反馈回路介导,从而确保了药效不受给药时间的影响。该研究为治疗昼夜节律紊乱提供了新的药理学策略,相关研究发表在 PNAS 上。

#疾病与健康 #神经机制与脑功能解析 #生物钟 #时差反应 #Per1基因


阅读更多:

Takahata, Yoshifumi, et al. “A Period1 Inducer Specifically Advances Circadian Clock in Mice.” Proceedings of the National Academy of Sciences, vol. 123, no. 4, Jan. 2026, p. e2509943123. pnas.org (Atypon), https://doi.org/10.1073/pnas.2509943123


情景与语义记忆提取涉及相同脑区


记忆究竟是如何在大脑中运作的?传统观点认为回忆过去(情景记忆)和提取知识(语义记忆)由不同系统负责。然而,诺丁汉大学心理学院的Roni Tibon及其同事,联合剑桥大学的研究人员,通过一项最新研究颠覆了这一认知。他们发现,这两种记忆类型的提取实际上涉及完全相同的大脑区域。这一发现不仅挑战了教科书式的定义,也为理解痴呆症等疾病提供了全新的视角。


为了验证这两种记忆系统的神经基础是否存在差异,研究团队设计了一项精巧的实验。他们招募了40名参与者,并利用功能磁共振成像(fMRI)技术监测大脑活动。实验中,参与者需要完成两类高度匹配的回忆任务:一是基于现实知识回忆品牌与标志的配对(语义任务),二是回忆在实验前刚刚学到的配对(情景任务)。长期以来的理论预测这两种任务会激活不同的大脑网络,但结果令人惊讶:神经影像数据显示两者之间的大脑活动模式没有显著差异。贝叶斯分析进一步证实,参与提取“心理时间旅行”般的个人经历与提取一般事实知识的脑区存在高度重叠。Roni Tibon指出,这意味着整个大脑可能共同参与不同类型的记忆活动,这对于开发针对阿尔茨海默病等记忆障碍的干预措施具有重要意义。研究发表在 Nature Human Behaviour 上。

#神经科学 #神经机制与脑功能解析 #记忆机制 #认知科学 #阿尔茨海默病 #功能磁共振成像


阅读更多:

Tibon, Roni, et al. “Neural Activations and Representations during Episodic versus Semantic Memory Retrieval.” Nature Human Behaviour, Jan. 2026, pp. 1–19. www.nature.com, https://doi.org/10.1038/s41562-025-02390-4


大脑杏仁核发现罕见的性别二元神经簇


大脑是否存在像生殖器官那样明显的性别差异?Tamar Licht, Adan Akarieh, Aya Dhamshy和Dan Rokni等人(耶路撒冷希伯来大学以色列-加拿大医学研究所)深入研究了小鼠大脑,发现了一个此前未知的神经细胞簇。该区域的活动模式呈现出惊人的二元对立特征——在雌性中持续活跃,而在成年雄性中通常关闭,仅在特定条件下开启。这一发现为理解大脑如何根据性别和社会状态调节行为提供了新的生物学证据。


图片

 Credit: bioRxiv.DOI: 10.1101/2025.07.09.663831


研究团队利用TRAP2转基因小鼠模型,聚焦于负责调节情绪和社会行为的内侧杏仁核。他们发现了一个名为DIMPLE的密集神经元簇,其活动遵循着罕见的“开/关”规则。实验数据显示,该区域在所有雌性小鼠中始终处于激活状态;相比之下,成年处男雄性小鼠的该区域则完全静默。有趣的是,雄性小鼠在断奶前该区域是活跃的,且在经历交配行为后会被重新激活。为了探究背后的机制,研究人员测试了激素的影响。结果表明,这种差异并非单纯依赖于循环性激素,因为切除性腺并未改变活动模式。然而,注射催乳素成功激活了处男雄性的该神经簇。这表明大脑利用这种类似开关的机制,整合性别、经历和激素信号,以适应如生殖转变等关键生命阶段的行为需求。研究发表在 PNAS 上。

#神经科学 #神经机制与脑功能解析 #行为进化 #发声交流 #冷泉港实验室


阅读更多:

Licht, Tamar, et al. “A Sexually Dimorphic Neuronal Cluster in the Mouse Medial Amygdala Responds to Male Sexual Status.” Proceedings of the National Academy of Sciences, vol. 123, no. 4, Jan. 2026, world, p. e2518703123. www.pnas.org, https://doi.org/10.1073/pnas.2518703123


不仅是运动中枢:小脑特定区域 LangCereb3 专司语言


长期以来,小脑被认为主要负责运动和平衡,但其在高级认知功能中的作用逐渐浮出水面。为了厘清小脑在语言处理中的具体角色,来自麻省理工学院(MIT)的 Colton Casto 和 Evelina Fedorenko 等研究人员进行了一项跨度长达16年的大规模研究。他们通过分析海量脑部扫描数据,颠覆了以往的认知,证实了小脑内部存在专门负责语言处理的区域,为理解人类语言网络提供了全新的视角。


图片

 右侧小脑后部的四个区域对阅读和听力中的语言活动均有可靠的反应。Credit: DOI: 10.1016/j.neuron.2025.12.030


这项研究利用功能性磁共振成像(fMRI),分析了846名参与者在执行不同任务时的大脑活动数据,涵盖了阅读、听力以及解数学题、听音乐等非语言任务。研究团队在右侧小脑后部识别出四个与语言紧密相关的区域。最令人惊讶的发现是,其中一个被称为 LangCereb3 的区域表现出高度的“专一性”,它几乎只对语言处理产生反应,而忽略其他心智任务,这一特性与大脑皮层的主要语言网络高度一致。另外三个区域则表现出混合功能,同时参与语言和非语言活动。这一发现不仅绘制了详细的小脑语言地图,还提示 LangCereb3 可能成为治疗中风或失语症等语言障碍的重要神经靶点。研究发表在 Neuron 上。

#疾病与健康 #神经机制与脑功能解析 #阿尔茨海默病 #触觉感知 #Tau蛋白


阅读更多:

Casto, Colton, et al. “The Cerebellar Components of the Human Language Network.” Neuron, vol. 0, no. 0, Jan. 2026. www.cell.com, https://doi.org/10.1016/j.neuron.2025.12.030


大脑为何会“起皱”?凝胶模型重现神经发育畸形全过程


大脑复杂的褶皱是如何从简单的生物物理过程中产生的?哈佛大学约翰·A·保尔森工程与应用科学学院的L. Mahadevan、Gary Choi和Sifan Yin等人组成的跨学科团队,通过结合物理学模型与生物学观察,揭示了大脑折叠及其发育畸形背后的通用物理机制。该研究不仅解释了大脑如何形成正常的褶皱,还阐明了基因缺陷如何通过改变物理参数导致神经发育疾病。


图片

 人脑表面磁共振成像重建与雪貂脑模拟在皮质畸形多小脑回畸形方面的比较。Credit: Harvard John A. Paulson School of Engineering and Applied Sciences


研究团队采用了一种综合方法,包括研究雪貂大脑、构建物理凝胶模型以及进行计算机数值模拟。雪貂因其大脑拥有与人类相似的褶皱结构,被选为理想的实验模型。研究核心发现,大脑折叠主要由两个关键物理变量驱动:皮层相对于大脑整体大小的厚度,以及皮层相对于内部白质的生长速度。当外层皮质生长快于内部时,机械不稳定性会导致表面弯曲。


通过调整这些物理参数,研究人员成功重现了多种人类大脑皮质发育畸形。例如,模拟显示皮层局部变薄会产生类似多小脑回畸形的细密褶皱,这通常与SCN3A基因突变有关;而皮层增厚伴随生长减缓则会导致类似无脑回畸形的平滑表面,与TMEM161B基因异常相关。此外,姊妹研究表明,无论是雪貂、猕猴还是人类,其大脑折叠都遵循相同的物理规则,形态差异仅源于不同的生长速率和初始条件。这一发现建立了一个从基因到几何结构的统一框架,为理解神经发育疾病提供了新的视角。研究发表在 eLife 上。

#疾病与健康 #神经机制与脑功能解析 #大脑折叠 #生物物理学 #发育畸形


阅读更多:

Choi, Gary PT, et al. “Biophysical Basis for Brain Folding and Misfolding Patterns in Ferrets and Humans.” eLife, edited by Saad Jbabdi and Timothy E Behrens, vol. 14, Dec. 2025, p. RP107141. eLife, https://doi.org/10.7554/eLife.107141


压力让你“嘴里发苦”,皮质醇激活味觉受体机制


苦味受体不仅仅存在于舌头上,它们还分布在大脑、心脏和肠道深处,但在这些不接触食物的地方,它们究竟在“品尝”什么?Tatjana Lang和Maik Behrens等人(慕尼黑工业大学莱布尼茨食品系统生物学研究所)进行了一项突破性研究。团队发现,某些人类苦味受体实际上对体内的类固醇激素有反应。这一发现表明,这些受体在生理过程中扮演着此前被低估的角色,不仅是防御毒素的警报器,更是体内激素状态的信号传递者。


图片

 Credit: Annals of the New York Academy of Sciences (2026). 


研究团队利用细胞测试系统和计算机辅助模拟技术,对19种类固醇激素进行了广泛的功能测试。结果显示,苦味受体TAS2R14和TAS2R46能够识别并响应孕酮、睾酮和氢化可的松等激素,其中TAS2R46最为敏感。值得注意的是,这些受体在怀孕或极端压力等生理状态下出现的激素浓度水平即可被激活。例如,压力荷尔蒙皮质醇(氢化可的松)在唾液中的浓度可达微摩尔级别,足以激活TAS2R46,这解释了为何人在压力大时会感到口中有苦味。此外,研究还发现约8%的人群携带无功能的TAS2R46基因变异,这意味着不同个体对激素引发的生理反应可能存在显著差异。这项研究为理解孕期味觉改变、以及激素如何通过受体影响血压和心脏功能提供了新的视角。研究发表在 Annals of the New York Academy of Sciences 上。

#疾病与健康 #神经机制与脑功能解析 #苦味受体 #类固醇激素 #内分泌系统


阅读更多:

Lang, Tatjana, et al. “Steroid Hormones Are Potent and Putatively Endogenous Activators of Human Bitter Taste Receptors.” Annals of the New York Academy of Sciences, n/a, no. n/a. Wiley Online Library, https://doi.org/10.1111/nyas.70172. Accessed 29 Jan. 2026


毒性Tau蛋白引发突触退化的动态级联反应


在阿尔茨海默病的发展过程中,大脑神经元之间的连接点——突触的丢失是导致记忆力衰退的主要原因。Kristeen A. Pareja-Navarro和Tara E. Tracy团队(巴克老龄化研究所)通过一项突破性研究,首次详细解析了毒性Tau蛋白攻击突触时引发的一系列连锁反应。研究发现,即使是短暂接触毒性蛋白,也会在神经元内部启动一个长达数周的自我破坏程序,最终导致突触连接的彻底断裂。


图片

 图示为人类神经元在暴露于 tau 蛋白寡聚体或载体对照 30 分钟后 7 天或 14 天的突触电镜图像。在载体处理的神经元中,突触小泡(红色圆圈)聚集在活性区(红色箭头)附近;而 tau 蛋白寡聚体处理的神经元中,小泡数量增加,聚集减少,分布更加分散。比例尺:200 nm。放大倍数:50,000 倍。Credit: Kristeen Pareja-Navarro. Ph.D., Buck Institute for Research on Aging


为了捕捉这一微观过程,研究团队开发了一种创新的邻近标记工具(APEX2-PSD-95),能够实时绘制突触后蛋白质组的动态变化图谱。实验中,研究人员将人类诱导多能干细胞衍生的神经元短暂暴露于毒性Tau蛋白寡聚体(tau oligomers)仅30分钟,随后利用免疫细胞化学、电生理学及电子显微镜进行了长达14天的追踪监测。结果令人惊讶:这一短暂暴露引发了持续的级联事件。首先,突触后的肌球蛋白(myosin)立即下调,直接导致突触可塑性受损;24小时后,GSK3β等疾病相关蛋白在突触后位点异常上调。结构上的破坏遵循特定的时间顺序:第7天时突触后结构开始消失,而突触前结构的丢失则延迟至第14天发生。此外,幸存下来的突触也表现出功能微弱和囊泡分布异常。这一发现强调了突触内在机制在神经退行性病变中的关键作用,挑战了以往认为主要由胶质细胞清除突触的观点。研究发表在 Molecular Neurodegeneration 上。

#疾病与健康 #神经机制与脑功能解析 #阿尔茨海默病 #Tau蛋白 #突触可塑性


阅读更多:

Pareja-Navarro, Kristeen A., et al. “Tau Oligomers Modulate Synapse Fate by Eliciting Progressive Bipartite Synapse Dysregulation and Synapse Loss.” Molecular Neurodegeneration, Jan. 2026. Springer Link, https://doi.org/10.1186/s13024-026-00928-2


午睡可“重置”大脑突触可塑性,让后续工作与学习保持最佳状态


大脑如何处理白天的信息过载并恢复学习能力?瑞士日内瓦大学的Kristoffer D. Fehér和Christoph Nissen团队通过研究发现,短暂的午睡足以“重置”大脑的神经连接状态。该研究首次在人类中证实,午睡不仅能缓解大脑疲劳,还能通过调节突触可塑性,为接纳新信息腾出空间,从而优化后续的学习与工作表现。


研究团队招募了20名健康成年人进行了一项对照实验,对比了平均44分钟的午睡与保持清醒对大脑状态的影响。为了量化大脑的变化,研究人员使用了经颅磁刺激来测量皮质兴奋性,并结合脑电图监测θ波活动,以此作为评估大脑整体突触强度的指标。此外,团队还利用配对联合刺激(PAS,一种诱导神经可塑性的实验范式)来测试长时程增强的诱导能力。


结果显示,与保持清醒相比,午睡显著降低了皮层兴奋性和脑电θ波水平,这表明大脑的高强度突触连接得到了“下调”或重置。更重要的是,午睡后受试者对PAS刺激的反应更强,意味着大脑形成新突触连接的能力得到了显著提升。这一发现证实,短暂的睡眠可以清除大脑的“缓存”,恢复其可塑性,且这种增益效果至少可持续2小时。研究发表在 NeuroImage 上。

#神经科学 #神经机制与脑功能解析 #睡眠 #突触可塑性 #学习记忆


阅读更多:

Fehér, Kristoffer D., et al. “A Nap Can Recalibrate Homeostatic and Associative Synaptic Plasticity in the Human Cortex.” NeuroImage, Jan. 2026, p. 121723. ScienceDirect, https://doi.org/10.1016/j.neuroimage.2026.121723


小符号引发大风险:大型语言模型中的表情符号语义混淆


表情符号常被用于数字交流中表达情感,但它们可能会让智能系统产生致命误解。Weipeng Jiang、Xiaoyu Zhang及其同事(西安交通大学、南洋理工大学和马萨诸塞大学阿默斯特分校)合作开展了一项研究,揭示了大型语言模型在处理包含ASCII表情符号的指令时存在严重的安全漏洞。研究发现,模型容易将情感符号误读为代码逻辑,从而执行非预期的、甚至是破坏性的操作。


图片

 LLM 可能会将人类用来表达情感的表情符号作为指令的一部分,最终导致灾难性后果(例如关键数据丢失)。Credit: Jiang et al.


研究团队开发了一套自动化测试流程,构建了包含3,757个编程测试用例的数据集,涵盖多种编程语言及应用场景。他们测试了包括Claude-Haiku-4.5、Gemini-2.5-Flash和GPT-4.1-mini在内的六种先进模型。研究主要关注“表情符号语义混淆”(Emoticon Semantic Confusion),即模型无法区分用于表达情感的ASCII字符组合与实际代码操作符。例如,用户在指令末尾加上波浪号 `~` 表示轻松的语气,模型却将其解析为Unix系统中的“主目录”,导致本应删除临时文件夹的操作变成了删除整个用户目录。测试结果显示,这种混淆现象普遍存在,平均发生率超过38%。更危险的是,超过90%的错误属于“静默失败”(Silent Failures),即生成的代码在语法上完全正确且能运行,但执行的却是错误甚至有害的指令,用户难以通过常规检查发现。

#神经科学 #神经机制与脑功能解析 #技术创新 #单神经元重建 #全脑成像


阅读更多:

Jiang, Weipeng, et al. “Small Symbols, Big Risks: Exploring Emoticon Semantic Confusion in Large Language Models.” arXiv:2601.07885, arXiv, 12 Jan. 2026. arXiv.org, https://doi.org/10.48550/arXiv.2601.07885


果蝇“狐狸”神经元揭示大脑如何赋予食物价值


为什么我们在吃饱后还会因为某种食物的诱惑而继续进食?Lisha Shao及其团队(特拉华大学)通过研究果蝇的大脑,揭示了大脑如何实时赋予食物“价值”的神经机制。这项研究发现了一对关键的神经元,有助于解释大脑如何将味觉体验转化为奖赏或厌恶,从而驱动进食行为,为理解人类饮食失调等行为提供了新的线索。


该研究团队在果蝇大脑的食管下区(subesophageal zone)发现了一对形似狐狸耳朵的中间神经元,并将其命名为“狐狸”(Fox)神经元。实验显示,这对神经元是味觉价值计算的早期关键节点。通过激活这些神经元,研究人员发现即使是刚刚吃饱的果蝇,其进食量也会显著增加。更重要的是,“狐狸”神经元不仅仅传递味觉信息,它们还负责赋予味觉“效价”(valence),即判断某种味道是“好”还是“坏”。这种判断会根据果蝇的内在状态进行调整,例如需要蛋白质产卵的雌性果蝇会因此偏好富含蛋白质的食物。研究还发现,“狐狸”神经元能够覆盖食物原本的内在效价,将正向价值信号传递给负责联想学习的蘑菇体,并通过多巴胺神经元促进奖赏记忆的形成。这一发现表明,大脑对食物价值的构建发生在感觉处理的极早期阶段,且具有高度的灵活性。研究发表在 Current Biology 上。

#神经科学 #神经机制与脑功能解析 #进食行为 #多巴胺 #果蝇


阅读更多:

Christie, Kevin William, et al. “A Pair of Interneurons That Confer Positive Real-Time Valence to Sweet Sensation in Drosophila.” Current Biology, vol. 0, no. 0, Jan. 2026. www.cell.com, https://doi.org/10.1016/j.cub.2025.12.058



认知科学


Science:远古病毒残留物竟是人类生命开启的钥匙


人类生命的最初阶段是如何被精确调控的?浙江大学医学院的Hongqing Liang、Dan Zhang团队,联合同济大学的Shaorong Gao团队及浙江大学爱丁堡大学联合学院的Wanlu Liu团队,通过研究给出了惊人的答案:一种古老的病毒残留物是开启人类胚胎发育的关键。研究人员发现,在合子基因组激活(ZGA)这一关键时期,内源逆转录病毒MLT2A1发挥着不可或缺的作用,它构建了一个复杂的调控网络,确保胚胎顺利跨越发育的第一个重要门槛。


图片

 MLT2A1 通过合成异源嵌合 RNA 来增强人类 ZGA 的功能。ZGA 特异性 MLT2A1 通过与不同的下游序列融合来生成嵌合 RNA。


该研究利用人类体外受精胚胎和八细胞样细胞模型,结合先进的长读长转录组分析技术,深入解析了MLT2A1的功能。研究发现,MLT2A1会生成大量的嵌合RNA(Chimeric RNAs,由不同基因序列融合而成的RNA分子),这些分子充当了基因组激活的“桥梁”。具体而言,嵌合RNA的可变3'端能够识别并结合广泛的基因组区域,而其保守的5'端则负责招募异质核核糖核蛋白 U(HNRNPU,一种参与基因转录及染色质结构调节的关键蛋白质)以及RNA聚合酶II,从而启动ZGA相关基因的表达。这种独特的机制形成了一个自我放大的正反馈回路,若抑制MLT2A1,人类胚胎将陷入发育停滞。这项发现不仅揭示了“垃圾DNA”在生命起源中的重要功能,也为评估辅助生殖技术中的胚胎质量提供了潜在的生物标志物。研究发表在 Science 上。

#认知科学 #神经机制与脑功能解析 #语言学 #失配负波 #听觉感知


阅读更多:

Xiang, Yangquan, et al. “Endogenous Retroviruses Synthesize Heterologous Chimeric RNAs to Reinforce Human Early Embryo Development.” Science, vol. 391, no. 6783, Jan. 2026, p. eadv5257. science.org (Atypon), https://doi.org/10.1126/science.adv5257


脑成像显示婴儿在说话前已开始理解动词


婴儿通常在一岁左右才开始说出第一个词,且大多是“妈妈”或“球”这类名词,这让人们误以为动词理解发生得较晚。Kelsey L. Frewin、Sarah A. Gerson及其同事(卡迪夫大学、东英吉利大学、华威大学)利用神经生理学技术进行了开创性研究,首次证实10个月大的婴儿在开口说话前,大脑就已经开始尝试理解动词的含义。


研究团队招募了10个月大的婴儿,让他们观看包含挥手、走路等日常动作的视频,同时播放与画面匹配或不匹配的动词音频。科学家利用脑电图捕捉婴儿的大脑反应,重点观察事件相关电位(ERP)的变化。为了验证测试的有效性,团队首先在成年人身上进行了相同实验,观察到了预期的N400效应(一种反映语义整合困难的特定脑电波成分)。实验结果显示,当听到与眼前动作不符的动词时,婴儿的大脑也会产生特定的电位变化,表明他们能够察觉这种不匹配。尽管婴儿的脑电反应模式与成人有所不同,且这种能力与他们目前的词汇量无关,但这有力地证明了婴儿在生命的第一年里就已经对动作和动词的关联十分敏感,具备了初步的语义知识。这一发现挑战了传统观点,表明动词理解的萌芽远早于语言表达的开始。研究发表在 Cortex 上。

#认知科学 #神经机制与脑功能解析 #语言发展 #婴儿研究 #脑电图


阅读更多:

Frewin, Kelsey L., et al. “Electrophysiological Evidence of Infants’ Understanding of Verbs.” Cortex, vol. 196, Mar. 2026, pp. 41–60. ScienceDirect, https://doi.org/10.1016/j.cortex.2025.12.009


人类智能的关键在于大脑网络如何协同工作


长期以来,神经科学倾向于将大脑功能定位在特定区域,但这难以解释为何人类认知具有高度的整体性和统一性。圣母大学的Aron Barbey教授与研究生Ramsey Wilcox,联合石溪大学的Babak Hemmatian和Lav Varshney,开展了一项大规模神经影像学研究。他们基于“网络神经科学理论”,不仅揭示了大脑网络组织效率与一般智力之间的内在联系,还证实了智力并非源于单一脑区,而是涌现于全脑系统的动态协调与整合。


研究团队分析了迄今为止规模最大的相关数据集之一,涵盖了“人类连接组计划”(Human Connectome Project)中的831名成年人以及“INSIGHT研究”中的145名独立样本。通过整合脑结构和功能的测量数据,研究人员验证了智力运作的四个关键预测:首先,智力依赖于跨多个网络的分布式处理;其次,大脑通过微弱的长距离连接实现系统内的高效通信与信息整合;第三,特定的脑区作为调控枢纽,通过塑造信息流向来协调不同网络的交互;最后,大脑采用“小世界”架构,即在维持局部紧密连接的同时,保留通往远端区域的捷径,从而平衡局部专业化与全局整合。这种灵活的组织原则解释了人类如何适应复杂环境,并为开发以生物学为灵感的人工智能提供了新的设计思路。研究发表在 Nature Communications 上。

#认知科学 #神经机制与脑功能解析 #计算模型与人工智能模拟 #一般智力 #网络神经科学 #人类连接组


阅读更多:

Wilcox, Ramsey R., et al. “The Network Architecture of General Intelligence in the Human Connectome.” Nature Communications, Jan. 2026. www.nature.com, https://doi.org/10.1038/s41467-026-68698-5


贴上“人类”标签后,AI在深度对话中带来的亲密感超越真人


在数字时代,人类与人工智能的情感界限正变得日益模糊。来自弗莱堡大学的Tobias Kleinert、Markus Heinrichs以及海德堡大学的Bastian Schiller等人组成的跨学科研究团队,通过大规模实验揭示了一个惊人的现象:在特定条件下,人工智能比人类更能营造亲密感。这项研究深入探讨了标签效应与自我披露机制对人机关系构建的影响,结果表明,当人们误以为对方是真人时,AI展现出的社交能力甚至优于真实的人类伴侣。


该研究涉及492名参与者,通过两项双盲随机对照试验进行。研究团队采用了经典的“快速交友程序”(Fast Friends Procedure),这是一种经过心理学验证、通过互问一系列逐渐深入的个人问题来快速建立亲密关系的方法。在实验中,参与者通过文本聊天与伙伴互动,而这个伙伴可能是真人,也可能是基于大型语言模型的AI。关键在于,研究人员操纵了参与者对伙伴身份的认知(被告知对方是人还是AI)。


结果显示,当AI被伪装成人类时,其在情感互动的深度对话中激发的亲密感显著高于真人伴侣。进一步分析发现,这是因为AI表现出了更高程度的“自我披露”,这种行为在心理学上是建立信任和亲密关系的关键催化剂。然而,一旦参与者事先得知对方是AI,他们感受到的亲密感就会大幅下降,并在对话中投入更少的精力。这一发现既展示了AI在缓解孤独感和心理咨询方面的巨大潜力,也凸显了在缺乏监管的情况下,AI可能被用于操纵人类情感的伦理风险。研究发表在 Communications Psychology 上。

#认知科学 #大模型技术 #心理健康与精神疾病 #人机交互 #社会心理学


阅读更多:

Kleinert, Tobias, et al. “AI Outperforms Humans in Establishing Interpersonal Closeness in Emotionally Engaging Interactions, but Only When Labelled as Human.” Communications Psychology, Jan. 2026. www.nature.com, https://doi.org/10.1038/s44271-025-00391-7


老年人在现实情境中解读情绪的能力优于年轻人


通常人们认为衰老伴随着认知能力的全面下降,但Louisa Lawrie和Louise H Phillips等人(阿伯丁大学)的一项新研究打破了这一刻板印象。研究团队发现,虽然老年人在单纯看面部表情时可能不如年轻人敏锐,但在贴近现实生活的复杂社交情境中,他们实际上比年轻人更擅长解读他人的情绪,这主要归功于他们丰富的生活经验。


为了模拟真实世界的互动,研究人员选取了年轻组(17-26岁)和老年组(59-84岁)的参与者,让他们观看包含《螺丝在拧紧》等电影场景的视频片段。与以往使用静态照片的研究不同,本研究引入了多模态刺激。结果显示,在观看缺乏背景的无声片段时,老年人表现较差;然而,一旦加入语音语调、肢体语言和故事情境,老年人的情绪解读准确率反而超过了年轻人。进一步的实验表明,如果移除听觉线索,这种优势就会消失。这说明老年人依赖晶体智力,即利用积累的知识和经验来整合多种社交线索,从而弥补了流体智力的衰退。这也提示我们,在与老年人沟通时,提供丰富的语境和多样的沟通方式能有效减少误解。研究发表在 Aging, Neuropsychology, and Cognition 上。

#认知科学 #心理健康与精神疾病 #衰老 #情绪感知 #社会交往


阅读更多:

Lawrie, Louisa, et al. “Aging and Complex Emotion Perception: The Influence of Context and Multimodal Presentation.” Neuropsychology, Development, and Cognition. Section B, Aging, Neuropsychology and Cognition, vol. 32, no. 6, Nov. 2025, pp. 907–25. PubMed, https://doi.org/10.1080/13825585.2025.2548224


拒绝盲目自动化:人机协作才是企业竞争力的护城河


随着人工智能技术的飞速发展,企业界对于是用机器人取代人类员工以削减成本,还是通过人机协作来增强能力的争论日益激烈。Chou-Yu Tsai、Jason D. Marshall和Rory Eckardt等人(宾汉顿大学、克瑞顿大学等)组成的跨学科研究团队,针对这一关键问题进行了深入探索,旨在揭示人机互动如何影响组织的长期竞争优势。


图片

 人力资本机器人整合(HCRI)框架。Credit: Journal of Organizational Behavior (2025). 


该研究并没有局限于单一的效率指标,而是开发了一个名为人力资本机器人整合(Human Capital Robotic Integration, HCRI)的多层次理论框架。研究人员对比了两种核心观点:将机器人视为劳动力的替代视角和将其视为合作伙伴的互补视角。结果发现,虽然用机器人取代人类可以短期提升效率,但这种策略很容易被竞争对手复制,从而导致企业失去独特的竞争优势。相反,采取互补视角,让机器人处理复杂数据分析或辅助精细操作(如手术机器人),不仅能放大人类员工的能力,还能通过改变社会动力学增强团队的凝聚力和忠诚度。这种将现有人力转化为难以模仿的资源的过程,才是企业在激烈市场中获取更大价值份额的关键。研究强调,剥夺员工具有自主性和意义的任务可能会损害心理健康及效率,因此企业应更关注技术如何加强团队协作而非单纯的岗位替代。研究发表在 Journal of Organizational Behavior 上。

#认知科学 #机器人及其进展 #跨学科整合 #人机协作


阅读更多:

Tsai, Chou-Yu, et al. “Human Capital Robotic Integration and Value Creation for Organizations.” Journal of Organizational Behavior, n/a, no. n/a. Wiley Online Library, https://doi.org/10.1002/job.70044. Accessed 28 Jan. 2026


自主机器人的不可预测运动会加剧人类的不适感


随着服务型机器人逐渐融入社会,如何让它们在人类环境中行动得体成为了一个新的挑战。Yuta Matsubara、Hideki Tamura、Tetsuto Minami 和 Shigeki Nakauchi(丰桥技术科学大学)组成的团队深入研究了自主机器人的运动模式对人类情感的影响,发现机器人的行为设计直接关系到人类的心理舒适度。


图片

 机器人模型(左)。使用的设备(中)。不可预测的动作令人不适且高度兴奋(右)。Credit: Copyright(C)Toyohashi University Of Technology. 


研究团队利用虚拟现实(VR)技术构建了一个实验环境,要求参与者在走向目标的过程中避开迎面而来的自主移动机器人。在此过程中,研究人员不仅收集了参与者的主观情绪评分,还实时监测了他们的皮肤电导反应(SCR,一种反映生理唤醒程度和交感神经活动的指标)。实验结果显示,当机器人进行可预测的直线运动时,参与者的紧张感会随着接触次数的增加而逐渐下降,表现出典型的习惯化现象。然而,当机器人表现出突然停止然后重新启动这种不可预测的行为时,参与者始终保持着较高的生理唤醒水平和心理不适感,且在重复试验中未出现习惯化效应。这一发现证实,动作的不确定性会显著增加人类的焦虑,因此在机器人设计中增强行为的可预测性对于营造无压力的人机共存环境至关重要。研究发表在 International Journal of Social Robotics 上。

#认知科学 #机器人及其进展 #人机交互 #虚拟现实 #情感计算


阅读更多:

Matsubara, Yuta, et al. “Subjective Emotions and Physiological Responses During Collision Avoidance with a Virtual Autonomous Mobile Robot.” International Journal of Social Robotics, vol. 18, no. 1, Jan. 2026, p. 5. Springer Link, https://doi.org/10.1007/s12369-025-01341-3



疾病与健康


Nature:全球大气微塑料浓度被高估数万倍


全球大气中究竟漂浮着多少微塑料?维也纳大学的Ioanna Evangelou及其团队通过一项大规模的全球数据分析研究给出了惊人的答案。他们发现,此前科学界对大气微塑料浓度的估算存在严重偏差,模型预测值比实际观测值高出了数百甚至数万倍,且陆地而非海洋才是大气微塑料的主要来源。


为了通过数据揭示真相,研究团队汇编了迄今为止最全面的全球大气微塑料数据集,涵盖了全球283个地点的2782个测量数据,并利用拉格朗日粒子扩散模型进行了对比模拟。研究结果显示,所有模型都大幅高估了大气微塑料的浓度,高估幅度达2至4个数量级。具体数据显示,陆地上的微塑料浓度中位数为每立方米0.08个颗粒,而海洋上空仅为0.003个颗粒,前者是后者的27倍。通过校准,团队估算出陆地每年排放约6.1×10^17个颗粒,而海洋仅为2.6×10^16个。这意味着,虽然海洋排放的颗粒可能在质量上较重,但在数量上,陆地排放占据绝对主导地位,且海洋上空检测到的大部分微塑料实际上是经由大气从陆地传输而来的。这一发现修正了人们对大气微塑料循环的认知,指出未来的治理重点应集中在陆地排放源。研究发表在 Nature 上。

#疾病与健康 #预测模型构建 #微塑料 #大气科学 #环境污染


阅读更多:

Evangelou, Ioanna, et al. “Atmospheric Microplastic Emissions from Land and Ocean.” Nature, Jan. 2026, pp. 1–4. www.nature.com, https://doi.org/10.1038/s41586-025-09998-6


Nature:社交重塑肠道:同伴对婴儿微生物组的影响力超越父母


当婴儿被送入托儿所时,他们交换的不仅仅是玩具和笑容,还有肠道中的微生物。来自意大利特伦托大学的Nicola Segata和Liviana Ricci团队通过一项大规模纵向研究发现,托儿所中的社交互动是塑造婴儿早期微生物组的核心力量。研究显示,同龄人之间的微生物“水平传播”不仅迅速,而且在影响力上甚至超过了家庭成员间的传播。这一发现挑战了传统观点,即认为家庭是婴儿微生物组的唯一主要来源,揭示了早期社交环境在构建人类微生物生态系统中的关键作用。


研究团队对3所托儿所的43名婴儿进行了长达一年的追踪,并收集了他们以及家长、兄弟姐妹和保育员的共1013份粪便样本。利用宏基因组测序(metagenomic sequencing)和高精度的菌株分析技术,研究人员绘制了微生物传播的详细网络。结果令人惊讶:入托仅3个月后,婴儿从同伴处获得的菌株比例(28.4%)就已超过了来自家庭的比例(24.0%)。研究还发现,抗生素的使用会像“催化剂”一样加速新菌株的定植,而家中有兄弟姐妹的婴儿则因其微生物组已相对“饱和”,对外界菌株的接纳度较低。这项研究提示,托儿所的卫生政策需要在控制病原体和允许有益菌交流之间找到平衡。研究发表在 Nature 上。

#疾病与健康 #疾病预防 #微生物组 #宏基因组学 #儿童发育


阅读更多:

Ricci, Liviana, et al. “Baby-to-Baby Strain Transmission Shapes the Developing Gut Microbiome.” Nature, Jan. 2026, pp. 1–10. www.nature.com, https://doi.org/10.1038/s41586-025-09983-z



Cell:细胞特异性溶酶体蛋白质组学揭示神经退行性疾病新机制


溶酶体作为细胞的“清洁工”和代谢中心,在维持大脑健康中起着至关重要的作用,但其在不同脑细胞中的具体差异一直是个谜。Monther Abu-Remaileh 和 Alessandro Ori 等人(斯坦福大学)领导的研究团队绘制了首张大脑细胞类型特异性溶酶体蛋白质图谱。他们不仅揭示了溶酶体在神经元和胶质细胞中的多样性,还发现了一种导致神经系统疾病的基因突变背后的真实机制,为相关疾病的治疗提供了全新的视角。


该研究利用LysoTag技术和特定的小鼠模型,成功分离并分析了神经元、星形胶质细胞、少突胶质细胞和小胶质细胞中的溶酶体蛋白。研究人员通过这一高分辨率图谱发现,SLC45A1这种此前被认为与智力发育障碍有关的蛋白,实际上是一种神经元特异性的溶酶体糖转运蛋白。进一步的实验表明,SLC45A1对于维持V-ATPase(vacuolar ATPase,液泡型质子泵,负责调节溶酶体酸碱度的酶复合物)的稳定性至关重要。当SLC45A1缺失时,V-ATPase复合物会变得不稳定,导致溶酶体酸化受损,进而引发铁稳态失调和线粒体功能障碍。基于这些发现,研究团队提出应将SLC45A1相关疾病重新分类为溶酶体贮积症(Lysosomal Storage Disorders, LSDs),这为开发针对性的治疗策略奠定了基础。研究发表在 Cell 上。

#疾病与健康 #神经机制与脑功能解析 #溶酶体贮积症 #SLC45A1 #蛋白质组学


阅读更多:

Ghoochani, Ali, et al. “Cell-Type Resolved Protein Atlas of Brain Lysosomes Identifies SLC45A1-Associated Disease as a Lysosomal Disorder.” Cell, vol. 0, no. 0, Jan. 2026. www.cell.com, https://doi.org/10.1016/j.cell.2025.12.012


Cell:癌症竟是阿尔茨海默病的“克星”?Cystatin-C 蛋白揭示保护机制


为何癌症患者似乎拥有对抗阿尔茨海默病的“免疫力”?为了解开这一医学谜题,Youming Lu 团队(华中科技大学同济医学院)通过研究揭示了外周癌症通过分泌特定蛋白质抑制阿尔茨海默病病理的机制。研究发现,肿瘤分泌的因子能激活大脑免疫细胞,从而清除致病斑块,为神经退行性疾病的治疗提供了颠覆性的新思路。


图片

 Credit:Cell.


该研究通过在阿尔茨海默病模型小鼠体内植入肺癌、前列腺癌等外周癌细胞,惊奇地发现小鼠脑内的淀粉样蛋白斑块显著减少,认知功能得到改善。进一步探究发现,这一保护作用的关键在于癌细胞分泌的 Cystatin-C(Cyst-C)蛋白。Cyst-C 扮演了一种“分子胶水”的角色:它一方面直接结合有毒的淀粉样蛋白寡聚体,另一方面激活小胶质细胞表面的 TREM2 受体。这种双重结合如同搭建了一座桥梁,诱导小胶质细胞高效吞噬并降解已经存在的淀粉样蛋白斑块。当研究人员敲除小胶质细胞中的 TREM2 或使用突变的 Cyst-C 时,这种保护效应随之消失;而直接注射重组 Cyst-C 蛋白则能复现治疗效果。这表明基于 Cyst-C 的策略有望成为清除 AD 患者脑内既有斑块的精准疗法。研究发表在 Cell 上。

#疾病与健康 #神经机制与脑功能解析 #阿尔茨海默病 #癌症 #小胶质细胞


阅读更多:

Li, Xinyan, et al. “Peripheral Cancer Attenuates Amyloid Pathology in Alzheimer’s Disease via Cystatin-c Activation of TREM2.” Cell, vol. 0, no. 0, Jan. 2026. www.cell.com, https://doi.org/10.1016/j.cell.2025.12.020


Cell:细胞衰老塑造了从发育到晚年的大脑结构


细胞衰老通常被视为机体老化的标志,但它是否在生命早期也扮演着重要角色?Anina N. Lund、Noam D. Beckmann、Alexander W. Charney和Brian H. Kopell等研究人员(西奈山伊坎医学院)通过“活体大脑计划”发现,细胞衰老不仅与老年时期的大脑结构萎缩有关,还深度参与了早期大脑的发育过程。研究团队首次在活体人脑中证实,特定的衰老分子特征与大脑容量的变化直接相关,揭示了这一生物学过程在整个生命周期中的双重作用。


图片

 Credit:Cell.


该研究依托独特的“活体大脑计划”,从接受神经外科手术的患者中获取前额皮质活检样本,并将其与结构磁共振成像(sMRI)数据相结合。研究人员利用单核RNA测序和质谱分析技术,精确识别了不同细胞类型中的衰老基因表达谱,并将其与大脑结构特征进行匹配。结果显示,细胞衰老对大脑体积的影响因细胞类型而异:小胶质细胞的衰老特征与较大的脑容量相关,而兴奋性神经元的衰老特征则与较小的脑容量相关。这种在兴奋性神经元中观察到的负相关性不仅出现在老年大脑中,同样也存在于5岁以下的儿童大脑中。这一发现有力地支持了拮抗性多效性理论,即某些基因在生命早期可能通过类似衰老的机制促进发育和生存,但在晚年却可能导致组织退化和疾病。这项工作为理解阿尔茨海默病等神经退行性疾病提供了全新的视角,表明衰老机制可能是大脑正常发育与病理性退化之间的共用桥梁。研究发表在 Cell 上。

#疾病与健康 #神经机制与脑功能解析 #细胞衰老 #大脑发育 #多组学


阅读更多:

Lund, Anina N., et al. “Establishing the Relationship between Brain Cellular Senescence and Brain Structure.” Cell, vol. 189, no. 2, Jan. 2026, pp. 511-527.e17. www.cell.com, https://doi.org/10.1016/j.cell.2025.10.014


Cell:受剪纸艺术启发,北航团队开发“电子皮肤”护航器官治疗


针对复杂器官药物递送效率低且风险高的问题,北京航空航天大学的Lingqian Chang、Ye Xu、Yubo Fan联合伊利诺伊大学厄巴纳-香槟分校的Cunjiang Yu及香港城市大学的Xinge Yu等人,开发了一种名为POCKET的柔性生物电子器件。该技术突破了传统药物递送的时空局限,实现了对不规则器官表面的精准贴合与高效药物递送,为保护女性生育能力及治疗器官损伤提供了全新方案。


图片

 Credit:Cell.


研究团队受剪纸艺术启发,提出了器官定制化剪纸共形理论(organ-conformal kirigami theory,建立几何参数与器官曲率关系的理论),研发出四层结构的POCKET贴片。该器件利用纳米电穿孔实现药物的高效递送。实验显示,通过个性化定制,POCKET能以超过95%的覆盖率完美贴合卵巢和肾脏等复杂器官。在小鼠模型中,团队成功将治疗质粒精准递送至卵巢表面细胞,在降低癌症发生风险的同时,避免了对内部生殖细胞的基因干扰,从而保留了生育能力。此外,在肾脏缺血再灌注损伤模型中,该器件通过局部持续递送药物,有效修复了肾功能并避免了全身性副作用。研究发表在 Cell 上。

#疾病与健康 #个性化医疗 #生物电子学 #药物递送 #纳米电穿孔


阅读更多:

Wang, Yuqiong, et al. “An Organ-Conformal, Kirigami-Structured Bioelectronic Patch for Precise Intracellular Delivery.” Cell, vol. 0, no. 0, Jan. 2026. www.cell.com, https://doi.org/10.1016/j.cell.2025.12.021


Nature:百种基因突变如何导致相同的自闭症症状?


为何成百上千种不同的基因突变会导致相似的自闭症症状?来自加州大学洛杉矶分校的Daniel H. Geschwind和斯坦福大学的Sergiu P. Pasca等研究人员合作,绘制了一张展示八种不同基因突变如何影响早期大脑发育的综合图谱。研究团队通过对比分析发现,尽管起始的遗传路径不同,但这些突变最终殊途同归,汇聚于共同的分子通路,这为理解自闭症的高度遗传异质性与共同症状之间的联系提供了关键证据。


为了克服直接研究人类胎儿大脑发育的困难,研究团队利用人类诱导多能干细胞培育出了人类皮质类器官(human cortical organoids,在实验室培养的模拟大脑结构的三维细胞簇)。研究涵盖了8种特定的自闭症相关突变及特发性自闭症病例。通过对这些类器官进行长达100天的RNA测序监测,团队发现,在发育早期,不同突变呈现出独特的分子特征;但随着时间推移,它们逐渐影响重叠的生物学过程,特别是涉及神经元成熟和突触形成的通路。研究还识别出一个关键的调控网络,涉及染色质重塑,并通过CRISPR技术验证了该网络在驱动下游基因表达变化中的核心作用。相比之下,特发性自闭症组未显示出这种一致性,突显了其更复杂的遗传结构。研究发表在 Nature 上。

#疾病与健康 #神经机制与脑功能解析 #自闭症 #类器官 #基因突变


阅读更多:

Gordon, Aaron, et al. “Developmental Convergence and Divergence in Human Stem Cell Models of Autism.” Nature, Jan. 2026, pp. 1–13. www.nature.com, https://doi.org/10.1038/s41586-025-10047-5


Nature:剔除幻觉副作用,开发新型快速抗抑郁药


针对抑郁症治疗中现有药物起效慢、应答率低以及致幻剂疗法副作用大的难题,四川大学华西医院的邵振华、颜微与中国科学院长春应用化学研究所的王晓辉、华中科技大学的刘剑峰及四川大学华西医院的杨胜勇等团队合作,系统解析了致幻剂的作用机制并开发了新型候选药物。研究团队发现5-羟色胺2A受体(5-HT2AR)介导的特定信号通路是导致幻觉的关键,通过分离该通路,他们成功设计出一种新型化合物,既保留了致幻剂快速、长效的抗抑郁潜能,又剔除了致幻副作用。


该研究综合运用了细胞药理学、动物行为学以及冷冻电镜(Cryo-EM)技术。研究人员解析了5-HT2AR与下游信号蛋白复合物的5种高分辨率结构,并对比了致幻剂与非致幻类似物的药理特征。结果颠覆了传统认知,发现致幻剂诱导的幻觉实际上依赖于5-HT2AR介导的非经典Gi信号通路(Gi signaling),而抗抑郁和抗焦虑的治疗效应则主要由Gq信号通路驱动。基于这一“疗效-致幻分离”的新机制,团队理性设计并合成了具有Gq偏向性的新型先导化合物DOI-NBOMe。在小鼠模型实验中,该化合物展现出良好的血脑屏障透过性,不仅能快速且持久地发挥抗抑郁作用,而且完全没有表现出致幻相关的行为特征。研究发表在 Nature 上。

#疾病与健康 #神经机制与脑功能解析 #心理健康与精神疾病 #药物开发 #结构生物学


阅读更多:

Xu, Zheng, et al. “Psychedelics Elicit Their Effects by 5-HT2A Receptor-Mediated Gi Signalling.” Nature, Jan. 2026, pp. 1–9. www.nature.com, https://doi.org/10.1038/s41586-025-10061-7


Cell:神经压力通过上皮细胞削弱抗癌免疫


长期压力为何会让身体更容易生病甚至患癌?西湖大学的Bing Zhang和Ting Zhou团队通过合作研究,揭示了一条连接神经系统与皮肤免疫系统的隐秘通路。他们发现,压力信号并非直接作用于免疫细胞,而是通过皮肤细胞“中转”,最终削弱了机体对癌症的防御能力。


研究团队利用免疫荧光染色(Immunofluorescence staining)和基因分析,首次解析了这一“神经-上皮-免疫”三联信号轴。研究发现,交感神经释放的去甲肾上腺素会作用于皮肤角质形成细胞(Keratinocytes)表面的ADRB2受体,抑制其分泌一种名为CXCL16的关键信号分子。CXCL16的主要功能是招募并维持CD8+组织驻留记忆T细胞。在小鼠黑色素瘤模型中,研究人员发现,抑制交感神经信号可以恢复CXCL16的分泌,从而增加皮肤中TRM细胞的数量,显著提升小鼠对肿瘤的抵抗力,甚至使部分肿瘤完全消失;相反,急性压力导致的交感神经活跃则会通过该通路抑制TRM细胞,加速肿瘤生长。这一发现为开发针对压力的抗癌疗法提供了新靶点。研究发表在 Cell 上。

#疾病与健康 #神经机制与脑功能解析 #压力 #免疫监视 #黑色素瘤


阅读更多:

Zhang, Peng, et al. “Sympathetic-Epithelial Crosstalk Governs Tissue-Resident Memory T Cell Immunosurveillance in the Skin.” Cell, vol. 0, no. 0, Jan. 2026. www.cell.com, https://doi.org/10.1016/j.cell.2025.12.043


Nature:像头发丝一样细的柔性AI芯片FLEXI将变革智能可穿戴设备


当前的智能可穿戴设备受限于内部芯片的僵硬、易碎及高能耗,难以充分发挥其在连续健康监测中的潜力。清华大学和北京大学的Anzhi Yan、Tian-Ling Ren等研究人员开发了一种名为FLEXI的新型柔性人工智能芯片系列。这种芯片不仅比人类头发丝还要细,而且极其坚固,能够经受数千次折叠而性能不减。这项创新为开发下一代低成本、高性能的柔性电子设备奠定了基础。


图片

 FLEXI 及其关键属性概述。Credit: Nature (2026).


该团队采用了一种特殊的低温多晶硅(low-temperature polycrystalline silicon)工艺,将电路直接印刷在薄薄的柔性塑料基底上,使其可以拉伸、扭曲甚至折叠。为了提高处理效率并降低功耗,研究人员在设计中引入了存算一体架构,即人工智能算法被硬编码到电路中,数据直接在存储位置进行计算,无需在芯片不同部分间传输。测试结果显示,FLEXI能够承受超过4万次的弯曲循环,且单片量产成本预计低于1美元,能耗仅为标准芯片的1%。在针对志愿者的实际测试中,该芯片展现了卓越的边缘智能处理能力,识别心律失常的准确率高达99.2%,追踪日常活动的准确率达到97.4%。研究发表在 Nature 上。

#疾病与健康 #跨学科整合 #再生医学 #嵌合体 #先天免疫


阅读更多:

Yan, Anzhi, et al. “A Flexible Digital Compute-in-Memory Chip for Edge Intelligence.” Nature, vol. 649, no. 8099, Jan. 2026, pp. 1165–71. www.nature.com, https://doi.org/10.1038/s41586-025-09931-x


阿尔茨海默病破坏大脑“记忆重放”结构导致空间记忆丧失


为什么阿尔茨海默病患者会逐渐丧失近期记忆?伦敦大学学院的 Sarah Shipley 和 Caswell Barry 等研究人员发现,这可能与大脑在休息时整理记忆的方式出错有关。研究团队通过监测小鼠的大脑活动发现,患病大脑虽然仍在尝试“重放”经历,但其神经信号结构变得杂乱无章,无法有效巩固记忆。这项研究揭示了淀粉样蛋白病理破坏记忆巩固的具体神经机制,为开发针对该过程的早期诊断和治疗方法提供了新思路。


研究团队利用一种能够模拟阿尔茨海默病淀粉样蛋白病理的 App 敲入小鼠模型(NL-G-F),观察其在放射状臂迷宫任务中的表现,并同步记录海马体中约100个位置细胞的电生理活动。


正常情况下,当小鼠休息时,大脑会快速按顺序重新激活这些位置细胞,这种现象被称为重放(replay),类似于大脑在“回放”刚才的经历以巩固记忆。实验结果显示,病变小鼠虽然重放事件发生的频率与健康小鼠一样高,但其重放的内容质量却严重下降:神经元的激活顺序被打乱,缺乏正常的协调模式。这种结构性的紊乱导致位置细胞在休息后变得不稳定,无法形成持久的空间地图,致使小鼠在迷宫中频繁迷路,忘记已经探索过的区域。这表明,阿尔茨海默病早期的记忆障碍并非源于大脑停止了记忆巩固过程,而是这一过程的精确性发生了根本性的错误。研究成果已发表在 Current Biology 上。

#疾病与健康 #记忆机制 #阿尔茨海默病 #海马体 #神经重放


阅读更多:

Shipley, Sarah, et al. “Disrupted Hippocampal Replay Is Associated with Reduced Offline Map Stabilization in an Alzheimer’s Mouse Model.” Current Biology, vol. 0, no. 0, Jan. 2026. www.cell.com, https://doi.org/10.1016/j.cub.2025.12.061


仅需皮肤活检即可揭示罕见神经退行性疾病的蛋白结构


神经退行性疾病的致病蛋白结构研究以往主要依赖尸检样本,难以反映活体患者的实时病理。日内瓦大学的Andreas Boland和瑞士意大利语区大学的Giorgia Melli带领的研究团队,通过从活体患者身上采集微量皮肤样本,成功解析了导致罕见神经退行性疾病的蛋白沉积物三维结构,为微创诊断和个性化治疗带来了新突破。


该研究聚焦于转甲状腺素蛋白淀粉样变性,这是一种因蛋白质错误折叠而在器官中形成有毒丝状沉积的疾病,机制与阿尔茨海默病相似。研究人员从一名活体患者身上采集了仅5-10毫克的皮肤组织,利用冷冻电镜和质谱技术进行了分析。结果显示,从皮肤中提取的淀粉样纤维,其三维折叠结构与在心脏或神经等深层器官中发现的纤维几乎完全一致。这意味着,通过简单的皮肤活检,不仅可以替代侵入性检查来确诊疾病,还能实现对疾病进程的长期监测以及对治疗反应的实时评估。这一发现打破了以往只能依靠死后组织进行结构研究的局限,为阿尔茨海默病和帕金森病等具有类似蛋白聚集特征的疾病提供了新的研究范式。研究发表在 Nature Communications 上。

#疾病与健康 #个性化医疗 #神经退行性疾病 #冷冻电镜


阅读更多:

Yu, Jun, et al. “Structure of ATTRv-F64S Fibrils Isolated from Skin Tissue of a Living Patient.” Nature Communications, vol. 17, no. 1, Dec. 2025, p. 781. www.nature.com, https://doi.org/10.1038/s41467-025-67457-2


基因沉默与3D打印结合:罕见颅脑疾病的非侵入性治疗新曙光


针对严重的罕见颅脑疾病——克鲁宗综合征(Crouzon syndrome),Wanda Lattanzi教授协调的团队(圣心天主教大学与杰梅利大学医院)与其合作者开发了一种革命性的非侵入性疗法。该研究利用基因沉默技术结合纳米颗粒与3D打印平台,成功在实验中关闭了导致颅缝过早闭合的缺陷基因,有望替代目前新生儿必须承受的高风险、创伤性开颅手术。


图片

 Credit: Regenerative Biomaterials (2025).


该研究的核心在于一种名为小干扰RNA(siRNA)的“基因沉默剂”。研究团队首先设计了能够特异性识别并关闭突变FGFR2基因的siRNA,同时通过“等位基因特异性”(allele-specific)技术确保正常基因不受影响。为了解决药物递送难题,研究人员开发了两种载体系统:一种是基于重组人铁蛋白(ferritin)的纳米颗粒,它能高效进入细胞释放药物;另一种是将负载药物的PLGA纳米颗粒嵌入3D打印的生物相容性水凝胶(hydrogel)中。实验结果显示,该系统不仅能使突变基因的表达降低高达90%,恢复患者干细胞的正常功能,还能通过3D打印支架实现长达20天的药物缓释。这一“个性化医疗”平台不仅为克鲁宗综合征提供了预防畸形的新策略,也为其他骨骼遗传病的治疗提供了可定制的转化模型。研究主要结果发表在 Molecular Therapy Nucleic Acids 上。

#疾病与健康 #个性化医疗 #基因沉默 #3D打印 #纳米技术


阅读更多:

Tiberio, Federica, et al. “Targeted Allele-Specific FGFR2 Knockdown via Human Recombinant Ferritin Nanoparticles for Personalized Treatment of Crouzon Syndrome.” Molecular Therapy Nucleic Acids, vol. 36, no. 1, Mar. 2025. www.cell.com, https://doi.org/10.1016/j.omtn.2024.102427


脑部磁脉冲疗法被证实为治疗抑郁症的低成本有效途径


重度抑郁症严重影响全球数亿人的生活,尤其是对药物无反应的难治性抑郁症患者。尽管经颅磁刺激(TMS)技术已被证实有效,但因缺乏经济效益证据,其在公共医疗体系中的普及受阻。来自诺丁汉大学临床试验中心的卫生经济学家Edward Cox与NIHR诺丁汉生物医学研究中心的Richard Morriss教授团队,通过一项大规模经济评估研究打破了这一僵局。他们发现,对于中重度难治性抑郁症患者而言,TMS不仅能显著改善症状,而且对医疗体系而言是一种极具成本效益的治疗选择。


该研究采用决策分析模型(DAM),整合了两项大型临床试验(BRIGhTMIND和SMD)的数据,对比了重复经颅磁刺激(rTMS)和间歇性θ节律刺激(iTBS)与常规治疗的经济性。结果显示,从医疗体系角度看,这两种疗法的增量成本效益比(ICER,即每获得一个单位健康改善所需的额外成本)约为1.2万至1.3万英镑,远低于通常被视为具有成本效益的2万至3万英镑阈值。更重要的是,从社会视角分析,TMS疗法通过帮助患者恢复工作能力、减少家属的非正式护理时间,实际上比常规治疗更省钱。研究指出,只要确保护理模式的高效运作,TMS应当被视为常规药物治疗无效后的首选替代方案。研究发表在 BMJ Mental Health 上。

#疾病与健康 #心理健康与精神疾病 #经颅磁刺激 #卫生经济学 #难治性抑郁症


阅读更多:

Cox, Edward, et al. “Is It Time for Mental Health Services to Invest in Neurostimulation? An Economic Evaluation of Transcranial Magnetic Stimulation Therapies for the Treatment of Moderate to Severe Treatment-Resistant Depression in the UK.” BMJ Mental Health, vol. 29, no. 1, Jan. 2026. mentalhealth.bmj.com, https://doi.org/10.1136/bmjment-2025-302237


模拟人脑微环境,新模型发现PTPRZ1蛋白调控肿瘤恶变


胶质母细胞瘤因其高侵袭性和对治疗的顽强抵抗而被称为最致命的脑肿瘤之一。Shivani Baisiwala、Aparna Bhaduri及其在加州大学洛杉矶分校的同事开发了先进的3D肿瘤类器官模型,成功在实验室中重建了包含免疫成分的人脑肿瘤微环境,为解析肿瘤耐药机制提供了新工具。


图片

 在 HOTT 系统中,肿瘤细胞的免疫荧光染色呈绿色,与癌症增殖标志物存在重叠。Credit: Bhaduri Lab


研究团队构建了名为HOTT和iHOTT的两种互补模型。首先,利用HOTT系统,研究人员发现一种名为PTPRZ1(Receptor-type tyrosine-protein phosphatase zeta 1)的蛋白质在肿瘤细胞与周围脑细胞的通讯中起关键作用。令人意外的是,降低脑细胞中该蛋白的水平反而促使肿瘤细胞进入更具侵袭性的状态,形成长距离的肿瘤微管以辅助扩散,且这一过程不依赖于酶活性。随后,在整合了患者自身免疫细胞的外周血单核细胞(PBMCs)的iHOTT模型中,团队测试了免疫药物帕博利珠单抗(Pembrolizumab)。结果显示,虽然药物成功“唤醒”了免疫系统,导致CD4 T细胞(CD4 T cells)等群体扩增,但肿瘤细胞依然存活。进一步分析发现,被激活的T细胞反应在不同患者间差异巨大,缺乏针对共有肿瘤靶点的统一反应,这解释了为何此类免疫疗法在临床上往往效果不佳。这一发现强调了针对患者特异性抗原开发策略的必要性。研究发表在 Cell Reports 上。

#疾病与健康 #个性化医疗 #胶质母细胞瘤 #类器官 #免疫疗法


阅读更多:

Baisiwala, Shivani, et al. “A Human Tumor-Immune Organoid Model of Glioblastoma.” Cell Reports, vol. 45, no. 1, Jan. 2026. www.cell.com, https://doi.org/10.1016/j.celrep.2025.116790


五十年数据揭示劣势社区如何通过焦虑催人老


居住环境如何潜移默化地改变我们的衰老速度?Christina Kamis(伊利诺伊大学厄巴纳-香槟分校)与Wei Xu(威斯康星医学院)等人组成的团队,深入探究了长期社区环境劣势与生物学衰老之间的联系。研究发现,长期的社会经济劣势不仅直接加速衰老,还通过增加心理困扰间接产生影响,其中焦虑情绪起到了关键的中介作用。


图片

 累积性邻里劣势、总体困扰和加速表观遗传衰老之间的关联路径;威斯康星州健康调查 (SHOW) (N=1,448)。注:EAA = 表观遗传衰老加速。仅显示显著路径 (p < 0.05)。总体困扰以 DASS-21 总分衡量。Credit: The Journals of Gerontology, Series B: Psychological Sciences and Social Sciences (2025). 


该研究分析了威斯康星州约1440名居民长达五十年的居住历史数据,结合生物标志物进行路径分析。为了精确量化生理年龄,研究人员使用了三种不同的表观遗传时钟,这是一种通过分析基因组中DNA甲基化模式来测量个体生物学衰老状态的工具,能够反映比实际年龄更真实的身体老化程度。研究显示,累积的社区劣势与所有三种时钟测得的加速衰老均呈显著正相关。具体而言,社区劣势每增加一个单位,生物学年龄可能加速约0.2岁。更重要的是,数据揭示了心理因素的传导机制:社区劣势导致的总体情绪困扰解释了约10%至13%的加速衰老效应。在细分抑郁、焦虑和压力这三个心理维度后,研究团队发现焦虑是其中最显著的中介因素。这意味着,生活在劣势环境中的压力感和焦虑情绪,是环境因素“刻入”基因并加速身体老化的重要途径。研究发表在 The Journals of Gerontology, Series B: Psychological Sciences and Social Sciences 上。

#疾病与健康 #心理健康与精神疾病 #表观遗传学 #衰老 #社会决定因素


阅读更多:

Kamis, Christina, et al. “How Does Life Course Exposure to Contextual Disadvantage Accelerate Biological Aging? The Role of Psychological Symptoms.” The Journals of Gerontology: Series B, vol. 80, no. 12, Dec. 2025, p. gbaf206. Silverchair, https://doi.org/10.1093/geronb/gbaf206


经颅直流电刺激是一把双刃剑:提升注意力但增强恐惧反应


对于患有焦虑和抑郁共病的患者,大脑刺激技术究竟是解药还是双刃剑?来自塔尔萨大学劳瑞特脑研究所(Laureate Institute for Brain Research)的Maria Ironside及其团队的一项最新研究给出了复杂的答案。他们发现,非侵入性的经颅直流电刺激虽然能有效提升患者的注意力,却意外地增强了大脑对威胁的敏感度。


图片

 采用神经影像学和眨眼惊吓反应测量的实验方案。Credit: Biological Psychiatry: Cognitive Neuroscience and Neuroimaging (2025).


该研究涉及141名患有重度抑郁症且伴有高焦虑水平的参与者。研究团队采用双盲对照实验,对受试者的双侧背外侧前额叶皮层(DLPFC)进行单次30分钟的经颅直流电刺激(tDCS)。实验过程中,研究人员利用功能性磁共振成像(fMRI)监测大脑活动,并记录受试者在面对不可预测电击威胁时的眨眼惊吓反应(eyeblink startle)。结果显示,tDCS确实增强了与执行功能相关的额叶区域活动,提高了受试者在认知任务中的准确率和反应速度。然而,与研究人员预期的“降低威胁敏感性”相反,刺激后的受试者在面对恐惧面孔时,其大脑的“警报中心”——杏仁核的活跃度反而增加了,同时在不可预测的威胁环境下表现出更强的生理惊吓反应。这一发现提示,tDCS作为辅助疗法时需谨慎,可能需要结合其他能调节威胁反应的治疗手段。研究发表在 Biological Psychiatry: Cognitive Neuroscience and Neuroimaging 上。

#疾病与健康 #心理健康与精神疾病 #抑郁症 #神经调控 #焦虑症


阅读更多:

Poplin, Tate, et al. “Frontal Cortex Stimulation Modulates Attentional Circuits and Increases Anxiety Potentiated Startle in Anxious Depression.” Biological Psychiatry: Cognitive Neuroscience and Neuroimaging, Nov. 2025. ScienceDirect, https://doi.org/10.1016/j.bpsc.2025.10.020


智能手表被动数据可预测认知与情感状态,重塑全天候脑健康监测


脑健康评估如何摆脱单次、高成本的局限,实现全天候监测?瑞士日内瓦大学生活质量技术实验室的Igor Matias, Katarzyna Wac等人通过一项长期追踪研究证明,仅依赖普通智能手表和手机被动收集的数据,就能持续且准确地预测多种认知与情感状态,为构建脑健康的“数字生物标志物”提供了有力证据。


研究团队对82名健康成年人进行了为期10个月的追踪,期间参与者佩戴智能手表,被动收集了涵盖行为、生理和环境的40种数据。研究人员利用机器学习模型分析这些被动数据,以预测参与者定期报告的21项认知与情感状态。结果显示,模型预测效果显著,缩放平均绝对误差低至3.22%至25.33%。其中,对主观认知衰退的预测最为精准,而焦虑、抑郁等情绪状态的预测误差也普遍低于10%。一个有趣的发现是,自我报告的主观感受比客观任务表现更容易预测。更深入的分析揭示,环境暴露数据(如空气污染)最能解释人与人之间的脑健康基线差异,而个体的生理节律,如24小时心率和睡眠模式,则更有效地捕捉了其自身状态随时间的变化。这项工作展示了利用日常科技进行大规模、低成本脑健康预警和分层管理的巨大潜力。研究发表在 npj Digital Medicine 上。

#疾病与健康 #预测模型构建 #数字生物标志物 #可穿戴设备


阅读更多:

Matias, Igor, et al. “Digital Biomarkers for Brain Health: Passive and Continuous Assessment from Wearable Sensors.” Npj Digital Medicine, Jan. 2026. www.nature.com, https://doi.org/10.1038/s41746-026-02340-y


话术改变心态:为何“1%”比“百里挑一”更安全?


在医疗咨询中,“100人中有1人死亡”和“1%的死亡率”在数学上是相等的,但在患者心中引发的恐惧却截然不同。Brian J. Zikmund-Fisher(密歇根大学)、Tobias Kube(法兰克福歌德大学)以及 Winfried Rief(马尔堡大学)等研究人员深入探讨了医疗数字的传达方式及其对患者心理的影响,旨在优化医患沟通并减少负面预期。


Brian J. Zikmund-Fisher 的研究指出,许多成年人缺乏基本的数字处理能力,仅有约三分之一的人能准确识别无序数列中的最大值,因此建议医生避免使用模糊词汇。在此基础上,Tobias Kube 和 Winfried Rief 进一步揭示了框架效应(Framing Effect)的重要性。他们发现,虽然“90%治愈率”与“10%无效率”数据相同,但前者能显著降低患者焦虑;而在描述副作用时,使用“1%”这种抽象的百分比比“100人中有1人”这种具象的频率描述更能避免患者将自己代入受害者角色,从而减少反安慰剂效应(Nocebo Effect)。研究强调,积极的语言框架无需额外成本,却能有效改善患者的治疗预期。研究发表在 JAMA 上。

#疾病与健康 #心理健康与精神疾病 #医患沟通 #框架效应 #反安慰剂效应


阅读更多:

Zikmund-Fisher, Brian J., et al. “How to Communicate Medical Numbers.” JAMA, vol. 334, no. 16, Oct. 2025, pp. 1474–75. Silverchair, https://doi.org/10.1001/jama.2025.13655


屏幕时间不仅影响睡眠,还削弱青少年健康生活信念


屏幕时间过长如何影响青少年的身心健康?Wiley 发布的一项新研究揭示了其中的关联。研究结果表明,屏幕暴露不仅与睡眠质量下降有关,还在睡眠质量差导致的不健康生活信念之间起到了关键的中介作用,这为改善青少年生活习惯提供了新的干预方向。


该研究对土耳其黑海地区两所高中的700名青少年进行了深入调查。研究团队利用问卷调查收集了参与者的屏幕使用习惯、睡眠状况以及对健康生活方式的看法。分析结果显示,花费更多时间在屏幕上的青少年,其睡眠质量往往更低,且不太可能认同维持健康生活方式的重要性。


进一步的数据分析揭示了一个重要的机制:屏幕暴露(screen exposure)在睡眠质量与健康生活方式信念之间起到了中介作用(mediating role,即解释自变量与因变量之间关系的变量)。这意味着,较差的睡眠质量可能导致青少年增加屏幕使用时间,而增加的屏幕时间反过来又削弱了他们对健康生活方式的信念。基于此发现,作者建议推广相关干预措施,旨在减少青少年的屏幕接触,同时增加社交互动并发展其他替代活动,以帮助他们养成更健康的生活方式。研究发表在 Brain & Behavior 上。

#疾病与健康 #疾病预防 #睡眠质量 #行为干预 #青少年健康


阅读更多:

Sleep Quality and Healthy Lifestyle Beliefs in Adolescents: The Mediating Role of Screen Exposure, Brain and Behavior (2026). DOI: 10.1002/brb3.71212


机器学习识别酒精成瘾风险:青少年爱吃糖可能是预警信号


青少年时期的行为特征能否预示未来的酒精成瘾风险?Liana C. L. Portugal及其同事(研究团队)利用人工智能技术对这一问题进行了深入探索。通过分析小鼠的行为数据,研究人员发现特定的行为模式可以准确预测青少年个体的酒精偏好,而这种预测能力在成年个体中并不存在,这为理解人类青少年酒精使用障碍的早期驱动因素提供了重要线索。


图片

 Credit: Alcohol: Clinical and Experimental Research (2026). 


为了解开行为与酒精成瘾之间的复杂关系,研究团队对青少年和成年小鼠进行了一系列行为学实验,涵盖了寻求新奇、焦虑样行为、应对策略以及自然奖励反应等维度。随后,他们利用机器学习模型处理这些数据,分析哪些行为特征与随后的酒精摄入量相关。结果显示,对于成年小鼠,没有任何行为变量能预测其酒精偏好;但在青少年小鼠中,模型成功识别出了关键预测因子。具体而言,表现出强烈自然奖励寻求行为——即在测试中摄入更多糖水——的小鼠,更倾向于摄入酒精。此外,社交能力被发现是一个重要的负向预测指标:那些在测试中更喜欢独处而非与同伴互动的小鼠,表现出更高的酒精偏好。研究人员推测,这可能与发育中的多巴胺通路以及调节社交行为的激素如催产素有关。这项研究表明,利用AI模型分析综合行为特征,可能成为识别酒精滥用高危青少年的有力工具。研究发表在 Alcohol: Clinical and Experimental Research 上。

#疾病与健康 #预测模型构建 #青少年 #酒精成瘾 #机器学习


阅读更多:

Portugal, Liana C. L., et al. “Behavioral Profile Predicts Ethanol Preference in Adolescent Mice, but Not in Adults: A Machine Learning Approach.” Alcohol, Clinical and Experimental Research, vol. 50, no. 1, 2026, p. e70203. Wiley Online Library, https://doi.org/10.1111/acer.70203


铜和铅等重金属暴露显著增加儿童ADHD风险


环境毒素如何潜移默化地影响儿童的大脑发育?来自罗维拉-维尔吉利大学的Sharanpreet Kaur和Fina Canals等研究人员深入探究了这一问题。该团队通过对比分析儿童体内的重金属含量与神经心理表现,发现长期接触特定重金属不仅与注意力缺陷多动障碍(ADHD)的高发病率密切相关,还可能加剧患儿的症状表现。


为了量化这种风险,研究团队选取了205名6至16岁的儿童进行对照研究,其中包括139名依据《精神疾病诊断与统计手册第五版》(DSM-5,一套国际通用的精神疾病分类与诊断标准)确诊的ADHD患儿。研究人员采集了受试者的尿液样本,并结合智商、逻辑推理及视觉运动处理速度等认知测试数据进行分析。结果令人震惊:体内铅含量最高的儿童,其ADHD患病风险是其他儿童的5倍;而铜含量的影响更为剧烈,高水平铜暴露与ADHD确诊率增加16倍相关。此外,研究还发现镉、锑和汞的暴露也与注意力不集中及反应时间不稳定等症状有关。值得注意的是,ADHD患儿似乎对这些环境毒素表现出更高的“生物敏感性”,即在同等暴露水平下受到的负面影响更重。研究发表在 Journal of Attention Disorders 上。

#疾病与健康 #心理健康与精神疾病 #多动症 #环境污染 #儿童发育


阅读更多:

Kaur, Sharanpreet, et al. “Investigating the Association Between Heavy Metals and Attention Deficit Hyperactivity Disorder in Children: An Exploratory Study.” Journal of Attention Disorders, vol. 29, no. 6, Apr. 2025, pp. 423–36. SAGE Journals, https://doi.org/10.1177/10870547251315276


受人类骨骼启发,南科大研发出可“生长”的软体机器人


传统人形机器人往往因笨重和僵硬而受限,且存在安全隐患。南方科技大学的 Hao Liu 和 Hongqiang Wang 等研究人员从人类骨骼发育中汲取灵感,开发出了一款名为 GrowHR 的新型软体人形机器人。这款机器人不仅轻便灵活,还能像生物一样改变自身尺寸,从而适应各种复杂的动态环境,为机器人的多功能设计开辟了新路径。


图片

 GrowHR 概述。(A) 可生长连接的结构与骨骼的比较。(B) 机器人与骨骼生长机制的比较。Credit: Liu et al., Sci. Adv. 12, eaea2831


该团队研发的核心技术是“仿生骨骼连杆”(bone-mimetic linkages),这是一种由坚韧织物包裹柔软气密腔室构成的特殊结构。通过控制腔室内的气压,机器人的肢体可以伸展至原始长度的三倍以上,使其既坚硬到足以负重行走,又柔软到能吸收冲击。为了保持稳定性,研究人员利用张力缆绳和碳纤维导轨将这些部件连接。


实验结果显示,GrowHR 仅重约4.5公斤,极其轻盈。当它需要通过狭窄缝隙时,通过排出空气,其高度可缩减至36%,宽度缩减至61%。这种独特的密度特性还赋予了它惊人的两栖甚至三栖能力:它不仅能漂浮、游泳,还能在水面上行走;若加装小型风扇,它甚至能飞向天空。此外,这种柔软的结构设计确保了其本质安全性,即使与人发生碰撞也不会造成伤害。研究发表在 Science Advances 上。

#疾病与健康 #神经机制与脑功能解析 #阿尔茨海默病 #触觉感知 #Tau蛋白


阅读更多:

Liu, Hao, et al. “Bioinspired Growable Humanoid Robot with Bone-Mimetic Linkages for Versatile Mobility.” Science Advances, vol. 12, no. 4, Jan. 2026, p. eaea2831. science.org (Atypon), https://doi.org/10.1126/sciadv.aea2831



AI驱动科学


Science:AI已编写近三分之一新代码,资深程序员获益最大


生成式人工智能正在重塑全球软件开发产业,但其带来的红利并非均匀分布。由复杂性科学中心的Frank Neffke和Simone Daniotti等人组成的研究团队,通过分析海量编程数据,揭示了AI辅助编程的全球普及趋势及其对生产力的实际影响。研究发现,虽然AI代码的占比迅速攀升,但主要是经验丰富的开发者从中获得了生产力提升,而非初学者。


图片

 左图:人工智能编写的 Python 函数占比(2019-2024 年)快速增长,但各国采用率存在差异。美国在生成式人工智能的早期应用方面处于领先地位,其次是法国和德国等欧洲国家。从 2023 年开始,印度迅速迎头赶上,而中国和俄罗斯的应用进展则较为缓慢。右图:比较同一批程序员在不同时间点的使用率,生成式人工智能的应用与生产力(代码提交次数)、功能广度(库使用)和新功能探索(库条目)的提升相关,但这种关联仅限于资深开发人员,而初级开发人员在使用生成式人工智能时并未获得任何具有统计学意义的显著收益。Credit: Complexity Science Hub (CSH)


该研究分析了全球最大的代码托管平台GitHub上超过3000万条Python代码贡献,涉及约16万名开发者。团队开发并使用了一种神经分类器,这是一种专门训练用于区分人类编写代码与AI生成代码的机器学习模型。结果显示,到2024年底,美国新编写的软件代码中已有约29%由AI生成,显著高于中国的12%。值得注意的是,研究发现了一个明显的“经验悖论”:经验较少的初级程序员在37%的代码中使用了AI,而资深程序员仅为27%;然而,生产力的提升(代码提交量增加3.6%)和技能边界的拓展(探索新功能库)主要集中在资深开发者身上,初学者几乎没有获得显著收益。这表明AI工具目前更多是锦上添花,而非帮助新手弯道超车的捷径。研究发表在 Science 上。

#AI 驱动科学 #大模型技术 #软件工程 #自动化科研 #经济学


阅读更多:

Daniotti, Simone, et al. “Who Is Using AI to Code? Global Diffusion and Impact of Generative AI.” Science, vol. 0, no. 0, Jan. 2026, p. eadz9311. science.org (Atypon), https://doi.org/10.1126/science.adz9311


AI让资源匮乏地区的心脏骤停预测准确率翻倍


心脏骤停患者的康复几率往往充满不确定性,尤其是在缺乏先进资源的医院。Liu Nan、Jasmine Chiat Ling Ong和Yilin Ning等(杜克-新加坡国立大学医学院)及其国际合作者通过两项开创性研究,展示了人工智能如何弥合医疗资源差距,并提出了在资源受限环境中安全应用AI的治理框架。


为了解决数据匮乏问题,研究团队采用了迁移学习,将日本基于数万名患者构建的脑功能恢复预测模型,成功调整应用于越南的临床环境。结果显示,改进后的模型在区分高风险与低风险患者时的准确率从46%跃升至80%,证明了现有AI工具无需从头重建即可在低资源环境中发挥巨大作用。此外,团队还在另一项研究中深入探讨了大语言模型在全球健康领域的应用,例如南非的孕期咨询聊天机器人和塞拉利昂基于智能手机的疟疾检测应用。尽管前景广阔,但基础设施和伦理监管仍是主要障碍。为此,研究人员提议建立名为POLARIS-GM的国际联盟,旨在制定监管智能系统的最佳实践指南,确保AI在改善全球医疗公平的同时,能有效应对隐私泄露和模型幻觉等风险。研究发表在 Nature Health 上。

#AI 驱动科学 #大模型技术 #资源匮乏环境 #全球健康 #迁移学习


阅读更多:

Ong, Jasmine Chiat Ling, et al. “Large Language Models in Global Health.” Nature Health, vol. 1, no. 1, Jan. 2026, pp. 35–47. www.nature.com, https://doi.org/10.1038/s44360-025-00024-7


具备可靠性感知能力的AI框架加速下一代电池正极材料开发


为了让电动汽车跑得更远、智能手机待机更久,科学家们一直在寻找更优的电池正极材料。韩国科学技术院(KAIST)的Seungbum Hong教授和EunAe Cho教授团队合作,开发了一种创新的人工智能(AI)框架。该框架能够克服实验数据不足的难题,精准预测电池正极材料的微观颗粒尺寸及其预测结果的可靠性,从而显著减少了不必要的试错实验,为加速全固态电池等下一代能源技术的研发铺平了道路。


图片

 利用四种类型的样本验证分布偏移条件实验。Credit: Advanced Science (2025). 


在电池研发中,正极材料的初级颗粒尺寸直接决定了电池的性能和安全性。然而,传统的研发过程依赖于海量的烧结实验,且历史数据往往存在缺失,难以直接用于机器学习。为了解决这一问题,研究团队结合了化学感知插补技术(MatImpute,一种利用化学特性补充缺失数据的算法)和自然梯度提升模型(NGBoost,一种能计算预测不确定性的概率机器学习模型)。该AI框架不仅能填补缺失的实验参数,还能在给出预测值的指出该预测的可信度。研究结果显示,该模型的预测准确率高达86.6%,并揭示了烧结温度和时间对颗粒尺寸的影响远大于材料成分这一关键规律。在对NCM811材料进行的验证实验中,AI预测的误差大多小于0.13微米,且实际结果均落在预测的置信区间内。这意味着研究人员可以优先选择高成功率的条件进行实验,大幅降低研发成本。研究发表在 Advanced Science 上。

#AI 驱动科学 #预测模型构建 #锂离子电池 #正极材料 #材料科学


阅读更多:

Madika, Benediktus, et al. “Uncertainty-Quantified Primary Particle Size Prediction in Li-Rich NCM Materials via Machine Learning and Chemistry-Aware Imputation.” Advanced Science, vol. 13, no. 2, 2026, p. e15694. Wiley Online Library, https://doi.org/10.1002/advs.202515694


AlphaGenome:谷歌DeepMind发布AI模型精准预测基因调控


如何精准解读人类基因组中非编码区变异的生物学功能,一直是遗传学面临的巨大挑战。为了解决现有模型在序列长度与分辨率之间的权衡难题,谷歌 DeepMind的Žiga Avsec和Pushmeet Kohli等人开发了名为AlphaGenome的全新AI模型。该模型成功将预测范围拓展至宏大的基因组图谱,能够同时对11种不同的基因调控过程进行综合预测,并在多项基准测试中刷新了纪录。


AlphaGenome采用了一种基于U-Net的创新混合架构,融合了卷积神经网络(CNN)与Transformer的技术优势。CNN负责提取局部的DNA序列特征,而Transformer则利用注意力机制捕捉跨越长距离的碱基依赖关系。这种设计使得模型能够处理长达100万个碱基对(1Mb)的输入窗口,同时保持单碱基对的超高分辨率。研究团队利用人类和小鼠的大规模基因组数据对模型进行了端到端的监督学习,并引入了蒸馏策略和序列并行技术以提升性能。


结果显示,AlphaGenome在预测基因表达、剪接动力学及三维染色质结构等方面表现卓越。在针对基因组轨迹预测的24项评估中,它取得了22项SOTA;在变异效应预测任务中,它在26轮对决中25次胜出。特别是在白血病相关基因TAL1的研究案例中,模型精准预测了一个距离基因8000个碱基之遥的突变如何通过形成新增强子导致T细胞癌变,展示了其解析全基因组关联分析中非编码区突变的强大能力。研究发表在 Nature 上。

#AI 驱动科学 #预测模型构建 #基因组学 #深度学习 #AlphaGenome


阅读更多:

Avsec, Žiga, et al. “Advancing Regulatory Variant Effect Prediction with AlphaGenome.” Nature, vol. 649, no. 8099, Jan. 2026, pp. 1206–18. www.nature.com, https://doi.org/10.1038/s41586-025-10014-0


人工智能与自动化加速合成航空燃料的研发进程


如何摆脱传统试错法的束缚,高效地“教”会微生物生产下一代航空燃料?劳伦斯伯克利国家实验室联合生物能源研究所的Taek Soon Lee, Héctor García Martín和Thomas Eng等人领导的两个团队,通过结合人工智能、自动化和创新的生物传感器,开发出两种强大的互补策略,将微生物的改造效率提升了数个数量级。


图片

 用于高通量筛选 CRISPRi 介导的异戊二烯醇生产的自动化流程,在构建菌株和建立高度可重复的对照方面取得了很高的成功率。Credit: Nature Communications (2025).


研究团队首先利用自动化和机器学习技术,建立了一个机器人驱动的快速迭代平台。该平台使用CRISPR干扰技术系统性地改造恶臭假单胞菌(Pseudomonas putida),并通过机器学习算法分析数据,预测最优的基因组合。这一“设计-构建-测试-学习”的闭环流程,将原本耗时数年的菌株优化工作缩短至数周,最终使航空燃料前体异戊二烯醇(isoprenol)的产量提升了5倍。与此同时,另一个团队另辟蹊径,巧妙地利用了微生物会消耗自身产物的“坏习惯”。他们将微生物感知异戊二烯醇的分子系统改造为一个生物传感器,并将其与生存基因挂钩,创造出一种优胜劣汰的筛选机制——只有最高产的菌株才能存活。这种方法让他们从数百万个变种中快速锁定了“冠军”菌株,其产量惊人地提高了36倍。研究发表在 Nature Communications 上。

#AI驱动科学 #自动化科研 #合成生物学 #生物燃料


阅读更多:

Carruthers, David N., et al. “Automation and Machine Learning Drive Rapid Optimization of Isoprenol Production in Pseudomonas Putida.” Nature Communications, vol. 16, no. 1, Dec. 2025, p. 11489. www.nature.com, https://doi.org/10.1038/s41467-025-66304-8


新框架揭示数据增强提升AI鲁棒性的关键条件


为何自动驾驶汽车在暴风雪中会失灵?关键在于AI模型的鲁棒性不足。蔚山国立科学技术研究院的Sung Whan Yoon团队开发了一个新的数学框架,首次从理论上明确了数据增强技术提升模型鲁棒性的具体条件,将这一过程从“试错”变为“精确设计”。


图片

 数据增强与模型鲁棒性之间的关系。Credit: arXiv (2025). 


深度学习模型在面对训练数据之外的微小变化时性能常会骤降,而数据增强是提升其适应能力的关键。然而,如何选择增强策略一直缺乏理论指导。该团队的研究揭示,有效的增强策略必须满足一个名为近端支持增强(proximal-support augmentation, PSA)的条件,即生成的数据需要密集地覆盖原始数据点周围的空间。理论分析表明,满足此条件的增强能引导模型学习到一个更平坦的损失函数最小值。平坦的最小值与模型的泛化能力和鲁棒性直接相关。在CIFAR和ImageNet等多个基准测试上的实验也证实,遵循PSA条件的增强方法在抵御数据损坏和对抗性攻击方面表现更优。这一发现为自动驾驶、医疗影像等安全攸关领域构建更可靠的AI系统奠定了理论基础。研究发表在第40届 AAAI 人工智能年会上。

#AI驱动科学 #计算模型与人工智能模拟 #数据增强 #模型鲁棒性


阅读更多:

Yoo, Weebum, and Sung Whan Yoon. “A Flat Minima Perspective on Understanding Augmentations and Model Robustness.” arXiv:2505.24592, arXiv, 14 Dec. 2025. arXiv.org, https://doi.org/10.48550/arXiv.2505.24592


MIT科学家让废热成为计算资源


电子设备运行产生的废热通常被视为麻烦,但麻省理工学院(MIT)的研究人员却将其转化为计算资源。由物理系本科生Caio Silva和资深科学家Giuseppe Romano(麻省理工学院士兵纳米技术研究所及麻省理工学院-IBM 沃森人工智能实验室成员)组成的团队,开发出一种微小的硅结构,能够利用设备中现有的余热而非电力进行计算。这一突破性成果不仅挑战了传统计算依赖电力的模式,还为未来实现更节能的计算架构和无需传感器的热管理系统奠定了基础。


该研究的核心在于一种名为逆向设计的技术。研究人员并没有依赖直觉去设计复杂的材料结构,而是编写了一套软件系统,通过算法自动迭代,精确调整硅结构中微孔的几何形状和厚度,使其导热方式符合特定的数学函数。在这种热模拟计算(thermal analog computing)中,输入数据被编码为温度,热量通过硅结构扩散的过程即完成了矩阵向量乘法运算,最终的输出体现为终端收集的功率。由于热流的物理特性限制,结构最初只能处理正系数,团队通过将矩阵分解为正负分量并分别处理的方法克服了这一难题。实验显示,这些微型结构在执行机器学习基础的矩阵乘法时,准确率超过了99%。虽然目前该技术在扩展到深度学习等大规模应用方面仍面临挑战,但其在无需额外能耗的情况下直接进行热源检测和温度梯度测量方面展现了巨大的应用潜力。研究发表在 Physical Review Applied 上。

#AI驱动科学 #计算模型与人工智能模拟 #热模拟计算 #逆向设计 #矩阵乘法


阅读更多:

Silva, Caio, and Giuseppe Romano. “Thermal Analog Computing: Application to Matrix-Vector Multiplication with Inverse-Designed Metastructures.” Physical Review Applied, vol. 25, no. 1, Jan. 2026, p. 014073. arXiv.org, https://doi.org/10.1103/5drp-hrx1


智能体AI革新阿尔茨海默病筛查:从静态测试到动态协作


传统的阿尔茨海默病筛查往往依赖纸质问卷,不仅耗时且难以捕捉细微的认知变化。Kevin Mekulu和Hui Yang(宾夕法尼亚州立大学)等研究人员提出了一种全新的解决方案:利用能够独立规划和执行任务的智能体人工智能,通过分析患者的语音模式来早期检测神经退行性疾病,为认知护理提供了更精准、更具适应性的工具。


图片

 从语音转录中发现字符级语言生物标记的符号递归深度度量学习框架。Credit: Frontiers in Aging Neuroscience (2025).


这项研究的核心在于引入了“智能体人工智能”,这是一种超越传统静态模型的新型系统。传统的AI通常只是简单地根据输入生成输出,而智能体AI则建立在模块化的大语言模型基础之上,能够模拟临床团队的协作模式。研究团队构建了一个“认知智能体实验室”,其中包含负责文本处理、临床语言学分析、认知评估以及文献综述等不同角色的AI智能体。这些智能体不仅能分析患者语音中的词语选择、流畅性和重复等语言生物标志物(linguistic biomarkers),还能根据患者的实时反应调整评估策略。更重要的是,该系统并非“黑箱”,它能提供完整的推理过程供医生审核,从而实现透明且个性化的筛查。这种方法将认知评估从一次性的静态测试转变为一个动态、连续且结合情境的过程,有望在症状明显出现前数年发现问题。研究发表在 Journal of Alzheimer's Disease Reports 上。

#AI 驱动科学 #个性化医疗 #阿尔茨海默病 #智能体人工智能 #语音生物标志物


阅读更多:

Mekulu, Kevin, et al. “Agentic Artificial Intelligence in Cognitive Screening: A Translational Roadmap for Dementia Care.” Journal of Alzheimer’s Disease Reports, vol. 9, Dec. 2025, p. 25424823251407989. SAGE Journals, https://doi.org/10.1177/25424823251407989


基于物理学训练的基础人工智能模型正在推动科学发现


当今流行的AI模型多依赖文本或图像,而Polymathic AI合作组织(包括剑桥大学 等机构的研究人员)正在开辟一条新路径:利用真实科学数据训练懂物理的AI。由Michael McCabe等人开发的Walrus和AION-1模型,不仅学习特定场景,更致力于掌握物理过程的底层基础,使从一个领域习得的知识能跨越学科界限,应用于解决看似毫无关联的科学难题,从而大幅加速科学发现。


图片

 Walrus 是一款现代 Transformer 模型,它融合了新型稳定技术和最新的自适应计算方法,能够从高度多样化的物理动力学数据集中学习。Walrus 以一小段快照序列作为输入,并预测序列中的下一步。Credit: arXiv (2025). 


该研究团队针对物理模拟中的挑战,开发了名为Walrus的基础模型,专注于处理流体及类流体系统。Walrus利用一个名为“The Well”的巨型数据集进行训练,该数据集由Polymathic AI团队构建,包含流体动力学中19种不同场景和63个不同领域的15TB数据。为了解决物理数据的高度异质性和长视界预测的不稳定性,团队引入了块抖动(Patch jittering,一种源自谐波分析的轻量级程序以减少长期误差)、2D数据增强至3D空间以及自适应计算标记化(Adaptive-compute Tokenization,根据分辨率或复杂度动态分配算力)等创新技术。实验结果显示,Walrus在处理从中子星合并到地球大气层分层等广泛物理系统时,其短期和长期预测能力均优于现有的基础模型。与此同时,针对天文学开发的AION-1模型,基于斯隆数字巡天(SDSS)等项目的海量观测数据,能够从低分辨率图像中推断出天体的详细物理信息。这些模型如同通用的物理模拟器,让科学家无需从头构建流程即可获得高精度的预测结果。

#AI 驱动科学 #计算模型与人工智能模拟 #物理模拟 #基础模型 #流体动力学


阅读更多:

McCabe, Michael, et al. “Walrus: A Cross-Domain Foundation Model for Continuum Dynamics.” arXiv:2511.15684, arXiv, 19 Nov. 2025. arXiv.org, https://doi.org/10.48550/arXiv.2511.15684


深度学习系统软件 VibeTensor:由 AI 代理完全生成的里程碑


能否完全依靠人工智能代理从零构建一个复杂的深度学习框架?来自 NVIDIA的 Bing Xu、Terry Chen 和 Tianqi Chen 等研究人员通过开发 VibeTensor 给出了肯定的答案。这项研究不再依赖庞大的人类工程师团队,而是展示了 AI 编码代理如何在仅有人类高层指导的情况下,生成并验证一个完整的系统软件栈,标志着 AI 辅助软件工程的一个重要里程碑。


研究团队利用基于大语言模型的编码代理构建了 VibeTensor,这是一个开源的深度学习系统。代理负责提出代码更改、运行构建和测试,而无需人类进行逐行代码审查。该系统实现了一个 PyTorch 风格的即时执行张量库,涵盖了从 Python 和 Node.js 前端到 C++ 核心以及底层的 CUDA内存管理。在 NVIDIA H100 和 Blackwell GPU 上的测试显示,虽然 VibeTensor 目前的运行速度比 PyTorch 慢 1.7 到 6 倍,但它成功完成了序列反转、图像分类和语言模型训练等端到端任务。研究还揭示了生成代码中的“弗兰肯斯坦效应”,即局部正确的代码模块组合在一起时可能导致整体性能不佳。这一成果证明了 AI 代理有能力处理跨越多个抽象层级的复杂系统开发。

#AI 驱动科学 #自动化科研 #大模型技术 #深度学习 #软件工程


阅读更多:

Xu, Bing, et al. “VibeTensor: System Software for Deep Learning, Fully Generated by AI Agents.” arXiv:2601.16238, arXiv, 21 Jan. 2026. arXiv.org, https://doi.org/10.48550/arXiv.2601.16238


Polymathic AI 发布首个跨领域物理基础模型


与学习语言的 ChatGPT 不同,AI 现在开始学习宇宙的物理法则。来自剑桥大学、Flatiron 研究所以及 Polymathic AI 合作组织的 Michael McCabe、Shirley Ho 和 Miles Cranmer 等研究人员,开发了名为 Walrus 和 AION-1 的新型基础人工智能模型。这些模型并非基于文本,而是通过海量的真实科学数据进行训练,旨在利用跨学科的物理知识解决从天文学到流体动力学的复杂科学问题。


图片

 Walrus 是一款现代 Transformer 模型,它融合了新型稳定技术和最新的自适应计算方法,能够从高度多样化的物理动力学数据集中学习。Walrus 以一小段快照序列作为输入,并预测序列中的下一步。Credit: arXiv (2025). 


这项研究的核心在于构建适用于科学领域的“基础模型”,即一种在大规模广泛数据上训练的 AI,能够适应各种下游任务。研究团队开发了专注于流体及类流体系统的 Walrus 模型,它基于一个名为“The Well”的 15TB 数据集进行训练,涵盖了中子星合并、声波传播等 19 种物理场景。为了解决物理模拟中常见的长时预测不稳定问题,团队采用了现代 Transformer架构,并创新性地引入了“补丁抖动”(Patch jittering)技术来增强稳定性。同时,另一个模型 AION-1 则利用了超过 100TB 的天文观测数据,能够从低分辨率的星系图像中推断出缺失的细节。实验结果表明,Walrus 能够将一个领域的物理规律迁移应用到看似无关的另一个领域(如从恒星爆炸到细菌运动),在数据稀缺的情况下依然表现出色,为科学家提供了一种通用的物理模拟工具。

#AI 驱动科学 #计算模型与人工智能模拟 #基础模型 #流体动力学 #物理模拟


阅读更多:

McCabe, Michael, et al. “Walrus: A Cross-Domain Foundation Model for Continuum Dynamics.” arXiv:2511.15684, arXiv, 19 Nov. 2025. arXiv.org, https://doi.org/10.48550/arXiv.2511.15684


西门子团队开发新型AI代理框架:将人类专家知识“编码”进大模型


关键领域知识往往掌握在少数专家手中,这在工业界造成了严重的效率瓶颈,尤其是在复杂的仿真数据分析领域。Choro Ulan uulu、Jan Bosch和Helena Holmström Olsson等研究人员(西门子股份公司、查尔姆斯理工大学、埃因霍温理工大学、马尔默大学)合作开发了一套新的软件工程框架。该研究旨在通过捕获并将人类专家的领域知识“编码”进人工智能系统,从而构建出能够自主执行专家级任务的AI代理,有效解决了非专家用户难以创建高质量数据可视化的问题。


研究团队提出了一种系统化的方法,首先通过深度访谈提取仿真分析和可视化设计专家的隐性与显性知识,然后将这些知识转化为可执行的Python规则和提示词策略。该框架构建了一个增强型AI代理,结合了请求分类器、检索增强生成(RAG)技术以及编码后的专家设计原则。在涉及电化学(电池设计)、电磁学(电机优化)和机械系统(控制臂分析)的工业案例研究中,该系统的表现显著优于仅依赖RAG的基线模型。结果显示,AI代理生成的产出质量提高了206%,在技术准确性和视觉清晰度上均达到人类专家水平。这意味着非专家用户仅需简单指令,即可生成具有深度分析价值的图表,从而释放了稀缺的专家资源。

#AI 驱动科学 #大模型技术 #软件工程 #知识工程 #数据可视化


阅读更多:

uulu, Choro Ulan, et al. “How to Build AI Agents by Augmenting LLMs with Codified Human Expert Domain Knowledge? A Software Engineering Framework.” arXiv:2601.15153, arXiv, 21 Jan. 2026. arXiv.org, https://doi.org/10.48550/arXiv.2601.15153


多智能体强化学习中的通信策略:没有万能钥匙


在多智能体系统中,个体之间如何“交流”直接决定了团队协作的效率。为了理清这一复杂领域的现状,Christoph Wittner对多智能体强化学习(MARL)中的通信方法进行了深入的系统性综述。该研究旨在解决智能体在局部可观测环境下的协作难题,通过分析大量文献,揭示了不同通信机制在应对非平稳性和可扩展性挑战时的具体表现与权衡。


该研究对29篇核心论文进行了详细的分类和评估,涵盖了从模仿昆虫的隐式通信到复杂的图神经网络架构。研究发现,全连接消息传递虽然能提供全局视野,但在大规模系统中会因计算瓶颈而失效。相比之下,隐式通信(Implicit Communication)利用环境线索进行协调,虽然计算效率高且易于扩展,但由于信号的模糊性,其性能往往不如显式方法。为了解决噪声和冗余问题,引入了注意力机制,允许智能体有选择地处理信息,但这同时也增加了计算负担。基于图的通信通过构建稀疏的通信拓扑结构,在信息共享和计算成本之间取得了较好的平衡。此外,研究还探讨了基于角色和分层的方法,这些方法通过任务分解提高了复杂场景下的学习效率。最终结论表明,多智能体通信不存在“一刀切”的解决方案,研究人员必须根据具体任务的规模和动态特性来选择合适的策略。该综述还强调了未来建立标准化基准测试的重要性。

#AI 驱动科学 #计算模型与人工智能模拟 #多智能体强化学习 #通信机制 #协同合作


阅读更多:

Wittner, Christoph. “Communication Methods in Multi-Agent Reinforcement Learning.” arXiv:2601.12886, arXiv, 19 Jan. 2026. arXiv.org, https://doi.org/10.48550/arXiv.2601.12886



大模型技术


Nature:Emu3仅靠“下一个token预测”统一多模态学习,终结架构碎片化


长期以来,人工智能在处理文本、图像和视频时往往依赖不同的架构:语言模型使用预测机制,而图像生成则多采用复杂的扩散模型。Xinlong Wang、Yufeng Cui以及Tiejun Huang等研究人员开发了Emu3,这是一种仅通过“下一个token预测”机制训练的多模态模型系列。该研究证明,简单的预测目标足以在单一架构中统一多模态学习,无需依赖扩散模型或复杂的组合流程,即可达到顶尖性能。


Emu3的核心在于将图像、文本和视频全部转化为离散的表示空间。研究团队训练了一个统一的视觉分词器,它能将连续的视觉数据压缩成离散的编码,使模型能够像处理文本一样处理视觉信息。Emu3采用了仅解码器的Transformer架构,从零开始在混合模态序列上进行训练。与通过去噪过程生成图像的扩散模型(Diffusion Models)不同,Emu3通过自回归的方式预测序列中的下一个数据块来生成视频和图像。实验结果显示,Emu3在文本生成图像任务上匹敌最先进的扩散模型,在视觉理解任务上媲美结合了CLIP编码器的大型语言模型。此外,它还能生成高保真视频,并模拟物理世界中的环境与动作。该研究确立了“下一个token预测”作为通用多模态智能基础的潜力,为未来的具身智能和世界模型开辟了新路径。研究发表在 Nature 上。

#大模型技术 #计算模型与人工智能模拟 #多模态学习 #Emu3 #Transformer


阅读更多:

Wang, Xinlong, et al. “Multimodal Learning with Next-Token Prediction for Large Multimodal Models.” Nature, Jan. 2026, pp. 1–7. www.nature.com, https://doi.org/10.1038/s41586-025-10041-x


KAIST开发通用AI适配器:无视架构差异高效传递知识


面对AI模型更新换代带来的高昂重训成本,Hyunwoo J. Kim及其团队(韩国科学技术院 )与韩国大学合作,开发了一种名为“TransMiter”的新技术。该技术成功解决了不同结构和规模的AI模型之间难以共享知识的难题,实现了无需从头训练即可将“弱”模型学到的专业知识高效“移植”给“强”模型,为AI模型的快速迭代和低成本更新提供了新方案。


图片

 TransMiter:一种可迁移的自适应技术,可重复使用,不受模型结构、大小等因素的影响。Credit: arXiv (2025).


这项研究针对的是视觉语言模型,即能够同时理解图像和文本的多模态AI。传统的模型适应方法在面对架构变化时往往束手无策,或者需要消耗巨大的计算资源。研究团队提出的“TransMiter”是一种可迁移的自适应技术,其核心在于不改变AI复杂的内部结构,而是通过观察和学习模型对相同问题的预测结果来提取“诀窍”。具体而言,该方法利用辅助类别扩展(auxiliary class expansion)和基底变换等数学方法,在无监督的情况下捕捉新旧模型之间的知识差异。这种方法不需要进行复杂的反向传播,就像给模型打上“知识补丁”一样,能够即时生效且几乎不降低运行速度。实验表明,这种技术不仅能跨越模型架构的障碍精确传递知识,在结合少量标记数据后,其性能甚至超越了经过全面微调的更大模型。

#大模型技术 #计算模型与人工智能模拟 #知识迁移 #视觉语言模型 #TransMiter


阅读更多:

Park, Jihwan, et al. “Transferable Model-Agnostic Vision-Language Model Adaptation for Efficient Weak-to-Strong Generalization.” arXiv:2508.08604, arXiv, 17 Jan. 2026. arXiv.org, https://doi.org/10.48550/arXiv.2508.08604



新方法让AI无需额外数据即可像人类一样进行组合推理


如何让AI不只是死记硬背,而是像人类一样具备灵活的推理能力?Yinglun Zhu及其团队(加州大学河滨分校)开发了一种名为“测试时匹配”(TTM)的新技术,成功解决了这一难题。该研究表明,通过优化评估方式和引入自我改进机制,即使是较小规模的AI模型也能在无需额外训练数据的情况下,展现出超越GPT-4.1的强大组合推理能力。


图片

 SimpleMatch 和 TTM 显著提升了 VLM 和 MLLM 在组合推理基准测试 Winoground、MMVP-VLM 和 ColorSwap 上的性能,并创造了新的性能记录。Credit: arXiv (2025).


长期以来,人工智能在面对“组合推理”(compositional reasoning,即基于已知部分理解新组合的能力)时往往表现不佳。研究团队首先指出,传统的评估方法低估了AI的潜能,通过引入一种新的评估指标SimpleMatch,他们发现模型实际上隐藏着未被发掘的能力。在此基础上,团队进一步开发了TTM算法。该算法模拟人类利用上下文进行推理的过程:让模型在测试阶段预测图像与文本的匹配关系,选取置信度最高的结果进行自我微调,并不断迭代优化。实验结果显示,应用该技术后,相对较小的模型SigLIP-B16在多项基准测试中刷新了记录,特别是在MMVP-VLM数据集上,其准确率达到89.4%,超越了GPT-4.1。此外,GPT-4.1在使用新方法后,在Winoground测试中首次超越了人类的平均表现。这项研究打破了“模型越大越好”的迷思,证明了通过智能的测试时适应策略,可以显著释放现有AI模型的潜力。

#大模型技术 #计算模型与人工智能模拟 #组合推理 #测试时匹配 #视觉语言模型


阅读更多:

Zhu, Yinglun, et al. “Test-Time Matching: Unlocking Compositional Reasoning in Multimodal Models.” arXiv:2510.07632, arXiv, 9 Oct. 2025. arXiv.org, https://doi.org/10.48550/arXiv.2510.07632


大模型也有“圈子文化”?研究揭示AI内化的社会偏见


人工智能是否会继承人类“党同伐异”的劣根性?Tabia Tanzin Prama和Julia Witte Zimmerman等人(佛蒙特大学)的研究给出了肯定的答案。该团队发现,大型语言模型不仅吸收了训练数据中的事实关联,还内化了人类的社会偏见,表现出明显的内群体偏好和外群体敌意,并成功开发出一种能够显著缓解此类偏见的新策略。


图片

 使用秩湍流散度 (RTD) 的异质分类图比较了由 LLaMA-3.1 生成的自由派和保守派人物语料库。左图显示了秩-秩直方图,右图显示了秩湍流散度图,以可视化两种阵营间词语使用差异。Credit: arXiv (2025). 


研究团队对GPT-4.1、DeepSeek-3.1等五个主流模型进行了全面评估。通过结合情感动力学和异类分类学(allotaxonometry,一种用于比较不同系统间等级分布差异的统计方法)分析发现,所有模型在默认状态下都倾向于通过语言表达“内群体团结”与“外群体敌意”。更有趣的是,当研究人员要求模型扮演特定政治立场的“人格”时,模型的偏见模式发生了系统性偏移:扮演“保守派”的模型表现出更强的外群体敌意,而“自由派”模型则表现出更强的内群体团结。此外,针对特定外群体的诱导性提示会使模型生成的敌对语言增加最高达21.76%。为解决这一问题,团队开发了名为ION的“内群体-外群体中和”策略,利用直接偏好优化(Direct Preference Optimization,一种无需奖励模型即可直接根据人类偏好数据优化策略的算法)进行微调,成功将模型的情感分歧降低了69%。

#大模型技术 #计算模型与人工智能模拟 #社会偏见 #算法伦理 #直接偏好优化


阅读更多:

Prama, Tabia Tanzin, et al. “Us-vs-Them Bias in Large Language Models.” arXiv:2512.13699, arXiv, 3 Dec. 2025. arXiv.org, https://doi.org/10.48550/arXiv.2512.13699


新研究揭示为何全能AI无法毁灭人类


自ChatGPT发布以来,关于人工智能可能毁灭人类的担忧甚嚣尘上。为了探究这一生存威胁是否真实存在,佐治亚理工学院的Milton Mueller教授结合其四十余年的信息技术政策研究经验,从社会、历史及技术角度对通用人工智能的概念进行了深入剖析,并指出这些恐慌主要源于对技术社会影响的误判。


图片

 人工智能相对于人类基准的性能,2012-2023 年。  Credit: Journal of Cyber Policy (2025).


该研究综合了计算机科学、经济学和哲学的视角,对被视为“超级智能”的通用人工智能进行了严谨的理论审查。Milton Mueller指出,目前科学界对“人类智能”及AGI的定义尚无定论。研究通过分析具体案例反驳了AI具备“自主性”的观点,例如在一款赛艇游戏中,AI选择绕圈刷分而非赢得比赛,这并非机器觉醒,而是系统奖励机制的漏洞,属于常见的协调差距(alignment gaps),完全可以通过重新编程进行修正。


此外,研究强调了物理定律对AI的限制。AI要实现所谓的“全能”,必须具备物理实体(如机器人)、能源供应及维护自身的基础设施,单纯的计算能力增长无法突破这些物理和经济限制。Mueller总结认为,AGI只是一个迷思,过度关注不存在的末日威胁会分散对现实治理问题的注意力。他建议政策制定者应依据具体应用场景,如美国食品药品监督管理局(Food and Drug Administration)监管医疗AI那样,制定针对性的行业规范,而非追求通用的AI法规。研究发表在 Journal of Cyber Policy 上。

#大模型技术 #跨学科整合 #科技政策 #通用人工智能 #数字治理


阅读更多:

Mueller, Milton. “AGI: The Illusion That Distorts and Distracts Digital Governance.” Journal of Cyber Policy, vol. 0, no. 0, Dec. 2025, pp. 1–18. Taylor and Francis+NEJM, https://doi.org/10.1080/23738871.2025.2597194


模拟人类视觉感知:AI视觉系统对抗攻击新方法提升模型鲁棒性


为了解决深度神经网络在面对恶意攻击时的脆弱性,Doshisha University的Masatomo Yoshida和Masahiro Okuda开发了一种名为IFAP的创新框架。该研究旨在通过生成更具隐蔽性和自然感的对抗样本,对AI视觉系统进行更有效的压力测试。结果表明,这种新方法不仅能成功欺骗AI模型,还能生成在视觉和频谱特征上与原始图像高度一致的扰动,为提升医疗诊断和自动驾驶等关键领域AI系统的安全性提供了新的评估工具。


图片

 IFAP 利用模型梯度生成对抗性扰动,然后在离散余弦变换 (DCT) 域中对其进行整形。与应用固定频率掩码的现有频率感知方法不同,IFAP 引入了一种基于输入图像频谱的输入自适应频谱包络约束。该约束引导扰动的全频谱轮廓与输入图像相符,从而在保持攻击有效性的同时,提高了所生成对抗样本的频谱保真度。Credit: Professor Masahiro Okuda / Doshisha University, Japan


现有的对抗攻击技术通常仅通过限制噪声幅度(Lp范数)来隐藏攻击,但这往往导致图像出现不自然的颗粒感,容易被基于频率的安全过滤器检测到。为了突破这一局限,研究团队提出了IFAP框架,利用离散余弦变换(DCT)技术,在频域内对攻击噪声进行整形。不同于以往使用固定频率掩码的方法,IFAP引入了输入自适应频谱包络约束,使添加的噪声能够自适应地匹配输入图像的整个频率分布。为了准确评估效果,团队还开发了名为频率余弦相似度(Freq_Cossim)的新指标,专门衡量噪声与原图在频谱轮廓上的匹配度。实验显示,IFAP生成的对抗样本不仅视觉上更自然,而且由于噪声与图像纹理高度融合,即使经过JPEG压缩或模糊处理等常见的图像清洗手段,攻击依然有效。这项研究表明,模拟人类感知的频率特性是设计下一代高鲁棒性AI模型的关键。研究发表在 IEEE Access 上。

#其他 #计算模型与人工智能模拟 #计算机视觉 #对抗样本 #AI安全


阅读更多:

Yoshida, Masatomo, and Masahiro Okuda. “IFAP: Input-Frequency Adaptive Adversarial Perturbation via Full-Spectrum Envelope Constraint for Spectral Fidelity.” IEEE Access, vol. 13, 2025, pp. 217504–18. IEEE Xplore, https://doi.org/10.1109/ACCESS.2025.3648201



意识与脑机接口


Nature:复旦团队受寿司启发研发发丝级柔性纤维芯片


现有的可穿戴设备往往依赖外部刚性芯片来处理数据,这限制了其在纺织品中的深度集成与应用。复旦大学的Huisheng Peng、Zhen Wang等研究人员组成的研究团队,开发出一种细如发丝的新型柔性纤维芯片。这项创新成果成功将高密度的计算能力集成到柔性纤维中,不仅解决了传统芯片易碎、无法弯曲的痛点,还为下一代独立运行的智能可穿戴系统奠定了硬件基础。


图片

 图片展示了 FIC 的结构。Credit: Nature (2026).


该研究从“寿司卷”的制作工艺中汲取灵感,摒弃了在平面刚性基板上构建电路的传统方法。研究团队首先在极薄的弹性薄片上构建电路,并覆盖一层保护性聚合物,随后将其卷成紧密的多层螺旋结构,形成纤维集成电路(Fiber Integrated Circuit, FIC)。这种独特的结构使得在保持纤维形态的同时,每厘米能封装高达10万个晶体管,其运算能力足以媲美标准计算机芯片。在严苛的耐用性测试中,该纤维芯片展现出惊人的稳定性:它能承受超过30%的拉伸、10万次弯折与摩擦,甚至在被一辆15.6吨重的集装箱卡车碾压后仍能正常工作。这种完全柔性的光纤系统无需外部处理器即可形成闭环系统,能独立处理信号并执行神经网络计算,为健康监测、智能服装以及脑机接口等前沿应用提供了全新的交互模式。研究发表在 Nature 上。

#疾病与健康 #脑机接口 #柔性电子 #智能纤维 #可穿戴设备


阅读更多:

Wang, Zhen, et al. “Fibre Integrated Circuits by a Multilayered Spiral Architecture.” Nature, Jan. 2026, pp. 1–8. www.nature.com, https://doi.org/10.1038/s41586-025-09974-0


Nature:每厘米10万晶体管:多层旋叠架构突破纤维电子算力瓶颈


纤维电子虽已具备供电、传感和显示功能,但长期缺乏核心的信号处理能力,阻碍了智能交互系统的构建。复旦大学的Zhen Wang、Ke Chen、Xiang Shi、Huisheng Peng及Peining Chen等人打破常规,成功研发出具备高密度集成电路的纤维器件,填补了这一关键空白。


研究团队创新性地提出了一种多层旋叠架构(multilayered spiral architecture),即先在平面基底上完成微纳加工,再将其卷曲成螺旋结构的纤维。这种方法使得纤维集成电路(FIC)的集成密度高达每厘米10万个晶体管。该器件不仅能处理数字和模拟信号,还能执行高识别精度的神经计算。在极端条件测试中,该纤维经受住了10000次循环弯曲、30%的拉伸、每厘米180度的扭转,甚至重达15.6吨集装箱卡车的碾压,性能依然保持稳定。这一突破实现了单根纤维内的闭环控制,无需外接笨重处理器,为脑机接口、智能织物及虚拟现实可穿戴设备等应用开辟了新路径。研究发表在 Nature 上。

#意识与脑机接口 #跨学科整合 #智能织物 #柔性电子 #纤维芯片


阅读更多:

Wang, Zhen, et al. “Fibre Integrated Circuits by a Multilayered Spiral Architecture.” Nature, Jan. 2026, pp. 1–8. www.nature.com, https://doi.org/10.1038/s41586-025-09974-0


意识即记忆:感知是对过去的模拟


我们当下的意识体验究竟是实时的感知,还是大脑构建的记忆?波士顿大学医学院的Andrew E. Budson、昆士兰科技大学的Hinze Hogendoorn以及多伦多大学的Donna Rose Addis联合进行了一项跨学科理论研究。他们整合了记忆、感知和神经学领域的最新发现,提出了一个颠覆性的综合理论,重新定义了意识的本质及其在大脑中的运作机制。


该研究通过综合三种不同的理论视角,提出由于神经信号处理存在不可避免的延迟,我们所认为的实时感知其实必然是错误的直觉。研究指出,大脑中的感知机制实际上是在毫秒到秒的时间尺度上,对过去、现在和未来进行持续的、可编辑的最佳估计。这意味着,意识感知与记忆之间并没有严格的界限,我们对当下的体验本质上是大脑对先前无意识感觉和决策的显性记忆。研究进一步强调,默认模式网络以及额顶叶控制网络和显著性网络不仅对记忆和模拟至关重要,也是产生意识的核心神经基础。这一理论认为意识的目的与显性记忆一致,即利用过去的信息来理解当下并规划未来。这种观点为解释意识的解剖学和生理学机制提供了统一的框架,表明意识的神经相关物可能遍布整个大脑皮层。研究发表在 Journal of Cognitive Neuroscience 上。

#意识与脑机接口 #神经机制与脑功能解析 #记忆机制 #认知科学 #感知


阅读更多:

Budson, Andrew E., et al. “Perception, Memory, Simulation, and Consciousness: A Convergence of Theories.” Journal of Cognitive Neuroscience, Jan. 2026, pp. 1–11. Silverchair, https://doi.org/10.1162/JOCN.a.2429


基于“观念运动理论”的下一代脑机接口,让AI直接读懂你的目标


传统的脑机接口要求瘫痪患者在大脑中费力地模拟具体的肌肉运动指令,这不仅认知负担重,且缺乏真实的“掌控感”。Christian Beste团队(德国德累斯顿工业大学)联合阿姆斯特丹自由大学和京都大学的研究人员,提出了一种颠覆性的设计范式。他们结合经典的心理学理论与最新的AI技术,构建了一种能够直接解读用户“预期目标”而非“动作细节”的自适应系统,旨在实现更自然、高效的人机交互。


该研究基于“观念运动理论”(Ideomotor Theory),认为人类的随意运动是由对“预期感觉结果”的激活所驱动的。研究团队提出,下一代脑机接口不应局限于解码运动皮层的肌肉指令,而应聚焦于感觉与顶叶皮层,直接解码大脑中关于“目标状态”(例如“手中握着苹果”的视觉或触觉预期)的信号。为了实现这一动作,系统引入了类似强化学习中的“世界模型”作为AI中介。在这个分层架构中,用户的大脑仅需产生高层的“意图”,而AI代理则负责在复杂的环境中规划最佳路径并执行具体的机械动作。这种设计不仅大幅降低了用户的学习成本,还能适应不同的外部设备。现有证据显示,即便是截肢患者,其大脑中关于身体部位的感觉表征依然可以通过深度学习技术进行重建,证实了该路径的可行性。研究发表在 Trends in Cognitive Sciences 上。

#意识与脑机接口 #脑机接口 #观念运动理论 #世界模型 #生成式AI


阅读更多:

Beste, Christian, et al. “Moving Intentions from Brains to Machines.” Trends in Cognitive Sciences, vol. 0, no. 0, Jan. 2026. www.cell.com, https://doi.org/10.1016/j.tics.2025.12.003


把脑电“藏”到耳后:超薄透气贴片实现高效脑机交互


如何让脑机接口像贴创可贴一样简单舒适?北京理工大学的Ying Sun、Weijia Liu及Guozhen Shen团队开发了一种超薄、透气的多通道耳后贴片,成功解决了传统脑电监测设备笨重、依赖导电凝胶的痛点。该研究通过工程化设计,在不牺牲信号质量的前提下,实现了对日常脑电活动的长时间稳定监测和基于意念的外部设备控制。


该团队采用直接注射打印技术,利用具有高导电性和亲水性的MXene(二维过渡金属碳/氮化物)材料制备干电极,构建了一种厚度仅约188.3微米的耳-计算机接口贴片。这种贴片具有优异的透气性和皮肤粘附性,即使在运动或长时间佩戴(10小时)后,仍能保持低阻抗和稳定的信号传输。在功能验证中,该贴片展现了惊人的准确性:在长达65分钟的疲劳诱发实验中,其对疲劳状态的识别准确率达到90.5%;在稳态视觉诱发电位(SSVEP)脑机接口任务中,受试者仅凭注视不同频率的闪烁目标,就能以93.5%的在线平均准确率发出指令,成功控制无人车完成复杂的路径行驶。这项工作将脑电监测从实验室推向了更轻量化的日常应用场景。研究发表在 Science Bulletin 上。

#意识与脑机接口 #脑机接口 #柔性电子 #MXene


阅读更多:

Sun, Ying, et al. “An Ultrasoft, Breathable, and Multichannel Ear-Computer Interface Patch.” Science Bulletin, Jan. 2026. ScienceDirect, https://doi.org/10.1016/j.scib.2025.12.042



整理|ChatGPT

编辑|丹雀 & 存源