重磅研究!广东医科大学张晶晶团队绘制首个斑马鱼脑血管发育的时空图谱,揭示血脑屏障形成的关键基因

第五届单细胞与空间组学论坛
图片

1月31日,广东医科大学张晶晶团队在国际知名期刊《Nature Communications》发表了一项重磅研究:绘制首个斑马鱼脑血管发育的时空图谱。该研究首次整合三维血管网络重建、单细胞转录组测序和空间转录组技术,系统绘制了斑马鱼胚胎至幼鱼阶段(3-11天)脑血管发育的高分辨率全景图谱,并鉴定出三个对血脑屏障完整性至关重要的新基因。

多维技术突破,揭示脑血管发育规律


图片

斑马鱼脑血管发育的时空解码策略

研究团队通过内皮细胞特异性转基因斑马鱼模型,结合激光共聚焦成像和三维重建技术,首次量化分析了早期脑血管网络的动态变化。研究发现,斑马鱼脑血管发育存在从外侧血管化向脑实质内血管生成的模式转变,其中中脑和后脑区域在3-11天呈现显著的血管重塑,而前脑血管在3-6天保持稳定,至11天出现快速生长。

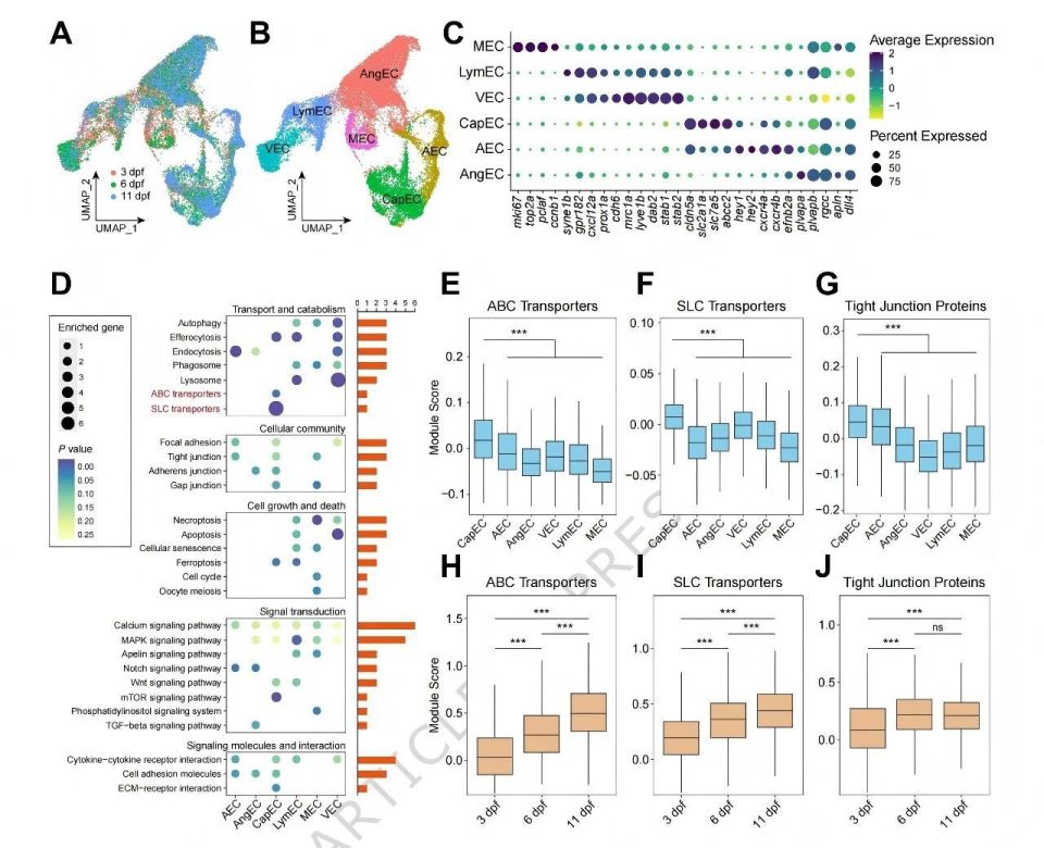
单细胞测序解析六类内皮细胞亚型


图片

斑马鱼脑血管发育过程中六种内皮细胞亚型的特异性特征

通过单细胞转录组测序,研究团队在脑血管内皮细胞中鉴定出6个功能各异的亚型:动脉内皮细胞、静脉内皮细胞、毛细血管内皮细胞、血管生成内皮细胞、淋巴管内皮细胞和有丝分裂内皮细胞。其中,毛细血管内皮细胞作为颅内血管的主要组成部分,特异性高表达ABC转运蛋白、溶质载体转运蛋白和紧密连接蛋白等功能模块,且其表达水平随发育阶段动态上升。

图片

斑马鱼与哺乳动物内皮细胞亚型的保守性

空间转录组精确定位细胞分布


图片

基于IISS技术的斑马鱼发育过程中脑血管网络内皮细胞类型定位

研究首次将改进型原位测序技术应用于全脑血管网络定位,成功构建了内皮细胞亚型的空间分布图谱。数据显示,毛细血管内皮细胞在颅内血管中占比超过50%,且在发育过程中逐渐富集于中脑和后脑的脑实质血管。有趣的是,同一血管段内可同时存在四种内皮细胞亚型,提示脑血管发育的高度复杂性。

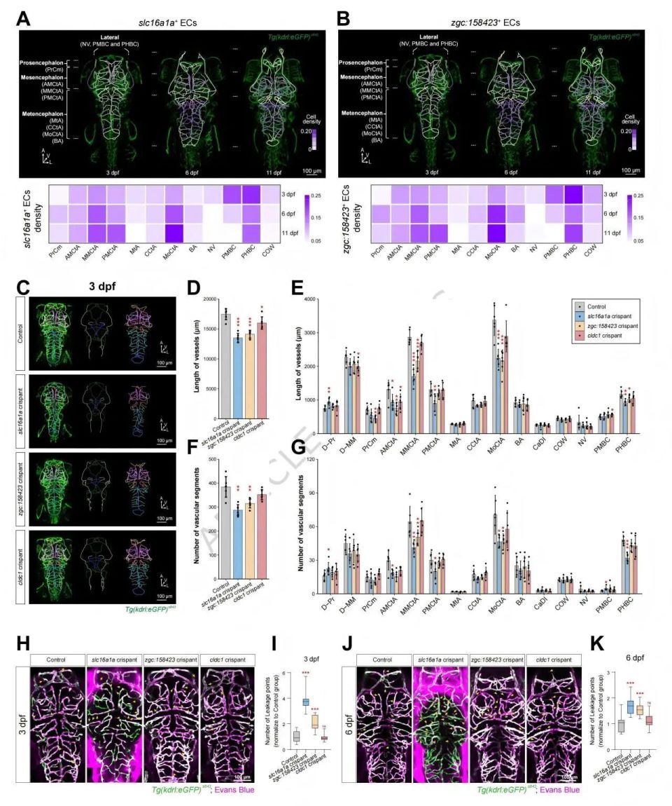
基因功能验证发现血脑屏障调控新靶点


图片

zgc:158423与slc16a1a代表基因对脑血管发育的影响

研究团队通过CRISPR/Cas9基因编辑技术,发现三个毛细血管特异性高表达基因(slc16a1a、zgc:158423和cldc1)对脑血管发育和血脑屏障功能具有关键作用。实验表明,slc16a1a和zgc:158423基因敲除后,斑马鱼出现脑血管结构异常和血脑屏障泄漏,而cldc1缺失则导致脑血管稳定性下降和出血风险增加。进一步分析人类基因组数据发现,其同源基因SLC16A1和SLC3A2与脑梗死、痴呆等神经系统疾病存在潜在关联。

跨物种比较分析显示,斑马鱼与哺乳动物(小鼠、人类)的脑血管内皮细胞在转录组层面高度保守,特别是在毛细血管功能模块的表达模式上呈现显著一致性。这一发现强化了斑马鱼作为研究脑血管发育和疾病模型的可靠性。

研究意义与未来展望


该研究通过多组学整合分析,首次在时空维度上连接了脑血管的基因表达、细胞类型和三维结构,为理解脑血管发育提供了全新视角。

这项成果不仅为脑血管疾病的研究提供了重要数据资源,未来还有望为血脑屏障相关药物递送策略和神经系统疾病治疗提供新靶点。


https://www.nature.com/articles/s41467-026-68995-z