申万宏观赵伟:旧制度的复兴,“沃什时代”的美联储

问AI · 沃什的缩表主张如何重塑美元信用?
本文转载自微信公众号:申万宏源宏观
文 | 赵伟、陈达飞、赵宇、王茂宇、李欣越    联系人 | 王茂宇
摘要
北京时间1月30日,特朗普宣布提名凯文·沃什(Kevin Warsh)接任美联储主席,引发市场热议“沃什时代”的美联储政策。为什么是沃什、他将如何重塑美联储?
一、热点思考:旧制度的复兴——“沃什时代”的美联储
(一)“沃什冲击”:特朗普选择沃什,美债收益率曲线“陡峭化”,美元走强
本次美联储主席提名历时较长,反映特朗普政府在忠诚度、降息立场、政策声誉、改革议程和华尔街影响力等多方面的艰难权衡。2025年8月-2026年1月底,最可能的“影子主席”在五位候选人中不断切换,或主要与面试的先后次序及媒体报道相关,并不代表真实概率。
2017年提名时期,市场对领跑候选人的预期也呈现较大波动,但波折程度远不及此轮。2017年11月特朗普提名鲍威尔之前,沃什提名预期一度领跑,直至10月初才被鲍威尔反超。反观此轮,哈赛特概率一度超过80%,远超上一轮水平,且沃什概率在最后一个月还曾被里德反超。
市场对不同候选人的“定价”显著不同。1)11月哈赛特概率飙升时,市场交易凸显对“独立性”的担忧;2)1月末里德概率飙升时,市场呈现“宽松-金发女郎”交易;3)1月30日,沃什概率飙升时,市场走出“紧缩交易”,美债利率、美元上升,金价、美股下跌。
(二)沃什的“标签”:降息“温和鸽派”,通胀与缩表“鹰派”,坚定维护独立性
特朗普为何选择沃什?兼具业界与美联储内部的高认可度,且与特朗普家族存在深厚关联。哈赛特高度忠诚,但市场担忧其“独立性”;沃勒虽具备较强的内部“认可度”,但可能是另一个鲍威尔;里德鸽派立场明确,但政治立场存疑,因曾向民主党总统候选人捐款。
沃什短期支持谨慎降息、中长期坚定维护美联储独立性。与其他候选人比较而言,沃什的宽松立场最靠后,独立性立场最靠前,后者具体体现在支持美联储推进大幅缩表。换言之,沃什认为美联储后续应实施“降息+缩表”的政策组合,贝森特对后者亦存在共识。
沃什主张的“缩表”意味着从“充足准备金”框架回归“短缺准备金”框架,这是一项系统工程,需从货币政策操作框架视角来理解。美联储资产负债表“完全正常化”,意味着退回到“短缺准备金”框架,这要求重塑金融监管规则、以改变金融机构的准备金需求函数。
(三)美元汇率是“胜负手”:美元与黄金互为“镜像”,沃什欲重塑美元的黄金价格
下一步,主席提名流程将经过参议院听证会,沃什填补米兰理事席位是最顺畅的路径。在5月15日鲍威尔卸任之前,沃什提名流程仍有充裕时间;若沃什接替米兰的席位,一旦参议院完成确认程序,沃什即可成为理事。在鲍威尔主席任期结束后,沃什可升任主席职位。
利率政策方面,“沃什时代”的美联储或更注重决策的“前瞻性”,这意味着逆风而行规则的回归。展望2026年,以通胀为线索,我们倾向于认为,鲍威尔任期内或难再降息,沃什执政后,6-9月是首次降息的时间窗口,年内累计降息1-2次。
从市场出发,“沃什时代”的美联储能否重振美元信用是最值得思考和关注的问题。无论是2025年还是2026年初以来,“弱美元”都是大类资产交易的一个核心主线。然而,沃什的个人标签或挑战这一共识,最终能否扭转这一共识,仍取决于美联储与特朗普政府的协同或博弈。
风险提示
地缘政治冲突升级;美国经济放缓超预期;美联储超预期转“鹰”
图片
报告正文
       北京时间1月30日,特朗普宣布提名凯文·沃什(Kevin Warsh)接任美联储主席,引发市场热议“沃什时代”的美联储政策。为什么是沃什、他将如何重塑美联储?
一、热点思考:旧制度的复兴——“沃什时代”的美联储
(一)“沃什冲击”:特朗普选择沃什,美债收益率曲线“陡峭化”,美元走强
北京时间1月30日,特朗普宣布提名Kevin Warsh(凯文·沃什)接任美联储主席。2025年8月以来,美联储主席领跑候选人历经“沃勒——哈赛特——沃什——里德——沃什”的轮动,反映特朗普政府在忠诚度、降息立场、政策声誉、改革议程和华尔街影响力等多方面的艰难权衡。
1)2025年8-9月,美联储理事沃勒提名概率领跑,维持在30-40%左右。其优势在于“鸽派”立场鲜明,兼具美联储内部人的“认可度”。沃勒在2025年7月FOMC例会上投下反对票,倾向降息25BP,与特朗普诉求契合。彭博社8月7日报道,特朗普顾问团队特别欣赏沃勒 “基于预测而非仅看当前数据”的政策态度;
2)2025年10月-2026年1月上旬,哈赛特提名概率超过沃勒,并持续领跑其他候选人,一度攀升至80%。“忠心”是其核心竞争力,但“认可度”是明显短板。11月末,多家媒体报道哈赛特是特朗普团队内部“头号人选”,特朗普亦数次公开赞扬哈赛特的政策立场。市场认为,哈赛特凭借与特朗普的亲密关系获得优势;
3)2026年1月中旬,美联储主席头号候选人在里德与沃什之间“反复横跳”,里德胜在“鸽派”立场鲜明,沃什在华尔街、美联储内部的“认可度”突出。2026年1月中旬,特朗普表示希望哈塞特留在国家经济委员会(NEC),结合其在12月中旬的言论“两个凯文(沃什和哈赛特)都很棒”,市场对沃什提名预期随之升温。与此同时,1月12号-1月24日,里德的提名预期后来居上,在1月最后一周一度反超沃什。特朗普1月20日表示与里德的会面“印象深刻”,并在达沃斯论坛透露遴选“可能只剩下一人”。但是,1月30日,沃什概率凭借白宫会晤+特朗普暗示“此人几年前就该在那”反超至90%以上,沃什兼具美联储履职经历与华尔街从业背景的优势,为其赢得了远超其他候选人的市场与官方双重认可度。
图片
图片
2017年上一轮美联储主席换届时期,市场对领跑候选人的预期也呈现较大波动,但其波折程度远不及此轮换届。2017年11月特朗普正式提名鲍威尔之前,6-9月市场普遍认为耶伦与沃什的提名概率居前;直至10月初,市场才确认鲍威尔的提名概率跃居首位(50%以上)。反观本轮美联储换届,哈赛特的提名预期长期领跑,概率一度升至 80%,远高于上一轮。而沃什的提名概率直至提名前一个月,还曾被里德反超。
图片
图片
不同候选人提名概率上升时期,市场交易形态截然不同。
1)2025年11月末,哈赛特提名概率飙升时期,市场对“独立性”担忧提升。期间,10Y美债利率逐步从11月前期的回落趋势扭转为上行,美元指数加速回落,金价上行,美股上涨趋缓,呈现迷你版“股债汇三杀”;
2)1月20日至1月29日,里德提名概率提升,市场呈现“宽松-金发女郎”交易。期间标普500小幅上涨,10Y美债利率、美元指数趋弱,黄金上涨,呈现“宽松-金发女郎”交易,对应其市场特色“鸽派”立场;
3)沃什提名概率飙升时,市场呈现“紧缩交易”,提名落地后,市场交易中长期的“政策信誉”。北京时间1月30日早上8点,博彩市场上沃什提名概率开始上行,对应特朗普表示即将宣布主席人选。市场表现为美债利率曲线陡峭化、美元指数上行、金价下行。北京时间1月30日晚上7点50分,特朗普正式宣布提名沃什为美联储主席,美元指数、10Y美债利率在短暂回落后反弹,黄金价格冲顶回落——先交易短期的“降息预期”,后交易中长期的“政策信誉”。 
图片
图片
图片
图片
图片
图片
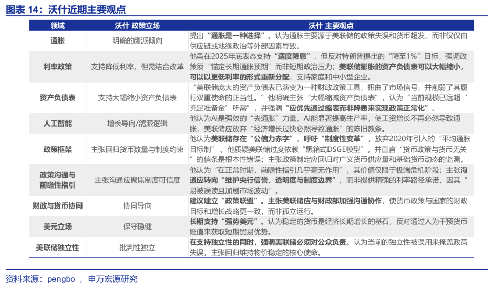
(二)沃什的“标签”:降息“温和鸽派”,通胀与缩表“鹰派”,坚定维护独立性
在一众立场偏鸽的主席候选人中,特朗普为何选择沃什?兼具业界与美联储内部的高认可度,且与特朗普家族存在深厚关联。此轮美联储主席筛选中,特朗普对 “降息”有强烈的诉求——降低美国民众生活负担(买房、买车、还贷)、刺激经济增长、减轻政府付息压力。沃什的货币政策立场相对其他候选人偏鹰,2017年美联储主席提名中,他也正因这一立场不敌鲍威尔,此番特朗普选择沃什,背后是对各候选人综合条件的全面权衡。市场认为,哈赛特缺乏“独立性”,若出任美联储主席,容易引发“股债汇三杀”;沃勒虽身为美联储内部人士,但与特朗普关系不强,可能是另一个“鲍威尔”;里德秉持的实用主义获市场认可,且明确持鸽派立场,但其曾向民主党人士及特朗普的党内对手捐款的经历,其政治立场存疑。反观沃什,此次提名中他已明确表态支持降息、独立性,加之其本身在金融市场与美联储体系内积累的高认可度,再叠加家族层面与特朗普的深厚联系,多重优势叠加之下,沃什“脱颖而出”。
图片
图片
图片
沃什短期支持谨慎降息、中长期坚定维护美联储独立性。与其他候选人比较而言,沃什的宽松立场最靠后,独立性立场最靠前。沃什的谨慎降息立场,在其今年 “通胀是一种选择” 的表态中鲜明体现,这也与他 2006-2011 年担任美联储理事期间的核心政策关注点一脉相承。在央行独立性层面,其核心理念是 “各司其职”,坚持货币归货币、财政归财政,这一点的具体体现是,他明确支持美联储未来推进大幅缩表。换言之,沃什认为美联储后续应实施 “降息+缩表” 的政策组合,并推动美联储开展 “制度性变革”,主张让货币政策回归货币数量调控与制度约束的框架。值得关注的是,美国财长贝森特此前也批评过美联储过往过度扩张资产负债表的行为,且主张限制非常规货币政策工具的使用,与沃什的上述政策主张不谋而合。
图片
图片
沃什主张的“缩表”意味着从“充足准备金”框架回归“短缺准备金”框架,这是一项系统工程,需从货币政策操作框架视角来理解。目前,美国上一轮QT刚刚结束,如果要让美联储资产负债表大幅收缩,“完全正常化”,意味着要从当前的“充足准备金”框架退回至2008年GFC之前的“短缺准备金”框架。要达到这一点,不但要求重塑金融监管规则、以改变金融机构的准备金需求函数,美联储还需要减少其持有的债券规模。但是,美联储持有的美债久期偏长,贸然行动会造成期限溢价飙升。因此,美联储资产负债表的“完全正常化”或将是一个非常漫长的过程,可“善意忽视”其市场含义,如同2022年宣布QT也未对市场形成实质性冲击一样。
图片
图片
(三)美元汇率是“胜负手”:美元与黄金互为“镜像”,沃什欲重塑美元的黄金价格
下一步,美联储主席提名流程将经过参议院听证会,以及投票确认。美联储主席提名流程需经过总统提名、参议院听证、确认。从历史经验来看,美联储麦凯布、米勒均因政治压力离职,继任两者的马丁、沃尔克从总统提名至参议院投票通过分别仅花了6天、8天,其余主席流程往往需要花60-100天。换言之,在 2026年5月15日鲍威尔主席任期正式届满前,沃什的提名流程仍有充足时间推进。从流程推进难度来看,沃什兼具华尔街与美联储的复合经验,或使其在参议院听证环节的推进更为顺畅,但仍需关注听证会内容,以分析未来具体政策导向。
图片
图片
沃什填补米兰的理事席位可能是当前最顺畅的路径。由于沃什目前并非美联储现任理事,要担任美联储主席,他必须先成为理事会成员。米兰的理事任期将于2026年1月31日到期,在继任者获得参议院确认前,米兰可继续留任。若沃什接替米兰的理事席位,一旦参议院完成确认程序(理事+主席),沃什即可成为理事;随后,在鲍威尔主席任期于5月到期后,沃什可升任主席职位。
图片
图片
利率政策方面,“沃什时代”的美联储或更注重决策的“前瞻性”,这意味着逆风而行规则的回归。2026年上半年,在减税脉冲、关税传导“最后一公里”影响下,美国经济特征或为增长加速、就业企稳、通胀磨顶,美联储或暂停降息。这段时间内沃什还尚未正式进入美联储,对于货币政策影响不大;2026年下半年,美国或将进入“去通胀”阶段。在沃什正式成为美联储主席后,鉴于沃什认为关税的通胀效应是“一次性”的,主张货币政策应具有“前瞻性”。仅以通胀为线索,我们倾向于认为,6-9月或首次降息,年内累计降息1-2次(比市场定价略鹰)。
从市场出发,“沃什时代”的美联储能否重振美元信用是最值得思考和关注的问题。无论是2025年还是2026年初以来,“弱美元”都是大类资产交易的一个核心主线。然而,沃什的个人标签或挑战这一共识,最终能否扭转这一共识,仍取决于美联储与特朗普政府的协同或博弈。
图片
图片
图片
风险提示
1、地缘政治冲突升级。俄乌冲突尚未终结,地缘政治冲突可能加剧原油价格波动,扰乱全球“去通胀”进程和“软着陆”预期。
2、美国经济放缓超预期。关注美国就业、消费走弱风险。
3、美联储超预期转“鹰”。若美国通胀展现出更大韧性,可能会影响美联储未来降息节奏。
图片