看着健康却突然猝死?这种心脏病盯上年轻人,科学家终于找到救命方法 | 本周论文推荐

生物 · 医学


图片

@学术经纬

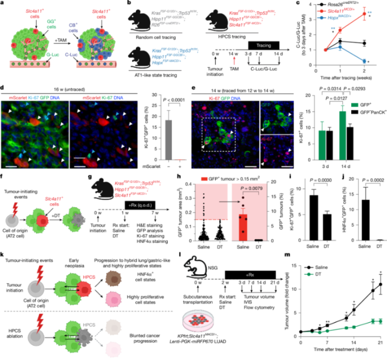
《自然》:决定癌症命运的细胞找到了!肿瘤恶化、耐药都少不了它

Nature


图片

@加利福尼亚大学圣迭戈分校

看着健康却突然猝死?这种盯上年轻人的心脏病,科学家终于找到救命方法

Circulation: Heart Failure


图片

@生物世界

Nature:把孩子送到托儿所,会彻底改变他们的肠道菌群

Nature


图片

@生物世界

Cell重磅:鲁友明团队揭示癌症对抗阿尔茨海默病的机制,带来全新治疗思路

Cell


图片

@生物世界

BMJ:GLP-1类减肥药效果虽好,但反弹更快!停药后一年多后体重和心血管指标就恢复如初

The BMJ


图片

@环球科学

它靠“能忍”成为最长寿脊椎动物:青春期心脏就严重病变,也不耽误活到四百岁

Nature Communications



数理 · 天文



@巴塞尔大学

远距离纠缠原子作为单一传感器,实现了惊人的测量精度

Science


图片

@杜伦大学

宇宙最神秘“隐形框架”被看见了!科学家绘出最清晰暗物质分布图

Nature Astronomy


图片

@美国国家光学-红外天文研究实验室

观测6.69亿个星系后,科学家发现宇宙膨胀“不对劲”

arXiv


图片

@环球科学

辛苦观测7年,科学家终于发现太阳是一只生气的河豚

The Astrophysical Journal Letters



@机器之心

推翻150年数学直觉:数学家烧坏几台笔记本,解决几何拓扑难题

Publications mathématiques de l'IHÉS



计算机 · 人工智能


图片

@机器之心

LeCun、谢赛宁团队重磅论文:RAE能大规模文生图了,且比VAE更好

arXiv


图片

@机器之心

清华姚班校友刘壮团队再发力,无需归一化的Transformer性能进化

arXiv


图片

@PaperWeekly

Transformer作者带队,Sakana AI连发三文:彻底重构长文本的记忆机制

arXiv



化学 · 材料


图片

@纳米人

填补空白!复旦大学,最新Nature!

Nature


图片

@纳米人

原位STEM+机器学习,成就一篇Nature Materials!

Nature Materials


图片

@纳米人

成会明院士团队,Nature Nanotechnology!

Nature Nanotechnology




封面图来源:Unsplash

图片