川大教授、著名魏晋南北朝史研究专家方北辰病逝 曾登央视《百家讲坛》主讲三国名将

问AI · 方北辰如何让三国历史贴近大众生活?

图片

2020年6月方北辰在名人大讲堂(摄影:陈羽啸)

封面新闻记者 张杰

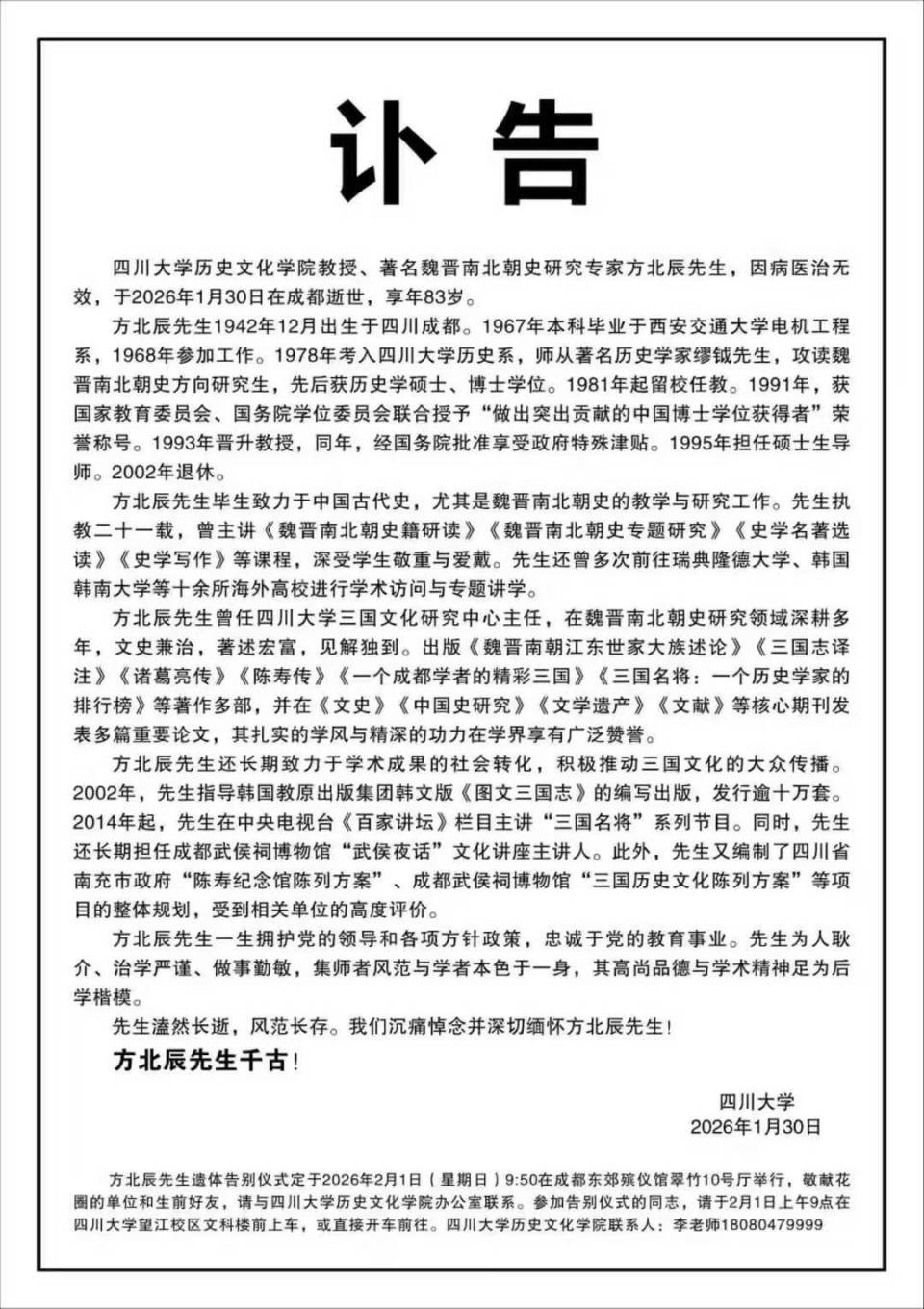
1月30日,四川大学对外发布讣告:四川大学历史文化学院教授、著名魏晋南北朝史研究专家方北辰先生,因病医治无效,于2026年1月30日在成都逝世,享年83岁。1月31日晚,天地出版社官方微信公众号发布推文《送别方北辰先生》。

图片

川大发出的讣告(图来自天地出版社)

从电机工程到史学大家:

执教川大廿一载,深耕魏晋南北朝史

讣告中详细介绍了方北辰先生的生平和学术成就:1942年12月出生于四川成都。1967年本科毕业于西安交通大学电机工程系,1968年参加工作。1978年考入四川大学历史系,师从著名历史学家缪钺先生,攻读魏晋南北朝史方向研究生,先后获历史学硕士、博士学位。1981年起留校任教。方北辰先生毕生致力于中国古代史,尤其是魏晋南北朝史的教学与研究工作。执教二十一载,他曾主讲《魏晋南北朝史籍研读》《魏晋南北朝史专题研究》《史学名著选读》《史学写作》等课程,深受学生敬重与爱戴。

方北辰先生曾任四川大学三国文化研究中心主任,在魏晋南北朝史研究领域深耕多年,文史兼治,著述宏富,见解独到。出版《魏晋南朝江东世家大族述论》《三国志译注》《诸葛亮传》《陈寿传》《一个成都学者的精彩三国》《三国名将:一个历史学家的排行榜》等著作多部,其扎实的学风与精深的功力在学界享有广泛赞誉。

图片

2020年6月方北辰在名人大讲堂(摄影:陈羽啸)

从学术殿堂到大众课堂:

致力传统文化普及,让三国历史鲜活生动

方北辰先生长期致力于学术成果的社会转化,积极推动三国文化的大众传播。2002年,他曾指导韩文版《图文三国志》的编写出版,发行逾十万套。2014年起,先生在中央电视台《百家讲坛》栏目主讲“三国名将”系列节目。同时,先生还长期担任成都武侯祠博物馆“武侯夜话”文化讲座主讲人。此外,先生又编制了四川省南充市政府“陈寿纪念馆陈列方案”、成都武侯祠博物馆“三国历史文化陈列方案”等项目的整体规划,受到相关单位的高度评价。

特别值得一提的是,2020年6月22日,方北辰先生曾受邀来到四川省图书馆,登上由中共四川省委宣传部主办,四川日报报业集团(封面新闻、华西都市报)承办的名人大讲堂,他以《三国时代:文化思想的创新》为题,从诸葛亮到曹丕,勾勒出众多三国时期的“最强大脑”,深受观众喜爱。2020年9月12日,“封面开讲了·云讲座”第12期名为“解读诸葛亮的人生谜题”的分享会上,方北辰教授围绕他的新书《诸葛亮传》,解答数个关于诸葛亮的有趣谜团,剥落古今演义对诸葛亮的神化和虚构,为读者还原一个历史上真实的、有血有肉的诸葛亮。

图片

天地出版社微信公众号发推文《送别方北辰先生》(公众号截图)

先生之风,山高水长。在推文《送别方北辰先生》中,天地出版社提到,曾与方北辰先生两度携手,先后推出“四川历史名人丛书·传记系列”之《诸葛亮传》《陈寿传》,两部著作凭借扎实的史料根基、精当的考据辨析与通俗晓畅的叙事笔触,让历史名人的精神风骨与时代价值鲜活重现,不仅成为该系列的重要作品,更广受学界同仁、广大读者的喜爱与推崇。从书稿构思到定稿付梓,先生多次亲力批阅校改,其精益求精的治学态度令人敬佩;先生待人接物温厚谦和、平易近人,更让每一次沟通如沐春风。方北辰先生以深厚的学养与真挚的史笔,为读者架起了通往历史深处的桥梁。先生的离去是史学界的重大损失,而先生留下的著作与风范,将长久地温暖后来者的治学道路。

图片

《诸葛亮传》(图来自天地出版社)

曾面向大众读者写作

出版《诸葛亮传》《陈寿传》

天地出版社副总编李镕宸向封面新闻记者介绍,《诸葛亮传》以正史为据,以诸葛亮的生平为脉络,围绕多个关于诸葛亮的谜团,严谨、客观、详细地梳理了诸葛亮的生平和历史功绩,生动再现了诸葛亮真实鲜活的传奇人生。《诸葛亮传》所属的“四川历史名人丛书·传记系列”曾入选四川省2017-2018年度重点出版规划项目,入选发展振兴四川出版重点图书规划(2017—2021),荣获“2020年度文轩好书”。

图片

《陈寿传》(图来自天地出版社)

在《陈寿传》中,方北辰先生主要讲述了陈寿的生平事迹以及著述《三国志》留下蜀汉历史记载的重要贡献。本书从陈寿的家世生平入手,重点叙述了他在三国蜀汉的人生经历,以及他融合了“以人为本”“弘毅宽厚”“赏罚必信”的治蜀理念和蜀地儒学、经学而写成《三国志》的过程,为我们了解蜀汉历史和巴蜀历史文化传承提供了生动的文本。该图书所属的系列图书入选四川省2022-2023年度重点出版规划项目。