别只看数字!已逼近业绩底部,广汽转型改革红利期在不远处 | 明镜pro

图片


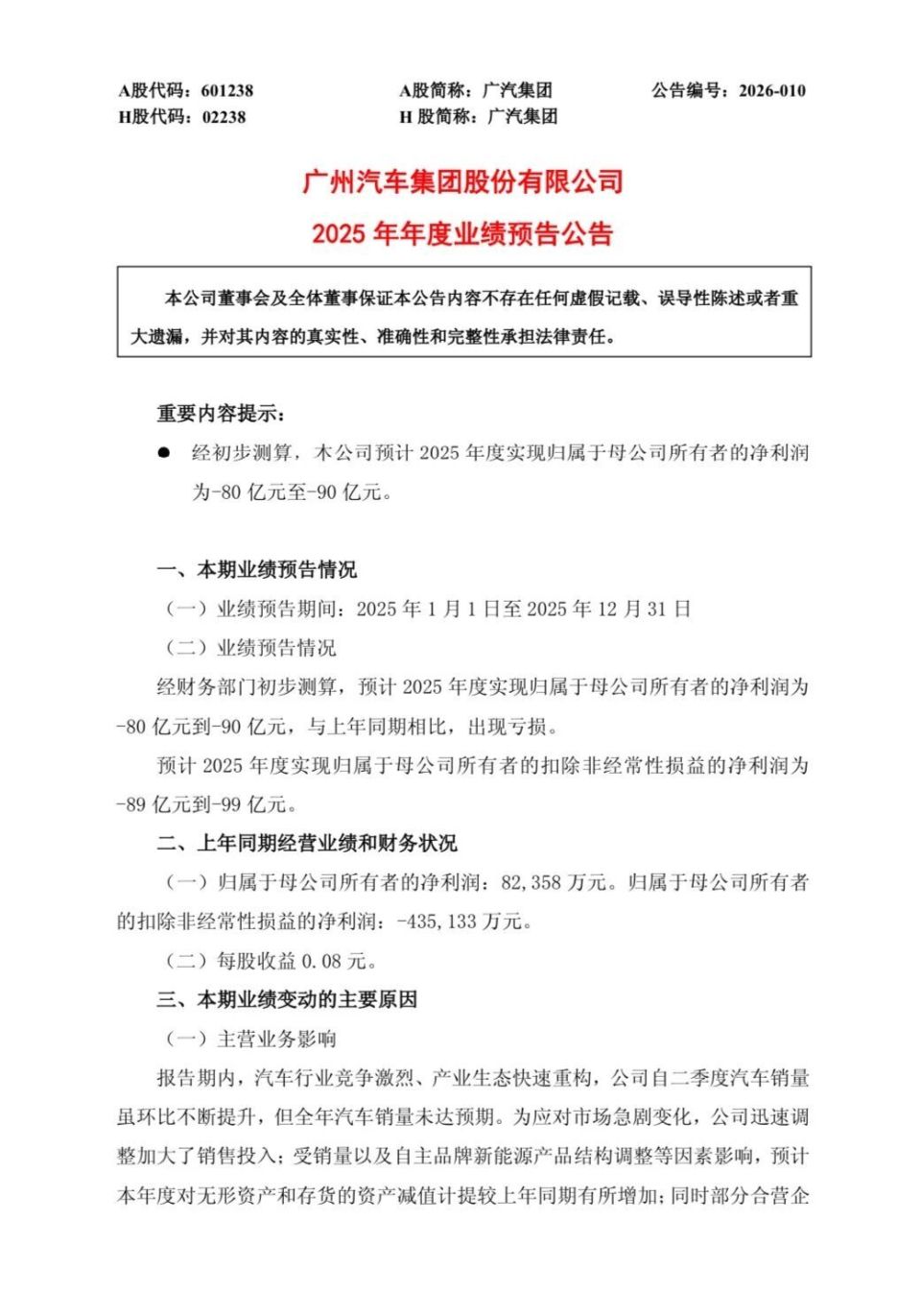
广汽在130日晚间发布了2025年的业绩预告,从数字来看这个业绩确实并不好看。


根据广汽集团(601238)公告,该公司预计2025年度实现归属于母公司所有者的净利润为负数,与上年同期相比,出现亏损。该公司预计2025年度实现归属于母公司所有者的扣除非经常性损益的净利润同样为负数。上年同期归属于母公司所有者的净利润为8.24亿元,归属于母公司所有者的扣除非经常性损益的净利润为-43.51亿元。


如果数字上来看,亏损扩大了一倍,很多人会直接生出一个疑问:广汽怎么了,广汽还能从坑里爬出来吗?要回到这个问题,首先要回到另外两个问题:广汽在做什么,广汽后续要做什么。只有搞清楚这两个问题,才能清晰明白为什么广汽现在会亏损这么多,后续能不能扭亏或者是回到巅峰。才能重新建立起对这家公司的信心。


图片


尽管没有财报的细致信息披露,但广汽当下的利润减少核心原因有三个:第一、合资品牌的贡献度降低,以往广汽丰田广汽本田都是广汽的利润奶牛,2025年广汽丰田销量回升,增长2.44%,但广本尚未企稳,广汽投资收益降低


其次,在研发上大举投入,进入转型的高投入期。财报数据来看,广汽集团的研发投入呈现逐年增长的趋势。例如,2024年广汽集团研发投入合计75.08亿元,2023年为83.88亿元,2022年研发投入为65.26亿元。而在2025年,广汽对研发的整体规划是100亿元。在亏损中,有很大一部分是战略性的亏损,这是必要的。为什么这么说?


财报显示,广汽目前在研发上的重点投入领域:智能辅助驾驶、智能座舱、电子电气架构等关键领域,这些领域是当前汽车行业的技术热点和竞争焦点。因此,后续广汽能不能在市场中突出重围,当下的投入是关键。这是“勒紧裤腰带”都要做的事情。


第三,新品牌建设的费用。这个主要是在启境上。作为在2025年诞生的新项目,同时也是广汽重中之重的项目,集中广汽最好的资源。这个新品牌的投入量级是其他品牌不能比拟的。此外,对于昊铂的投入,也是对新品牌的建设费用之一。


图片


其实如果这样来看,广汽的亏损在控制中,属于转型阵痛。那么,接下来广汽集团要做什么事情,机会点在哪里?或者说,盈利从哪里来。要实现盈利,一方面是开源,另一方面是节流。广汽从2024年开始,就已经是双管齐下,把钱花到刀刃上。


从节流来看,广汽在去年宣布“已经进入了‘战时状态’”,并推动具体行动落地。自2024年启动“番禺行动”以来,广汽将总部迁至生产一线,通过IPD流程重构研发体系,目标将产品研发周期从26个月压缩至18-21个月,研发成本降低10%以上。同时设立“变革与流程管理办公室”,搭建矩阵式架构提升决策效率,推动“节流提效”落到实处。


目前,尚未披露这一成果带来的实际降本效果,但从整体来看,肯定会逐步在运营中产生作用。


其次,事业部合并。去年1218日,广汽正式启动自主品牌BU改革,此次改革并非简单的品牌合并。具体的措施是,原本独立运营的昊铂与埃安品牌纳入同一事业部统筹管理;传祺BU单独,聚焦燃油车“油电同质”转型与新能源布局;与华为乾崑联手打造的启境品牌则以独立运营模式,专攻高端智能汽车赛道。这意味着在品牌上会减少不必要的支出,其实也意味着在资源投入上的战略聚焦。


开源上,在自主和合资板块都有起色。合资板块,广汽丰田的新能源汽车已经逐步有了规模,后续预计能够在销量上重新回到百万规模,这意味着在利润上广汽丰田能够增加其贡献。


图片


而在自主板块上,作为销量基石的是埃安和传祺,130日,官方媒体报道称,广汽埃安1月份终端销量预计增长超50%。虽有春节假期等干扰因素,但在整体市场面临较大承压情况下,该成绩也说明了昊铂埃安BU改革效果开始初显。昊铂埃安BU实现双品牌一体化运营,正是为了打造一个能对商业成功负全责的敏捷组织,以应对这场体系化对决。


在产品层面,2026年将是“大年”,昊铂将推出旗舰轿车A800与重磅SUV S600;埃安则将有包括埃安N60在内的两款全新车型上市,而未来3年双品牌将构筑超30款全新车与改款车的强大组合。所以,随着新产品的到来,埃安昊铂预计是可以冲击月销5万辆以上的。到这个规模之后,预计就可以实现盈利了。


传祺品牌坚持“高规同价”策略,将高端电动科技导入MPVSUV市场;同时保留“智电新燃油”满足多元需求。此前传祺已经有了盈利,而后当昊铂与传祺都实现盈利之后,广汽的整个盈利结构就会实现转型,彻底告别之前依赖于合资的局面。


广汽在2026年的突破点是启境。启境是华为乾崑生态的品牌之一,但是注意的是,目前只有两个“境”。资源上来看还是有不错的稀缺性。启境首款猎装轿跑也已进入上市倒计时,进一步补强了高端市场布局。特别是这种产品的高溢价能力,对于企业来说具有不错的想象空间。比如目前华为系的五界,在市场和盈利上的表现都非常强势。


图片


在市场拓展上,海外是一个重点方向,确定性比较大。在2025年广汽自主品牌海外销量同比增长47%,新拓展16个市场。2026年,集团为海外业务定下了“确保25万辆,冲刺30万辆”的进取目标。在多方力量的共同努力之下,广汽在2026年的销量基本确定会处于回升之中。这也是其业绩回暖的基础。


2026年,广汽的改革还会继续进行细微调整,但整体的方向和基本架构已经完成,改革进入收官阶段。这也意味着,最快2026年下半年,或者2027年广汽是可以兑现改革成果的。实际上,如果我们看行业中的车企,在转向中都有2-3年的低谷期,在业绩上会遭遇到非常大冲击,但是一旦调整结束,恢复也是相当迅速。


以同样在这两年开启转型的上汽为例。上汽集团近日发布2025年业绩预告,预计归属于母公司所有者的净利润达90亿至110亿元,同比增长438%558%,扣非净利润也实现扭亏为盈。而业绩大幅增长主要得益于三方面:组织上成立“大乘用车执管会”,优化流程、降本增效,“三费”显著下降;技术上加速转化成果,全年海外销量达107.1万辆,MG品牌在欧洲表现亮眼。


而在最艰难的2024年,上汽营业收入为6140.74亿元,同比下降15.44%;归母净利润为16.66亿元,同比下降88.19%;扣非归母净利润为-54.09亿元,同比下降153.85%。这个数字比现在的广汽更冲击,而如今转身完成的上汽很快将回到一哥位置。今天广汽,又何尝不是昨天的上汽?