CDM月评(26年01月·第一百期)

图片

各位专家同道好,本期CDM月评(第一百期)将分享近期的门静脉高压诊疗领域6篇文献(诊断监测3篇,多学科治疗3篇)。本期特邀月评专家:中国药科大学新药研究中心戴量教授,安徽医科大学第一附属医院超声科董丙田博士,上海交通大学医学院附属仁济医院消化内科顾闻怡博士。

图片

01

每周一次pemvidutide与安慰剂治疗代谢相关脂肪性肝炎的安全性与疗效(IMPACT):一项多中心、随机、双盲、Ⅱb期研究的24周结果

Noureddin M, Harrison SA, Loomba R, Alkhouri N, Chalasani N, Sheikh MY, Tomah S, Gutierrez JA, Urbina S, Suschak JJ, Brown R, Odili O, Yang J, Keeton S, Neff G, Mena E, Roberts MS, Browne SK, Harris MS. Safety and efficacy of weekly pemvidutide versus placebo for metabolic dysfunction-associated steatohepatitis (IMPACT): 24-week results from a multicentre, randomised, double-blind, phase 2b study. Lancet. 2025 Dec.

GLP-1/胰高糖素(glucagon)双受体激动剂(如pemvidutide)在治疗代谢相关脂肪性肝炎(MASH)方面显示出潜在价值。近日,来自美国德克萨斯州休斯顿市休斯顿研究所的Mazen Noureddin等人评估了pemvidutide治疗24周后,对活检证实且纤维化分期为F2-F3的MASH患者MASH缓解及纤维化改善的影响。相关内容发表在The Lancet杂志上。

IMPACT是一项正在进行的、为期48周的国际多中心、随机、双盲、安慰剂对照、Ⅱb期临床试验,纳入活检证实的MASH且纤维化分期F2或F3的患者。来自美国与澳大利亚83个研究中心的受试者按1:2:2随机分配,接受每周一次皮下注射pemvidutide 1.2 mg或1.8 mg(均无需剂量递增),或安慰剂。主要终点为:在意向治疗(ITT)人群中,24周时达到(1)MASH缓解且纤维化不恶化,或(2)纤维化至少改善1个分期且MASH不恶化。

结果显示,2023年7月27日至2025年4月29日期间,共筛查1 557例,最终212例随机入组。24周时,“MASH缓解且纤维化不恶化”的比例在安慰剂组为20%(18/86),在pemvidutide 1.2 mg组为58%(24/41;与安慰剂差异38%,95%CI:21~56;P<0.0001),在1.8mg组为52%(45/85;差异32%,95%CI:19~46;P<0.0001)。

而“纤维化至少改善1个分期且MASH不恶化”方面,安慰剂组为28%(24/86),1.2 mg组为33%(13/41;差异5%,95%CI:-13~22;P=0.59),1.8 mg组为36%(30/85;差异8%,95%CI:-6~22;P=0.27),提示24周时该共同主要终点中的纤维化改善部分尚未达到统计学显著。

安全性方面,1.2mg组的不良事件发生率为78%(32/41),1.8 mg组为81%(69/85),安慰剂组为67%(58/86),多数为轻度或中度。因不良事件停药的比例分别为:1.2 mg组0%,1.8 mg组1%(1/85),安慰剂组2%(2/86),pemvidutide总体耐受性良好。

因此,本研究认为在24周时,pemvidutide达到了共同主要终点中的“MASH缓解且纤维化不恶化”,但尚未达到“纤维化改善且MASH不恶化”。研究团队计划开展更长疗程的试验以明确其抗纤维化效应。

图片

简评丨董丙田

安徽医科大学第一附属医院超声科

该Ⅱb期研究从1 557例筛查者中纳入212例F2-F3、活检证实的MASH患者,评估每周一次、无剂量滴定的GLP-1/胰高血糖素双激动剂pemvidutide 1.2/1.8 mg对比安慰剂的24周组织学与安全性。结果显示,24周显著提升“MASH缓解且无纤维化恶化”比例(58%/52% vs. 20%;P<0.0001),提示更快的抗炎减脂临床信号;但纤维化改善终点尚未显著(36% vs. 28%;P≤0.27),说明抗纤维化效应仍需更长周期验证。

在次要终点层面,药物带来NAS下降、MRI-PDFF肝脂减少(相对下降58% vs. 11%)、cT1显著降低、ELF/LSM/Pro-C3与FIB-4改善、ALT/AST下降、体重与腰围减少(约5%~6%)。即使无剂量滴定,其耐受性良好,停药率<2%且与安慰剂相当甚至更低,支持其药代特征在提升患者依从性和真实世界可及性方面可能具备优势。

该研究提示:(1)MASH炎症/肝脂改善早于纤维化逆转,组织学缓解与纤维化结局存在时间差,抗纤维化获益需48~72周及更长周期验证;(2)每周一次、无剂量滴定的给药策略更易起始,有望提升真实世界依从性;(3)未来疗效评估需更敏感的定量终点(如AI-PCAF、胶原生成动态及肝脏微循环/血流动力学指标),以阐明生物标志物改善与纤维化组织学变化不同步的早期矛盾。

02

适应不良的应急粒细胞生成预示着失代偿期肝硬化住院患者预后不良

Aguilar F, Lozano JJ, Clària J, Reinartz Groba SN, Richter M, Jiménez-Gracia L, Grange P, Jolly A, Praktiknjo M, Sánchez-Garrido C, Uson Raposo EM, García-Torre B, Laleman W, Gómez-Cabrero D, Palomino-Echeverria S, Iglesias EH, Farias AQ, Marciano S, Caraceni P, Trebicka J, Cerutti A, Arroyo V, Heyn H, Nieto JC, Soehnlein O, Rautou PE, Moreau R; DECISION Consortium. Maladaptive emergency granulopoiesis predicts poor outcomes in patients hospitalized with decompensated cirrhosis. J Hepatol. 2025 Nov.

对于入院时处于急性失代偿期肝硬化(ADC)、但尚未发生慢加急性肝衰竭(ACLF)的患者,全血转录组分析是否能够揭示某些免疫细胞异常,从而筛查出那些随后将进展为ACLF的个体,目前尚不明确。近日,来自西班牙巴塞罗那巴塞罗那大学的Ferran Aguilar等人,探索了这一问题,相关成果发表在Journal of Hepatology杂志上。

本研究分析了1 260例ADC且入院时无ACLF患者在入院(基线)采集的全血RNA测序(RNA-seq)数据。主要结局为入院后第28天内发生ACLF。结果发现,共有124例(9.8%)患者在28天内发展为ACLF,研究将其界定为入院时处于ACLF前期(pre-ACLF)状态。与非pre-ACLF患者相比,pre-ACLF患者呈现应急粒细胞生成(EG)被激活的特征,包括:中性粒细胞增多;STAT3及其下游靶基因CEBPB(编码驱动EG的关键转录因子)上调;与未成熟及成熟中性粒细胞相关的基因表达上调;以及循环IL-6升高(IL-6为STAT3-CEBPB轴的激活因子)。

此外,pre-ACLF患者还表现出与低密度中性粒细胞及粒细胞型髓源性抑制性细胞(G-MDSCs)相关基因的上调;上述细胞亚群已知可抑制淋巴细胞功能,提示其EG具有失适应性(maladaptive)特征。无论患者是否存在、或存在何种临床可见诱因,基线期均可观察到这种失适应性EG表型。研究采用加权基因共表达网络分析(WGCNA)识别出22个基因模块及其对应的模块特征基因。在调整后的时间-事件分析中,代表“中性粒细胞分化与免疫抑制”模块及“细胞增殖”模块的特征基因水平升高,均与ACLF发生风险增加独立相关。此外,pre-ACLF患者在住院期间发生新发感染的比例亦高于非pre-ACLF患者。

因此,对于入院时无ACLF的ADC患者,入院即刻的全血转录组分析显示,那些在28天内进展为ACLF的患者,存在失适应性EG的激活。

图片

简评丨顾闻怡

上海交通大学医学院附属仁济医院消化内科

如何早期预判失代偿期肝硬化患者是否会向ACLF演变,一直是临床诊疗中的难点。传统的炎症指标往往只能描述现象,难以解析背后的病理驱动力。EG原本是骨髓在面临严重应激时快速产出中性粒细胞的代偿反应,目的是在增强抗感染能力。然而,在失代偿期肝硬化的背景下,这一反应发生了非常大的偏离。研究发现,预后极差、最终进展为ACLF或死亡的患者,其体内通过IL-6-STAT3-CEBPB分子轴,产出了大量发育未成熟且功能畸形的低密度中性粒细胞(LDN)及粒细胞样G-MDSCs。这些细胞在数量上呈现爆发式增长,但在功能上却表现为强烈的免疫抑制,显著损害了T细胞的抗感染功能。这一发现颠覆了我们对“白细胞升高”的传统认知:在肝衰竭前期,白细胞的异常激增非但不是免疫力的增强,反而是造血系统在应激下“质量溃败”与“免疫自杀”的标志。

从临床应用的角度看,该研究具有极高的转化价值。研究确立了循环中未成熟中性粒细胞比例(>0.03%)作为识别高危个体的关键阈值,其预测效能显著优于现有的临床评分。这提示我们,未来通过简便的流式细胞术或分子检测,即可在患者尚未表现出器官衰竭征兆前,识别出那些处于“免疫崩溃边缘”的个体。同时,IL-6-STAT3轴作为驱动这一代偿不足过程的引擎,也为未来的生物免疫治疗提供了潜在靶点。尽管抗炎症疗法在肝硬化患者中使用需要特别谨慎,但这项研究指明了通过精准调节骨髓造血反馈来挽救免疫功能的可能性。

总结来说,该研究将ACLF的视角从单纯的肝脏损伤提升到了系统性造血功能失调的高度。它深刻揭示了,ACLF的本质是骨髓在重度应激下的集体迷失。临床医生在面对急性失代偿患者时,应更加警惕那些白细胞异常波动背后隐藏的“免疫指纹”。识别并阻断这种适应不良的应急反应,或许是未来防范器官衰竭、降低肝硬化患者短期死亡率的关键突破口。

03

肝病病因谱的变化支持在肝细胞癌筛查中采用更低的甲胎蛋白阈值

Kim NJ, Li M, Vutien P, Mecham B, Borgerding J, Swarts K, Atuluru P, Michel MC, Barnard Giustini A, Mezzacappa C, Berry K, VoPham T, Marsh TL, Feng Z, Johnson KM, Beste LA, Kaplan DE, Taddei TH, Ioannou GN. Changes in Liver Disease Etiology Support a Lower Alpha-Fetoprotein Threshold for Hepatocellular Carcinoma Screening. Gastroenterology. 2025 Nov.

血清甲胎蛋白(AFP)是肝细胞癌(HCC)筛查的重要组成部分。然而,随着酒精相关性肝病(ALD)和代谢相关脂肪性肝病(MASLD)发病率的增加,AFP的检测性能特征仍存在不确定性。近日,来自西雅图华盛顿大学胃肠病科的Nicole J. Kim等人,利用美国退伍军人健康管理局(VHA)及美国器官共享联合网络(UNOS)数据,评估HCC诊断时AFP的时间趋势,并估算AFP在肝硬化人群HCC筛查中的检测性能。相关成果发表在Gastroenterology杂志上。

结果发现,在2001至2021年间VHA系统确诊的40,399例HCC患者中,HCC诊断时的AFP中位数随时间下降,且在活动性丙型肝炎病毒感染(active-HCV)人群中最高(32.7 ng/mL),高于治愈后HCV(cured-HCV,8.3 ng/mL)、ALD(9.0 ng/mL)及MASLD(7.7 ng/mL)。

在2019年接受VHA医疗照护的28 170例肝硬化患者中,病因构成包括:9.6% active-HCV、43% cured-HCV、24% ALD、14% MASLD;其中2019年有1 029例发展为HCC。以AFP阈值≥20 ng/mL与≥10 ng/mL作为阳性标准时,HCC筛查的总体敏感度/特异度分别为31.7%/98.5%与41.9%/94.1%。

将AFP阈值由≥20 ng/mL下调至≥10 ng/mL后,各病因亚组的敏感度均提高,而特异度仅出现有限下降:active-HCV:敏感度/特异度43.7%→60.7%/92.6%→83.0%;cured-HCV:32.5%→41.5%/99.0%→94.7%;ALD:22.8%→32.3%/99.2%→95.1%;MASLD:21.7%→29.9%/99.4%→96.7%。在UNOS的26 213例HCC患者分析中,随着AFP阈值从≥20 ng/mL降至≥10 ng/mL,敏感度亦呈相似提升:总体31.8%→48.7%;active-HCV 36.7%→58.6%,cured-HCV 21.4%→36.4%,MASLD 19.1%→33.4%,ALD 15.9%→27.1%。

因此,本研究认为在MASLD、ALD及cured-HCV肝硬化人群的HCC筛查中,将AFP阈值下调至≥10 ng/mL可显著提高敏感度,同时仍能维持非常高的特异度。

图片

简评丨董丙田

安徽医科大学第一附属医院超声科

这篇发表于Gastroenterology的研究基于美国VHA和UNOS的大样本数据,探讨了在肝病病因变迁背景下,调整肝癌筛查中AFP阈值的必要性与可行性。研究发现,随着HCV相关肝癌减少,MASLD和ALD相关肝癌逐渐增多,而后者在诊断时的AFP水平普遍较低。若继续沿用≥20 ng/mL作为阳性阈值,在非HCV肝硬化患者中筛查敏感性仅15.9%~32.5%,特异性虽高(>99%),却可能漏诊大量早期肝癌。

研究指出,将AFP阈值降至≥10 ng/mL,可在MASLD、ALD和已治愈HCV患者中将敏感性提升至27.1%~41.5%,同时维持特异性在94.7%~96.7%之间,假阳性率仅小幅上升,临床可接受。这一调整为当前以超声联合AFP为主的肝癌筛查策略提供了重要优化依据,尤其适用于日益增多的非病毒性肝病人群。

该研究不仅推动临床实践中个体化筛查阈值的实施,也对多项含AFP的新型肝癌生物标志物组合(如GALAD、HES等)的标定与解读提出新要求。未来需在不同人群中进一步验证该阈值的适用性,并探索AFP与影像学及其他血液标志物的协同使用策略,以实现更精准、高效的肝癌早期预警体系。

04

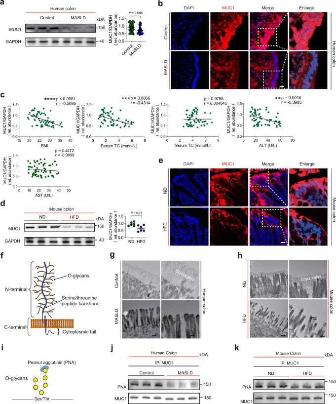
肠道黏蛋白 1(MUC1)缺失会损害肠上皮屏障,并促进雄性小鼠代谢相关脂肪性肝病的发生发展

Li Z, Gu R, Liu D, Zhang Y, Qin Y, Li X, Qiao Y, Li Z, Guo J, Wang J, Meng H, Peng L. Lack of intestinal Mucin-1 impairs intestinal epithelial barrier and promotes metabolic dysfunction-associated steatotic liver disease in male mice. Nat Commun. 2025 Dec.

越来越多的证据提示,肠上皮屏障(IEB)受损,可推动MASLD进展,但其具体分子机制仍不清楚。近日,来自中国北京中日友好医院临床医学研究所的Zecheng Li等人探讨了其中可能机制。相关内容发表在Nature Communications杂志上。

本研究发现,无论在MASLD人群还是在MASLD雄性小鼠模型中,肠道黏蛋白1(MUC1)的表达水平及其糖基化程度均下降。进一步地,肠上皮细胞(enterocyte)特异性Muc1基因敲除可加重高脂饮食诱导的IEB损伤,并促进雄性小鼠MASLD进展。

机制探索发现,高脂饮食喂养可降低肠上皮MUC1的糖基化水平,从而触发其发生网格蛋白介导的内吞作用,并经由NEDD4介导的溶酶体降解途径导致MUC1蛋白减少;随后引发β-连环蛋白(β-catenin)降解,最终造成IEB功能受损。值得注意的是,在肠上皮细胞中,过表达缺失胞质尾部的MUC1(cytoplasmic-tail-deleted MUC1)能够抵御IEB损伤,并减轻MASLD进展。

因此,本研究认为,肠上皮细胞MUC1水平降低会促进MASLD进展;维持肠道MUC1的糖基化与蛋白水平、从而保持IEB完整性,可能是值得探索的MASLD潜在治疗策略。

图片

简评丨戴量

中国药科大学新药研究中心

本研究聚焦于肠道屏障在MASLD中的作用,首次发现肠道黏蛋白MUC1的表达降低及其糖基化修饰减少与MASLD的发生发展密切相关。该研究通过分析临床患者样本并结合肠上皮特异性Muc1基因敲除小鼠模型,发现MUC1缺失会破坏肠道上皮屏障的完整性,导致肠道细菌和内毒素的易位,进而加剧肝脏脂肪堆积、炎症及代谢紊乱。

机制研究表明,高脂饮食可诱导MUC1发生去糖基化,进而促进其通过网格蛋白(Clathrin)依赖的内吞途径进入细胞,并被E3泛素连接酶NEDD4介导发生溶酶体降解。MUC1的降解会导致肠道紧密连接蛋白β-catenin稳定性下降,导致屏障功能受损。在治疗策略方面该研究提出,过表达胞质尾缺失型的MUC1(MUC1ΔCT)可能是一种维持肠道屏障功能和缓解MASLD的潜在新策略。

本研究从肠-肝轴视角揭示了MUC1在MASLD发病中的关键保护作用,为通过维护肠道屏障功能治疗MASLD提供了新策略。MUC1ΔCT的提出也为相关药物或基因治疗研发提供了新思路。

本研究的局限性包括:高脂饮食触发MUC1去糖基化的上游启动机制尚未明确,且MUC1与NEDD4之间具体的相互作用模式也有待进一步解析。未来若能在这两方面取得突破,将为基于MUC1靶点的抗MASLD新药研发奠定更坚实的基础。

05

终末期肝病模型评分 3.0(MELD 3.0)对肝移植候补名单中代谢相关脂肪性肝炎相关肝硬化候选者等待结局的影响

Lim WH, Hao Tan DJ, Mitra K, Teng MLP, Ng CH, Ko D, Syn N, Wei-Chieh Kow A, Tung D, Nakajima A, Sumida Y, Takahashi H, Tan EXX, Noureddin M, Chen VL, Wijarnpreecha K, Huang DQ, Bui AT, Muthiah M, Siddiqui MS. Impact of Model for End-stage Liver Disease 3.0 on Waitlist Outcomes of Metabolic Dysfunction-associated Steatohepatitis Cirrhosis Among Liver Transplant Candidates. Clin Gastroenterol Hepatol. 2025 Oct.

MASH相关肝硬化已迅速成为肝移植的重要适应证之一。然而,终末期肝病模型3.0评分(MELD 3.0)在该人群中的等待名单结局影响尚未明确。近日,来自新加坡国立大学医院胃肠肝病科的Wen Hui Lim等人,基于美国移植受者科学登记系统(SRTR)数据库,评估MELD 3.0对MASH肝硬化患者等待移植结局的影响。相关内容发表在Clinical Gastroenterology and Hepatology杂志上。

本研究为回顾性分析,纳入2016年1月1日至2022年12月31日期间在移植受者科学登记处/器官共享联合网络(SRTR/UNOS)数据库中登记为肝移植等待者的受试者。主要结局为:比较MASH与非MASH肝硬化患者的90天等待名单死亡率与获得移植的概率。

结果发现,在44 037例等待名单登记者中,12 790例为MASH肝硬化,31 247例为非MASH肝硬化;中位随访时间为2.63个月。在MASH肝硬化人群中,从MELD-Na过渡到MELD 3.0后,65.4%的患者被“分层上调”(up-categorized),11.2%被“分层下调”(down-categorized)。

“分层上调”与90天等待名单死亡风险升高相关(HR=1.14,95%CI:1.05~1.24;P=0.002),但并未对应更高的移植概率(HR=1.04,95%CI:0.98~1.09;P=0.18)。在女性MASH肝硬化患者中,“分层上调”同样未转化为移植概率的改善。

因此,尽管MELD3.0会对相当比例的MASH肝硬化患者(尤其是女性)进行重新分层,但在本研究中,它似乎并未增加移植可及性,即便其预测的死亡风险更高。上述结果提示,MELD 3.0在MASH肝硬化的临床风险刻画方面仍存在残余缺口,“预测改进”不一定自动带来“资源分配改善”,并强调在其正式实施后需要前瞻性数据进一步验证。

图片

图片

简评丨顾闻怡

上海交通大学医学院附属仁济医院消化内科

代谢功能相关脂肪性肝炎(MASH)已成为肝移植增长最快的病因。长期以来,传统的MELD-Na评分在评估MASH患者,尤其是女性患者的病死风险时存在显著局限。由于该群体常伴有显著的肌肉萎缩,血肌酐水平往往无法真实反映肾功能受损程度,导致移植风险被长期低估。MELD 3.0评分系统通过引入白蛋白参数、固定性别加分及复杂的交互项,试图修正这种系统性偏差。近期发表在Clinical Gastroenterology and Hepatology上的这项研究,通过对SRTR/UNOS数据库中超过4万名待移植候选人的分析,深入评价了这一系统转型对MASH患者的真实影响。

研究结果显示,MELD 3.0在风险预测的“灵敏度”上表现优异,成功将约三分之二的MASH患者(尤其是女性)进行了分数的“重分类升档”,且这种升档与更高的90天待移植病死率显著相关,证明了模型对高危人群识别的准确性。然而,该研究揭示了一个值得思考的临床悖论:尽管MASH患者的分数得到了上调,但这并未能转化为其获得肝移植概率的实质性提升。这种“风险识别”与“获益结果”的脱节,凸显了MASH群体在器官分配竞争中的困境。究其原因,MASH患者常伴有的高龄、心血管病及肥胖等共病,不仅增加了待移植期间的非肝源性死亡率,也可能在评估环节导致他们被认为手术耐受性较差。此外,女性受者因体型较小在供受体匹配中面临的障碍,也是单纯调整评分公式难以逾越的壁垒。

这一发现对临床管理具有重要的启示意义。它提醒我们,MELD 3.0虽然在技术层面修正了预测偏倚,但在实现“结果公平”上仍有很长的路要走。临床医生在面对这些在MELD 3.0系统中分数显著升高的MASH患者时,应意识到他们正处于极高风险的窗口期,必须更加警惕其心血管事件与感染风险的管理。同时,这项研究也呼吁未来的政策制定者,在优化评分系统的同时,应考虑纳入更精准的肾功能评估(如胱天蛋白酶C)及针对体型受者的分配优化策略。MELD 3.0只是器官分配公平化进程中的重要一步,如何打破“高分低获益”的僵局,依然是未来终末期肝病管理亟待攻克的难题。

06

Imeglimin通过靶向PEN2激活AMPK通路改善代谢相关脂肪性肝病

Li J, Zhang R, Zeng X, Xu W, Gao L, He S, Wu B, Ma Y, Nie Y, Shirakawa J, Xia H, Li W. Imeglimin ameliorates MASLD by targeting PEN2 to activate AMPK pathway. Metabolism. 2026 Jan.

MASLD是一种高患病率、且日益呈慢性化进程的肝脏疾病,其全球发病率持续上升,并与长期高脂饮食所致的代谢损害密切相关。Imeglimin(伊美格列明)作为一种可改善胰岛素抵抗的抗糖尿病药物,已显示对代谢性疾病具有潜在治疗价值,但其在MASLD中的作用及分子机制仍不明确。近日,来自中国广州医科大学附属广州市妇女儿童医疗中心的Jinghe Li等人,采用长期(48周)高脂饮食诱导的小鼠MASLD模型以模拟人类疾病进展,并对模型小鼠进行imeglimin治疗6个月以评估疗效。相关成果发表在Metabolism杂志上。

结果发现,Imeglimin治疗可改善胰岛素抵抗、恢复肝功能、减轻肝脏炎症并提高肝细胞活力。研究进一步鉴定γ-分泌酶复合体的组分PEN2为Imeglimin的关键作用靶点。在肝特异性Pen2缺失小鼠中,或在药理学抑制AMP活化蛋白激酶(AMPK)的条件下,Imeglimin的有益效应被显著削弱,提示其治疗作用依赖PEN2–AMPK信号通路的激活。此外,Imeglimin还可保护人多能干细胞(hPSC)来源的肝细胞样细胞免受游离脂肪酸(FFA)诱导的脂质堆积。

因此,本研究认为Imeglimin通过靶向PEN2激活AMPK轴,从而减轻肝细胞脂毒性并改善MASLD,提示其可能成为未来MASLD治疗的潜在新药。

图片

简评丨戴量

中国药科大学新药研究中心

MASLD影响全球约三分之一的成年人口,其疾病谱包括单纯性肝脂肪变性、代谢相关性脂肪性肝炎、肝纤维化/肝硬化甚至肝癌,已成为重大的公共卫生挑战。然而,目前MASLD的治疗还存在尚未满足的临床需求,仍需深入探究MASLD的发病机制并寻找新的治疗策略。

本研究系统探讨了口服降糖药Imeglimin对MASLD的治疗潜力及其分子机制。作者通过高脂饮食诱导的小鼠模型以及人干细胞衍生的肝细胞模型,证实Imeglimin能显著减轻肝脏脂质堆积、改善胰岛素抵抗并抑制炎症反应。机制研究表明,Imeglimin可直接与PEN2结合,进而激活AMPK信号通路,从而抑制脂质合成、促进脂肪酸氧化,并增强胰岛素信号传导。在肝细胞特异性敲除Pen2的小鼠中,Imeglimin的抗MASLD作用几乎完全消失,提示PEN2是其发挥疗效的关键靶点。该研究首次阐明Imeglimin通过PEN2–AMPK轴发挥肝脏保护作用,为其作为MASLD治疗新药提供了重要的临床前证据。

本研究的局限性在于,其所采用的高脂饮食诱导小鼠模型的肝纤维化程度相对较轻。鉴于延缓或逆转肝纤维化是MASLD治疗的核心难点之一,未来需要在更严重的肝纤维化模型中进一步验证Imeglimin的疗效。

作者声明:健康医疗分享,仅供参考