普通人不用折腾Clawdbot了,QoderWork开箱即用,阿里最近产品迭代有点疯

最近 Clawdbot 爆火!

(前几天改名 Moltbot,今天又改了,叫OpenClaw 😂

如果你刚听说,可以先缓一缓折腾。

首先,对普通人来说,本机安装风险大。

其次,买 Mac mini 或VPS 要花钱,而且安装配置坑很多。

如果只想日常办公提效,其实有很多开箱即用的类似工具。

比如下午刚出炉的阿里 QoderWork。

图片

目前内测中,申请 Waitlist 地址如下:

https://qoder.com/qoderwork

今天有幸拿到邀请,体验后,发现相当简洁、实用。

最大优势:开箱即用,不折腾。

能做什么?

正常对话或用自己的Skill,能实现很多功能。

一句话生成可编辑的PPT

图片

一句话总结网页发布到Twitter(现X)

图片

一句话解读任意内容生成视频


一句话生成教学演示动画

图片
还支持很多使用案例,比如整理下载文件夹,删除重复文件、批量下载分类等。
图片

为什么能做?

经常给身边朋友说,千万不要把AI编程工具理解为程序员专属。

任何需用电脑完成的工作,理论上都可以用AI编程工具完成。

比如Claude Code 有了 MCP 和 Skill 以后。

简直无所不能,写文章、做视频、做PPT,全都能搞定。

最近爆火的Clawdbot,也是通过IM工具对话,让大模型去控制电脑,调用各种命令行、脚本、Skill、MCP工具,帮你完成各种复杂任务。

注意:产品形态会影响用户认知。

这也是为什么Anthropic 公司在有了Claude Code之后。

还要推出办公专用的Claude Cowork,其实能力早有了。

阿里的QoderWork也是如此,背后是AI编程工具Qoder的能力。

但界面对普通人更友好,更像一个桌面办公助手。

图片

最棒的是,QoderWork同样支持MCP和Skill,且开箱即用。

只要会打字,就能让AI帮你完成各类工作。

先展示两个简单对话就能搞定的任务,后面教Skill玩法。

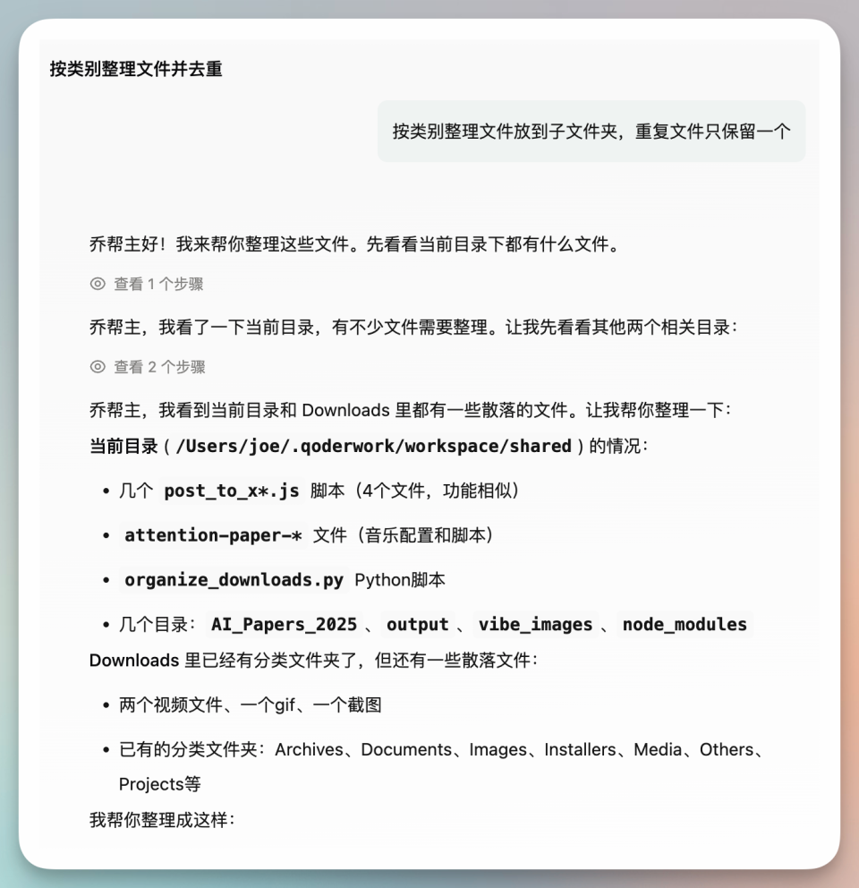
批量文件整理

很多人习惯把文件放桌面,下载文件夹也乱七八杂,要用时很难找。

只需添加待整理的目录,说:“按类别整理文件放到子文件夹,重复文件只保留一个”。

图片

很快就能给出整理方案。

图片

另外,删除重复文件时,会弹出提醒让你确认,保证安全。

安全清理硬盘

后悔没有买1T硬盘的Mac电脑,现在经常提示空间不够。

我对QoderWork说:“扫描硬盘文件,看有什么清理优化方案,空间有点不够了。”

很快给出清理报告和方案。

图片

还写了个脚本,让AI自己运行清理。

图片

删除前也会提醒。

图片

不仅一口气安全释放20G空间,还给出了后续清理建议。

图片

什么是技能(Skill)?

技能(Skill)是Anthropic公司推出的标准。

可以理解成一份给 AI 的操作手册,理论上任何模型和AI工具都可以支持。

一个文件夹,里面包含一个叫Skill.md的文档(操作手册),还可以放一些脚本和参考资料,常见目录结构:

图片

大概理解就好,Skill创建都可以通过对话让AI写。

更详细资料:

https://docs.qoder.com/zh/cli/Skills

如何新增 Skill

QoderWork 内置精选了大量技能,比如:

图片

入口位置:点左下角头像->设置->技能。

除了内置,还能上传新技能,比如乔帮主开源了一些自用Skill,这里下载:

https://xiangyangqiaomu.feishu.cn/wiki/IXlVw1ceEiUkxAk525FctKjinKd

图片

下载后,打开QoderWork设置,按图标顺序操作。

上传zip包就能安装成功。

图片

Vercel推出了一个Skill聚合站

图片

https://skills.sh/

按排行榜找到技能,复制安装命令发给QoderWork安装。

比如安装一个SEO审查技能,看网页设计是否符合SEO标准。

图片

创建 Skill 很简单,复制下面提示词发给QoderWork。

帮我一起使用 /create-skill 创建技能。首先问我技能应该做什么。

图片

让AI引导,你来描述想解决的问题和任务,很快就能做出属于你的第一个技能(Skill)

如何用技能

大模型会理解意图,自动触发调用Skill,也可以精准指定。

QoderWork是用@指定Skill,例如

图片

也可以说:“用乔木内容创作配图技能,为窦唯写一篇介绍”。

都会用我写的技能,生成一篇图文并茂的文章。

图片
图片

展示几个Skill任务

制作PPT技能

我说:生成一个介绍中国春节档电影历史的ppt

QoderWork就能理解拆分任务,调用pptx技能,完成PPT制作。

图片

根据搜索资料,生成PPT大纲,生成图表,最后合成PPT,而且支持编辑修改。

图片

音频转时间轴文本

把播客或会议录音转成带字幕时间轴的Word文档。

只需上传mp3附件,然后说:

“为这个录音生成中英双语字幕文件(SRT格式),并导出带时间轴的文字记录 Word 文档。”

图片

生成后,就可以让大模型总结或校准。

图片

一句话生成视频

组合Listenhub API,即梦生图,Manim库。

把任意PDF或一句话生成视频,片头片尾都带自己品牌。

图片

快过年了,来个新年习俗介绍视频。

写在后面

最近新出的AI工具太多,不少网友都被整焦虑了。

其实大可不必,做等等党也挺好。

这才几天,阿里就跟进上线了Clawdbot云部署,类Cowork的QoderWork。

国内大厂出品,既不必折腾网络,也不必担心被封账号,价格便宜量又足。

我觉得更关键的是要让你的经验复用,形成杠杆,Skill是当下最好的载体,而且各种AI工具都开始支持。

图片

凡是重复的、繁琐的、有逻辑可循的电脑操作,都可以变成你的专属技能。

QoderWork真是一个好的开始。

让普通人也能开始积累沉淀自己的行业经验。

https://qoder.com/qoderwork

赶紧用类似工具打磨优化你的Skill,这才是真正重要的事。

感谢读到这里的你,请一键三连支持乔帮主,一起学习进步。