免费内网穿透工具推荐指南!4个维度全面评测快解析、Ngrok、FRP

  在远程办公、异地协作日益常态化的今天,许多重要应用如OA系统、ERP软件、NAS存储等都部署在办公室或家庭的内网中。由于公网IP地址资源的稀缺,如何安全、稳定地从外部访问这些内网服务,成为许多个人开发者和企业面临的共同挑战。

  内网穿透技术正是解决这一难题的关键。下面聚焦于市面上最主流的三种解决方案:开源的FRP、开发者熟悉的Ngrok,以及国内企业用户普遍使用的快解析,从稳定性、易用性、售后服务和应用速度四个核心维度进行深度分析。

  一、三款免费内网穿透工具说明

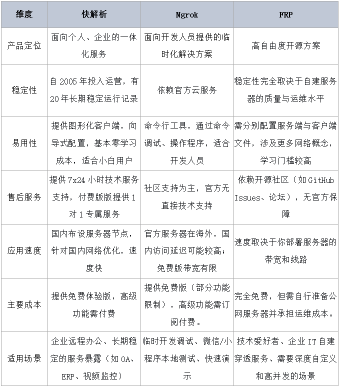
  在深入细节之前,我们可以通过下表对三款内网穿透工具的定位和核心特点建立一个整体印象。选择工具的本质,是匹配你的具体需求与工具的核心长项,看哪一个更适合你自己。

图片

  这张表格清晰地揭示了三款内网穿透工具的根本区别:快解析是“开箱即用”的成品服务,适合国内个人、中小企业客户,配置简单、性能稳定,售后服务有保障;Ngrok是“即用即走”的调试利器,适合开发人员调试、测试使用,全免费的国外产品,更适合有技术背景的开发人员,不适合小白客户;而FRP是“自己动手”的构建工具包,全免费的国外产品,使用该产品需要自己有足够的技术功底。

  二、三款内网穿透工具的特点与应用场景

  工具没有绝对的好坏,关键在于是否适合自己,下面我们深入分析每款工具的“特点”与它的主要应用场景。

  A、快解析:为国内企业用户量身定制的内网穿透方案

  (1)、快解析内网穿透产品特点:

  作为一款成熟的商业产品,快解析的核心优势在于其“一体化”和“服务化”。它整合了动态域名解析和内网穿透,用户无需关心背后的服务器部署和网络配置。其采用P2P穿透技术,旨在提供更快的访问速度和更稳定的连接。更重要的是,它在安全性上强调“银行级数据加密”,在服务保障上提供24小时不间断支持,这正是许多对业务连续性有要求的中小企业所看重的。

  (2)、快解析内网穿透典型应用场景:

  场景1、网站与博客的对外发布

  当企业或个人在本地或私有服务器上搭建网站、博客等Web服务时,若需对外提供公开访问,通常可在承载服务的机器上部署快解析内网穿透客户端。该工具将本地Web服务端口安全映射至一个公有云端的反向代理节点,从而生成一个稳定的外网可访问地址(URL),实现无需公网IP与无需路由配置的快速发布。

  场景2、微信与小程序开发调试

  开发者在进行微信公众号、小程序或企业微信应用开发时,微信平台要求回调地址必须为公网可访问的域名。通过快解析内网穿透,可将本地开发环境(如localhost:8080)实时暴露为一个固定的公网HTTPS地址,极大便利了代码调试、接口联调与功能验收,提升开发效率。

  场景3、 远程访问与管理数据库

  数据库(如MySQL,SQL Server等)出于安全考虑常部署于内网。当运维或开发人员需要从外部网络进行数据维护、查询或备份时,可在数据库所在主机部署快解析内网穿透客户端,将特定数据库端口映射至外网。随后即可使用数据库客户端工具,通过生成的内网穿透地址与端口进行加密连接和远程操作。

  场景4、跨网络远程桌面控制

  windows远程桌面协议(RDP,默认端口3389)在内网中可直接使用。但在外部网络访问内网计算机时,可通过在被控计算机上配置快解析内网穿透工具,将其RDP端口映射至公网。授权用户即可通过穿透服务提供的地址,像访问本地主机一样安全远程控制内网计算机的桌面环境。

  场景5、企业内部管理系统异地访问

  对于私有化部署的ERP(如用友U8C、金蝶云星空)、MES、财务软件(如畅捷通T+)等关键业务系统,分公司、出差员工或合作伙伴需安全访问总部服务器。快解析内网穿透可为此类系统创建加密的访问通道,无需改造现有网络架构,即可实现分权限、可审计的远程接入,保障数据在传输过程中的安全。

  场景6、分布式零售系统数据同步

  采用连锁化经营的商超、药店等,其各门店常部署思迅、科脉、智百威等收银与管理系统。通过在各门店及总部服务器部署快解析内网穿透客户端,可构建一个虚拟的专属网络,实现销售数据、库存信息、会员资料的实时、稳定同步与汇聚,确保业务连续性与数据一致性。

  场景7、企业办公协同系统外部接入

  企业部署的OA(办公自动化)、CRM、内部知识库等系统,为支持员工随时随地办公,需提供安全的外部访问入口。快解析内网穿透方案可为这些系统提供基于隧道技术的外网访问能力,结合身份验证机制,使得员工能在任何网络环境下安全、便捷地登录并使用内部办公平台。

  B、Ngrok:开发者专属内网穿透工具

  (1)、Ngrok产品特点

  Ngrok几乎是开发者进行本地服务调试的代名词。只需在终端输入一行命令,就能立刻获得一个临时的公网访问地址,用于分享和测试。可以实时查看转发到本地服务的所有HTTP请求和响应详情,这对调试API接口、排查问题非常有帮助,并且基础应用它是免费的,对于速度要求不高、临时使用的用户来说,比较适合,但您需要有技术开发功底。

  (2)、Ngrok典型场景:

  开发微信小程序时需要HTTPS回调进行调试,或临时将本地的Web应用分享给同事、客户进行预览

  C、FRP:技术大牛自主控制的开源内网穿透工具

  (1)、FRP产品特点

  FRP是一款用Go语言编写的高性能反向代理开源项目。它的最大特点是 “灵活”和“可控” 。你需要自行准备一台具有公网IP的服务器(如云主机)来部署FRP服务端,然后在内部网络设备上运行frp内网穿透客户端。这种方式让你完全掌控数据中转的服务器,性能上限取决于你的服务器配置,并且支持TCP、UDP、HTTP、HTTPS等全协议穿透,功能比较强大。

  (2)、FRP典型场景

  技术团队希望自建一个完全可控、可审计的内网穿透架构,用于访问内部的数据库、SSH服务,或搭建私人云盘

  三、内网穿透工具选型如何决策?

  了解了工具的秉性,选择就变得清晰。你可以根据自己的身份和核心诉求来决策。

  角色1:如果你是企业管理者或普通办公人员

  核心需求是“省心、稳定、有保障”那么快解析内网穿透是最佳选择。它免去了复杂的技术部署和维护,其官方支持能确保出现问题时可快速获得帮助,保障远程办公的顺利行,并且是国内产品,在易用性、稳定性、服务等方面是首选;

  角色2:如果你是开发者或程序员

  核心需求是“快速、简便、用于调试”。Ngrok内网穿透是你的不二之选。它能解决本地服务外部访问的问题,极大地提升开发测试效率,最主要还是免费的。

  角色3:如果你是技术极客

  核心需求是“完全控制、成本敏感、长期使用”。那么投入时间学习和部署FRP内网穿透是值得的。它能为你提供一个性能可观、功能全面且零软件授权成本的私有穿透解决方案

  总结:

  从2015年左右的Ngrok一枝独秀,到后来FRP等开源项目的百花齐放,再到今天快解析等本土化服务商凭借稳定与安全赢得企业市场,内网穿透工具的演进,清晰地映射了从满足个人开发需求到支撑企业级稳定业务的技术发展路径。对于寻求简单可靠的企业用户而言,快解析代表的“服务即产品”的模式,正成为主流选择。而对于技术驱动的个体,开源工具提供的自由与深度,则依然是探索和创造的无价宝藏。