众泰汽车:从“保时泰”到复工复产,困境中的突围之路,2025年业绩:预亏2.81-4.17亿元

 该图片可能由AI生成图片

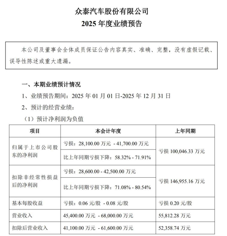
1月28日,众泰汽车发布2025年度业绩预告称,

预计当年归属于上市公司股东的净利润为亏损2.81亿元至4.17亿元,较上年同期的亏损10亿元相比,亏损额大幅收窄58.32%至71.91%;扣除非经常性损益后的净利润预计亏损2.86亿元至4.25亿元,较上年同期亏损14.70亿元也实现大幅收窄,同时预计2025年末净资产保持正值,为9700万元至1.45亿元。

图片

业绩持续亏损的主要原因的是,整车板块受历史遗留问题影响基本处于停工状态,而公司为维持基本运营框架、推进复工复产,仍需承担必要的管理费用、财务费用等刚性固定支出,导致主营业务持续承压。

作为曾经风靡一时的“网红车企”,众泰汽车的发展轨迹充满跌宕起伏。

早年,公司凭借模仿国际豪车外观设计搭配亲民价格的策略迅速打开市场,其中众泰SR9因高度模仿保时捷Macan,被市场戏称为“保时泰”,一度收获极高关注度和销量。

这种“模仿式创新”虽在短期内帮助众泰实现市场突围,但也埋下了致命隐患——因缺乏核心技术研发能力、过度依赖外观模仿,众泰逐渐陷入争议漩涡,最终因技术短板、品牌口碑下滑等问题逐步走向困境。

2019年,众泰汽车母公司铁牛集团宣告破产,众泰随之进入破产重整程序;2021年,江苏深商控股正式接盘众泰,推动公司逐步走出破产阴霾,并在2022年实现部分生产业务恢复,但此后并未在市场中形成明显存在感,整车生产业务最终仍陷入停滞状态。

数据显示,2024年众泰汽车生产量为0辆,销量仅14辆,较2023年的1112辆大幅减少98.74%,市场存在感近乎消失。

进入2026年,众泰汽车密集释放复工复产信号,一系列动作彰显其“二次创业”的决心。

1月26日,众泰发布公告宣布,已提前5天全额偿还中行永康支行剩余债务212,014,262.93元、建行永康支行剩余债务172,833,512.50元,合计约3.85亿元,顺利履行完毕与两家银行此前达成的调解约定。

图片

据悉,此次偿债资金主要来源于众泰刚获得的4亿元银行贷款,该笔贷款由浙江永康农村商业银行提供,期限自2026年1月22日至2028年11月30日,专项用于偿还指定银行债务及支持整车板块复工复产,目前已有3.43亿元贷款到账,凸显出公司近期资金流动性的显著改善。

除资金层面的突破外,众泰汽车近期还启动大规模招聘,为复工复产储备核心力量。

猎聘网显示,公司目前正在招聘24个岗位,工作地点分布在金华、杭州两地,涵盖整车研发、热管理工程师、电机研发、电池工程师、车联网工程师等新能源与智能网联领域核心技术岗位,以及销售、采购、法务等运营岗位,招聘重点直指新能源汽车赛道。

另有消息显示,众泰工程研究院拟进一步扩大招聘规模,整体计划招聘49个职位,覆盖设计、研发、采购等全链条职能,服务于2025年已立项的新能源项目,目前约20%的岗位已锁定意向人选,招聘工作正有序推进,但公司尚未明确具体复产时间。

人事层面的调整也同步落地,为公司发展注入新的管理活力。

1月14日,众泰汽车发布公告称,董事会同意选举韩必文先生担任公司第九届董事会董事长,任期至第九届董事会任期届满之日止。

值得注意的是,前任董事长李立忠仅任职两个月,便于2025年12月29日辞去董事长、董事及董事会相关专门委员会职务,此次人事调整的快速落地,也彰显出众泰推进复工复产、破解发展困境的迫切心态。

尽管利好信号频传,众泰汽车面临的困境仍未完全破解,财务与债务压力依旧巨大。

财务数据显示,2025年前三季度,公司实现营业收入4.19亿元,同比增长8.98%;归母净利润亏损2.23亿元,亏损同比扩大33.13%;扣非后净利润亏损1.74亿元;资产负债率高达99.41%,同时经营活动产生的现金流量净额同比大幅下滑220.26%,资金链紧张问题仍未根本缓解。

债务方面,据1月26日同步披露的公告显示,截至公告日,众泰汽车及下属公司累计到期未偿还债务本金仍达2.09亿元,其中新增到期未偿还债务本金约6946.11万元,约占公司最近一期经审计净资产的29.58%,公司可能面临违约金、滞纳金等额外支出,对日常经营产生不确定性影响,目前公司正积极与相关债权人沟通,争取达成债务解决方案。

从行业环境来看,当前新能源汽车市场渗透率已突破50%,自主品牌集体向上、外资品牌加速本土化布局,赛道竞争进入白热化阶段,行业壁垒持续提升。

而曾因“模仿式创新”红极一时的众泰汽车,如今深陷技术断层、品牌崩塌、财务高危、竞争窒息的四重困境——核心技术积累近乎为0,72%的消费者质疑其产品质量,65%的经销商选择终止合作,售后体系瘫痪,“众泰”关键词关联负面评价占比达89%,在新能源浪潮中近乎失声,品牌价值已跌至行业倒数。

从“保时泰”的流量巅峰跌落至市场边缘,众泰汽车的新能源转型早已不是简单的产品换代,而是一场涉及资金、技术、渠道、品牌的全面重建。在竞争日趋激烈的新能源赛道中,留给众泰的追赶时间已刻不容缓。

想要在红海市场中撕开缺口、实现“起死回生”,众泰唯有坚持“止血优先、精准破局、口碑重塑”的核心策略,补齐技术短板、化解债务危机、重建经销商体系、重塑品牌形象,用极致的务实态度对冲行业壁垒,才有可能突破困境,重拾市场竞争力。