河北省明确部分医疗服务价格!

近日,河北省医疗保障局官网

发布关于明确部分医疗服务

价格项目政策的通知

价格项目表如下↓↓↓


河北省明确部分医疗服务价格项目政策


图片

来源:河北省医疗保障局

原文:

https://ylbzj.hebei.gov.cn/content/4913



一、明确手术类项目收费政策


👉对于同台手术,经同一切口进行的两种以上不同手术,从第二个手术起按照手术项目价格的50%计价收费,项目计价说明另有规定的,按计价说明执行;

👉经不同切口的不同手术,按手术标准分别计价;

👉单一手术项目,按项目计价单位和计价说明据实收取。

以上几种情况,麻醉费不再另外加收。立项指南未落地项目执行原价格政策。



二、修订部分项目计价说明及价格


(一)“局部麻醉费(神经阻滞麻醉)”计价说明修订为“1.单次以2小时为基础计费,超过2小时每小时加收100元。2.心胸外科保留自主呼吸的精准静脉麻醉联合区域性神经阻滞,该项目按4次计价”。

(二)修订“床位费(特殊防护)”等4个项目政府指导价格及计价说明。



三、调整部分项目医保支付政策


(一)我省落地国家立项指南医疗服务项目中的所有“儿童加收”“80周岁及以上患者加收”,按照主项目医保类别执行。

(二)调整“彩色多普勒超声检查 (胎儿)”等4个项目的医保支付类别。



四、有关要求


(一)各市医疗保障局要强化组织领导,做好部门协调,及时维护信息系统目录,指导各医疗机构落地实施。

(二)各医疗机构要严格按规定执行明码标价和医疗费用明细清单制度,通过电子显示屏等多种方式向患者公示医疗服务价格,并做好宣传解读工作,自觉接受社会监督。

(三)本通知自2026年2月10日起执行。各医疗机构应于2026年2月9日24时前完成费用上传工作。执行过程中遇到问题,及时向省医疗保障局反馈。


▲调整部分医疗服务价格项目表

图片


另外,自2026年1月1日起

河北省将部分药品新增

纳入单独支付保障范围

咱们也一起来了解一下~


河北省将部分药品新增纳入单独支付保障范围


图片

来源:河北省医疗保障局

原文:

https://ylbzj.hebei.gov.cn/content/4884


根据国家医疗保障局统一部署,《国家基本医疗保险、工伤保险和生育保险药品目录(2025年)》(以下简称新版药品目录)已完成调整并正式发布。为做好单独支付药品与新版药品目录衔接工作,现将有关事项通知如下:



新增纳入单独支付药品名单


一、将司普奇拜单抗注射液等16个适应症明确、年度治疗费用高、适合长期门诊治疗的药品(附件1),新增纳入全省单独支付保障范围,各市要严格落实。新增单独支付药品医保支付政策,按照冀医保办〔2025〕24号相关规定执行。
图片

图片


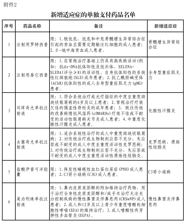
新增适应症的单独支付药品名单


二、部分原已纳入单独支付保障范围的药品,此次国家新版药品目录中增加了新的适应症,将新增适应症同步纳入单独支付保障范围(附件2)。

图片


本通知自2026年1月1日起实行。各地在政策执行过程中,遇有重大问题及时向省医疗保障局报告。



👇更多医保消息

关注“保定本地宝”

在聊天对话框发送“医保

即可获取保定医保

查询/备案/缴费/报销指南

定点药店/医院、经办机构地址电话等

图片


▌来源:河北省医疗保障局

▌编辑:余江娥