深圳小学生期末考试堪比公务员行测?热搜第一,全网家长“吵翻”了!

图片


“我问我家娃考得怎么样,她叫我别问……”

“我娃四年级,昨晚哭着说‘妈妈,我连作文都看不懂’!”


最近,“深圳小学期末考试被称堪比公务员行测”话题冲上微博本地热搜第一。


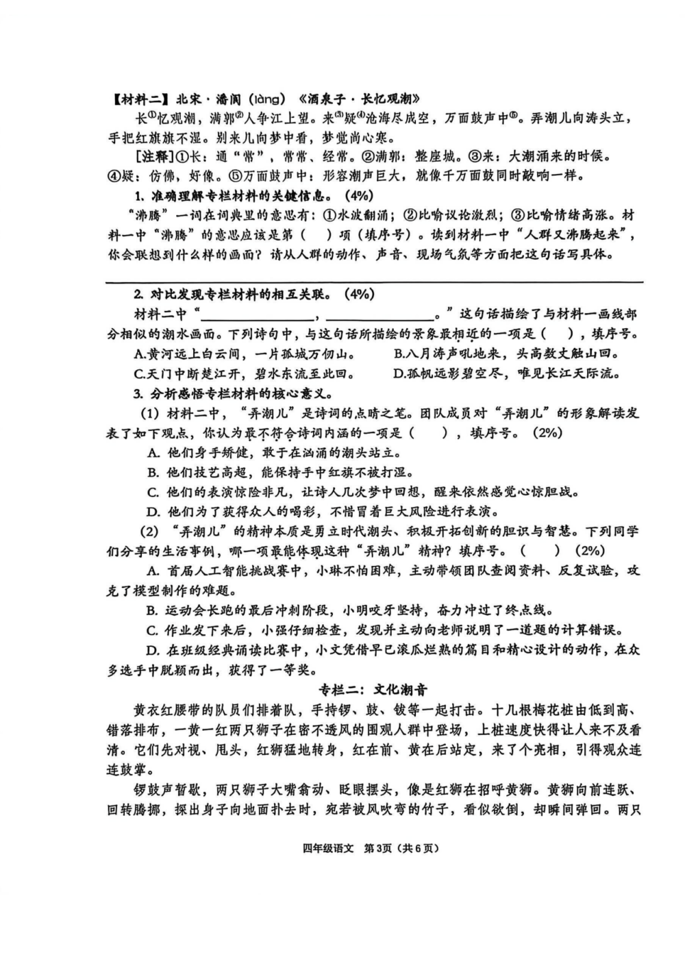
南山区四年级语文试卷直接“杀疯”,全卷以“APEC深圳特刊小记者”为主线,穿插大量深圳新闻,6页纸、4000多字,还要在100分钟完成。


有家长吐槽:“自己看三分钟都有点头晕,更别说十岁孩子要做完了。”这样的期末考试是命题人为迎接新课标的有益尝试,理应鼓励?还是不考虑当下小学生实际,徒增孩子们的负担与家长焦虑的做法,理应摒弃?


图片


图片

到底是怎样的试卷

让深圳家长“叫苦连天”?


话题登顶后,大事君专门找来了试卷一探究竟。实际上,“堪比公务员行测”还是略有夸张,不过却恰恰反映了家长们最难理解的三个争议点。


第一个就是,阅读量太大。

图片

图片

图片

图片

图片

图片


一眼看过去,最直观的感受就是——文字太密了,让人喘不过气来!6页纸,1倍多的行间距,没有一丝缝隙,甚至有一页多达千字


因此,材料字数过多也成了家长吐槽“试卷难”的直接原因。题目都读不完,更别说写完试卷了。


图片

图片

图片

图片


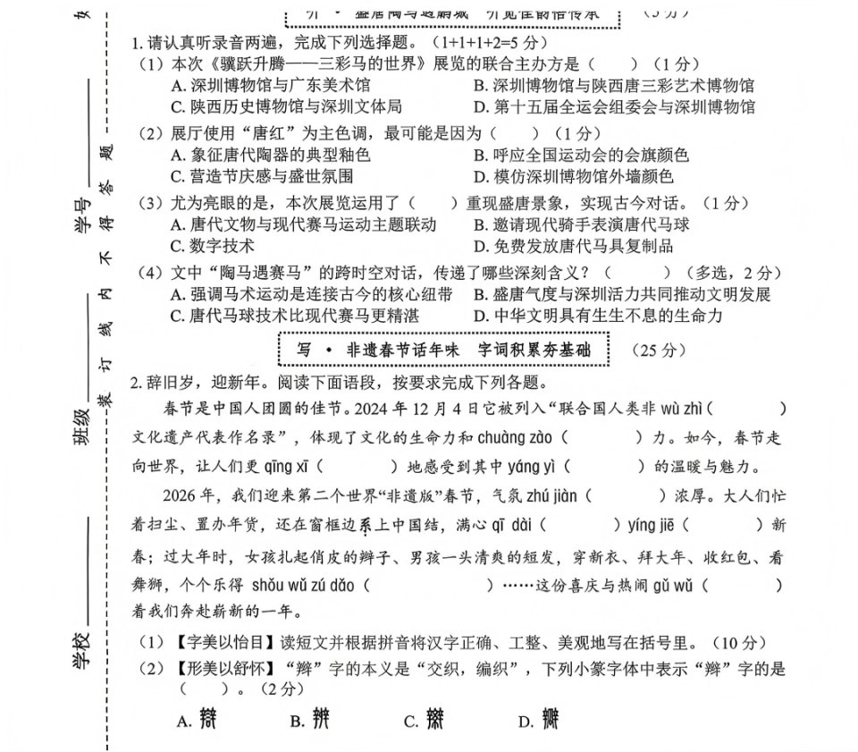
第二个则是,“考公味”太浓。最典型的就是试卷中的“APEC”,有家长直言,“四年级孩子懂什么是APEC?”


再者,整张试卷看下来,基本每段材料都不离“深圳怎么怎么样”,被指新闻材料堆砌,宣传过剩


图片

图片

图片

图片

图片


针对争议,南山区教育局回应称,该区未开展全区统一考试,区教科院提供试题供中小学自行选择使用,学校自主组织考试、阅卷。


不过,也有不少声音理性支持这场教育变革,认为这恰恰是撕开“伪减负”遮羞布、回归教育本质的尝试。


图片

图片

图片

图片

图片

图片

图片


一部分外地网友还有一种“似曾相识”的感觉,足以见得这并非深圳孤例。


图片

图片

图片


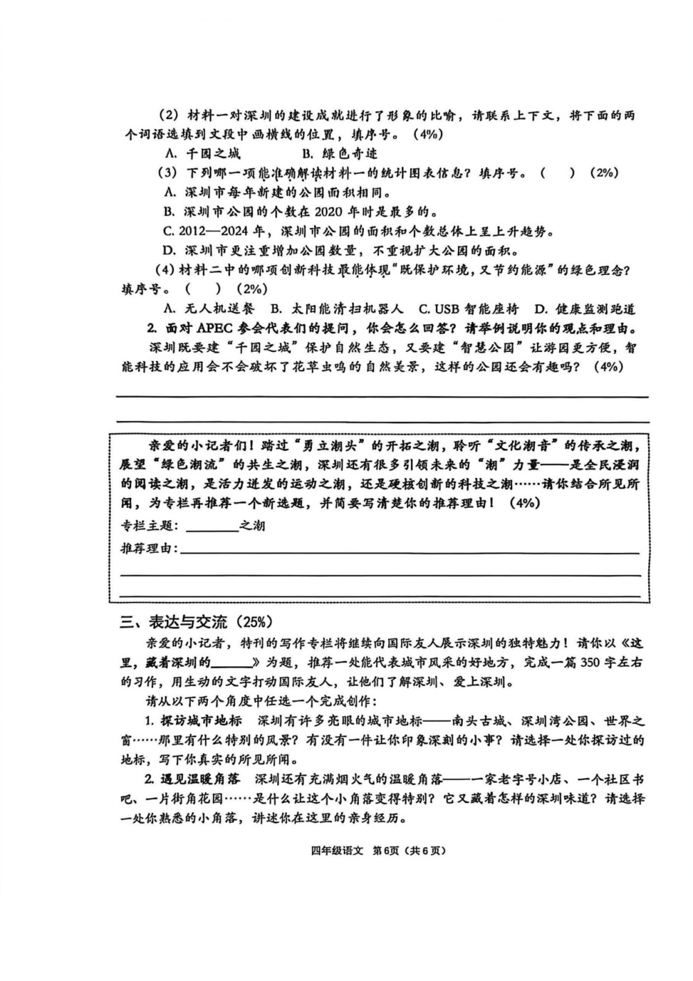
此外,还有一个争议点,就是情境与跨学科创新。如先前火出圈的福田语文试卷“公园连线”题,要求将紫花风铃木实景照片与四个公园相连;罗湖区围绕丙午马年“驭马探文趣”活动展开,融入传统文化元素。


图片

图片


不过大事君发现,上海、北京、浙江等地的小学中高年级试卷,早已出现“长材料+跨学科+情境任务的命题模式:


    上海某区五年级语文卷,曾以“进博会志愿者”为主线,要求学生阅读多篇经济、文化类材料并撰写宣传稿;

北京海淀区一份四年级试题,曾融入“冬奥会场馆设计”与数学统计结合的综合题;

南京有学校期末卷直接选用《人民日报》时评片段作为阅读理解材料。


“一石千浪”的背后,是一场静悄悄的教育评价转向。

图片

“刷题没用,得看书!”

角色转变比单纯辅导更重要


俗话说,外行看热闹。比如出圈的那道“公园连线题”,实际上是一道听力题,即使没实地去过深圳公园,根据关键词也能作答。


有网友直言,很多家长其实没有能力分辨卷子难不难,只知道看卷子字数多不多。


虽然字数多也是难度(阅读速度与理解能力)的表现之一,但最核心的考点并未超纲。最重要的是,阅读能力,同样也是义教段新课标下的核心要求之一!


图片


2022年,教育部印发《义务教育课程方案和课程标准(2022年版)》,大事君掐指一算,政策落实之初的那批一年级孩子,如今正好到四年级了


对照300字/分钟的阅读标准,4000多字的考试材料,好像也仅占考试时间的一成之多?


不仅如此,作为命题依据的“新课标”,在“增加阅读量”“注重真实情境”等方面也有相对应的要求,现在考试所增加的字量,其实是将要求具体化而已。


图片


对阅读的要求,更是直接从“课时设置”体现了出来。


去年开学深圳家长就曾为“课时”吵翻,原因是二年级语文课一周7节,远远大于英语课(1节/周)。(点击查看教育大事此前报道)依据相关政策文件,语文占据了义务教育阶段的最高总课时比例。


图片


有家长也许会疑惑,这些应该是学校老师的职责,关家长什么事呢?


就在今年的2月1日,全民阅读促进条例(草案)》正式实施,该条例将全民阅读从“倡导”升级为“法定责任”。其中规定:


未成年人的父母或者其他监护人应当发挥言传身教作用,开展力所能及的家庭阅读、亲子阅读等,帮助未成年人养成良好阅读习惯。


从学校到老师,再到家长,都正在被卷入这场教育改革——不能只满足于知识的机械复现,而是要提升对孩子信息获取、筛选整合、批判思考与创新应用等高阶认知能力


深圳家长们不妨问问自己,我们焦虑的,究竟是试卷本身,还是孩子尚未准备好迎接这种挑战的阅读与思维习惯,亦或是教育改革的大趋势?


面对这份指向未来的“新考卷”,大家不必被试卷的长篇幅或新名词吓住,可以试着去理解改革的方向——它更关注孩子会不会思考、能不能应用。


家长们或许要把对“难不难”的担忧,转化为对孩子“怎么想”的关注。



欢迎评论区留言讨论!



END


作者:huihui