北京国安被罚5分!媒体人质疑:挨打要立正,不能揣着明白装糊涂

周四,中国足协正式公布受处罚俱乐部名单。北京国安被罚5分、罚款40万,博主清蒸树袋熊质疑道,“咱不能揣着明白装糊涂”。

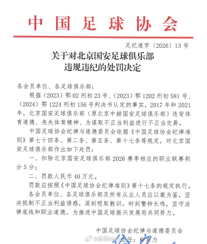
图片

足协在处罚决定里明确指出,“2017年和2021年,北京国安足球俱乐部违背体育道德、丧失体育精神、为谋取不正当利益进行不正当交易。”足协因此对北京国安做出扣除5分、罚款40万的处罚。

图片

博主卖萌谁在行第一时间分析,“北京国安涉及的问题,类似于河南前老总曝出来的事情。现在要你顾全大局,你认不认账不重要。重要的是,我要你必须认账。”

媒体人苗原则表示,“大俱乐部里,山东泰山肯定是会发声明的。北京国安必须今天有个说法了,到底怎么回事,北京球迷需要一个俱乐部官方的交代,花这么大精力和金钱看国安,不能稀里糊涂就这么过去了,今年还看不看,取决于俱乐部的态度和透明度了。”

图片

博主清蒸树袋熊详细分析道,“2017、2021两年,国安一次第9(历史最低排名),一次第5,那年还是保级无忧、夺冠没戏的赛会制,更想知道具体细节和动机在哪儿了。而且这两年都有特别重要的背景,2017年是中赫元年,但中信尚未退出(依旧持股),了解中信的都能明白这意味着什么;2021年,国安已经处于资金极度紧张,核心外援受疫情影响无法归队,甚至争冠组阶段只有单外援在队,不具备冲击任何好成绩的可能性。挨打要立正,既然有这事那就认吧,但咱不能揣着明白装糊涂对吧?