【收藏】高血糖症营养和运动指导原则(2024年版)

素材提供人:常元星


图片


河南省人民医院心内科责任营养医师

临床营养网》签约营养师

专业擅长:医院膳食管理,糖尿病、肥胖、痛风及心血管内科患者的营养支持



图片

图片

图片

图片

图片

图片

图片

图片

图片

图片

图片

图片

图片

图片

图片

图片



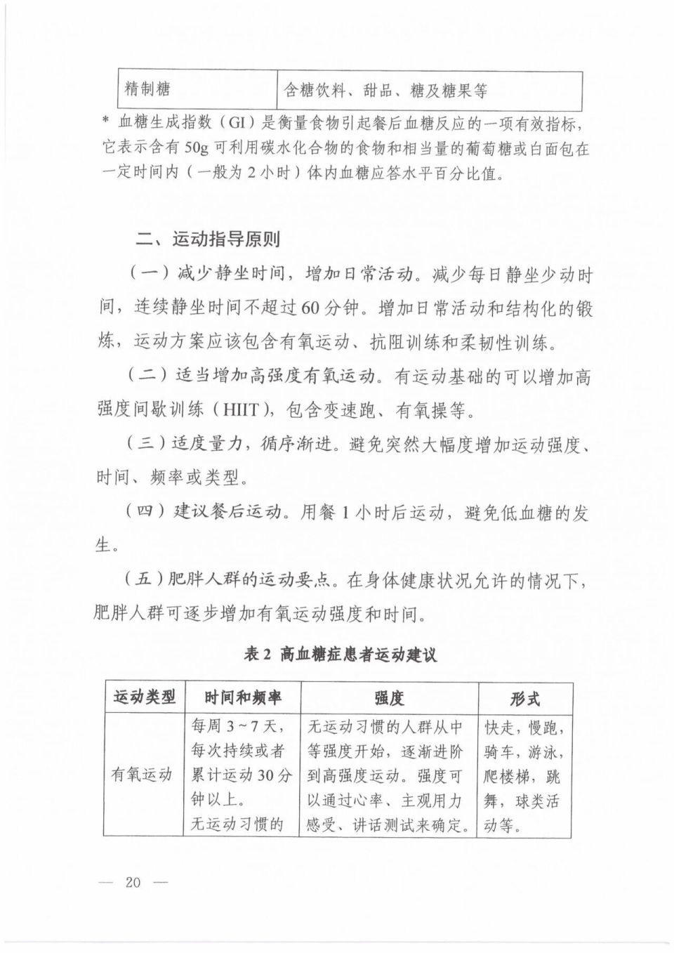
高血糖症营养和运动指导原则(2024年版)》


《临床营养网》编辑部