26天!江苏中小学、幼儿园寒假时间!

2026年全省

中小学、幼儿园寒假

统一定为2月7日至3月4日

共26天



开学安排

3月3日(周二):

教师上班,做好开学各项准备、教师集体备课、校园安全巡查、迎接开学工作视导等。


3月4日(周三):

学生报到,开展假期活动总结,帮助师生树立新学期发展目标,做好开学的准备工作。


3月5日(周四):

正式上课,进行开学视导。



图片


摄图网_400093578_



通知内容

通知规定,2026年全省中小学、幼儿园寒假时间统一定为2月7日至3月4日,共26天,2月7日正式放假,3月5日正式上课。各地各校要第一时间将放假、开学时间告知全体学生及家长,并严格按照规定时间执行,无特殊情况不得推迟放假或提前开学。


通知强调,各地各校要筑牢安全防线,扎实做好假期安全工作。强化安全教育和家校协同。落实“1530”安全教育机制,通过主题班会、教育手册、线上推送等形式开展专题安全教育和警示活动,提升师生安全防范意识与应急避险能力。


通知还指出,各地各校要加强监管力度,严格落实规范要求,加强教师队伍管理,规范学校办学行为,从严规范校外培训行为。



2026年春节放假安排


图片

图源:中华人民共和国中央人民政府


✅国务院办公厅关于2026年部分节假日安排的通知中提到关于2026年春节放假调休日期的具体安排通知如下


  • 2月15日(农历腊月二十八、周日)至23日(农历正月初七、周一)放假调休,共9天。

  • 2月14日(周六)、2月28日(周六)上班。



⏰春节假期放假安排


图片

图源:中国政府网



想要查看南通春节更多活动

关注【南通本地宝】微信公众号

在后台聊天框回复【春节】即可直达


关注“南通本地宝”


图片


春节假期

不少小伙伴担心快递还会正常运行吗

多家物流企业发布

春节期间服务公告

将保障春节寄递服务需求

并加收高峰期资源调节费

以应对资源调配需求



顺丰

顺丰发布公告称,因节日期间资源调配受限、极端天气变化等多重因素,快件时效或将受到不同程度影响,将对快件和资源灵活调度匹配,动态调节部分服务收费标准。

其中:2026年1月19日-2月15日,顺丰对部分发运20kg(含)以上产品的客户收取0.1-1.5元/kg资源调节费;2026年2月16日-2月23日春节假期期间,顺丰对寄递服务加收资源调节费。

部分长期深度合作的月结客户、会员客户可享受资源调节费优惠或减免政策。


图片




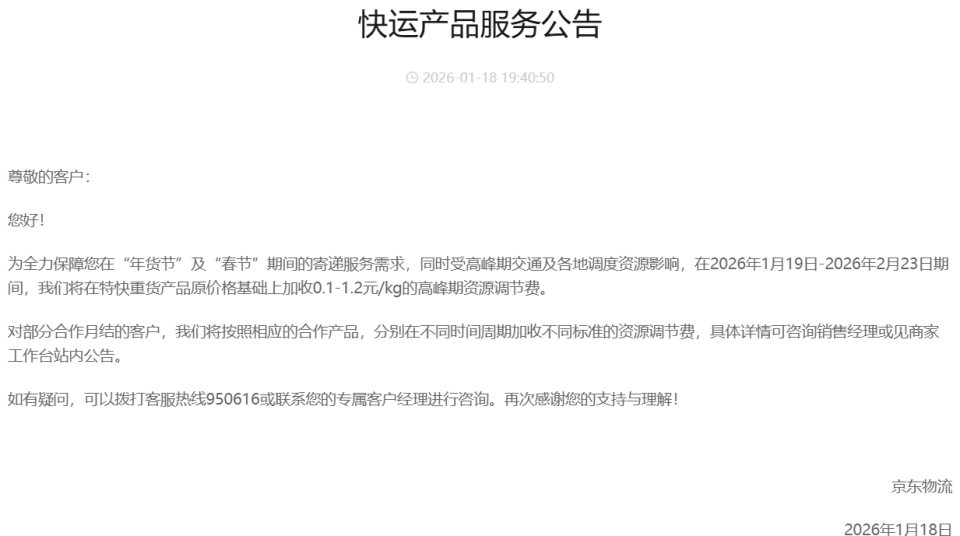
京东物流

在《快运产品服务公告》中提到,受高峰期交通及各地调度资源影响,在2026年1月19日-2026年2月23日期间,将在特快重货产品原价格基础上加收0.1-1.2元/kg的高峰期资源调节费。对部分合作月结的客户,将按照相应的合作产品,分别在不同时间周期加收不同标准的资源调节费。


图片


除快运产品,京东物流仓储配送、快递收寄、家电送装维修、即时配送等将在春节继续提供服务。



德邦

受高峰期交通及各地调度资源影响,2026年1月19日~2月14日期间,将对部分客户、部分产品加收0.2-0.5元/kg;2026年2月15日~2月23日期间,将对部分客户、部分产品加收资源调节费。针对长期深度合作的客户,将按照双方合作产品,分别加收不同标准的资源调节费。



申通快递

在1月23日发布年货节保障方案称,2026年“年货节”战线拉长,单量峰值逼近双十一,期间其76个转运中心将常态化运营,旗下丹鸟“半日达”服务照常运行,并在12个重点城市上线“闪购4小时达”。


此外,拼多多在近日启动的2026年“春节不打烊”中官宣:圆通、极兔速递作为平台春节期间的快递特约合作伙伴,将为不打烊商家提供物流服务,同时,中国邮政作为拼多多的独家全面战略合作伙伴,春节期间也将正常收件。



图片


摄图网_501705468


也有物流公司

官宣假期停运



壹米滴答荣

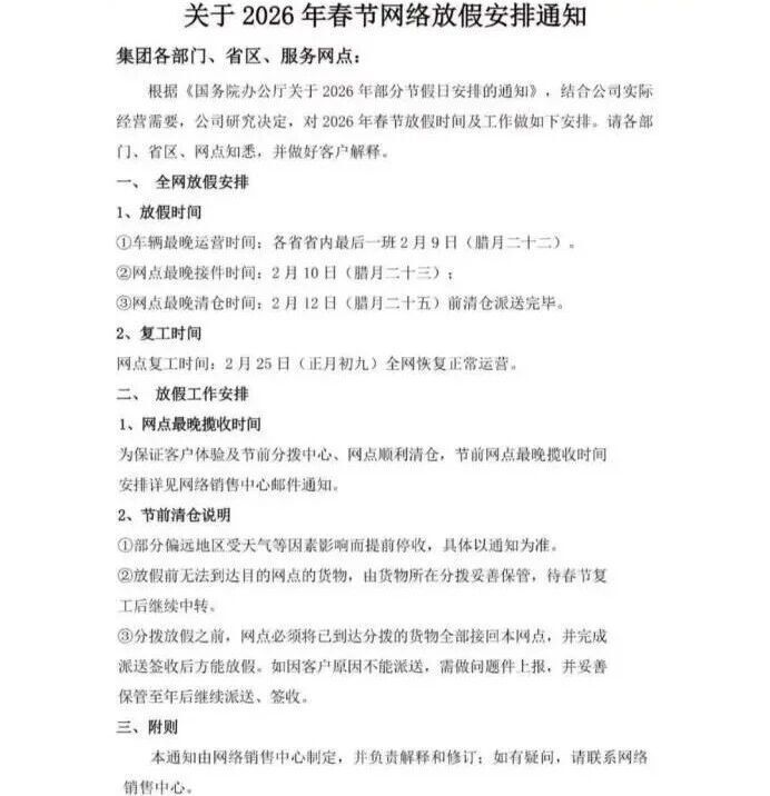
全网网点最晚接件时间为2月10日(腊月二十三)、车辆最晚运营时间为2月9日(腊月二十二),2月25日(正月初九)恢复正常运营。


图片






顺心快运

公司将于2月12日(腊月二十五)至2月23日(正月初七)网点暂停揽收及提派件,2月24日(正月初八)恢复正常交接件。考虑天气、春运等异常因素,在2月4日之后开单发运的货物不保证时效。


图片




跨越速运

春节期间正常取派货,但寄件/派件时间在2月15日~23日期间的货物,一线、二线城市当天达、次日达正常取派(时效可能有所延迟);三线及以下城市不承诺时效。其他服务方式也不承诺时效。


▌来源:江苏教育发布 南通本地宝综合整理如有侵权请联系删除。

▌编辑:任嫣莉