取消统考,深圳多区小学期末卷掀热议!有人称堪比公务员行测

近日,深圳市教育局明确,本学期非毕业年级不组织期末统考,期末考试由各校自行组织,统一评价标尺的缺失让不少家长心生焦虑。随着深圳中小学全面进入期末周,期末试题的创新设计与测评形式的多元变革,再度成为家长新的热议焦点。

讨论

多区创新命题引热议

家长看法分化

本学期深圳多区

期末试卷的创新命题备受关注

其中,南山区四年级语文期末试卷引发讨论。据网传内容,南山区2025-2026学年第一学期期末检测四年级语文试卷共6页,以2026年亚太经合组织(APEC)会议特约小记者之旅为主线,引导学生完成“APEC深圳特刊”语文实践创作,答题时间100分钟。

图片

奥一新闻记者注意到,这份语文试卷,其争议主要集中在试题数量及命题难度。

有网友称,试卷文字排版密集,阅读量太大,有孩子可能写不完。

图片

而命题难度方面,有网友称题目超出4年级学生能力范围,难度堪比公务员行测。

图片
图片

但也有不少网友认为,试题不拘泥于课本知识,贴近生活,着眼于学生语言运用、思维能力等核心素养考察,符合南山倡导的素质教育导向。

图片
图片
图片

与此同时,考生反馈也呈现分化:有考生觉得难,也有学生认为题目很有趣。

实际上,这并非南山区期末试卷首次受到关注。2025年1月9日,该区小学期末数学考试就因题目难度过大,部分学校临时延时20分钟考试登上热搜。

而本次期末

部分四年级语文试卷

同样引发家长讨论

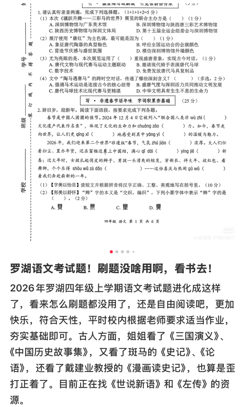
据网传罗湖区四年级(上)期末学业质量与学科素养评价语文试卷,全卷共6页16道题,考试时间100分钟,命题围绕丙午马年“驭马探文趣”活动展开,融入传统文化元素。

有家长认为,“刷题没用,应该看书去”,引导孩子自由阅读、快乐成长才能更好地应对这类试题。

图片

部门及一线教育工作者

紧扣课标要求,融合深圳本土元素

重素养考查

南山区教育局向奥一新闻记者表示,本学期该区未面向小学各年级和初高中非毕业班级开展全区统一考试。区教科院提供试题各中小学自行选择使用,学校自行组织、自行阅卷。

据介绍,本次期末该区语文试卷命题中融合APEC会议等深圳本土元素,综合考查学生在真实的任务情境中运用语文知识解决实际问题的能力,契合课标“以学习主题为引领,以学习任务为载体,整合学习内容、情境、方法和资源”的理念,兼具探究性、开放性与综合性。

命题经多轮评估打磨,对标《义务教育语文课程标准(2022年版)》第二学段(3-4年级)课程目标、内容要求与学业质量描述,确保考查内容覆盖主干知识和核心能力点,四至六年级语文期末检测试题均为六版面容量,对试题难度、题量和科学性等内容进行反复评估。

据调查,选用该套题的学校语文考试过程比较顺利,学生答题情况正常,阅卷得分情况未出现异常。后续该区命题工作将紧扣课程标准与学情实际持续优化调整,重视检测后试题质量的反馈收集与综合评价,让命题更贴合素养培育要求,更精准检测教学实效。

有南山区九年一贯制公办学校负责人向记者表示,当前命题领域已形成“无情景不命题”的导向,避免空泛概念性试题、紧密联系生活实际是核心要求。深圳作为APEC会议举办地,试题以此为背景能激发学生运用知识关注社会、表达见解的意识,是素养导向的鲜明体现。若注重引导孩子参与社会实践、开展海量阅读,应对此类试题便会得心应手;若仅局限于刷题训练,则易陷入被动。

探索

多元评价创新落地

减负提质凸显素养导向

除了命题层面的创新,本学期深圳多所中小学紧扣减负提质、素养导向,从测评形式到评价体系推出多项创新评价举措。

低年级趣味化测评

成期末标配

不少学校将无纸笔综合素养测评作为小学一、二年级期末标配,以情景化、趣味化、游戏化形式代替传统考试,将学科知识考察融入游园闯关、益智游戏、智慧探险等活动中。

如南山第二外国语学校(集团)同泽学校以电影《疯狂动物城2》为主题打造趣味游园会,香港中文大学附属天健小学设计“圳少年・AI中轴线漫游”,深圳市前海未来教育集团黄田实验学校则推行“集赞”评价机制,让低年级学生在趣味体验中完成能力测评。

图片

图源:南山教育

图片

图源:香港中文大学附属天健小学

注重过程性评价

构建综合素养评价体系

实际上,评价不应局限于学期末的一次性结果考核。“科学的评价体系应兼顾诊断性、激励性与增值性,引导学生自我反思、找出差距、树立信心。”南山实验教育集团前海港湾学校党总支书记罗朝宣表示。

据介绍,该校已开展评价改革探索已有10年,构建起学生综合素养评价体系,以学期为评价周期,从文化基础、自主发展、社会参与三大维度对学生进行全面评价,形成学生、教师、家长、社区共同参与的评价机制。学校还为每位学生配备《港湾学生发展综合评价手册》,既为学生自我发展提供清晰指引,也让教师和家长能全方位、多角度了解学生情况,实现教学评一体化落地。

采写:奥一新闻记者 任贺

编辑:任贺