药物性肝损伤避坑指南:从风险因素识别到诊断与鉴别|临床必备

药物性肝损伤(DILI)是指由化学药品、生物制品、中成药等药品,以及中药材、天然药物、保健品、膳食补充剂等产品,或其代谢产物乃至其辅料、污染物、杂质等所导致的肝损伤,是重要的药物不良反应,严重者可导致急性肝衰竭甚至死亡。临床医师需警惕识别DILI,因为早期识别并及时停用致病药物,可降低肝毒性的严重程度。本文汇总了DILI的风险因素、临床表现、诊断和鉴别诊断要点,以供临床参考。


Part 01

DILI的风险因素


•种族:某些药物的毒性在不同种族间存在差异。例如,黑人和西班牙裔人群可能对异烟肼的毒性更为敏感。


•年龄:除意外暴露外,儿童发生DILI的概率较低。老年人因药物清除率下降、药物间相互作用、肝血流量减少、药物结合变化以及肝体积缩小,发生肝损伤的风险增加。此外,营养不良、感染和频繁住院也是导致DILI的重要原因。


•性别:尽管具体机制尚未明确,但DILI在女性群体中的发生率更高。


•饮酒:酗酒人群对药物毒性的易感性更强,因为酒精可诱发肝损伤和肝硬化改变,从而影响药物代谢。酒精会耗竭谷胱甘肽(保护肝脏)储备,使机体对药物毒性更敏感。然而,根据美国肝病研究学会(AASLD)指南,酒精、烟草和饮食在DILI易感性中的作用尚未明确。


•基础肝脏疾病:既往观点认为,基础肝脏疾病并不会增加患者发生DILI的风险,但肝脏储备功能下降或肝脏修复能力受损,可能会加重肝损伤的不良后果。合并感染乙型或丙型肝炎病毒的人类免疫缺陷病毒(HIV)感染者,在接受抗逆转录病毒治疗时发生肝毒性的风险增加。同样,肝硬化患者使用肝毒性药物时发生肝功能失代偿的风险也更高。


•遗传因素:DILI的遗传易感性涉及药物代谢酶、药物转运蛋白、人类白细胞抗原系统(HLA)等的基因多态性,可能是DILI的重要决定因素。


•其他合并症:获得性免疫缺陷综合征(AIDS)、营养不良及禁食者可能因谷胱甘肽储备较低而易发生药物反应。


•药物剂型:长效药物可能比短效药物造成更严重的损伤。


•宿主因素:

可能增加药物敏感性,诱发肝脏疾病的因素如下:

✓女性:氟烷、呋喃妥因、舒林酸

✓男性:阿莫西林-克拉维酸

✓老年:对乙酰氨基酚、氟烷、异烟肼、阿莫西林-克拉维酸

✓青年:水杨酸盐、丙戊酸

✓禁食或营养不良:对乙酰氨基酚

✓高体重指数/肥胖:氟烷

✓糖尿病:甲氨蝶呤、烟酸

✓肾功能衰竭:四环素、别嘌醇

✓AIDS:氨苯砜、甲氧苄啶-磺胺甲噁唑

✓合并基础肝脏疾病:烟酸、四环素、甲氨蝶呤


Part 02

临床表现


DILI的临床表现无特异性,与其他各种急、慢性肝病类似。


急性起病的肝细胞损伤型患者,轻者可无任何症状;重者则可出现黄疸,如全身皮肤和(或)巩膜黄染、尿色加深等,伴或不伴不同程度的乏力、食欲减退、厌油、肝区胀痛、上腹不适等非特异性消化道症状。胆汁淤积明显者可出现黄疸、大便颜色变浅、瘙痒等表现。


进展为急性肝衰竭(ALF)/亚急性肝衰竭(SALF)者则可出现黄疸、凝血功能障碍、腹水、肝性脑病等相关表现。


特殊表型患者,可呈现各自不同的临床表现,如药物超敏反应综合征(DRESS)患者可出现发热、皮疹等肝外症状。


Part 03

诊断和鉴别诊断




1.常用检查手段


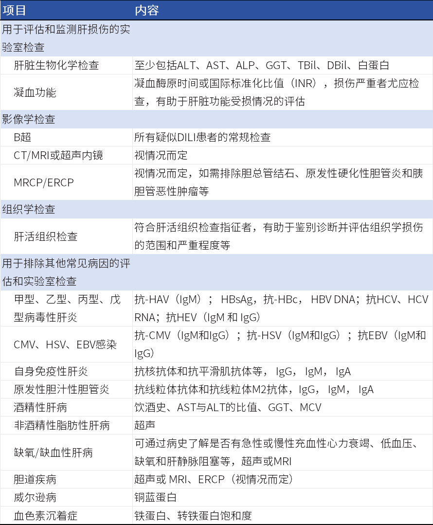
用于DILI诊断的常用实验室、影像学和组织学检查见表1。


表1 用于DILI诊断的常用实验室、影像学和组织学检查

图片注:DILI 药物性肝损伤;CT 计算机断层扫描;MRI 核磁共振成像;ALT 丙氨酸转氨酶;AST 天冬氨酸转氨酶;ALP 碱性磷酸酶;GGT γ-谷氨酰转移酶;TBil 总胆红素;DBil 直接胆红素;CMV 巨细胞病毒;HSV 单纯疱疹病毒;EBV EB病毒;MRCP 磁共振胰胆管造影;ERCP 内镜下逆行胰胆管造影术;HAV 甲型肝炎病毒;IgM 免疫球蛋白M;HBsAg 乙型肝炎表面抗原;抗-HBc 乙型肝炎核心抗体;HBV 乙型肝炎病毒;DNA 脱氧核糖核酸;HCV 丙型肝炎病毒;RNA 核糖核酸;HEV 戊型肝炎病毒;IgG 免疫球蛋白G;IgA 免疫球蛋白A;MCV 平均红细胞容积




2.诊断和鉴别诊断


➤诊断原则


由于缺乏特异性诊断生物标志物,DILI的诊断目前仍是基于详细病史采集、临床症状和体征、血清生化、影像学、组织学等的排他性策略


根据药品不良反应/事件关联性评价的原则,建立诊断最终很大程度上依赖于:

①药物暴露或停药与肝脏生化改变有明确、合理的时效关系;

②肝损伤的临床和(或)病理表现(型)与可疑药物已知的肝毒性一致;

③停药或减少剂量后肝损伤显著改善或恢复正常;

④再次用药后肝损伤再次出现;

⑤排除肝损伤的其他病因和基础肝病的活动或复发,且无法用其他合并用药/治疗手段、原发疾病进展来解释。


鉴别诊断


疑似DILI患者排除其他病因的鉴别诊断策略,可根据肝损伤的临床类型,优先排查表现为相同肝损伤类型的其他常见肝病。必要时,应考虑肝活组织检查以获得利于鉴别诊断的重要信息。


下述情况时建议进行肝活组织检查:

(1)其他竞争性病因无法完全排除,尤其是自身免疫性肝炎仍无法排除而且考虑采用免疫抑制治疗。

(2)停用可疑药物后,如果肝脏生化指标持续升高或有肝功能恶化的征象;停用可疑药物后,肝细胞损伤型患者的ALT峰值水平在30~60d未下降>50%,或胆汁淤积型患者的ALP峰值水平在180d内未下降>50%。

(3)如果肝脏生物化学指标异常持续超过180d,临床怀疑存在慢性肝病和慢性DILI者。

(4)疑似慢性肝病基础上的DILI,病因无法甄别者。

(5)肝移植、骨髓移植等器官移植后出现的肝损伤。


参考文献:

[1]Nilesh Mehta, et al. Drug-Induced Hepatotoxicity. Medscape. Jun 12, 2025.

[2]中华医学会, 中华医学会杂志社, 中华医学会肝病分会药物性肝病学组, 等. 中国药物性肝损伤基层诊疗与管理指南(2024 年). 中华全科医师杂志, 2024, 23(8): 813-830.

[3]中国医药生物技术协会药物性肝损伤防治技术专业委员会, 中华医学会肝病学分会药物性肝病学组. 中国药物性肝损伤诊治指南(2023年版). 中华肝脏病杂志, 2023, 31 (4): 355‐384.




医脉通是专业的在线医生平台,“感知世界医学脉搏,助力中国临床决策”是平台的使命。医脉通旗下拥有「临床指南」「用药参考」「医学文献王」「医知源」「e研通」「e脉播」等系列产品,全面满足医学工作者临床决策、获取新知及提升科研效率等方面的需求。


本平台旨在为医疗卫生专业人士传递更多医学信息。本平台发布的内容,不能以任何方式取代专业的医疗指导,也不应被视为诊疗建议。如该等信息被用于了解医学信息以外的目的,本平台不承担相关责任。本平台对发布的内容,并不代表同意其描述和观点。若涉及版权问题,烦请权利人与我们联系,我们将尽快处理。