今日黄金突破1600元!郑州一黄金柜台3小时卖出120万金条,店员:500克、1000克的大板料已售罄

金价狂飙!1月28日,国内黄金金饰价格已突破1600元/克,郑州一普通黄金柜台仅上午3小时就售出120万元投资金条。
店员称:“买金条的人更多,上午十二点多,500克、1000克的大板料就已售罄,中午柜台只剩50克、100克的小规格产品。”
在此提醒:投资有风险,入市需谨慎!
黄金、白银LOF基金今起暂停申购
1月28日,由于美元持续走软以及市场避险情绪升温,国际金价在亚洲交易时段继续上涨,伦敦黄金现货价格以及纽约黄金期货价格均突破每盎司5200美元。
截至北京时间28日10点,伦敦黄金现货价格报5204.96美元/盎司,涨幅为2.41%。纽约商品交易所2月交割的黄金期价报5207.07美元/盎司,涨幅为0.50%。
国内黄金饰品价格对比显示,多家黄金珠宝品牌当日公布的境内足金首饰价格大幅上调,周生生报价1614元/克,周大福报价1618元/克,老凤祥报价1620元/克,老庙黄金报价1612元/克。
1月27日晚,易方达黄金主题LOF(A类份额)、国投白银LOF(A类份额)发布暂停申购及定期定额投资业务的公告。
易方达黄金主题LOF暂停申购
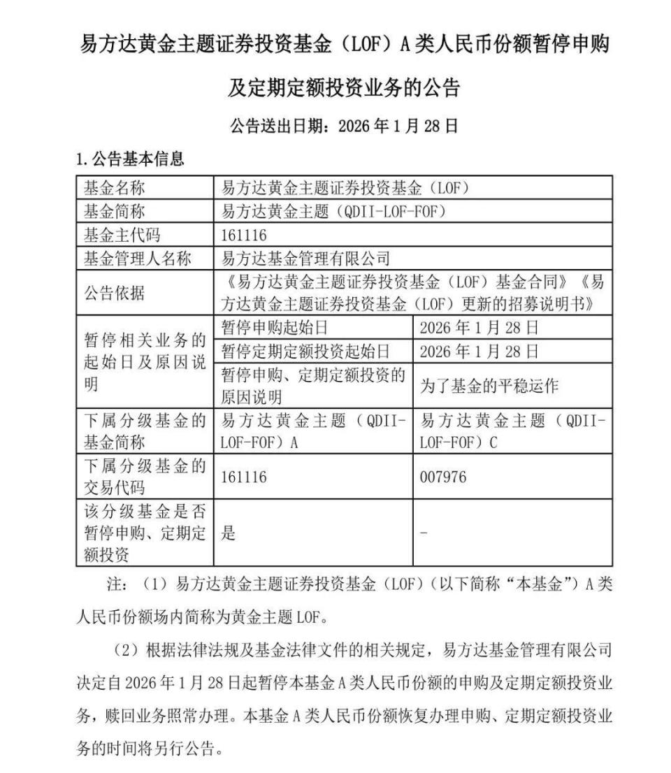
1月27日晚,易方达黄金主题证券投资基金(LOF)发布公告称,易方达基金决定自1月28日起暂停本基金A类份额的申购及定期定额投资业务,赎回业务照常办理。本基金A类份额恢复办理申购、定期定额投资业务的时间将另行公告。
图片
伴随金价大涨,不仅是黄金LOF,白银LOF也“闭门谢客”。
1月27日晚,“国投瑞银基金”公众号发布《关于国投瑞银白银LOF暂停申购业务的说明》。
国投瑞银基金表示,为保护基金份额持有人利益,维护基金平稳运作,决定自1月28日起暂停国投瑞银白银期货证券投资基金(LOF)A类基金份额的申购业务(含定期定额投资)。
图片
国投瑞银基金指出,理解投资者对市场机会的关注,但长期来看,基金的二级市场交易价格会围绕其净值波动,当前的高溢价不具备可持续性,需警惕市场情绪降温带来的价格回调。请投资者理性看待,审慎决策。
随着白银价格的一路狂飙,国投白银LOF溢价率也持续高企。截至1月27日收盘,二级市场报4.336元,单日涨幅为3.66%,溢价率超46.02%。
金价、银价连续上涨
截至北京时间27日,今年以来,国际黄金期货价格涨幅已超17%,白银涨幅则高达55%。
业内人士提醒,黄金、白银经历前期较大涨幅之后,短期或面临回调压力。投资者需保持理性,防范市场可能出现的“冲高回落”,切忌追高。
来源:大象新闻综合民生大参考、财联社、国投瑞银基金公众号、央视财经、中国基金报