为什么成长型人格都需要一个AI知识库?

先跟大家坦白一个事实:「知识库」这个概念,确实是我最近一年才了解,并真正开始使用的。

在从大厂离职做AI科技博主之前,我其实看不懂知识库的作用。

我想当然的认为,所有知识我都可以搜索到,为什么我需要找个地方管理?

以及管理之后,到底有什么用?

现在想来,当时的看不懂,是因为,我的工作内容是没有成长性的。

大部分时间,我都在做公司的螺丝钉,把消息从A搬运到B。

我的产出很零散,没有连贯性,也没有思考的沉淀,由自己被周围的环境推着走,就这么逐渐走向了职场下坡路,才需要断臂求生。

正是这次断臂求生,让我进入了一个更适合自己的状态:成为一个需要高频吸收、消化知识,保持更新和创造的内容创作者。

也是有了高频内容消化&生产的需求,我逐渐离不开AI知识库,也真正认识到了知识库的价值。

今天的我,作为过来人,不希望我的读者朋友们也走入我过去那般随波逐流的痛苦境地。

那我们有没有什么办法打破局面?

尽早梳理并真正使用自己的AI知识库,重塑自己的核心竞争力,可能就是一个重要起点。



为什么要用知识库?

现在,作为AI博主,我每天要花大量时间跟各种AI打交道,高频使用AI后,我逐渐意识到它的能力边界

  • AI的回答质量依赖于使用者的提问方式、可引用的参考资料,推理能力在2026年各家模型都很强劲的今天反倒不再是卡点。
  • 如果不严格限制任务标准,AI很可能选择偷懒节省算力,会开始对内容胡编乱造,这也就是我们常说的「幻觉」。

这两个问题是把AI应用于生产环境的重要卡点。

而知识库的意义就在于,一定程度上约束AI的发挥范围,让算力更集中于处理当下核心任务。

这就像做饭,如果你直接找一个AI让它给你做个番茄炒蛋,它得先查食谱,然后去搜集到原材料和调味品,再一步步做完给你。

但可能,你要的番茄炒蛋是不放糖的,AI不知道,它按常规方式来处理,你等了很久,结果等来一盘你不喜欢的菜,浪费了很多时间和期待。

知识库就相当于,你把食谱和材料都备好了,只需要AI来按照你给的规则操作,那它专心下厨即可,不用花很多时间东找西看,交付也会更符合预期。

另外,这些食谱和材料都是可以重复利用的,你不用每次都输入冗长的提示词告诉AI它该如何做,也会让你更省力。

所以知识库的本质,不只是一个存放资料的「库」,而是一个生产力工具

把素材放进来只是第一步,更重要的是你得学会和工具打配合,让素材为你所用。

我现在在用的知识库产品是ima,它对我来说就是一站式写作工具箱,可以帮我分析素材,理解素材,再调用素材直接创作,直接把我前面说的流程全部打通,用起来非常舒服,这是我的个人知识库分类:

图片


ima个人账号有30G的免费容量,参加活动还可以再领20G,使用AI功能目前完全不收费

下面就来跟大家盘一下,我是如何使用ima给自己做内容生产提效的,作为一个工具使用的思路参考。



学习+论文解读

之前文章也有提,AI论文解读是我今年新的内容创作方向。

在ima里看论文,可以直接让它帮我对照翻译:

图片

想想我读研究生的时候,都是一段一段复制原文翻译来看论文,实在是太低效了……

除了翻译,ima也能帮我总结好论文讲了什么:

图片

论文的脉络、提出的方法、实验的结论,全部清清楚楚。

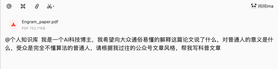
它还有个AI帮写功能,可以在我读完论文之后,和我一起创作一篇高难度的硬核论文解读。

在笔记页面,点击右上角「AI帮写」,然后像这样输入指令:

图片

它不是直接一股脑吐出一整篇稿子,而是会先调用内容检索工具和调研总结工具,让内容更准确,接着自己起好了标题,还写好了大纲,我要做的只是确认:

图片

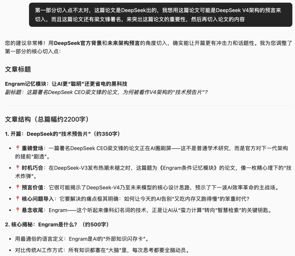
因为我自己手写过这篇,一眼就能看出它有些的落脚点其实比我写得更好……

别着急,这时候,你可以细读一下大纲,找出你想修改的部分

比如开头,这篇论文是DeepSeek团队出的,不应该用ChatGPT来引入,所以我给它下了修改指令:

图片

你可以这样重复修改,直到大纲满意,再让AI来分部分撰写全文:

图片

每一个段落旁都有个交互按钮,可以选择是否采纳应用这段——这体验真的很像在Cursor里用AI编程,你也可以选择是否采纳AI写的段落。

如果你对部分段落不满意,也可以选中后,再呼出AI帮写来继续修改

图片


AI负责写,你来当校对,让内容生产更可控,也让你的想法和AI的执行可以高效结合。

这种感觉非常奇妙。


我面对不是一个冰冷、统一的输入框,而是在一个懂我思路,还拥有我全部知识储备的编辑器里,进行一场高效对谈,再一步步完成内容创作。

甚至ima可以直接给你选中的段落配图

图片

真正做到了一站式全能编辑器。



拆解音频内容

我很喜欢听播客,经常会从播客里找一些内容灵感。

有时听着听着,就想,这期太棒了,得想办法怎么安利给大家。

在AI应用落地之前,我就是笨办法,前后反复推拉进度条,然后手动记录要点……

现在不用了,解读音频内容这事儿ima就能做,还免费。

把播客的音频文件上传ima,点击上传好的音频文件,就能直接看到AI为我拆解好的播客逐字稿、速览、纪要

图片

你可以把这个页面当成一个笔记本,此时你面对的就是AI给你处理好的素材,你可以针对这个素材进一步学习,比如记笔记,或者继续和AI提问:

图片

如果想要对全局内容进行加工拆解,可以点击右上角的「问问ima」,根据这篇音频内容,ima直接给了我3个方向:

图片

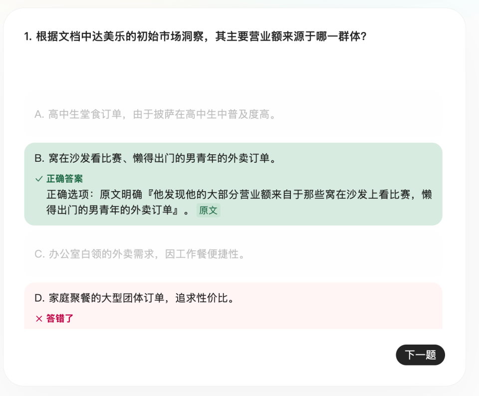
选择「生成测验」,大概2分钟后它就针对音频内容给我做好了一套题:

图片


题目都是有逻辑的,不是无脑瞎出题。

我们先不往下看,你觉得这题该选什么?

3……

2……

1……


揭晓:选B。

是的我就选错了,我用了现在达美乐的受众市场进行逻辑推理,但这个逻辑在初期其实是不存在的。

没关系,答错也会引用具体原文,告诉你原因:

图片

这其实就是一个学习——检测——纠错的过程,可以帮助你学习任何知识。

直接根据音频生成的脑图也很清晰,可以给你快速理清内容逻辑:

图片

这个脑图也是可以随意增减内容的,如果你觉得冗余了就直接删掉。

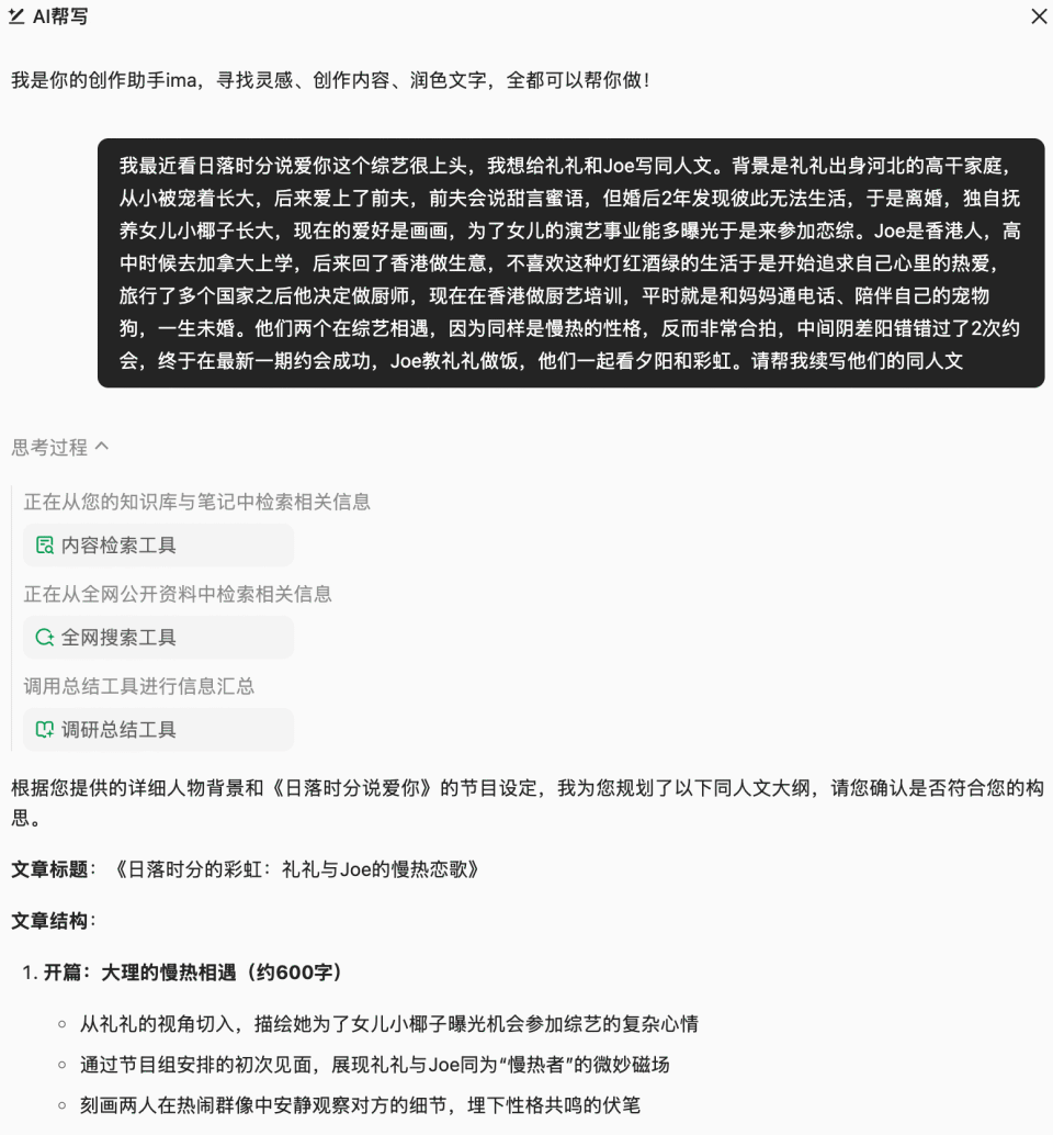
甚至可以直接在这里让ima帮我写视频口播稿:

图片

如果不满意,随时指导修改:

图片

这样改完,是不是就有B站知识up主的感觉了?

还可以像这样,直接@个人知识库,我放了自己之前写过的视频脚本,它就会参考我的语气来创作:

图片

是的,现在做内容创业,已经完全可以一人公司化。

不需要单独请一个编导,只要会用AI,你可以自己把控内容方向,让AI不知疲倦的为你修改。

这功能就是,你越用,越成为你的四肢,无法割舍。



让AI仿写我自己

作为内容创作者,最怕的就是灵感枯竭。

脑子一团乱麻,不知如何开头。

但现在,这种无法下笔的痛觉,也可以让AI来帮忙处理。

ima已经打通腾讯文档,我导入了几篇之前写在腾讯文档的公众号文章,作为单独的文件夹,然后在文件夹下发送指令,它就能按我之前的文章风格仿写,像这样:

图片

行文逻辑完全就是我的逻辑,再找个代笔都不一定有AI写得像我自己……

如果你觉得AI直接仿写的文章你不满意,你还可以和AI协作,让它学我的思路,帮我列出大纲,具体内容部分还是我自己来填,参考指令如下:


我想和大家介绍ima的新功能,请你根据我的公众号文章写作风格帮我写一篇ima评测文章,先列几个大纲方向


这是它给出的大纲:

图片

非常清晰,而且完全遵循了我过往的行文思路:先发现问题,再引出产品,最后给出实用方法。

用上ima之后我构思文章都快了许多,真的是实打实的效率神器……



同人文/小说

用AI帮写创作小说也非常方便,比如,我最近很喜欢看腾讯视频的一档综艺《日落时分说爱你》,最喜欢里面礼礼和Joe这对cp,但是节目每周四才更新。

等不及想磕cp?


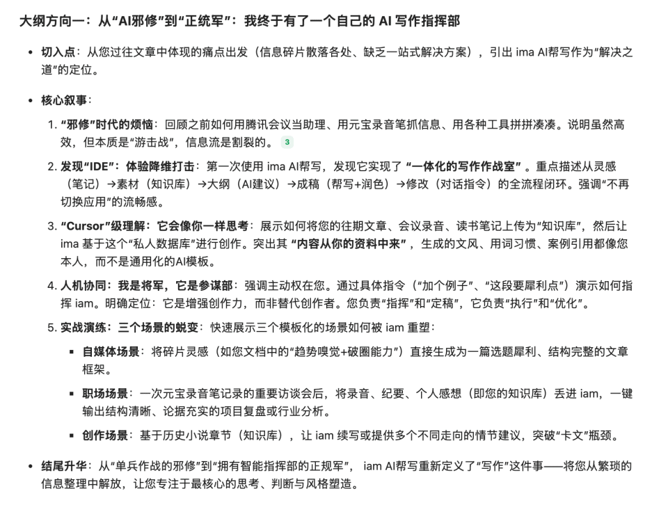
没事,我自己可以产粮,像这样:

图片

ima自己调用了全网工具,搜到这个综艺是在大理拍的,还给我补了开篇背景。

当然,在我信息给得不够多的时候,AI也会有出错的时候,比如第一版,它虚构了主角的职业,还有礼礼女儿的年龄,在我更正后它自己完成了修订:

图片

从此磕cp不求人,自己想磕的物料自己产。



写在最后

大众的注意力确实很容易被AI酷炫的生成效果吸引,各家产品在早期都喜欢把「一键生成」作为卖点。

但那些酷炫的效果,可以成为生产资料吗?可以真正作为生产力吗?

这其实是要打问号的。

所以,如果想把AI真正应用于实际工作流程中,可控性是必须攻克的命题

而怎么让AI丝滑且自然的出现在与人交互的流程中,成为人类的最佳帮手,我在ima这里看到了不错的解决方案,这也是我持续在用ima的原因。

在产品框架内,把每一个体验细节,做深,做透,想用户之所想。

也唯有足够了解用户,了解AI能力边界,对内容生产环节洞察足够深入,才可能做出这样的产品。

打磨产品要持续深入,打磨自己也是一个道理。

好的产品,是不知不觉间成为你身体的延伸;好的创作者,也是在不断迭代自己的底层系统。

在这个 AI 时代,一个人不代表孤军奋战。

只要拥有了结构化知识体系和趁手的工具,一个人,也可以是一支精锐的部队。

与其在迷茫中随波逐流,不如先从梳理一份音频、整理一篇论文启动吧!

在这个充满不确定的时代,唯有沉淀下来的知识,和不断进化的思维,才是你最稳固的护城河。




感谢你耐心看到这里👏

如果今天的内容对你有所启发或帮助

点赞👍|评论💬|在看👀|转发➡️

你的支持是我持续创作最大的动力!