新书推荐 丨《清代近海管辖权资料续编》出版

图片

清代近海管辖权资料续编

王宏斌  汇编点校

2025年10月出版

500.00元

978-7-5732-1586-4


图片



编辑推荐

本书为2022年国家古籍整理出版专项经费资助项目。

一般认为,中国的近代化是在西方的影响下才开始起步的。但近代化的内容和速率在各领域是有不同的。就近海管辖权而言,随着封建王朝自身的演变和世界局势,尤其是东亚局势的变化,清政府在近海管辖权方面已经有了一些启蒙和进展,只是后来在西方列强的入侵中,这种进展变得更加迅速和剧烈。本书以原始资料为基础,为读者展开这种变化的过程,尤其侧重清中前期的近海管辖理念和实践。



内容简介

清代是中国传统海洋管理体制转向近现代海洋管理体制的重要时期,有清一代,从康乾盛世,到鸦片战争,再到晚清的洋务运动,近海管辖问题成为清朝国家治理的重要组成部分。本书依托档案、奏折、文集、电报、手稿等多形式的原始资料,对涉及清代近海管辖权的资料进行了汇编和点校,以期为相关研究者提供全面的资料。



总目录

上册

导言1

编辑说明1

康熙朝1

雍正朝13

乾隆朝33

嘉庆朝293


下册

道光朝595

咸丰朝853

同治朝876

光绪朝925

宣统朝1001

综合性资料1005



导言(节选)

摆在读者面前的是一本厚重的历史资料集,是一本反映清代近海(内洋和外洋)管辖权的历史资料集。历史学提出一个观点,得出一个结论,无不重视其资料依据。历史实证主义要求学者必须遵循“无证不信”“孤证不立”“一份材料一分话”等实事求是的原则,不得有任何偏见。正是基于这一原则,笔者在研究清代近海管辖权问题时,特别重视历史文献资料的搜集和整理。资料的搜集与整理既是一项艰难而细致的工作,又是一个不断选择和舍弃的过程。资料的搜集伴随着整个研究过程,随着资料的不断积累,写作主题和框架就会日渐清晰;随着主题和框架结构的建立,资料的选取标准和甄别也就越来越明确。笔者在筛选资料过程中有一个明确的标尺,即首先斟酌其资料的可靠性,然后再确定每一条资料究竟是本证还是旁证。不仅要求每一条资料必须与清代近海管辖问题密切相关,而且要求每一条资料都有一定的代表性,重复的二手资料尽量不用或少用。

清代海防是一个持续267年的复杂工程,在官方档案和私人著述中留下了很多资料,在短时间内要把这方面的资料全部搜集起来,并加以整理,是十分困难的。2018年,为了完成《清代近海管辖权研究与资料整理》这一国家重点项目,只好在当时积存的200余万字资料中选取了100万字,按照年代顺序加以编排整理,取名为《清代近海管辖权资料长编》。非常幸运的是,书稿得到上海古籍出版社领导高度重视,表示愿意安排出版,副社长吴长青、责任编辑贾利民等人在书稿付梓过程中付出了艰辛劳作。是书出版之后,颇得读者好评,中国社会科学院近代史研究所李细珠研究员指出:“史料种类繁多,质量参差,如何去粗取精,去伪存真,是对整理者学术功力的考验。由研究有素的严谨史家编辑史料,既能驾轻就熟,又能别出心裁,甚至化腐朽为神奇,从纷繁芜杂的海量史料中结构出一个精致的史学体系来。宏斌教授汇编点校的这本《长编》,便是一个值得参考的范本。”(《先把金针度与人——评清代近海管辖权资料长编,《古籍整理出版情况简报》2020年第6期;又载《中华读书报(书评周刊)》2020年12月2日第10版)由于销售情况良好、学界反响热烈,上海古籍出版社领导意犹未尽,约我继续完成《清代近海管辖权资料续编》整理工作。盛情难却,于是我进一步扩大了资料搜集范围,于2023年在搜集的300万字中选取190万字,加以点校,整理成书,并按照约定时间呈交上海古籍出版社。《续编》系《长编》的姊妹篇,二者资料是一种互补关系,同样由档案和重要文献构成,构成一个完璧,具有同等价值。若将二者放在一起比照互读,对于清代海防问题可以得到更加完整而深刻的印象。

历史研究者不仅要求论著概念准确、观点明确、结论正确,而且要求证据充足、资料丰富、剪裁得当、使用正确。但是,一部书要达到上述标准又谈何容易!对于一位作者来说,即使具备了史学家必备的史德和史识素养,即使在主观上想拿出高质量的作品,然而由于自身知识结构和阅读范围的限制,其论著也难免出现这样或那样的片面性。因为,历史事实只能由间接资料通过研究者自己的思想来重建,更何况资料总归是不完全的,而且必然受作者主观条件的限制。因此,对于专业的严谨的读者来说,仅仅顺着作者的思路阅读一本论著是不够的,他们必定要询问论著的资料来源如何,是否可靠?为了不扰乱自己的正确思维和判断,最好先阅读一下原始资料。为了满足历史实证主义者的需要,为了防止偏见贻误读者,笔者意在为专业的严谨的读者提供自由的思维空间。为了满足历史实证主义者的需要,为了防止偏见贻误读者,笔者在研究成果出版之前,首先推出这一套资料集,意在为专业的严谨的读者提供自由的思维空间。这些资料在专业的严谨的读者手中,不仅很可能得到不同的处理和应用,而且也很可能得出截然不同的结论。

对于比较忙碌的现代读者来说,花费大量时间,斟酌每一条资料内涵,尤其是把表面看来并无直接关联的一堆资料联系在一起并加以演绎推理和缜密思考,显然是很困难的。史学毕竟有史学的原理和方法,既不能用枯燥的资料代替原理,也不能用感性的认识代替严谨的思辨方法。只有通过思想,通过对资料的系统消化,通过了解前人的思想,历史事实才能从一堆枯燥的无生命的材料中形成一个有血有肉的新的生命体。因此,当责任编辑要求我为本书写一篇导言时,我找不到婉拒的理由。

既然是一篇导言,便不得不回答两个问题:为什么编辑《清代近海管辖权资料长编》和《清代近海管辖权资料续编》这两部书?这两部书的主要内容有哪些?

首先回答第一个问题。15世纪末,哥伦布发现新大陆。与此同时,葡萄牙人开辟了东方航线。为了解决两国关于如何占有新发现的大陆和东方航线的矛盾,西班牙和葡萄牙诉诸罗马教廷。教皇亚历山大六世承认西班牙对新发现的土地拥有主权,以佛得角以西约100里格(约3英里)的子午线为分界线,该线以西的一切土地和海洋划归西班牙,以东的一切土地和海洋划归葡萄牙。后来,两国经过协商,将该线向西移动了270里格。教皇对于海洋的这种划分,立即遭到了以荷兰为代表的新兴海洋国家的强烈反对。被誉为国际法之父的荷兰法学家雨果·格劳秀斯(Hugo Grotius)受命为此撰写了《论海洋自由或荷兰参与东印度贸易的权利》,开始讨论公海航行自由问题。由此引发了欧洲法学家关于海洋问题的广泛讨论,并涉及滨海国家对于领海的管辖权问题。

所谓“领海”,指沿海国主权管辖下与其海岸或内水相邻接的一定宽度的海域,是国家领土的重要组成部分。16至17世纪,西欧的条约和法令中规定:国家管辖的海域应达到视力所及的地平线附近。荷兰法学家雨果·格劳秀斯于1608年提出,国家管辖的海域范围取决于它的有效控制。从这一原则演变而为:一国的领海宽度应以大炮的射程为准,到《联合国海洋法公约》在1982年确定为12海里,经历了374年的复杂演变。有的学者认为中国人接受领海这一观念始于19世纪60年代《万国公法》(Elements of International Law)的翻译。是其然又不尽其然。“领海”一词属于舶来品,在中国出现得较晚,但不能因此说中国早期缺乏领海主权意识。事实上,早在清代前期,中国人对于近海水域的管理就已形成严密的制度,只是这种制度的名称不叫“领海”而已。本书资料无可辩驳地证明,早在18世纪初期,清廷已经开始将近海划分为内洋与外洋,并加以行政的、军事的、治安的、经济的管辖。这就是说,当西欧正在讨论领海和公海问题时,远在东方的中国已经实施了对于近海的管辖。近海管辖问题出现在欧亚大陆两端,尽管从时间上讲有一个先后问题。那么,这种理念是各自发生的还是从西方传入的呢?这是一个待解之谜。更为重要的问题是,中国人在18至19世纪是如何管辖自己的近海水域的,与西方的领海观念相比有哪些异同?这是本书编纂的主要目的。

关于第二个问题,从书名可以看出,这是一部关于清代近海管辖权的资料汇编。读者不禁要问:清代是如何管辖近海的?是如何划分内洋和外洋的?水师巡洋会哨制度是如何建立的?清代的水师有哪些职能?中国的“外洋”是否类似于西方的“领海”?清朝水师的职责与美国海岸警卫队相比又有哪些异同?1840年以后近海管辖制度发生了哪些异变?晚清“外洋”词义的嬗变究竟意味着什么?从资料长编中我们不仅可以寻觅到上述问题的具体答案,而且可以得到许多有关海防问题的现代启示。



一、内洋与外洋的划分

首先,需要指出的是,有的学者认为,中美《望厦条约》与中瑞《广州条约》中关于救护海难船只的条款中所说的“中国洋面”,是西方人对于中国领海的最初表述。这种看法是完全错误的。

清初,沿袭明朝制度,亦将沿海水域划归各省管辖。盛京管辖的海域包括辽东半岛三面,北以鸭绿江口与朝鲜比邻,西以天桥厂海面与直隶为界;直隶管辖的海面,分别以天桥厂与大口河,与盛京、山东为界;山东所辖海面西自大河口,东达成山外洋,南以莺游山与江南为界,北以隍城岛与铁山之间的中线与盛京为界;江南省管辖崇明至金山一带海域,北以莺游山,南以大衢山与山东、浙江为界;浙江所辖海面分别以大衢山、沙角山与江南、福建为界;福建管辖的海域包括福建沿海和台湾、澎湖岛屿周围海域,南以巴士海峡与菲律宾为邻,北以沙角山为标志与浙江分界,西南以南澳岛中线与广东为界;广东管辖的海域包括本省大陆海岸和环琼州岛岸的所有海面。

为了行政和军事管辖的便利,按照水域的大小和远近,清朝官员进一步将邻近中国大陆海岸和岛岸附近的水域区分为内洋与外洋两个部分。凡是靠近大陆沿岸的海面(包括小岛),以及靠近设立府、州、县、厅衙门岛岸的海面(包括小岛),均划为内洋,责成州县官员与水师官兵共同管辖;凡是远离大陆沿岸的海面(包括小岛),以及远离设立府、州、县、厅衙门岛岸的海面(包括小岛),均划入外洋。由于外洋距离海岸和岛岸较远,超出了州县官员的管辖能力,不得不将这一海域的巡哨任务全部赋予水师官兵负责。1736年,《钦定大清会典则例》明文规定:“内洋失事,文武并参;外洋失事,专责官兵,文职免其参处。”这就是雍正时期河东总督田文镜所说的:“外洋责之巡哨官兵,内口(洋)责之州县有司。”

关于内洋与外洋划分的标准,笔者没有找到清廷的明确旨意。不过,有这样一条资料,大致可以反映沿海各省划分内洋与外洋的基本原则:“中外诸洋,以老万山为界。老万山以外汪洋无际,是为黑水洋,非中土所辖。老万山以内,如零丁、九洲等处洋面,是为外洋,系属广东辖境。其逼近内地州县者,方为内洋,如金星门,其一也。”显而易见,清朝人自内而外将海洋分为三个部分:一是靠近州县行政中心的海面,这一部分被称为“内洋”,由地方政权和水师官兵共同管辖;二是以老万山为标志的附近海面,这一部分海面被称为“外洋”,属于中国的领水,为“广东辖境”,由水师官兵专门负责巡哨;三是老万山以外的黑水洋(即深水洋)“非中土所辖”,这一部分海域就是现代意义的公海。

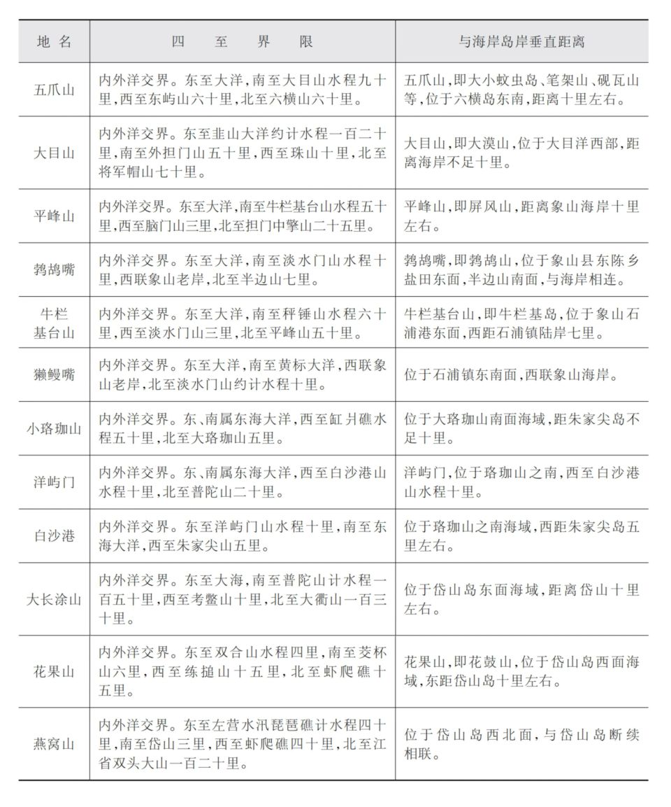
清代划分内洋与外洋的时间,应当始于康熙晚期。“康熙四十八年(1709年)复准:闽粤江浙四省每年轮委总兵官亲领官兵,自二月初一日出洋,在所属本汛洋面周遍巡查,至九月底撤回。遇有失事、获贼,照例分别题参、议叙”。我们不知道这是不是沿海各省内洋与外洋划分的开端,但是,可以确认在康熙晚期浙江已经划定其界线。王元仕纂修的《定海县志》刊刻于康熙末年。是书不仅详细记载了内外洋岛屿名称,而且详细说明了每一个岛礁的四至界线(详见表一)。由此可知,康熙晚期浙江内外洋界线已经初步划定。


表一 康熙时期定海镇三营所辖内外洋岛屿一览表

图片

资料来源:本表内容根据光绪《定海厅志》卷二十附载之康熙《定海县志》内容录入,见《中国地方志集成·浙江府县志辑》第38辑,南京:江苏古籍出版社、上海:上海书店、成都:巴蜀书社,1993年影印本,第249—255页;光绪《慈溪县志》卷十三,《中国地方志集成·浙江府县志辑》第35辑,南京、上海、成都:江苏古籍出版社、上海书店、巴蜀书社,1993年影印本,第309页。


对照现代地图,阅读康熙《定海县志》所提供的四至界线,大致可以看到定海镇各营各汛水师官兵巡哨范围,但难以说明内洋与外洋划分的原则和标准。问题是内洋与外洋的界线在哪里?这条界线距离海岸或岛岸究竟有多远?

康熙《定海县志》不仅为我们提供了定海镇辖区各个岛礁的内外洋属性以及四至界线,而且在一些地方还特别注明是“内外洋交界”还是相邻水师辖区的接界处,由此我们可以看到内外洋划分的基本标准。现在将该书标注“内外洋交界”的地方全部汇集在一起(表二),共有12处,然后一一对照2017年出版的《浙江省军民两用交通地图册》,不难发现:凡是书中注明“内外洋交界”的地方,不是岛礁就是海角;凡是注明“内外洋交界”,且与大陆相连的狭长地方,都是突出海中若干里的海角。因此,海角成为划分内外洋的标志之一。例如,鹁鸪嘴、獭鳗嘴和燕窝山。凡是注明“内外洋交界”的岛礁,与海岸或岛岸垂直距离一般在10里左右。这里说的海岸是指大陆海岸,岛岸是指比较大的岛屿的岛岸。具体到定海县来说,比较大的岛屿是指舟山、金塘、秀山、岱山、衢山、朱家尖、普陀山、桃花岛和六横等。除了较远的衢山岛划入外洋之外,其余各岛因邻近舟山主岛,居民稠密,均划入内洋,其周围海域的小岛以其远近分别划入内洋或外洋。


表二 定海镇水师辖区内外洋交界岛屿距离海岸和岛岸一览表

图片

资料来源:本表内容系根据光绪《定海厅志》卷二十附载之康熙《定海县志》内容录入,见《中国地方志集成·浙江府县志辑》第38辑,第249—255页;《浙江省军民两用交通地图册》,北京:星球地图出版社,2017年,第20—21、28—29页。

此处需要指出的是,清代人在使用“内洋”这个词语时通常是严谨的,很少是泛称,而在使用“外洋”这个词语时,有时泛指非中国官府管辖的所有海洋,甚至包括非中国以外的各个国家。因此,在阅读清代文献时,需要仔细辨析。本书所探讨的“外洋”概念严格限制在“中土所辖”的范围之内,是狭义的“外洋”,是纳入清朝行政管辖的邻近“内洋”的一条带状海洋区域,属于国家领水的重要组成部分。浙江的内外洋划分如此,其他沿海各省无不如此。

综上所述,清代前期将接近大陆海岸和岛岸的海域划分成三个部分:一是内洋,这部分海域靠近大陆海岸或岛岸,以一些小岛为标志,类似于内海,由沿岸州县和水师官兵共同管辖;二是大洋、深水洋或黑水洋,这部分海域无边无际,“非中土所辖”,类似于现代的公海;三是介于二者之间的一条洋面,被清人称为外洋,这部分海域通常以距离中国海岸、岛岸的最远的岛礁为标志,由于超出了文官的管辖能力,清廷派水师官兵负责巡哨。



二、水师巡洋制度的建立与完善

划分内洋与外洋,是为了加强国家机关对近海水域的行政、军事和经济管理,便于维护中外商人的贸易利益和行船安全,便于维护沿海居民的生产和生活安全,便于维护国家的领水权益。

根据巡洋任务的轻重、海域范围的大小以及实际需要情况,清廷在沿海地区设立了不同规模的水师,一共配备了826艘外海战船。福建的防海任务最艰巨,因而配置的外海战船多达342艘;其次为浙江,配备197艘;依次为广东166艘,江南83艘,山东24艘;直隶与盛京的海防任务最轻,配置的外海战船分别为8艘和6艘。外海战船战时用于征战,平时用于巡洋会哨。承担巡洋任务的官弁按照分防范围的大小和职位的高低,区分为专汛、协巡、分巡、委巡、总巡、统巡。千总、把总为专汛,外委为协巡,这是最基层的巡洋单位;都司、守备为分巡;委署的官员参与巡哨叫委巡;副将、参将、游击为总巡,需要周巡一营负责之内外洋;总兵官巡海被称为统巡,又称督巡。统巡是指总兵官与相邻水师镇协的定期会哨活动。

1839年,兵部议准《闽浙二省巡洋弁兵处分酌改章程》如下:

一,洋面巡弁以千、把为专巡,外委为协巡,都、守为分巡,副、参、游击为总巡,总兵为统巡。遇有失事,初参限满,不获,将专巡、协巡、分巡各官均降一级留任,贼犯限一年缉拿;二参,不获,各降一级调用,贼犯交接巡官照案缉拿。

一,内河内洋附近汛口地方失事,即照陆路例,将专汛、兼辖、统辖官分别开参,亦以二参完结。初参,不获,专汛官降一级留任;二参,不获,降一级调用。兼辖官初参罚俸一年,二参,降一级留任。统辖官初参,罚俸六个月,二参,罚俸一年。如专汛、兼辖各官限内有轮派出洋事故,均照陆路例,扣除公出日期。遇有调台之差,仍准照离任官罚俸一年完结。

一,总巡系周巡一营洋面,统巡系按期分路会哨。情势不同,旧例一律议处,未免无所区别。嗣后初参限满,不获,将总巡官罚俸一年,统巡官罚俸六个月,俱限一年缉拿。二参,不获,总巡官降一级留任,统巡官罚俸一年。

一,随巡官按各省开报册内,有随统巡者、有随总巡者、有随分巡者,倘遇失事,各按所随之人处分,一律议处。

一,委巡今改为协巡,应将委巡一项名目删除。

一,海洋失事,该督抚查明失事地方界址,据实开参。如有统巡而无总巡,或有分巡而无随巡者,准其疏内声明,以免驳查。

各省水师官兵,驾驶巡船,沿海上下往来巡逻,以诘奸禁暴。水师官兵按照分防的洋面进行巡哨,参与巡哨的每艘战船官兵和装备均有额数限制。倘若出洋之后,水手不如额配足,以致巡哨船只不能管驾,遭风损坏,负责调度的官员要受严厉的处分,同时参与巡哨的官兵要承担巨大的经济损失。条例明文规定:“将派拨之员革职,船只着落巡哨各员赔造。不行稽查之总巡官,降二级调用;总兵,降一级调用。”

由于季风的影响,南北洋情况不同,各省水师巡洋的时间和班次亦不同:“江南省巡洋官兵以三个月为一班;广东省巡洋官兵以六个月为一班,每年分为上下两班;福建省巡洋官兵每年自二月起至五月止为上班,六月起至九月止为下班,十月起至次年正月按双、单月轮班巡哨;浙江省巡洋官兵每年二月至九月以两个月为一班,十月至次年正月以一个月为一班;山东登州水师每年于三月内出洋巡哨,于九月内回哨。各省水师俱令总兵统率,将备弁兵亲身出洋巡哨,遇有失事,分晰开参,照例议处。”

《则例》规定:“水师各营配兵出洋,务须慎选明干弁兵,实力巡哨。……倘该弁兵等在洋遇有匪船退缩不前,转被盗劫,该督抚等查明,即将本船弁兵严行治罪,原派之将备参奏革职,仍令自备资斧在于洋面效力三年,方准回籍。该总巡、总兵降三级调用。”凡是巡海船只,在未出口之前,应取同船兵丁不敢抢劫为匪连名甘结,在船该管官加结申送上司存案。会哨之日,仍取同船兵丁在洋并无抢物为匪扶同隐匿事发愿甘并坐甘结,送该上司查核。如弁兵在洋抢夺商人财物,该管官不是同船,失于觉察,照失察营兵为盗例议处;若该管官通同隐匿、庇护,革职提问;督抚提镇不题参者,照徇庇例议处。

邻境的盗匪被官兵追缉到汛,在洋巡哨的官兵必须协力缉拿。倘若巡缉之员不协力缉拿,盗犯被其他汛地官兵缉获归案,供出追捕地方并经由月日。条例规定:将该汛未能协捕之巡洋各员弁降二级留任,总巡上司降一级留任。

统巡是水师总兵官的按期督察活动,用意在于防范各哨官兵畏怯风涛,偷安停泊,不能在洋梭织游巡。“是以总兵官每于春、秋二季不时亲坐战船出洋督哨”。康熙、雍正、乾隆时期,苏松水师所属内外洋汛,按照规定由本标中营、左营、右营、奇营以及川沙营、吴淞营按照各自疆界分月巡查。总兵官于春、秋两季不时督巡。例如,1773年,苏松水师除轮派总巡中营游击许文贵、分巡右营守备童天柱带领本标四营以及川沙、吴淞二营随巡官兵于5月21日开赴外洋巡哨之外,总兵官陈奎于5月30日乘坐战船前往吴淞会操,然后前往大戢山、小戢山、徐贡山、马迹山、尽山等处统巡。

定海水师总兵官也是这样,通常于舟山捕鱼繁忙季节,亲自带领战船巡海。例如,1743年春末夏初,黄鱼起汛,闽浙沿海渔船三千余艘齐集舟山群岛捕鱼,蔚为壮观,商贾携带银钱买鲜,就近晾晒,“海岸成市”。闽浙总督那苏图担心渔民得利则返,无利则易于在洋面为盗,因此饬令定海镇总兵官顾元亮亲自率领战船加紧巡哨内外洋面。

有时候,沿海省区的总督、巡抚也亲自参与巡海活动。例如,1744年3月19日,浙江巡抚常安亲自巡海,先到镇海,再到定海内洋、外洋。

从上述情况看,清朝前期关于水师官兵巡洋的规定涉及方方面面,相当严密。事实上,水师官兵巡洋制度的建立,经历了一个不断发现流弊、不断探讨对策、不断修改规定,由疏渐密的完善过程。

1689年,规定:海洋巡哨,水师总兵官不亲身出洋督率者,照规避例革职。

1704年,规定:广东沿海以千总、把总会哨,副将、参将、游击每月分巡,总兵官每年于春、秋两季出洋总巡。

1708年,规定:江南苏松、狼山二镇总兵官各于本管洋面亲身总巡,每岁一轮,年终将出洋回汛日期呈报该提督察核。又规定,浙江定海、黄岩、温州三镇总兵官出洋总巡,每年定于二月初一日起至九月底止。

1714年,规定:盛京海洋以佐领、防御、骁骑校为分巡,协领为总巡。如有行船被盗,由该将军题参,将分巡、总巡各官照江、浙、闽、广之例议处。

1716年,规定:福建水师五营、澎湖水师二营、台湾水师三营分拨兵船,各书本营旗号,巡逻台湾海峡,每月会哨一次,彼此交旗为验。“如由西路去者,提标哨至澎湖交旗,澎湖哨至台湾交旗,送至台湾协查验;由东路来者,台湾哨至澎湖交旗,澎湖哨至厦门交旗,皆送提督察验。如某月无旗交验,遇有失事,则照例题参。”

1717年,由于山东登州水师营员较少,不能如浙江、福建等省按照总巡、分巡各名目轮派,遂规定山东水师分为南、北、东三汛:“南汛以千总、把总为专汛,以胶州游击为兼辖;北汛以千总、把总为专汛,以登州守备为兼辖;东汛以千总、把总为专汛,以成山守备为兼辖,俱以该管总兵为统巡统辖,遇有疏防案件,照闽浙海洋失事例议处。”

同一年又规定:福建提督水师,台湾、澎湖两协副将每年必须率领三艘战船亲身出巡各本管洋面,两协游击、守备分巡各本汛洋面,海坛、金门二镇各分疆界为南北总巡,每年提标拨出十艘战船,以其中六艘归巡哨南洋总兵官调度,四艘战船归巡哨北洋总兵官调度。其台湾、澎湖二协副将,金门、海坛总兵官均于二月初一日起至九月底止期满,撤回至各营。分巡官兵挨次更换,如果遇到海洋失事,各照例题参。

1718年,规定:南澳镇总兵、琼州水师副将各率营员专巡各本管洋面。自南澳以西,平海营以东分为东路,以碣石镇总兵官、澄海协副将轮为总巡,率领镇协标员以及海门、达壕、平海各营员为分巡;自大鹏营以西,广海寨以东分为中路,以虎门、香山二协副将为总巡,率领二协营员及大鹏、广海各营员为分巡;自春江协以西,龙门协以东分为西路,以春江、龙门二协副将轮为总巡,率领二协营员及电白、吴川、海安、硇洲各营员为分巡。共分为三路,每年分为两班巡察,如遇失事,照例题参。

1730年,规定:福建、浙江巡哨官兵船挨次两月更换,如风潮不顺,到汛愆期,应俟到汛交待,具报该上司查核。

1735年,规定:福建南澳镇左营以及金门镇之铜山洋汛归南澳镇巡察,每年上班巡期委右营守备与广东镇协会哨,左营游击与海坛、金门两镇会哨,该总兵官驻镇弹压;下班巡期委右营游击出巡,总兵官亲率兵船与两镇会哨,以左营游击留营弹压。

1736年,规定:广东西路洋面分为上下二路:自春江至电白、吴川、硇洲为上路,上班以春江协副将为总巡,下班以吴川营游击为总巡,率领春江、电白、吴川、硇洲各营员为分巡,均于放鸡洋面会巡至硇洲一带。自海安至龙门为下路,上班以海安营游击为总巡,下班以龙门协副将为总巡,率领海安、龙门各营员为分巡,均于琼州洋面会巡所属一带。至上路之电白营游击上班随巡,听春江协副将统领;电白营守备下班随巡,听吴川营游击统领。

1747年,两江总督尹继善奏请加派官兵巡海,由原来的两个营改为四个营,每班四个月改为两个月,一年轮巡一次,得到乾隆皇帝批准。从此开始,每年二月至九月,苏松镇标中、左、右、奇四营之游击、守备八人分为四班,每营游击各巡两个月,各营守备与游击错综换班,每人随游击分巡两个月,川沙、吴淞二营之参将、守备共四人,每人分巡两个月,未轮班之各营委拨弁兵驾船随巡。至于十月至正月,则令镇标四营、川沙、吴淞二营每营各管二十日,如有失事,将分管之营题参。该镇总兵官仍亲身巡察。所有出洋回汛日期报总督、提督稽核。狼山镇标于二月初一日起,右营游击率领中、左、右三营官兵在内外洋面巡哨,至九月底期满回营,该镇总兵官亦亲身巡察,将出洋、回汛日期呈报总督、提督查考。

1752年,规定:山东省登州镇水师,每年五、六、七、八月间,官兵出洋,分为南、北、东三汛,各汛在该管地界,彼此往来巡防。福建省海坛镇于三月初一、九月初一与金门镇会哨于涵头港,五月十五日与浙江温州镇会哨于镇下关;金门镇于三月初一、九月初一与海坛镇会哨于涵头港,六月十五日与南澳镇会哨于铜山大澳;南澳镇于六月十五日与金门镇会哨于铜山大澳。会哨之期,总督预先派遣标员前往指定处所等候,如两镇同时并集,即取联衔印文缴送;或一镇先到,点验兵船,取具印文,先行缴报,即准开行;一镇后到,别取印文缴送,以两镇到达指定处所为准,如迟至半月以后不到者,察系无故偷安,即行参处。至分巡洋汛相离本不甚远,一月会哨一次,该镇总兵官差员取结通报,如有违误,即行揭参,若徇隐及失察者,一并参处。又规定:浙江省定海镇于三月十五、九月十五日与黄岩镇会哨于健跳汛,属之九龙港;五月十五日与江南崇明镇会哨于大羊山;黄岩镇于三月初一、九月初一日与温州镇会哨于沙角山,三月十五、九月十五日与定海镇会哨于九龙港;温州镇于三月初一、九月初一日与黄岩镇会哨于沙角山,五月十五日与福建海坛镇会哨于镇下关。其会哨之期,总督预先派遣标员前往指定处所等候,及两镇出具印文缴送之处,均同福建之例行。同年又规定:广东省水师各营总巡指定地点,定期会哨。如会哨官兵同时到达,即联衔具文通报。倘因风信不便,到达时间先后参差,先到者,即具文通报,巡回本辖洋面;后到者,于到达之日,具文通报,然后巡回本营所辖洋面。至于各分巡官每月与上下邻境会哨一次,或先西后东,或先东后西,预先约定。一经会面,即联衔通报。

1760年,江南提督王进泰认为,既往巡哨规定虽然严密,但仍有漏洞。例如十月至正月这四个月120天,尽管由六个营各自负责20日,而各营以风大浪急,例不出巡,致使此四个月内外洋面并无巡哨,“遇有失事,该管镇营彼此不无推诿,难以查参”。为此,他建议在此四个月中,轮值各营应派遣少量官兵,继续前往尽山一带外洋游巡,弹压奸匪。

1789年,温州镇李定国带领战船巡洋会哨,因风大难行,停泊小门洋,没有按照规定于九月初一前往沙角山与黄岩镇会哨,为了逃避因不按时会哨的处分,伪造印文,希图蒙混交差。这件事情被揭发之后,经浙江巡抚题报,将李定国革职,遣送伊犁效力,以示惩戒。乾隆皇帝认为,巡洋会哨毕竟不是出兵打仗,若届期遇有飓风突然发作,该镇总兵官担心迟误,身获重谴,委派官兵冒险放洋,使专汛官兵冒险于暴风巨浪之中,则是对巡洋官兵身家性命不负责任。因此谕令:“嗣后,各该镇定期会哨,如实有风大难行,许其据实报明督抚,并令该镇等彼此先行知会,即或洋面风大,虽小船亦不能行走,不妨遣弁由陆路绕道札知,以便定期展限,再行前往。但该督抚等务须详加查察。设有借词捏饰,即应严参治罪。若果系为风所阻,方准改展日期,以示体恤而崇实政。”考虑到江南、浙江、福建和广东沿海九月份飓风较多,乾隆皇帝谕令各督抚,各处洋面不必拘泥于三月、九月会哨。旋据伍拉纳复奏:“海坛、金门二镇每年三、九两月于涵头港会哨之期,因其时风信靡常,并多海雾,改为四、八两月。”

1800年,清廷发现沿海水师“向例设有统巡、分巡及专汛各员出洋巡哨,近因各省奉行日久,渐有代巡之弊,即如统巡一官,系总兵专责,今则或以参将、游击代之,甚至以千总、把总、外委及头目兵丁等递相代巡,遇有参案到部,则又声明代巡之员,希图照离任官例,罚俸完结。殊非慎重海疆之道”。为此,专门制定《巡洋水师人员代巡处分则例》,规定:“各省水师人员按季巡洋,应照新定章程轮派,不得滥行代替。无论何省,总以总兵为统巡,亲身出洋督率将备巡哨,以副将、参将、游击为总巡,都司、守备为分巡。倘总兵遇有紧要事故,不能亲身出洋,只准以副将代统巡;副将遇有事故,偶以参将代之,不得援以为常。其余游击、都司均不准代总兵为统巡,都司、守备不准代副、参、游击为总巡,千总、把总,不准代都、守为分巡,目兵不准代千总、把总外委为专汛。派员出洋,责令统巡总兵专司其事,按季轮派,一面造册送部,一面移送督抚、提督查核。如于造册报部后,原派之员遇有事故,不能出洋,应行派员更换者,亦即随时报明,出具印甘各结。倘违例滥派代替,或无故滥行更换者,该督抚、提督据实严参,将统巡总兵官降二级调用。督抚、提督如不据实查参,率行转报、题咨者,将督抚、提督降一级调用。倘本官畏怯风波,不肯出洋,临期托病,私行转委所属员弁代替,经总督、提督、总兵查出,揭参者,将本官革职提问。”

综上所述,对于内洋,清朝前期实行的是文武兼辖制度;对于外洋,则主要依靠沿海水师官兵来巡哨。为了加强内洋与外洋的行政和军事管理,清廷不断根据情况变化制订和修改条例,形成了一套相当严密的水师巡洋制度。沿海水师巡洋,不仅按照专汛、协巡、分巡、总巡、统巡区分所辖海域的责任和义务,而且按照季节的不同,规定了会哨的方法、时间和地点,同时为了限制水师官员逃避风险和责任,还规定水师高级官员必须亲自带领战船在内洋和外洋巡哨,不得以低级官弁代巡,借此督促在洋巡哨的官兵尽职尽责。此外,为了确保巡洋制度的顺利贯彻,清廷还制订了明确的问责条例。

…………



王宏斌        

二〇一九年五月二日初稿

二〇二五年三月六日修订