国寿置业收购COZI可遇公寓,领盛“快进快出”打法精准

图片

对于上海近期发生的3宗长租公寓大宗交易案例,前两期小妍已经详细解读了鼎晖收购base苏河项目(回顾链接)、收购嘉定中旭大厦项目(回顾链接),今天应读者要求再次解读一下国寿资本收购领盛两家公寓的60%股权项目,三宗收购都很典型,背后逻辑不尽相同。

图片

本次国寿收购长租公寓是长租公寓行业典型的险资入局、外资部分退出的资本运作模式,国寿看重优质租赁资产的稳健现金流及未来REITs通道退出,领盛投资通过结构化股权融资,完成“投改管退”的完整资本周期,实现相对短期的超额回报。


一、收购方式


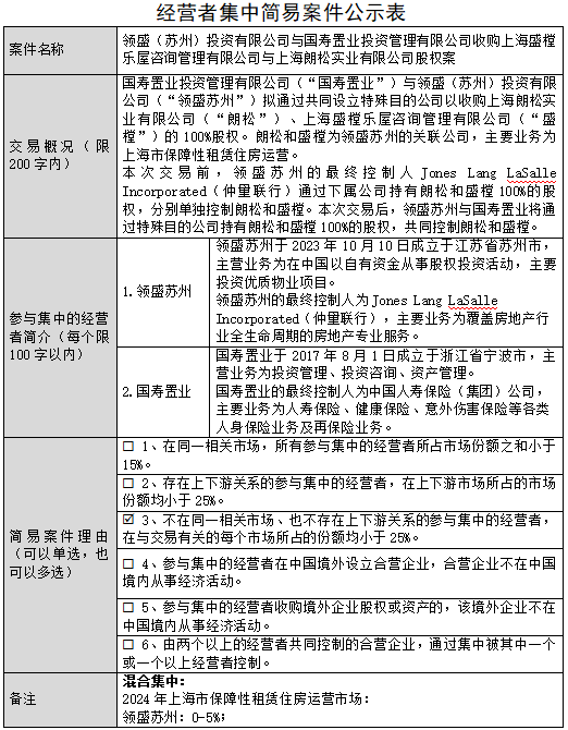
12月26日,上海市市场监督管理局显示,领盛投资和国寿置业共同设立特殊目的公司(spv)收购上海朗松实业和上海盛樘乐屋的100%股权,这两家公司持有标的物就是领盛投资的COZI可遇·东外滩和COZI可遇·新江湾两个项目。其中国寿置业以6.29亿元接手两个项目的60%权益,交易完成后,领盛投资仍持有剩余 40% 份额,并继续负责这两个项目的运营管理。

图片
图片

▲图片来源:上海市市场监督管理局;同策研究院整理


二、项目基本情况

图片


COZI可遇·东外滩店,位于上海市杨浦区黄兴路18号,距离地铁12号线宁国路站约100米,地理位置优越。项目前身为黄兴大厦,原物业用途为办公,业主方为朗诗青杉资本,但是由于各种原因办公楼经营得并不好,2023年1月,朗诗青杉资本以1.02的对价(估值去除1.505亿元负债后的价格)将朗松实业100%的股权转让给领盛投资改造成长租公寓,朗诗以亏损0.56亿元的代价退出,促成这宗大宗交易的中介方正是高力国际(后来虹桥店同样委托高力国际出售)。


COZI可遇·新江湾店,位于上海市杨浦区国安路758号,地处新江湾镇核心区域,紧邻地铁10号线殷高东路站,地理位置同样优越。项目前身是“建发·新江湾企业天地”商务群楼,2022年12月,上海建发房地产出售其山溪地实业100%股权,主要标的物就是上海建发珑庭一期8#、9#和10#办公楼。2023年2月,建发以5.75亿元价格转让给领盛旗下的上海盛樘乐屋咨询管理,建发退出。


三、收购看点


本次收购看点有三:1、领盛旗下的COZI可遇公寓三家门店均运营不到2年退出;2、三宗资产以不同渠道退出,本次底层资产客群主要面向产业园区科创人才;3、三年增值高达26%。


1、领盛在上海目前只开业了三家公寓门店,全都是运营2年时间不到实现退出


一方面体现出领盛在租住领域不同于险资注重长期性策略的投资特点,坚持“存量改造”战略,快速通过投资、运营提升项目的经营能力,以大宗交易、REITs通道方式退出,实现投资回报。


另一方面体现出领盛超强的运营能力以及对市场的精准把握。COZI可遇·虹桥店开业半年后入住率超过90%,本次股转的两家店虽然没有披露入住率,但是2年时间能退出说明物业运营已经成熟,不然不符合险资筛选标的的标准,其次根据睿和智库监测推算,两项目的理论资本化率分别为7.23%、8.26%,均高于REITs的5%左右标准,可见两项目运营爬坡期都极短。


2、三宗物业通过不同的渠道退出,这种灵活的资本运作模式背后实际上三个项目不同的客群定位导致的路线差异


COZI可遇·虹桥店定位为市场化项目,主要客群针对的是追求较高生活质量的商务人士,通过委托高力国际出售,以大宗交易方式转让项目部分或全部股权。


而COZI可遇·东外滩店和COZI可遇·新江湾店均纳入保障性住房体系,主要客群是面向产业类科创人才,两项目周边具备十分成熟的商务园区及商办写字楼,产业聚集度以及产业人才优势明显。如黄兴大楼离长阳创谷仅300米,而长阳创谷是创业街区,也是上海市低碳发展实践区、人工智能示范园区,里面入驻了多家创新创业企业。而建发·新江湾企业天地离五角场创智天地园区仅2.2km,创智天地附近集聚了5个国家级大学科技园和10个专业化科技园区。并且作为保障性住房将可以享受更多的税收优惠,叠加杨浦区针对人才补贴发放每月600-8000元的租房补贴,可以为项目提供稳定的客源和较好的溢价。


3、三年增值26%,高收益远超行业平均水平


从收购价来计算,领盛投资在2023年收购的这两个项目收购金额为6.77亿元,国寿以6.29亿元收购其中的60%的股权,领盛可实现92.9%的资本金退出,项目估值为10.48亿元。但在黄兴大厦收购中,领盛还承担了郎诗青杉资本的1.505亿元负债净额,所以领盛收购两个项目的实际估值约为8.275亿元。相比本次收购两项目总估值10.48亿元,短短三年时间,领盛实现了26%的增值回报,远超行业平均水平。


最后,领盛资本通过精准的存量资产收购、高效的运营提升与灵活的资本退出路径,在短短两年内实现了COZI可遇公寓品牌的快速增值与成功变现。本次国寿资本的接手,也印证了优质租赁资产在当下市场中对险资的持续吸引力。

 图片


声明:本同策研究院微信公众号内容版权、报告发布等最终解释权归同策研究院所有。所述内容和意见仅供参考,不构成市场交易和投资建议。未经本公众号授权,严禁在任何平台(包括但不限于微信公众号)以任何形式(包括但不限于文字、图片、录音、录像)传播本同策研究院公众号刊发的所有内容。抄袭、盗用及篡改我司发布内容者,将依法追究法律责任。欢迎大家监督举报。部分图片来源于网络,若有疑问请联系邮箱songxuemei@tospur.com