东方雨虹实际控制人李卫国拟减持不超3%股份

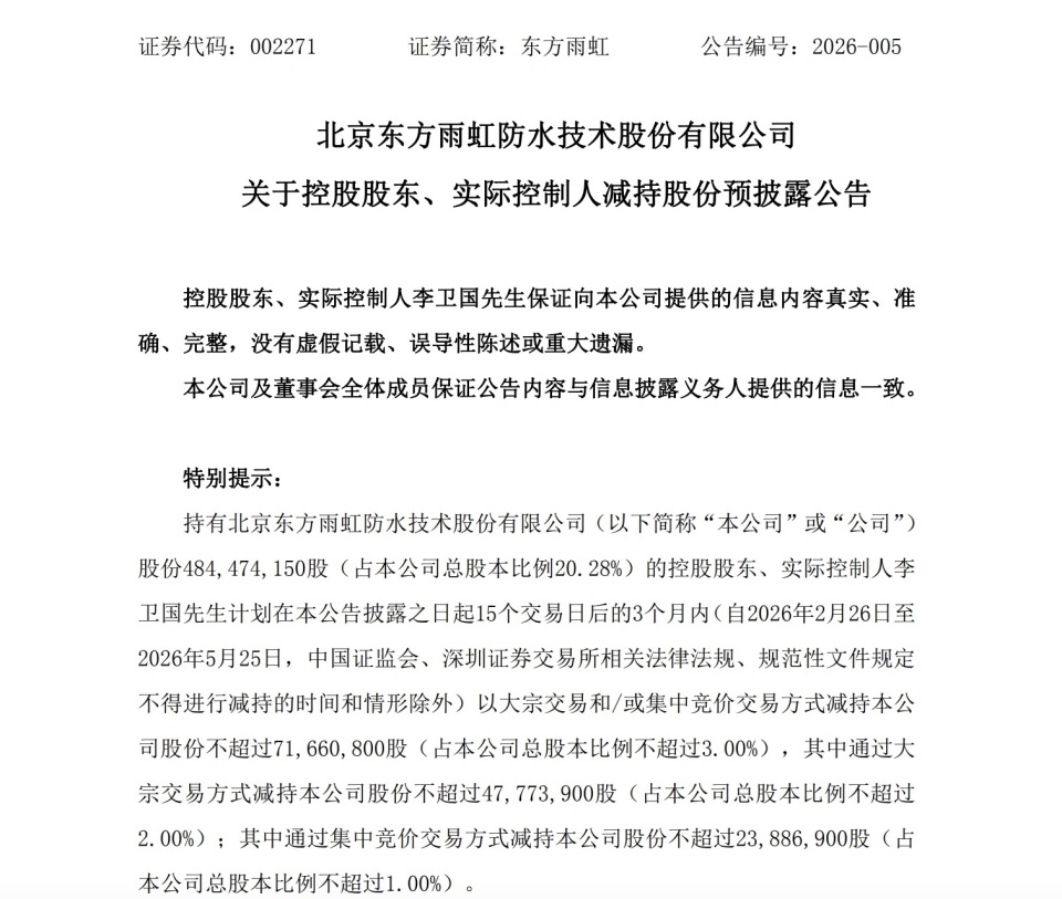
1月27日晚间,东方雨虹披露公告称,公司控股股东、实际控制人李卫国计划在公告披露之日起15个交易日后的3个月内(自2月26日至5月25日)以大宗交易和/或集中竞价交易方式减持公司股份不超过7166.08万股(占公司总股本比例不超过3%)。

图片

公告显示,通过大宗交易方式减持公司股份不超过4777.39万股(占公司总股本比例不超过2%);通过集中竞价交易方式减持公司股份不超过2388.69万股(占公司总股本比例不超过1%)。拟减持的原因为履行员工持股计划兜底承诺和偿还质押借款。

1月28日,东方雨虹开盘跌幅达5%,截至记者发稿,该公司股价报16.63元,下跌1.31%。

图片

东方雨虹是建筑防水龙头企业,是国内建筑防水行业首家上市公司,其产品应用于建筑行业,与房地产行业绑定较深。财报显示,2025年前三季度,东方雨虹实现营业总收入206.01亿元,同比下降5.06%;归母净利润8.1亿元,同比下降36.61%;扣非净利润7.69亿元,同比下降29.99%;经营活动产生的现金流量净额为4.16亿元,上年同期为-4.92亿元。

来源:北京日报客户端

记者:袁璐