突然停业!胖东来调改的超市,连1600万房租都交不起?

突然停业!胖东来调改的超市,连1600万房租都交不起?

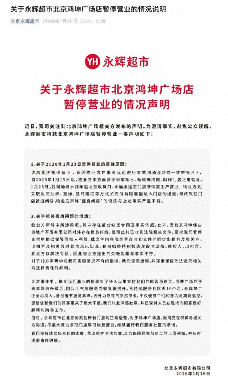
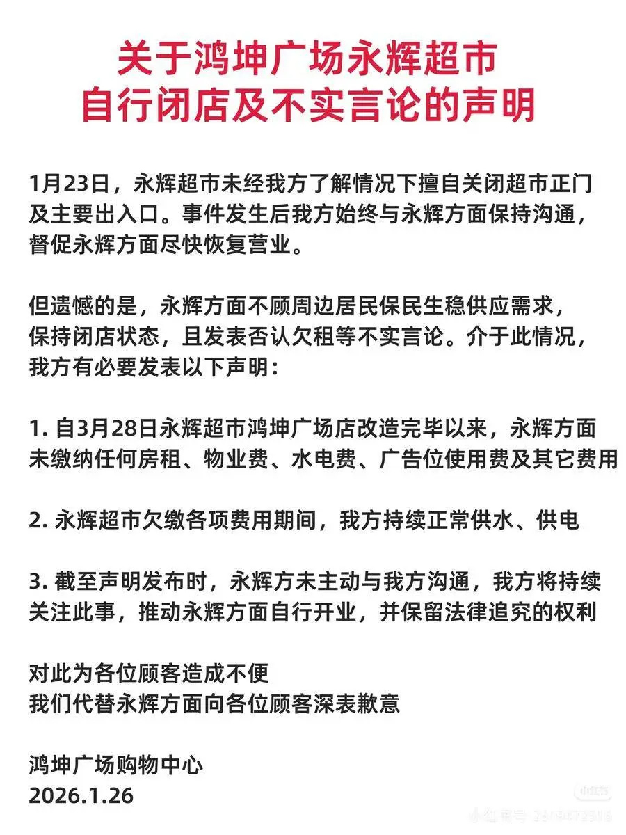
位于北京大兴区的永辉超市鸿坤广场店,突然关门停业了。去年3月才学习胖东来重新开业,这不到一年的时间就关门了,到底咋回事?

图片

商场说是永辉自己关的,还欠了我们房租、物业费等等1600多万元,即便这样,商场还是持续正常供水、供电。但永辉却说是商场断水、断暖,阻碍门店正常营业,还说商场存在对外债务纠纷,所以就暂停支付房租。

图片

有点意思,人家商场有债务纠纷,你就可以不付房租吗?但另一方面,永辉运营的好好的,还会强行自己关店吗?现在是各执一词,也不知道谁在撒谎。

这家店“胖改”有没有失败,现在还不确定。但去年9月,在调改4个多月后,福州远洋德呈乐堤港的永辉超市停业。

自从胖东来火了之后,全国很多超市都来学习模仿。其中,永辉是规模最大,也是知名度最高的一家。从2024年5月开始调改,到2025年底,一共调改了315家门店,还关了381家门店。目前,永辉还有403家门店。

永辉“胖改”有没有失败呢?外界都说失败了,因为2025年永辉预计亏损21.4亿元,不但继续亏损,亏损额还扩大了6.7亿元。这是永辉连续第五年亏损,合计亏损超百亿,真的是惨不忍睹。

图片

说实话,学习胖东来,能成功的概率微乎其微。为什么呢?看看永辉的公告就知道。

为什么亏损扩大了?永辉说门店调改,原来的资产报废损失,停业的营收损失,还有产生的毛利额损失等等,也就是说2025年“胖改”而产生的损失超过了12亿元。算下来,调改一家门店的平均成本为380万元。

简单理解就是想学习胖东来,先要做好大幅亏损的准备。但有几家超市能承受住这个亏损?山西本土区域超市品牌美特好说要做太原的胖东来,位于太原的凯旋城店,学习胖东来不到一年,就亏损超千万元,最后不得不关门。

目前,学习胖东来的超市,刚开始大家好奇,想看看胖东来有什么神秘之处,所以人流量还不错。但过段时间,人气就大不如前了。有消费者吐槽,调改后环境好了,但商品普遍涨价了。

说白了,很多人还没明白胖东来为什么成功。胖东来之所以成功,核心就一点,它独有的企业文化,这个是和创始人密切相关的。因为胖东来的创始人是于东来,所以形成了它的独特文化,这个是学不来的。

 该图片可能由AI生成图片

重新装修一下,调整一下商品结构,给员工加点工资,这个谁不会,根本就不用学。胖东来员工形成了发自内心的服务意识,而那些模仿学习的超市,员工服务仍然停留在“被动执行”层面。

一家超市连怎么留住顾客都不知道,都要向别人学习,那亏损倒闭不是很正常吗?

不是说胖东来不够优秀,而是没有看到哪个行业说出现了一家成功的企业之后,大家一窝蜂的全部跑去模仿学习。向优秀者学习没问题,但照搬无疑是邯郸学步,最后连路都不会走了,只能走向倒闭。

很多年前,餐饮行业的海底捞,也受到了极高的追捧,但没有一家学习成功了。没想到到今天,这种现象再次上演了。

作者声明:个人观点,仅供参考