聚辰股份(688123),递交IPO招股书,拟赴香港上市,中金公司独家保荐 | A股公司香港上市

图片
2026年1月26日,来自上海的A股上市公司聚辰半导体股份有限公司Giantec Semiconductor Corporation(以下简称"聚辰股份聚辰半导体")在港交所递交招股书,拟香港主板IPO上市。
聚辰股份(688123.SH)2019年12月23日在上交所上市,截至周一(2026年1月26日)收市,其总市值约人民币260.09亿元。
图片
聚辰半导体招股书链接:

https://www1.hkexnews.hk/app/sehk/2026/108134/documents/sehk26012600718_c.pdf

图片

主要业务

聚辰半导体,成立于2009年,作为一家全球领先的高性能非易失性存储(NVM)芯片设计公司,主要为客户研发及供应SPD芯片、EEPROMNOR Flash等关键存储类芯片、摄像头马达驱动芯片等混合信号类芯片以及NFC芯片及配套解决方案。公司采取无晶圆厂业务模式,专注于芯片产品的研发、设计与销售。

聚辰半导体已开发出以存储类芯片、混合信号类芯片以及NFC芯片为核心的产品线,品组合包括

  • 涵盖若干核心存储应用场景的存储芯片,包括以支持DDR2DDR5内存模块的全系列SPD芯片为亮点的存储模块配套芯片、面向汽车电子、工业控制的高可靠性存储芯片以及面向消费电子领域的存储芯片;

  • 混合信号类芯片,即摄像头马达驱动芯片;

  • 其他产品,主要包括NFC芯片。

聚辰半导体产品组合已覆盖AI基础设施、汽车电子、工业控制、消费电子等广泛的存储应用场景,得到全球内存模块巨头、中国及境外知名汽车企业、主流智能手机厂商等下游终端客户的广泛应用。

根据弗若斯特沙利文的资料:

于2024年按收入计,聚辰半导体拥有全球DDR5 SPD芯片市场超过40%的份额,且按收入计拥有全球EEPROM市场14.0%的份额,并在多个细分产品领域拥有全球领先的研发能力与市场地位:

  • 2023年及2024年按以收入计,聚辰半导体球排名第三的EEPROM供货商; 

  • 2023年及2024年按以收入计,聚辰半导体是中国排名第一的EEPROM供货商;

  • 2023年及2024年按以收入计,聚辰半导体是全球第二大的DDR5 SPD芯片供货商;

  • 截至2025年底,聚辰半导体是唯一可以提供全系列车规级EEPROM芯片的中国供货商。

图片
图片


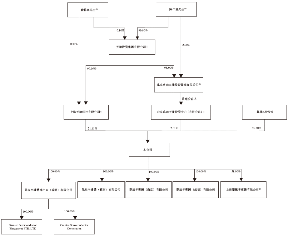
股东架构

根据招股书披露,聚辰半导体在香港上市前的股权架构中,

陈作涛先生,间接控制约23.72%的股份,为单一最大股东。

图片

图片


董事高管

聚辰半导体董事会,由7名董事组成,包括:
  • 3名执行董事:
陈作涛先生(董事长)
张建臣先(总经理)
翁华強先生(董事会秘书、联席公司秘书)

  • 4名独立非执行董事:

罗知女士(武汉大学经济管理学院教授)

陈冬女士(武汉大学经济管理学院教授)

毛振华先生(武汉大学董辅礽经济社会发展研究院教授、香港大学经管学院教授)

孙凯先生(骄成超声(688392.SH)副总经理、CFO、董事会秘书)


除执行董事外,高管包括:
杨翌女士(副总经理、财务总监);
傅志军先生(研发高级副总经理)

公司业绩

招股书显示,在过去的2023年、2024年和2025年前九个月聚辰半导体的营业收入分别为人民币7.03亿、10.28亿和9.33亿元相应的净利润分别为人民币0.83亿、2.76亿和3.10亿

图片


中介团队

聚辰半导体是次IPO的中介团队主要有:

中金公司为其独家保荐人;

安永为其审计师;

环球其公司中国律师;

众达其公司香港及美国律师;

金杜券商中国律师;

金杜(香港)其券商香港律师;

浩德融资为其合规顾问;

弗若斯特沙利文为其行业顾问。