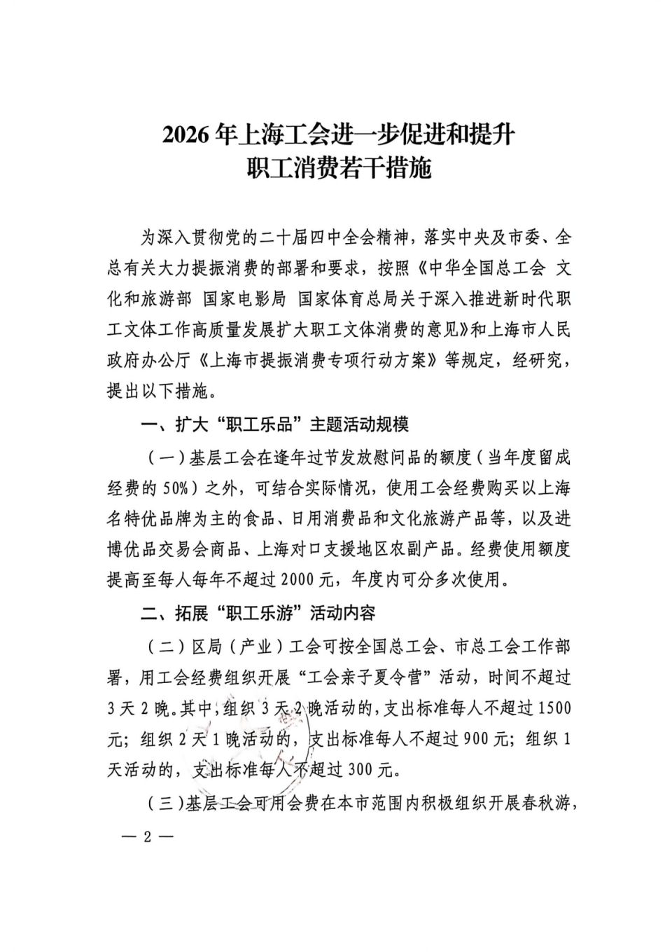
上海市总工会近日印发《2026年上海工会进一步促进和提升职工消费若干措施》的通知。通知自2026年1月1日起施行,有效期至2026年12月31日。
此次推出的措施
聚焦“职工乐品”“职工乐游”
“职工乐养”“职工乐享”4大核心场景
形成全方位、多层次的职工服务体系
一图速览!
(滑动查看文件)
上海市总工会近日印发《2026年上海工会进一步促进和提升职工消费若干措施》的通知。通知自2026年1月1日起施行,有效期至2026年12月31日。
此次推出的措施
聚焦“职工乐品”“职工乐游”
“职工乐养”“职工乐享”4大核心场景
形成全方位、多层次的职工服务体系
一图速览!
(滑动查看文件)