连收多张罚单!太保产险广东多家分支机构共被罚209万元

图片

1月26日,国家金融监督管理总局梅州监管分局发布行政处罚信息显示,中国太平洋财产保险股份有限公司(下称“太保产险”)梅州中心支公司,存在农业保险承保信息记载不真实的违法违规行为,被责令改正并处罚款10万元。对相关责任人丘金龙给予警告并处罚款1万元。

图片

记者留意到,本月内,太保产险广东已有多家分支机构领罚单。1月6日,广东金融监管局已集中开出多张罚单,剑指该公司旗下多家分支机构的系列违规操作,涉及农险、车险两大核心业务领域,覆盖广州、肇庆、韶关、湛江等多地。

图片

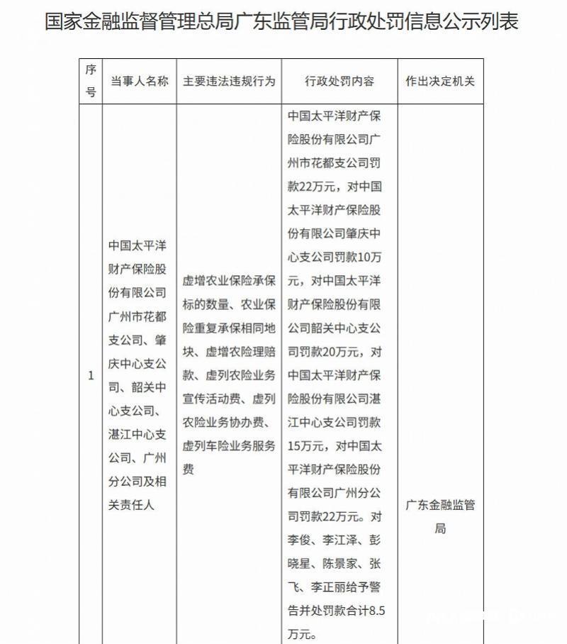
据罚单显示,太保产险广州市花都支公司、肇庆中心支公司、韶关中心支公司、湛江中心支公司及广州分公司存在多项违规行为,包括:虚增农业保险承保标的数量、农业保险重复承保相同地块、虚增农险理赔款、虚列农险业务宣传活动费、虚列农险业务协办费、虚列车险业务服务费。

针对以上问题,广东金融监管局对太保产险广州市花都支公司罚款22万元,对肇庆中心支公司罚款10万元,对韶关中心支公司罚款20万元,对湛江中心支公司罚款15万元,对广州分公司罚款22万元。对李俊、李江泽、彭晓星、陈景家、张飞、李正丽给予警告并处罚款合计8.5万元。

图片

除此之外,太保产险广州分公司及广东自贸区南沙片区分公司还因其他违规行为被罚。两家机构被查出存在给予投保人保险合同外利益、虚构保险中介业务套取费用、虚列费用等问题。

对此,广东金融监管局对太保产险广州分公司罚款85万元,对太保产险广东自贸区南沙片区分公司罚款25万元;对林锷、李伟敏、张伟、段湘颖4名责任人给予警告,并处以合计18万元罚款。

采写:南都·湾财社记者 管玉慧