中百集团陷多重困境:职务侵占案判罚落地,监管警示叠加持续亏损

 该图片可能由AI生成图片

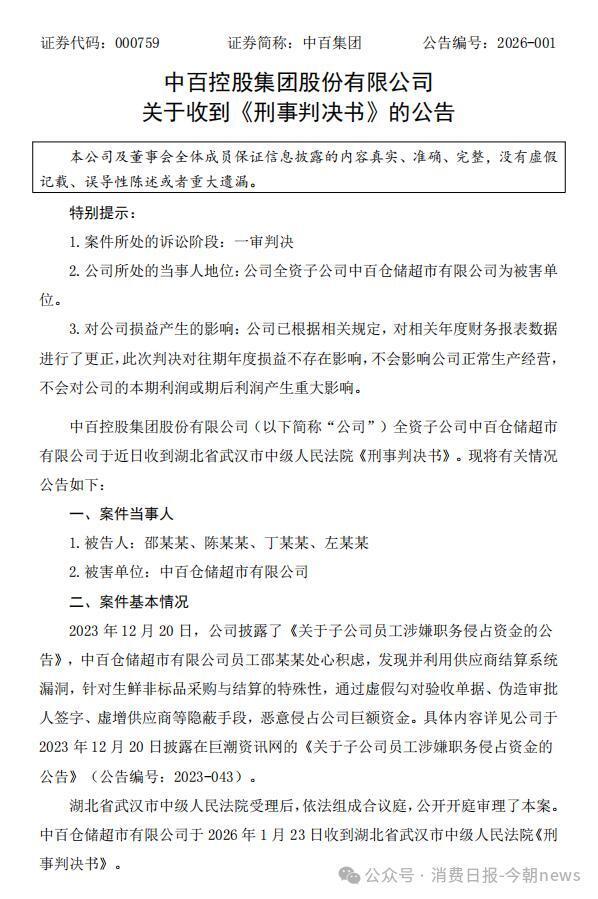
2026年1月23日晚间,湖北区域零售龙头中百集团(SZ000759,股价7.66元,市值51亿元)密集披露两则公告,一则是全资子公司中百仓储超市有限公司(下称“中百仓储”)收到职务侵占案一审判决书,另一则是公司及多名时任高管因信息披露违规被湖北证监局出具警示函。

图片

司法判决的落地与监管处罚的叠加,让这家已连续多年亏损、深陷经营困境的企业雪上加霜。

职务侵占案一审落槌涉案资金追回不足四分之一

根据法院判决,中百仓储员工邵某某因犯职务侵占罪被判处无期徒刑,剥夺政治权利终身,并处人民币五百万元罚金;其余三名被告人丁某某、陈某某、左某某分别被判处有期徒刑七年、六年、六年,并处相应罚金。这起案件可追溯至2023年7月,中百仓储发现邵某某存在职务侵占资金嫌疑后立即报案,彼时犯罪嫌疑人已窜逃境外,立案侦查工作遂秘密开展,当年10月相关嫌疑人被全部抓捕归案。

经查,邵某某利用供应商结算系统漏洞,借助生鲜非标品采购与结算的特殊性,通过虚假勾对验收单据、伪造审批人签字、虚增供应商等隐蔽手段,恶意侵占公司资金,初步估算涉案金额累计约2.19亿元。不过,涉案资金的追回情况并不理想。中百集团2025年4月公告显示,重新评估后该案可回收金额仅为5022.49万元,不足最初涉案估算金额的四分之一。

中百集团表示,相关人员在办案过程中退出的赃款将依法发还中百仓储,公司已对相关年度财务报表数据进行更正,此次判决对往期年度损益及本期、期后利润均无重大影响,也不会影响正常生产经营。需注意的是,本次判决仅为一审结果,尚未生效,公司将根据案件进展及时履行信息披露义务。

信息披露两度违规多名高管领警示函

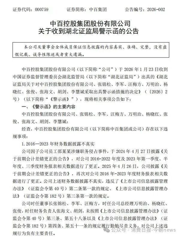
与职务侵占案判决公告同步披露的,还有湖北证监局对中百集团出具的警示函。监管部门经查实,公司存在两项主要违规事项,多名时任高管因未履行勤勉尽责义务负有主要责任。

图片

其一为2016年至2023年财务数据披露不真实

受邵某某职务侵占事件影响,中百集团分别于2024年4月27日、2025年4月26日两次披露《关于前期会计差错更正的公告》,先后对2016年至2023年度财务报表相关数据进行更正,其中首次更正还覆盖了2023年一至三季度数据。该行为违反了两版《上市公司信息披露管理办法》的相关规定,时任董事长张锦松、李军、汪梅方,时任总经理万明治、杨晓红、张俊,时任财务负责人张海文、胡剑均对此负有主要责任。

其二为未及时履行临时信息披露义务

2025年9月3日,公司披露连续12个月累计诉讼、仲裁金额约2.62亿元,占最近一期经审计净资产的14.68%,但未能在金额达到净资产绝对值10%的法定披露节点及时公告,违反了《上市公司信息披露管理办法》及《证券法》相关规定。公司董事长兼总经理汪梅方、董事会秘书李慧斌对此负有主要责任。

据此,湖北证监局决定对中百集团及上述10名相关责任人采取出具警示函的行政监管措施,并记入证券期货市场诚信档案。

经营困境难破局连亏四年叠加关店收缩

司法判决与监管警示的落地,并未让中百集团走出经营阴霾。财务数据显示,公司已陷入持续亏损态势,2021年至2024年归母净利润合计亏损超12亿元,2025年前三季度亏损态势仍未扭转,归母净利润再度亏损5.8亿元。从核心盈利指标来看,2025年前三季度公司销售毛利率为22.56%,但销售净利率低至-8.86%,营业利润与利润总额分别为-4.37亿元、-5.70亿元,盈利能力亟待改善。

业务层面的收缩态势更为直观。截至2025年12月4日,中百集团累计关闭仓储大卖场30家,以2024年末147家大卖场门店为基数计算,关店比例超过20%。而大卖场作为公司核心营收来源,2024年贡献营收57.56亿元,占全年103.81亿元营收的比例超五成。关店虽为优化业态布局的举措,但也将产生约1.8亿元一次性损失,涵盖合同解约、员工安置、资产摊销等多个方面。

面对多重压力,中百集团表示将高度重视警示函所指出的问题,立即组织整改,加强相关法律法规学习,完善财务管理与内部控制,提高信息披露质量,在规定期限内报送整改报告并抄报深圳证券交易所。不过,在持续亏损、核心业态收缩的背景下,公司能否通过整改实现基本面改善,仍有待观察。

来源 | 消费日报-今朝新闻、证券时报、每日经济新闻