事关寒假校外培训,这份“白名单”请认准!

关于规范2026年寒假期间校外培训的公告

时序更替,寒假将至。为让孩子们度过一个平安祥和、丰富充实、轻松愉快的假期,防范违规培训侵害学生及家长合法权益。县教体局根据省市教育主管部门相关文件要求,现就落实寒假期间规范校外培训等重点工作公告如下:

一、严守“双减”红线,严禁违规学科类培训

寒假期间,任何形式的学科类培训均属违法违规行为。严禁以“一对一”“一对多”“家政服务”“游学研学”“冬令营”“思维素养”“教育咨询”等名义变相开展学科类培训;严禁在居民楼、酒店、咖啡厅、个人住宅等非登记场所化整为零开展隐蔽性学科类培训;严禁通过线上直播、即时通讯等渠道违规提供学科类培训服务。请家长树立科学育儿观,拒绝为孩子报名各类隐形变异违规学科类培训,让学习真正回归校园。

二、理性选择非学科类培训,守护自身合法权益

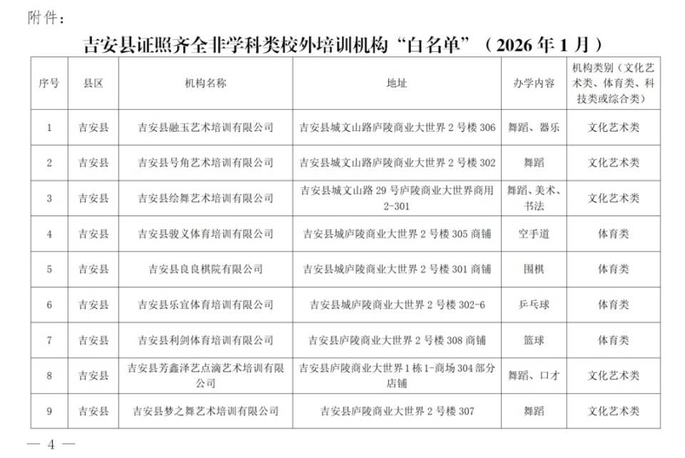
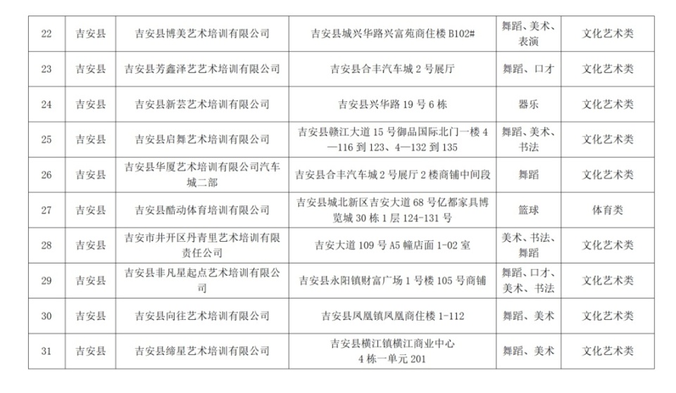
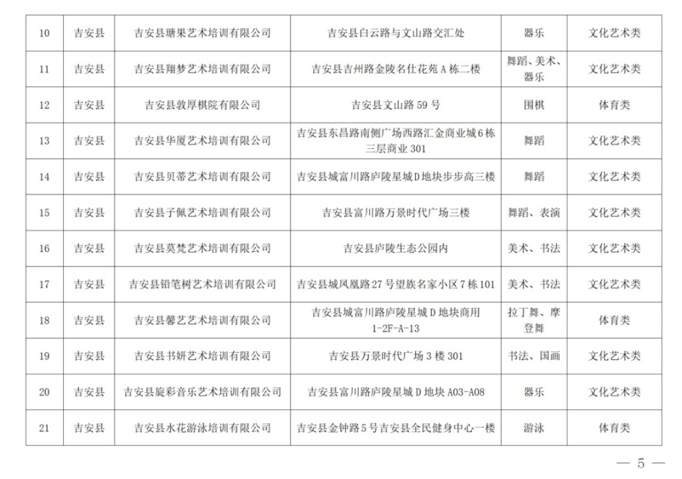
如家长确需为孩子选择非学科类校外培训,请从县教体局公布的吉安县证照齐全非学科类校外培训机构“白名单”中选择,且务必做好“三查一守”。查资质:选择持有《办学许可证》《营业执照》等证照齐全有效的机构,坚决杜绝无证无照或证照不齐机构。查收费:通过“全国校外教育培训监管与服务综合平台”(https://xwpx.eduyun.cn)的“校外培训家长端”APP选课缴费,确保预收费全额纳入资金监管账户;严格遵守“一次性收费不超过3个月或60课时、金额不超过5000元”的规定,拒绝打包销售、捆绑消费,签订规范服务合同并索取正规发票,防范“退费难”“卷钱跑路”风险。查时间:非学科类培训机构线下培训结束时间不得晚于20:30,线上培训不得晚于21:00,避免影响孩子休息。守安全:重点关注机构消防安全、场地安全等隐患排查情况,引导孩子熟悉应急疏散路线,确保孩子培训期间人身安全。

三、深入治理“三违”,严肃追责问责

全县幼儿园、小学、初中于2026年1月31日放寒假,普通高中于2026年2月7日放寒假;幼儿园、小学、初中、普通高中高一和高二年级统一于2026年3月2日正式开学,高三年级于2026年2月26日正式开学。各中小学校、幼儿园假期务必要做到“三个一律”,即:一律不得组织学生集体补课或上新课,一律不得举办学科培训班、特长班、奥赛班、提高班等,一律不得将校园、校舍出让给其他教育机构举办各类培训班。严禁在职教师参与任何违规从教活动。全县中小学教师务必做到“三个严禁”,即:严禁中小学教师组织、推荐和诱导学生参加校内外违规补课,严禁中小学教师参加校外培训机构或由其他教师、家长、家长委员会等组织的违规补课,严禁中小学教师为校外培训机构和他人介绍生源、提供相关信息。县教体局在寒假期间采取“四不两直”的方式,不定期组织明察暗访,从严查处违规补课和违规校外培训等行为,对查实的相关问题线索将依规依纪予以严肃处理。

四、畅通监督渠道,凝聚共治合力

建议广大家长充分利用假期加强亲子陪伴,关注孩子兴趣培养和身心发展,家校社协同发力,共同营造健康有序的教育氛围。同时,我们欢迎社会各界及家长朋友参与监督,如发现违法违规培训行为或在职教师有偿补课线索,请及时拨打举报电话:0796—8441866,来访举报地址:吉安县教育体育局1楼“双减”办。

附件:吉安县证照齐全非学科类校外培训机构“白名单”(2026年1月)

图片
图片
图片

吉安县教育体育局

2026年1月27日

来源:县教育体育局

【来源:吉安县发布】

                  声明:此文版权归原作者所有,若有来源错误或者侵犯您的合法权益,您可通过邮箱与我们取得联系,我们将及时进行处理。邮箱地址:jpbl@jp.jiupainews.com