研究发现:能量饮料中的牛磺酸,助长癌细胞生长,同时也保护骨健康

🛡️ 提起牛磺酸,很多人首先想到的是能量饮料。最新的顶级科研成果研究发现,牛磺酸转运体 SLC6A6 是维持骨骼密度和干细胞健康的生命线;但在白血病患者体内,癌细胞会疯狂掠夺牛磺酸来为自己加油,从而导致病情的恶化。这为我们治疗骨质疏松和精准打击癌症提供了全新的视角。

图片

我们的骨髓不仅是造血工厂,还住着一种关键的细胞——间充质基质细胞(MSC)。它们负责修复骨骼并维持造血干细胞的家园。

研究发现,这些细胞表面高表达一种名为 SLC6A6(或称 TauT)牛磺酸转运体。它就像一个高效的物流站,源源不断地将牛磺酸泵入细胞内。如果这个转运体“罢工”(基因缺失),后果将非常严重。

图片

图1 SLC6A6 在骨髓基质细胞中的富集表达。展示了在非免疫骨髓群体中,SLC6A6 基因在 MSCs 中的特异性高水平表达(基于单细胞测序数据)。

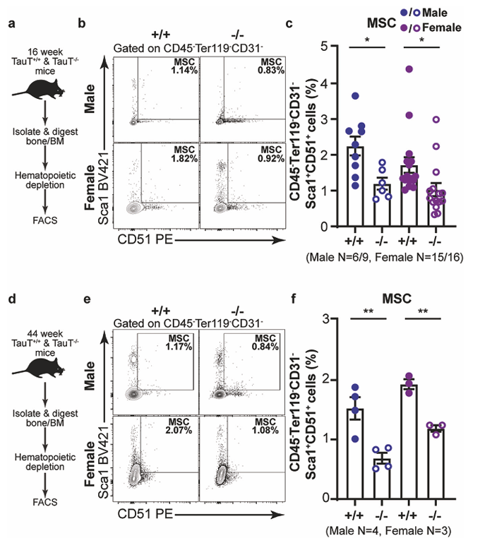
缺失牛磺酸,骨骼会枯萎

当科学家在实验模型中敲除 SLC6A6 后,观察到了震惊的现象:

  1. 骨量流失:年轻和老年的模型均出现了显著的骨密度下降。

  2. 力学性能减弱:骨骼变得脆弱易碎,强度大幅缩水。

  3. 造血功能受损:因为失去了牛磺酸的滋养,MSC 无法支持正常的造血干细胞发育,工厂被迫减产。

图片

图2 SLC6A6 缺失导致的骨密度下降与骨强度减弱。展示了 16 周和 40 周模型中骨密度的变化对比及生物力学测试结果。

当“生命之泉”变成“癌细胞燃料”

故事在白血病面前发生了反转。发表在 Nature 上的研究指出,急性髓系白血病(AML)等恶性肿瘤细胞也是 SLC6A6 的狂热粉丝。

白血病干细胞会疯狂表达这个转运体,抢夺原本属于骨骼的牛磺酸:

  • 疯狂生长:牛磺酸进入癌细胞后,激活了名为 mTOR 的信号通路。

  • 能量爆炸:癌细胞通过增强“糖酵解”(能量代谢),获得了极速增殖的动力。

  • 死而复生:即使在化疗药物面前,拥有充足牛磺酸储备的癌细胞也更容易存活。

图片

图3 白血病细胞通过 SLC6A6 掠夺牛磺酸并加速恶化。

分子真相:线粒体与代谢的“幕后操盘手”

为什么牛磺酸的影响如此之大?通过单细胞测序和代谢组学分析,科学家摸清了底细:

  • 在 MSC 中:缺失牛磺酸会导致氧化应激增加,线粒体“断电”,细胞进入早衰状态。

  • 在癌细胞中:充足的牛磺酸通过 Rag-GTPase 传感器,让 mTOR 信号长期处于“开启”状态,驱动高效的代谢网络。

这项研究重大的临床意义在于:如果能精准抑制癌细胞上的 SLC6A6 转运体,就能“饿死”白血病,同时还能为化疗药物减毒增效。

牛磺酸本身没有对错,关键在于谁在利用它。对于想要强健骨骼的普通人,保证牛磺酸的供应至关重要;但对于白血病患者,针对其“牛磺酸成瘾性”进行打击,或许是未来治愈癌症的新钥匙。

内容解析基于:
1.
Nature (2025) "Taurine from tumour niche drives glycolysis to promote leukaemogenesis"
2.
Cell Death & Disease (2026) "Taurine transporter SLC6A6 expression promotes mesenchymal stromal cell function"