武汉病毒研究所发现口服核苷药物 VV116 对尼帕病毒的高效抑制活性?

前两天,印度出现尼帕病毒疫情的新闻冲上,引起了一些人的恐慌。
首先,这个病毒是1998年在马来西亚首先发现人感染病例,并不是最近才出现的病例。
其次,印度的这次疫情,目前报道有5名医护人员感染,其中1人病情危重,有200人因此隔离,并不是大规模的爆发。
在国内无需恐惧。
今天,武汉病毒研究所发现口服核苷药物 VV116 对尼帕病毒的高效抑制活性又上了热搜,引起了大家的关注。
这两个热搜之间有联系吗?
答案是没有,武汉大学的研究论文是在2025年7月6日投稿,讲的是VV116是治疗尼帕病毒感染的有前景候选药。

意思是理论上有效,初步的体外试验和仓鼠试验也表现出一定的作用,建议可以进一步的临床研究。

图片


VV116是针对新冠病毒治疗研发的一款药物,并不是专门针对尼帕病毒开发。

其次,WHO在2018年发布的“研发蓝图”中,将尼帕病毒列为需重点关注的传染病威胁之一,针对此病毒的疫苗和治疗药物在持续研究中,这项研究只是众多研究中的一个,并无特殊含义。

VV116是什么?

VV116听起来比较陌生,款药被批准用于新冠治疗上市的药物名称叫“民得维”。

图片


从化学结构上看,VV116是瑞德西韦(Remdesivir)的衍生物

VV116是瑞德西韦在体内代谢后产生的活性成分GS-441524的一种经过化学修饰的前药,通过特定的酯化等化学修饰,提高了药物分子的脂溶性和稳定性,所以可以通过口服。

图片

VV116抗病毒的机制是

抑制病毒的RNA依赖性RNA聚合酶( RdRp),中断病毒的复制过程 。


图片

RdRp能催化以RNA为模板合成新的RNA链,是绝大多数RNA病毒基因组复制和转录所必需的酶。

所以,抑制RdRps是开发针对各种病毒疾病的抗病毒药物的重要方向。

图片


VV116在细胞内转化为活性形式GS-441524,GS-441524被细胞内的激酶催化,发生连续的磷酸化反应,最终形成三磷酸核苷(ATP)的类似物X1-NTP

X1-NTP作为RdRp的底物,与天然的ATP竞争结合到RdRp的活性位点

整合到正在合成的新生病毒RNA链中后,会导致RNA链的延伸被提前终止,中断病毒的复制过程 。

由于在不同RNA病毒家族中具有高度的结构保守性,所以VV116理论上能够对多种依赖RdRp进行复制的RNA病毒产生抑制作用 。

VV116的研发初衷和主要应用领域是抗击SARS-CoV-2,已有研究证实,VV116在小鼠模型中对呼吸道合胞病毒(RSV)也具有显著的抗病毒效果 。

VV116 对尼帕病毒有用吗

尼帕病毒是一种有包膜的单股负链RNA病毒 

作为一种RNA病毒,尼帕病毒的基因组的复制和表达同样也依赖于自身的RdRp 。

所以,理论上VV116,也能通过抑制尼帕病毒RdRp,阻断尼帕病毒RNA的复制

武汉大学的这项研究

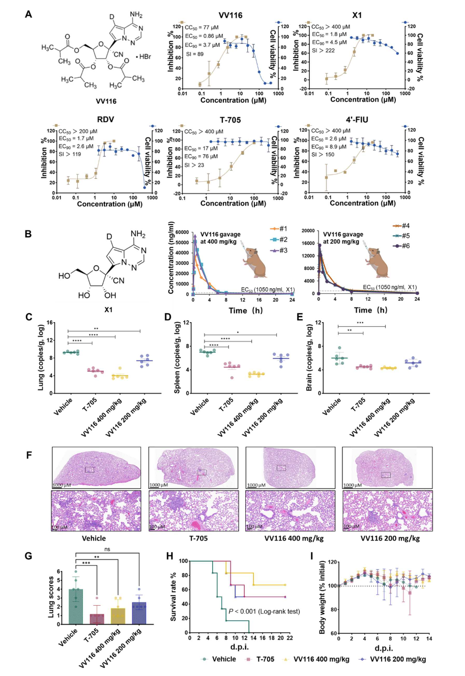
  • 体外抗病毒试验结果显示,VV116和它的代谢物X1在体外,对尼帕病毒马来西亚株(NiV-M)和孟加拉株(NiV-B)都表现出强效抑制活性,与瑞德西韦相当。

  • 药代动力学研究中,叙利亚仓鼠以200/400 mg/kg口服VV116,在肺、脾组织中分布广泛,浓度接近血浆水平;脑中浓度约为其他组织的1/20,高于抑制病毒复制所需浓度。

  • 仓鼠模型体内抗病毒结果显示,400 mg/kg VV116治疗组,肺中病毒RNA降低约4个对数级、脑中降低约2个对数级、脾中降低约1.5个对数级;400 mg/kg VV116组,肺组织基本正常,无显著病理改变;对照组第13天全部死亡,400 mg/kg VV116组21天生存率66.7%。

显示出,VV116在尼帕病毒的体外和仓鼠模型中表现出强效抗病毒活性、良好的药代动力学特征和显著的治疗效果

图片